Mental Health of Tourism Employees Post COVID-19 Pandemic: A Test of Antecedents and Moderators
Abstract
1. Introduction
2. Theoretical Framework and Hypotheses Formulation
2.1. Theoretical Framework
2.2. Hypotheses Formulation
2.2.1. Job Insecurity as an Antecedent Mental Health
2.2.2. The Moderating Role of Family Financial Pressure
3. Methods
3.1. Data and Sample Procedure
3.2. Study Scales
4. Data Analysis Approach
5. Results
5.1. Descriptive Statistics
5.2. Outer Model Findings
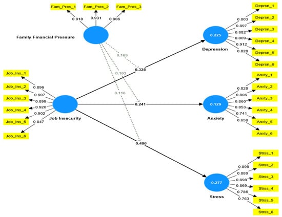
5.3. Inner Model Hypotheses Testing
6. Discussion
7. Conclusions
Author Contributions
Funding
Institutional Review Board Statement
Informed Consent Statement
Data Availability Statement
Conflicts of Interest
References
- Chang, C.-L.; McAleer, M.; Ramos, V. The Future of Tourism in the COVID-19 Era. Adv. Decis. Sci. 2020, 24, 218–230. [Google Scholar]
- Elshaer, I.A.; Saad, S.K. Political Instability and Tourism in Egypt: Exploring Survivors’ Attitudes after Downsizing. J. Policy Res. Tour. Leis. Events 2017, 9, 3–22. [Google Scholar] [CrossRef]
- Škare, M.; Soriano, D.R.; Porada-Rochoń, M. Impact of COVID-19 on the Travel and Tourism Industry. Technol. Forecast. Soc. Chang. 2021, 163, 120469. [Google Scholar] [CrossRef] [PubMed]
- Roman, M.; Niedziółka, A.; Krasnodębski, A. Respondents’ Involvement in Tourist Activities at the Time of the COVID-19 Pandemic. Sustainability 2020, 12, 9610. [Google Scholar] [CrossRef]
- Elshaer, I.A.; Ghanem, M.; Azazz, A.M. An Unethical Organizational Behavior for the Sake of the Family: Perceived Risk of Job Insecurity, Family Motivation and Financial Pressures. Int. J. Environ. Res. Public Health 2022, 19, 6541. [Google Scholar] [CrossRef]
- Yang, Y.; Ruan, Q.; Huang, S.S.; Lan, T.; Wang, Y. Impact of the COVID-19 Outbreak on Tourists’ Real-Time on-Site Emotional Experience in Reopened Tourism Destinations. J. Hosp. Tour. Manag. 2021, 48, 390–394. [Google Scholar] [CrossRef]
- Mohanty, P.; Choudhury, R. Events Tourism in the Eye of the COVID-19 Storm: Impacts and Implications. In Event Tourism in Asian Countries; Apple Academic Press: Cambridge, MA, USA, 2020; pp. 97–114. [Google Scholar]
- Aguiar-Quintana, T.; Nguyen, T.H.H.; Araujo-Cabrera, Y.; Sanabria-Díaz, J.M. Do Job Insecurity, Anxiety and Depression Caused by the COVID-19 Pandemic Influence Hotel Employees’ Self-Rated Task Performance? The Moderating Role of Employee Resilience. Int. J. Hosp. Manag. 2021, 94, 102868. [Google Scholar] [CrossRef]
- Sverke, M.; Hellgren, J.; Näswall, K. No Security: A Meta-Analysis and Review of Job Insecurity and Its Consequences. J. Occup. Health Psychol. 2002, 7, 242. [Google Scholar] [CrossRef]
- De Witte, H.; Pienaar, J.; De Cuyper, N. Review of 30 Years of Longitudinal Studies on the Association between Job Insecurity and Health and Well-Being: Is There Causal Evidence? Aust. Psychol. 2016, 51, 18–31. [Google Scholar] [CrossRef]
- Greenhalgh, L.; Rosenblatt, Z. Job Insecurity: Toward Conceptual Clarity. Acad. Manag. Rev. 1984, 9, 438–448. [Google Scholar] [CrossRef]
- Hanson, L.L.M.; Rod, N.H.; Vahtera, J.; Virtanen, M.; Ferrie, J.; Shipley, M.; Kivimäki, M.; Westerlund, H. Job Insecurity and Risk of Coronary Heart Disease: Mediation Analyses of Health Behaviors, Sleep Problems, Physiological and Psychological Factors. Psychoneuroendocrinology 2020, 118, 104706. [Google Scholar] [CrossRef]
- Yan, J.; Kim, S.; Zhang, S.X.; Foo, M.-D.; Alvarez-Risco, A.; Del-Aguila-Arcentales, S.; Yáñez, J.A. Hospitality Workers’ COVID-19 Risk Perception and Depression: A Contingent Model Based on Transactional Theory of Stress Model. Int. J. Hosp. Manag. 2021, 95, 102935. [Google Scholar] [CrossRef]
- Elshaer, I.A.; Azazz, A.M.; Mahmoud, S.W.; Ghanem, M. Perceived Risk of Job Instability and Unethical Organizational Behaviour Amid the COVID-19 Pandemic: The Role of Family Financial Pressure and Distributive Injustice in the Tourism Industry. Int. J. Environ. Res. Public Health 2022, 19, 2886. [Google Scholar] [CrossRef]
- Lin, W.-R.; Chen, H.-M.; Wang, Y.-C. Work-Family Conflict and Psychological Well-Being of Tour Leaders: The Moderating Effect of Leisure Coping Styles. Leis. Sci. 2022, 44, 786–807. [Google Scholar] [CrossRef]
- Arslaner, E.; Boylu, Y. Perceived Organizational Support, Work-Family/Family-Work Conflict and Presenteeism in Hotel Industry. Tour. Rev. 2017, 72, 171–183. [Google Scholar] [CrossRef]
- Karatepe, O.M.; Baddar, L. An Empirical Study of the Selected Consequences of Frontline Employees’ Work–Family Conflict and Family–Work Conflict. Tour. Manag. 2006, 27, 1017–1028. [Google Scholar] [CrossRef]
- Pienaar, J.; De Witte, H.; Hellgren, J.; Sverke, M. The Cognitive/Affective Distinction of Job Insecurity: Validation and Differential Relations. South. Afr. Bus. Rev. 2013, 17, 1–22. [Google Scholar]
- Hellgren, J.; Sverke, M.; Isaksson, K. A Two-Dimensional Approach to Job Insecurity: Consequences for Employee Attitudes and Well-Being. Eur. J. Work Organ. Psychol. 1999, 8, 179–195. [Google Scholar] [CrossRef]
- Chirumbolo, A.; Areni, A. Job Insecurity Influence on Job Performance and Mental Health: Testing the Moderating Effect of the Need for Closure. Econ. Ind. Democr. 2010, 31, 195–214. [Google Scholar] [CrossRef]
- Giorgi, G.; Lecca, L.I.; Alessio, F.; Finstad, G.L.; Bondanini, G.; Lulli, L.G.; Arcangeli, G.; Mucci, N. COVID-19-Related Mental Health Effects in the Workplace: A Narrative Review. Int. J. Environ. Res. Public Health 2020, 17, 7857. [Google Scholar] [CrossRef]
- Lee, S.A. Coronavirus Anxiety Scale: A Brief Mental Health Screener for COVID-19 Related Anxiety. Death Stud. 2020, 44, 393–401. [Google Scholar] [CrossRef] [PubMed]
- Elst, T.V.; De Cuyper, N.; De Witte, H. The Role of Perceived Control in the Relationship between Job Insecurity and Psychosocial Outcomes: Moderator or Mediator? Stress Health 2011, 27, e215–e227. [Google Scholar] [CrossRef]
- Üngüren, E.; Tekin, Ö.A.; Avsallı, H.; Kaçmaz, Y.Y. The Moderator Role of Financial Well-Being on the Effect of Job Insecurity and the COVID-19 Anxiety on Burnout: A Research on Hotel-Sector Employees in Crisis. Sustainability 2021, 13, 9031. [Google Scholar] [CrossRef]
- Teng, Y.-M.; Wu, K.-S.; Lin, K.-L.; Xu, D. Mental Health Impact of COVID-19 on Quarantine Hotel Employees in China. Risk Manag. Healthc. Policy 2020, 13, 2743–2751. [Google Scholar] [CrossRef] [PubMed]
- Hobfoll, S.E. Conservation of Resources: A New Attempt at Conceptualizing Stress. Am. Psychol. 1989, 44, 513. [Google Scholar] [CrossRef]
- Hobfoll, S.E.; Halbesleben, J.; Neveu, J.-P.; Westman, M. Conservation of Resources in the Organizational Context: The Reality of Resources and Their Consequences. Annu. Rev. Organ. Psychol. Organ. Behav. 2018, 5, 103–128. [Google Scholar] [CrossRef]
- Siegrist, J. Effort-Reward Imbalance Model. In Stress: Concepts, Cognition, Emotion, and Behavior; Elsevier: Amsterdam, The Netherlands, 2016; pp. 81–86. [Google Scholar]
- Siegrist, J. Effort-Reward Imbalance at Work: Theory, Measurement and Evidence; Department of Medical Sociology, University Düsseldorf: Düsseldorf, Germany, 2012; p. 19. [Google Scholar]
- Siegrist, J. Adverse Health Effects of Effort-Reward Imbalance at Work. In Theories of Organizational Stress; Oxford University Press: Oxford, UK, 1998; pp. 190–204. [Google Scholar]
- Burgard, S.A.; Brand, J.E.; House, J.S. Perceived Job Insecurity and Worker Health in the United States. Soc. Sci. Med. 2009, 69, 777–785. [Google Scholar] [CrossRef]
- Mahmoud, A.B.; Reisel, W.D.; Fuxman, L.; Mohr, I. A Motivational Standpoint of Job Insecurity Effects on Organizational Citizenship Behaviors: A Generational Study. Scand. J. Psychol. 2021, 62, 267–275. [Google Scholar] [CrossRef]
- Ganson, K.T.; Tsai, A.C.; Weiser, S.D.; Benabou, S.E.; Nagata, J.M. Job Insecurity and Symptoms of Anxiety and Depression among US Young Adults during COVID-19. J. Adolesc. Health 2021, 68, 53–56. [Google Scholar] [CrossRef]
- Saad, S.K.; Elshaer, I.A. Justice and Trust’s Role in Employees’ Resilience and Business’ Continuity: Evidence from Egypt. Tour. Manag. Perspect. 2020, 35, 100712. [Google Scholar] [CrossRef]
- Pacheco, T.; Coulombe, S.; Khalil, C.; Meunier, S.; Doucerain, M.; Auger, E.; Cox, E. Job Security and the Promotion of Workers’ Wellbeing in the Midst of the COVID-19 Pandemic: A Study with Canadian Workers One to Two Weeks after the Initiation of Social Distancing Measures. Int. J. Wellbeing 2020, 10, 58–76. [Google Scholar] [CrossRef]
- Begum, A.; Shafaghi, M.; Adeel, A. Impact of Job Insecurity on Work–Life Balance during COVID-19 in India. Vision 2022, 09722629211073278. [Google Scholar] [CrossRef]
- Mansour, S.; Mohanna, D. Mediating Role of Job Stress between Work-Family Conflict, Work-Leisure Conflict, and Employees’ Perception of Service Quality in the Hotel Industry in France. J. Hum. Resour. Hosp. Tour. 2018, 17, 154–174. [Google Scholar] [CrossRef]
- Gaunt, R.; Benjamin, O. Job Insecurity, Stress and Gender: The Moderating Role of Gender Ideology. Community Work Fam. 2007, 10, 341–355. [Google Scholar] [CrossRef]
- Sabri, M.F.; Aw, E.C.-X. Untangling Financial Stress and Workplace Productivity: A Serial Mediation Model. J. Workplace Behav. Health 2020, 35, 211–231. [Google Scholar] [CrossRef]
- Rothmann, S.; Jackson, L.T.B.; Kruger, M.M. Burnout and Job Stress in a Local Government: The Moderating Effect of Sense of Coherence. SA J. Ind. Psychol. 2003, 29, 52–60. [Google Scholar] [CrossRef]
- Selye, H. The Stress Concept. Can. Med. Assoc. J. 1976, 115, 718. [Google Scholar]
- Theorell, T.; Karasek, R.A.; Eneroth, P. Job Strain Variations in Relation to Plasma Testosterone Fluctuations in Working Men-a Longitudinal Study. J. Intern. Med. 1990, 227, 31–36. [Google Scholar] [CrossRef]
- Heaney, C.A.; Israel, B.A.; House, J.S. Chronic Job Insecurity among Automobile Workers: Effects on Job Satisfaction and Health. Soc. Sci. Med. 1994, 38, 1431–1437. [Google Scholar] [CrossRef]
- Kokt, D.; Ramarumo, R. Impact of Organisational Culture on Job Stress and Burnout in Graded Accommodation Establishments in the Free State Province, South Africa. Int. J. Contemp. Hosp. Manag. 2015, 27, 1198–1213. [Google Scholar] [CrossRef]
- Üngüren, E.; Arslan, S. The Effect of Role Ambiguity and Role Conflict on Job Performance in the Hotel Industry: The Mediating Effect of Job Satisfaction. Tour. Manag. Stud. 2021, 17, 45–58. [Google Scholar] [CrossRef]
- Zhao, X.; Ghiselli, R. Why Do You Feel Stressed in a “Smile Factory”? Hospitality Job Characteristics Influence Work–Family Conflict and Job Stress. Int. J. Contemp. Hosp. Manag. 2016, 28, 305–326. [Google Scholar] [CrossRef]
- Duarte Alonso, A.; Bressan, A.; Santoni, L.J.; Kok, S.K.; Vu, O.T.K. COVID-19: Impacts and Implications for Hospitality, Tourism and Community. The Case of Mendoza. Curr. Issues Tour. 2022, 25, 1835–1851. [Google Scholar] [CrossRef]
- Glazer, S.; Beehr, T.A. Consistency of Implications of Three Role Stressors across Four Countries. J. Organ. Behav. Int. J. Ind. Occup. Organ. Psychol. Behav. 2005, 26, 467–487. [Google Scholar] [CrossRef]
- Evren, C.; Evren, B.; Dalbudak, E.; Topcu, M.; Kutlu, N. Measuring Anxiety Related to COVID-19: A Turkish Validation Study of the Coronavirus Anxiety Scale. Death Stud. 2022, 46, 1052–1058. [Google Scholar] [CrossRef]
- McCarthy, C.P. The Under 40 Financial Planning Guide: From Graduation to Your First House; Silver Lake Publishing: Aberdeen, WA, USA, 1996. [Google Scholar]
- Turner, J.B.; Kessler, R.C.; House, J.S. Factors Facilitating Adjustment to Unemployment: Implications for Intervention. Am. J. Community Psychol. 1991, 19, 521–542. [Google Scholar] [CrossRef]
- Peirce, R.S.; Frone, M.R.; Russell, M.; Cooper, M.L. Relationship of Financial Strain and Psychosocial Resources to Alcohol Use and Abuse: The Mediating Role of Negative Affect and Drinking Motives. J. Health Soc. Behav. 1994, 35, 291–308. [Google Scholar] [CrossRef]
- Arampatzi, E.; Burger, M.J.; Veenhoven, R. Financial Distress and Happiness of Employees in Times of Economic Crisis. Appl. Econ. Lett. 2015, 22, 173–179. [Google Scholar] [CrossRef]
- Wilkinson, R.G. Unhealthy Societies: The Afflictions of Inequality; Routledge: Abingdon-on-Thames, UK, 2002. [Google Scholar]
- Shoss, M.K. Job Insecurity: An Integrative Review and Agenda for Future Research. J. Manag. 2017, 43, 1911–1939. [Google Scholar] [CrossRef]
- Prenovitz, S. What Happens When You Wait? Effects of Social Security Disability Insurance Wait Time on Health and Financial Well-Being. Health Econ. 2021, 30, 491–504. [Google Scholar] [CrossRef]
- O’Neill, B.; Sorhaindo, B.; Xiao, J.J.; Garman, E.T. Financially Distressed Consumers: Their Financial Practices, Financial Well-Being, and Health. J. Financ. Couns. Plan. 2005, 16. [Google Scholar]
- O’Neill, B.; Sorhaindo, B.; Xiao, J.J.; Garman, E.T. Negative Health Effects of Financial Stress. Consum. Interes. Annu. 2005, 51, 260–262. [Google Scholar]
- Ibeh, K.; Brock, J.K.-U.; Zhou, Y.J. The Drop and Collect Survey among Industrial Populations: Theory and Empirical Evidence. Ind. Mark. Manag. 2004, 33, 155–165. [Google Scholar] [CrossRef]
- Nunnally, J.C. The Assessment of Reliability. In Psychometric Theory I; McGraw-Hill: New York City, NY, USA, 1994. [Google Scholar]
- Hair, J.F.; Black, W.C.; Babin, B.J.; Anderson, R.E. Multivariate Data Analysis: Pearson New International Edition; Essex Pearson Educ. Ltd.: Harlow, UK, 2014; p. 1. [Google Scholar]
- Krejcie, R.V.; Morgan, D.W. Determining Sample Size for Research Activities. Educ. Psychol. Meas. 1970, 30, 607–610. [Google Scholar] [CrossRef]
- Bryman, A.; Cramer, D. Quantitative Data Analysis with SPSS 14, 15 & 16: A Guide for Social Scientists; Routledge: Abingdon-on-Thames, UK, 2009. [Google Scholar]
- Lovibond, P.F.; Lovibond, S.H. The Structure of Negative Emotional States: Comparison of the Depression Anxiety Stress Scales (DASS) with the Beck Depression and Anxiety Inventories. Behav. Res. Ther. 1995, 33, 335–343. [Google Scholar] [CrossRef]
- Conger, R.D.; Rueter, M.A.; Elder, G.H., Jr. Couple Resilience to Economic Pressure. J. Personal. Soc. Psychol. 1999, 76, 54–71. [Google Scholar] [CrossRef]
- Elshaer, I.A.; Azazz, A.M.S. Amid the COVID-19 Pandemic, Unethical Behavior in the Name of the Company: The Role of Job Insecurity, Job Embeddedness, and Turnover Intention. Int. J. Environ. Res. Public Health 2022, 19, 247. [Google Scholar] [CrossRef]
- Podsakoff, P.M.; MacKenzie, S.B.; Lee, J.-Y.; Podsakoff, N.P. Common Method Biases in Behavioral Research: A Critical Review of the Literature and Recommended Remedies. J. Appl. Psychol. 2003, 88, 879. [Google Scholar] [CrossRef]
- Lindell, M.K.; Whitney, D.J. Accounting for Common Method Variance in Cross-Sectional Research Designs. J. Appl. Psychol. 2001, 86, 114. [Google Scholar] [CrossRef]
- Leguina, A. A Primer on Partial Least Squares Structural Equation Modeling (PLS-SEM). Int. J. Res. Method Educ. 2015, 38, 220–221. [Google Scholar] [CrossRef]
- Hair, J.F., Jr.; Hult, G.T.M.; Ringle, C.M.; Sarstedt, M.; Danks, N.P.; Ray, S. Partial Least Squares Structural Equation Modeling (PLS-SEM) Using R: A Workbook; Springer Nature: Berlin/Heidelberg, Germany, 2021; ISBN 978-3-030-80519-7. [Google Scholar]
- Hair, J.F.G., Jr.; Hult, G.T.M.; Ringle, C.M.; Sarsted, M. A Primer on Partial Least Squares Strutural Equation Modeling (PLS-SEM); SAGE Publications: London, UK, 2014. [Google Scholar]
- Henseler, J.; Ringle, C.M.; Sinkovics, R.R. The Use of Partial Least Squares Path Modeling in International Marketing. In New Challenges to International Marketing; Sinkovics, R.R., Ghauri, P.N., Eds.; Advances in International Marketing; Emerald Group Publishing Limited: Bingley, UK, 2009; Volume 20, pp. 277–319. ISBN 978-1-84855-469-6. [Google Scholar]
- Williams, N.L.; Wassler, P.; Ferdinand, N. Tourism and the COVID-(Mis)Infodemic. J. Travel Res. 2022, 61, 214–218. [Google Scholar] [CrossRef]
- World Health Organization. The World Health Report: 2001: Mental Health: New Understanding, New Hope; World Health Organization: Geneva, Switzerland, 2001. [Google Scholar]
- Kim, S.S.; Wong, A.K.F.; Han, H.; Yeung, M.W. How Does the COVID-19 Pandemic Influence Travel Industry Employees in Hong Kong? Structural Relationships among Airline Crew’s Job-Related Stressors, Mental Health and Other Consequences. Asia Pac. J. Tour. Res. 2022, 27, 69–85. [Google Scholar] [CrossRef]
- Bufquin, D.; Park, J.-Y.; Back, R.M.; de Souza Meira, J.V.; Hight, S.K. Employee Work Status, Mental Health, Substance Use, and Career Turnover Intentions: An Examination of Restaurant Employees during COVID-19. Int. J. Hosp. Manag. 2021, 93, 102764. [Google Scholar] [CrossRef]
- Hamouche, S. COVID-19 and Employees’ Mental Health: Stressors, Moderators and Agenda for Organizational Actions. Emerald Open Res. 2020, 2, 15. [Google Scholar] [CrossRef]
- Han, H.; Koo, B.; Ariza-Montes, A.; Lee, Y.; Kim, H.-R. Are Airline Workers Planning Career Turnover in a Post-COVID-19 World? Assessing the Impact of Risk Perception about Virus Infection and Job Instability. J. Hosp. Tour. Manag. 2021, 48, 460–467. [Google Scholar] [CrossRef]
- Ozkan, A.; Balli, F. The Predictors of Intent to Leave in the Accounting and Finance Sector in Asia-Pacific Countries: A Cross-Industrial Meta-Analysis Study. Appl. Econ. 2023, 55, 467–486. [Google Scholar] [CrossRef]
- Nagarjun, K. ILO: As Job Losses Escalate, Nearly Half of Global Workforce at Risk of Losing Livelihoods. Available online: https://www.ilo.org/global/about-the-ilo/newsroom/news/WCMS_743036/lang--en/index.htm (accessed on 12 January 2023).
- Salvador, M.; Moreira, A.; Pitacho, L. Perceived Organizational Culture and Turnover Intentions: The Serial Mediating Effect of Perceived Organizational Support and Job Insecurity. Soc. Sci. 2022, 11, 363. [Google Scholar] [CrossRef]




| Dimension/Items | Loadings | α | C_R. | AVE |
|---|---|---|---|---|
| Cut-off values | >0.7 | >0.7 | >0.7 | >0.5 |
| Jon insecurity | 0.951 | 0.953 | 0.802 | |
| Job_Ins_1 | 0.896 | |||
| Job_Ins_2 | 0.907 | |||
| Job_Ins_3 | 0.899 | |||
| Job_Ins_4 | 0.920 | |||
| Job_Ins_5 | 0.902 | |||
| Job_Ins_6 | 0.847 | |||
| Family financial pressure | 0.907 | 0.920 | 0.843 | |
| Fam_Pres_1 | 0.918 | |||
| Fam_Pres_2 | 0.931 | |||
| Fam_Pres_3 | 0.906 | |||
| Depression | 0.927 | 0.935 | 0.733 | |
| Deprsn_1 | 0.803 | |||
| Deprsn_2 | 0.897 | |||
| Deprsn_3 | 0.882 | |||
| Deprsn_4 | 0.809 | |||
| Deprsn_5 | 0.912 | |||
| Deprsn_6 | 0.828 | |||
| Anxiety | 0.882 | 0.903 | 0.631 | |
| Anxty_1 | 0.828 | |||
| Anxty_2 | 0.806 | |||
| Anxty_3 | 0.860 | |||
| Anxty_4 | 0.853 | |||
| Anxty_5 | 0.741 | |||
| Anxty_6 | 0.658 | |||
| Stress | 0.923 | 0.928 | 0.724 | |
| Strss_1 | 0.899 | |||
| Strss_2 | 0.880 | |||
| Strss_3 | 0.898 | |||
| Strss_4 | 0.869 | |||
| Strss_5 | 0.786 | |||
| Strss_6 | 0.763 |
| Factors/Items | Anxiety | Depression | Family Financial Pressure | Job Insecurity | Stress |
|---|---|---|---|---|---|
| Anxty_1 | 0.828 | 0.660 | 0.275 | 0.240 | 0.491 |
| Anxty_2 | 0.806 | 0.467 | 0.132 | 0.172 | 0.287 |
| Anxty_3 | 0.860 | 0.548 | 0.164 | 0.200 | 0.266 |
| Anxty_4 | 0.853 | 0.529 | 0.197 | 0.218 | 0.349 |
| Anxty_5 | 0.741 | 0.417 | 0.132 | 0.136 | 0.283 |
| Anxty_6 | 0.658 | 0.404 | 0.163 | 0.201 | 0.367 |
| Deprsn_1 | 0.615 | 0.803 | 0.284 | 0.372 | 0.537 |
| Deprsn_2 | 0.579 | 0.897 | 0.328 | 0.339 | 0.619 |
| Deprsn_3 | 0.528 | 0.882 | 0.283 | 0.324 | 0.598 |
| Deprsn_4 | 0.579 | 0.809 | 0.276 | 0.225 | 0.517 |
| Deprsn_5 | 0.528 | 0.912 | 0.335 | 0.361 | 0.640 |
| Deprsn_6 | 0.525 | 0.828 | 0.272 | 0.263 | 0.529 |
| Fam_Pres_1 | 0.232 | 0.325 | 0.918 | 0.491 | 0.394 |
| Fam_Pres_2 | 0.234 | 0.369 | 0.931 | 0.466 | 0.360 |
| Fam_Pres_3 | 0.173 | 0.252 | 0.906 | 0.486 | 0.329 |
| Job_Ins_1 | 0.203 | 0.322 | 0.414 | 0.896 | 0.414 |
| Job_Ins_2 | 0.209 | 0.325 | 0.427 | 0.907 | 0.434 |
| Job_Ins_3 | 0.245 | 0.325 | 0.429 | 0.899 | 0.395 |
| Job_Ins_4 | 0.266 | 0.370 | 0.475 | 0.920 | 0.458 |
| Job_Ins_5 | 0.211 | 0.275 | 0.478 | 0.902 | 0.390 |
| Job_Ins_6 | 0.216 | 0.374 | 0.579 | 0.847 | 0.421 |
| Strss_1 | 0.373 | 0.534 | 0.348 | 0.431 | 0.899 |
| Strss_2 | 0.292 | 0.496 | 0.327 | 0.419 | 0.880 |
| Strss_3 | 0.382 | 0.540 | 0.363 | 0.448 | 0.898 |
| Strss_4 | 0.325 | 0.510 | 0.316 | 0.394 | 0.869 |
| Strss_5 | 0.446 | 0.667 | 0.324 | 0.338 | 0.786 |
| Strss_6 | 0.473 | 0.729 | 0.340 | 0.352 | 0.763 |
| AVEs Matrix | HTMT Matrix | |||||||||
|---|---|---|---|---|---|---|---|---|---|---|
| I | II | III | IV | V | I | II | III | IV | V | |
| I. Anxiety | 0.794 | |||||||||
| II. Depression | 0.652 | 0.856 | 0.705 | |||||||
| III. Family Financial Pressure | 0.235 | 0.348 | 0.918 | 0.247 | 0.372 | |||||
| IV. Job Insecurity | 0.252 | 0.373 | 0.523 | 0.896 | 0.267 | 0.388 | 0.562 | |||
| V. Stress | 0.445 | 0.673 | 0.395 | 0.469 | 0.851 | 0.481 | 0.734 | 0.430 | 0.497 | |
| Direct and Specific Indirect Effects | β | t-Value | p-Value | Results |
|---|---|---|---|---|
| Direct effects | ||||
| Job Insecurity -> Depression | 0.328 | 6.123 | 0.000 | H1 Supp. |
| Job Insecurity -> Anxiety | 0.241 | 4.476 | 0.000 | H2 Supp. |
| Job Insecurity -> Stress | 0.406 | 9.190 | 0.000 | H3 Supp. |
| Moderating effects | ||||
| Family Financial Pressure x Job Insecurity -> Depression | 0.169 | 3.212 | 0.001 | H4 Supp. |
| Family Financial Pressure x Job Insecurity -> Anxiety | 0.163 | 3.518 | 0.000 | H5 Supp. |
| Family Financial Pressure x Job Insecurity -> Stress | 0.116 | 2.238 | 0.025 | H6 Supp. |
Disclaimer/Publisher’s Note: The statements, opinions and data contained in all publications are solely those of the individual author(s) and contributor(s) and not of MDPI and/or the editor(s). MDPI and/or the editor(s) disclaim responsibility for any injury to people or property resulting from any ideas, methods, instructions or products referred to in the content. |
© 2023 by the authors. Licensee MDPI, Basel, Switzerland. This article is an open access article distributed under the terms and conditions of the Creative Commons Attribution (CC BY) license (https://creativecommons.org/licenses/by/4.0/).
Share and Cite
Elshaer, I.A.; Azazz, A.M.S. Mental Health of Tourism Employees Post COVID-19 Pandemic: A Test of Antecedents and Moderators. Eur. J. Investig. Health Psychol. Educ. 2023, 13, 626-641. https://doi.org/10.3390/ejihpe13030048
Elshaer IA, Azazz AMS. Mental Health of Tourism Employees Post COVID-19 Pandemic: A Test of Antecedents and Moderators. European Journal of Investigation in Health, Psychology and Education. 2023; 13(3):626-641. https://doi.org/10.3390/ejihpe13030048
Chicago/Turabian StyleElshaer, Ibrahim A., and Alaa M. S. Azazz. 2023. "Mental Health of Tourism Employees Post COVID-19 Pandemic: A Test of Antecedents and Moderators" European Journal of Investigation in Health, Psychology and Education 13, no. 3: 626-641. https://doi.org/10.3390/ejihpe13030048
APA StyleElshaer, I. A., & Azazz, A. M. S. (2023). Mental Health of Tourism Employees Post COVID-19 Pandemic: A Test of Antecedents and Moderators. European Journal of Investigation in Health, Psychology and Education, 13(3), 626-641. https://doi.org/10.3390/ejihpe13030048

