Analysis of the Energy Flow in a Municipal Wastewater Treatment Plant Based on a Supercritical Water Oxidation Reactor Coupled to a Gas Turbine
Abstract
1. Introduction
1.1. Conventional Activated Sludge Process
1.2. Supercritical Water Oxidation
1.2.1. Implementation Challenges
1.2.2. Heat and Power Recovery
1.3. Aims and Objectives
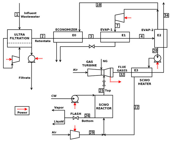
2. Process Description
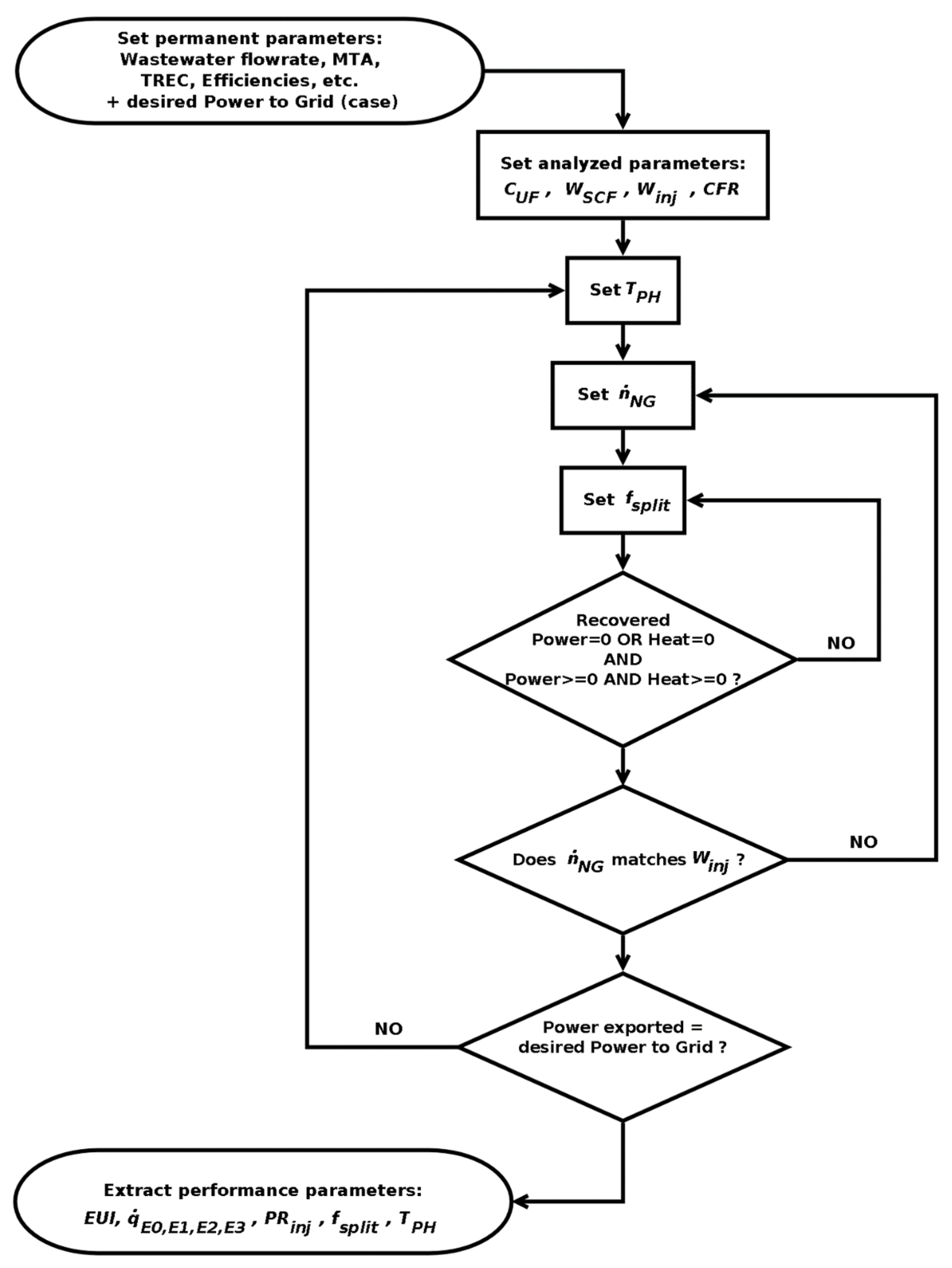
3. Modeling Methodology
- Establish permanent, design basis parameters: wastewater inlet flowrate and conditions, equipment efficiencies, minimum temperature approach (MTA) for HXs final FG recovery temperature (TREC), NG energy to electricity efficiencies (εNG, εw) and other equipment characteristics.
- Establish a set of specific values for the analyzed equipment parameters: final UF COD concentration (CUF), SCWO Feed COD mass fraction (WSCF), injection mass percentage over GT admission air (WINJ) and SCWO Cooling Water (CW) to SCWO feed mass flowrates ratio (CFR).
- Converge solution values for final E3 pre-heating temperature (TPH), NG consumption molar flowrate (nNG) and fraction of evaporate to compressor (fSPT) that solve steady state mass and energy balances for the analyzed parameters set while meeting constraints.
- For the resulting solution calculate process heat and power needs and performance assessment parameters: % power needs recovered by injection (PRINJ), NG consumption (nNG), Electrical energy Use Intensity after power export to grid (EUIPEG), residual thermal flows (qRES), etc.
3.1. Base Wastewater Treatment Plant (WWTP)
3.2. Supercritical Water Oxidation Reactor
3.3. Ultrafiltration
3.4. Evaporation
3.5. Gas Turbine (GT) and Combined Heat and Power (CHP)
3.6. Thermodynamic Properties and Characterization of Processes
4. Results
5. Conclusions
Author Contributions
Funding
Acknowledgments
Conflicts of Interest
Abbreviations
| AFR | Gas turbine air to fuel ratio |
| BPS | Base Process Setup |
| CHP | Combined heat and power |
| COD | Chemical Oxygen Demand [gO2 COD/L] |
| CW | Cooling Water (salt solution water) in SCWO reactor |
| E0, E1, E2, E3 | HXs Economizer, Evaporators 1 and 2, SCWO pre-heater |
| FG | Flue gas from gas turbine |
| GT | Gas turbine |
| HXs | Heat exchangers |
| MTA | Minimum Temperature Approach [°C] |
| NG | Natural gas |
| SCWO | Supercritical water oxidation |
| POCs | Products of combustion |
| UF | Ultrafiltration |
| WWTP | Wastewater treatment plant |
| Variables and parameters | |
| εNG | NG Energy to electricity efficiency [dimensionless] |
| εGEN | Power to electricity gen and distrib. efficiency [dimensionless] |
| ηs | Isentropic efficiency [dimensionless] |
| CFR | (SCWO CW)/(SCWO Feed) mass flowrates ratio [dimensionless] |
| CUF | Final ultrafiltration COD concentration [gO2 COD/L] |
| EUI | Electrical energy use intensity [kWh/m3] |
| EUIPEG | EUI after power export to grid [kWh/m3] |
| fSPT | fraction of evaporate to compressor [dimensionless] |
| HTA | Heat Transfer Area [m2] |
| HPR | Heat to power ratio [dimensionless], [kW/kW] |
| LHVNG | Natural gas Lower Heating Value [kJ/mol] |
| MTA | Minimum temperature approach or minimum gradient [°C] |
| nNG | Natural gas consumption molar flowrate [mol/s] |
| PRINJ | % power needs recovered by injection [%] |
| qRES | Sum of residual thermal flows [kW] |
| TPH | Final E3 pre-heating temperature [°C] |
| TREC | Final FG recovery temperature [°C] |
| WSCF | SCWO Feed COD mass fraction [%W/W, weight percent] |
| WINJ | Injection mass percentage over Gas turbine air [%] |
References
- Van Loosdrecth, M.C.M.; Brdjanovic, D. Anticipating the next century of wastewater treatment. Science 2014, 344, 1452–1453. [Google Scholar] [CrossRef]
- Raheem, A.; Sikarwar, V.S.; He, J.; Dastyar, W.; Dionysiou, D.D.; Wang, W.; Zhao, M. Opportunities and challenges in sustainable treatment and resource reuse of sewage sludge: A review. Chem. Eng. J. 2018, 337, 616–641. [Google Scholar] [CrossRef]
- Ahmed, M.B.; Zhou, J.L.; Ngo, H.H.; Guo, W.; Thomaidis, N.S.; Xu, J. Progress in the biological and chemical treatment technologies for emerging contaminant removal from wastewater: A critical review. J. Hazard. Mater. 2017, 323, 274–298. [Google Scholar] [CrossRef]
- Guven, H.; Dereli, R.K.; Ozgun, H.; Ersahin, M.E.; Ozturk, I. Towards sustainable and energy efficient municipal wastewater treatment by up-concentration of organics. Prog. Energy Combust. Sci. 2019, 70, 145–168. [Google Scholar] [CrossRef]
- Zhang, Q.; Hu, J.; Lee, D.-J.; Chang, Y.; Lee, Y.J. Sludge treatment: Current research trends. Bioresour. Technol. 2017, 243, 1159–1172. [Google Scholar] [CrossRef]
- Liu, Y.J.; Gu, J.; Liu, Y. Energy self-sufficient biological municipal wastewater reclamation: Present status, challenges and solutions forward. Bioresour. Technol. 2018, 269, 513–519. [Google Scholar] [CrossRef] [PubMed]
- Shizas, I.; Bagley, D.M. Experimental Determination of Energy Content of Unknown Organics in Municipal Wastewater Streams. J. Energy Eng. 2004, 130, 45–53. [Google Scholar] [CrossRef]
- Garrido, J.M.; Fdz-Polanco, M.; Fdz-Polanco, F. Working with energy and mass balances: A conceptual framework to understand the limits of municipal wastewater treatment. Water Sci. Technol. 2013, 67, 2294–2301. [Google Scholar] [CrossRef] [PubMed]
- Gude, V.G. Energy and water autarky of wastewater treatment and power generation systems. Renew. Sustain. Energy Rev. 2015, 45, 52–68. [Google Scholar] [CrossRef]
- Gu, Y.; Li, Y.; Li, X.; Luo, P.; Wang, H.; Wang, X.; Wu, J.; Li, F. Energy Self-sufficient Wastewater Treatment Plants: Feasibilities and Challenges. Energy Procedia 2017, 105, 3741–3751. [Google Scholar] [CrossRef]
- Kruse, A.; Dinjus, E. Hot compressed water as reaction medium and reactant: Properties and synthesis reactions. J. Supercrit. Fluids 2007, 39, 362–380. [Google Scholar] [CrossRef]
- Bermejo, M.; Cocero, M.J. Supercritical water oxidation: A technical review. AIChE J. 2006, 52, 3933–3951. [Google Scholar] [CrossRef]
- Kruse, A.; Dinjus, E. Hot compressed water as reaction medium and reactant: 2. Degradation reactions. J. Supercrit. Fluids 2007, 41, 361–379. [Google Scholar] [CrossRef]
- Cabeza, P.; Queiroz, J.; Arca, S.; Jiménez, C.; Gutiérrez, A.; Bermejo, M.; Cocero, M.J. Sludge destruction by means of a hydrothermal flame. Optimization of ammonia destruction conditions. Chem. Eng. J. 2013, 232, 1–9. [Google Scholar] [CrossRef]
- Marrone, P.A. Supercritical water oxidation—Current status of full-scale commercial activity for waste destruction. J. Supercrit. Fluids 2013, 79, 283–288. [Google Scholar] [CrossRef]
- Vadillo, V.; Sánchez-Oneto, J.; Portela, J.R.; de la Ossa, E.J.M. Chapter 10-Supercritical Water Oxidation. In Advanced Oxidation Processes for Waste Water Treatment; Academic Press: London, UK, 2018; pp. 333–358. [Google Scholar]
- Qian, L.; Wang, S.; Xu, D.; Guo, Y.; Tang, X.; Wang, L. Treatment of municipal sewage sludge in supercritical water: A review. Water Res. 2016, 89, 118–131. [Google Scholar] [CrossRef] [PubMed]
- Zhang, S.; Zhang, Z.; Zhao, R.; Gu, J.; Liu, J.; Örmeci, B.; Zhang, J.A. Review of Challenges and Recent Progress in Supercritical Water Oxidation of Wastewater. Chem. Eng. Commun. 2017, 204, 265–282. [Google Scholar] [CrossRef]
- Xu, D.; Huang, C.; Wang, S.; Lin, G.; Guo, Y. Salt deposition problems in supercritical water oxidation. Chem. Eng. J. 2015, 279, 1010–1022. [Google Scholar] [CrossRef]
- Fauvel, E.; Joussot-Dubien, C.; Guichardon, P.; Charbit, G.; Charbit, F.; Sarrade, S. A double-wall reactor for hydrothermal oxidation with supercritical water flow across the inner porous tube. J. Supercrit. Fluids 2004, 28, 47–56. [Google Scholar] [CrossRef]
- Lee, H.-C.; In, J.-H.; Lee, S.-Y.; Kim, J.-H.; Lee, C.-H. An anti-corrosive reactor for the decomposition of halogenated hydrocarbons with supercritical water oxidation. J. Supercrit. Fluids 2005, 36, 59–69. [Google Scholar] [CrossRef]
- Chen, Z.; Wang, G.; Yin, F.; Chen, H.; Xu, Y. A new system design for supercritical water oxidation. Chem. Eng. J. 2015, 269, 343–351. [Google Scholar] [CrossRef]
- Chen, Z.; Chen, H.; Liu, X.; He, C.; Yue, D.; Xu, Y. An inclined plug-flow reactor design for supercritical water oxidation. Chem. Eng. J. 2018, 343, 351–361. [Google Scholar] [CrossRef]
- Yang, J.; Wang, S.; Li, Y.; Zhang, Y.; Xu, D. Novel design concept for a commercial-scale plant for supercritical water oxidation of industrial and sewage sludge. J. Environ. Manag. 2019, 233, 131–140. [Google Scholar] [CrossRef] [PubMed]
- Cabeza, P.; Queiroz, J.P.S.; Criado, M.; Jiménez, C.; Bermejo, M.D.; Mato, F.A.; Cocero, M.J. Supercritical water oxidation for energy production by hydrothermal flame as internal heat source. Experimental results and energetic study. Energy 2015, 90, 1584–1594. [Google Scholar] [CrossRef]
- Queiroz, J.; Bermejo, M.; Mato, F.A.; Cocero, M.J. Supercritical water oxidation with hydrothermal flame as internal heat source: Efficient and clean energy production from waste. J. Supercrit. Fluids 2015, 96, 103–113. [Google Scholar] [CrossRef]
- Xu, D.; Wang, S.; Tang, X.; Gong, Y.; Guo, Y.; Wang, Y.; Zhang, J. Design of the first pilot scale plant of China for supercritical water oxidation of sewage sludge. Chem. Eng. Res. Des. 2012, 90, 288–297. [Google Scholar] [CrossRef]
- Marias, F.; Mancini, F.; Cansell, F.; Mercadier, J. Energy recovery in supercritical water oxydation process. Environ. Eng. Sci. 2008, 25, 123–130. [Google Scholar] [CrossRef]
- García-Rodríguez, Y.; Mato, F.A.; Martín, A.; Bermejo, M.D.; Cocero, M.J. Energy recovery from effluents of supercritical water oxidation reactors. J. Supercrit. Fluids 2015, 104, 1–9. [Google Scholar] [CrossRef]
- Barry, P.F.; Somers, S.L.; Londerville, S.B.; Ahn, K.; Anderson, K. Chap. 7-Duct Burn. In Heat Recovery. Steam Generator Technology; Eriksen, V., Ed.; Woodhead Publishing: Cambridge, UK, 2017; pp. 115–144. [Google Scholar]
- iAgua Data. Available online: https://www.iagua.es/data/infraestructuras/edar/sur (accessed on 1 July 2021).
- Heidrich, E.S.; Curtis, T.P.; Dolfing, J. Determination of the Internal Chemical Energy of Wastewater. Environ. Sci. Technol. 2011, 45, 827–832. [Google Scholar] [CrossRef]
- Gyobu, T.; Inoue, M.; Soda, S.; Ike, M. Energy Content of Organics in Municipal Wastewater Treatment Streams at Tsumori Wastewater Treatment Plant. J. Water Environ. Technol. 2015, 13, 89–97. [Google Scholar] [CrossRef][Green Version]
- Gutiérrez Ortiz, F.J.; Kruse, A. The use of process simulation in supercritical fluids applications. React. Chem. Eng. 2020, 5, 424–451. [Google Scholar] [CrossRef]
- Cocero, M.J.; Alonso, E.; Sanz, M.T.; Fdz-Polanco, F. Supercritical water oxidation process under energetically self-sufficient operation. J. Supercrit. Fluids 2001, 24, 37–46. [Google Scholar] [CrossRef]
- Zhang, F.; Su, C.; Chen, Z.; Chen, J. Experimental study on the mixing characteristics inside an inner preheating transpiring-wall reactor for supercritical water oxidation. J. Supercrit. Fluids 2020, 156, 104682. [Google Scholar] [CrossRef]
- Nascimento, T.A.; Fdz-Polanco, F.; Peña, M. Membrane-Based Technologies for the Up-Concentration of Municipal Wastewater: A Review of Pretreatment Intensification. Sep. Purif. Rev. 2020, 49, 1–19. [Google Scholar] [CrossRef]
- Nascimento, T.A.; Peña, M. Control strategies for the long-term operation of direct membrane filtration of municipal wastewater. J. Environ. Chem. Eng. 2021, 9, 105335. [Google Scholar] [CrossRef]
- Nascimento, T.A.; Peña, M. Continuous municipal wastewater up-concentration by direct membrane filtration, considering the effect of intermittent gas scouring and threshold flux determination. J. Water Process. Eng. 2021, 39, 101733. [Google Scholar] [CrossRef]
- Linnhoff, B. Pinch Analysis and Process Integration, 2nd ed.; Kemp, I.C., Ed.; Butterworth-Heinemann: Woburn, MA, USA, 2007. [Google Scholar]
- Rice, I. Steam-Injected Gas Turbine Analysis: Steam Rates. ASME. J. Eng. Gas Turbines Power 1995, 117, 347–353. [Google Scholar] [CrossRef]
- Rad, E.A.; Kazemiani-Najafabadi, P. Thermo-environmental and economic analyses of an integrated heat recovery steam-injected gas turbine. Energy 2017, 141, 1940–1954. [Google Scholar]
- Kayadelen, H.K.; Ust, Y. Thermodynamic, environmental and economic performance optimization of simple, regenerative, STIG and RSTIG gas turbine cycles. Energy 2017, 121, 751–771. [Google Scholar] [CrossRef]
- Wagner, W.; Cooper, J.R.; Dittmann, A.; Kijima, J.; Kretzschmar, H.-J.; Kruse, A.; Mareš, R.; Oguchi, K.; Sato, H.; Stöcker, I.; et al. The IAPWS Industrial Formulation 1997 for the Thermodynamic Properties of Water and Steam. J. Eng. Gas Turbines Power 2000, 122, 150–184. [Google Scholar] [CrossRef]
- Soave, G. Equilibrium constants from a modified Redlich-Kwong equation of state. Chem. Eng. Sci. 1972, 27, 1197–1203. [Google Scholar] [CrossRef]
- Neau, E.; Raspo, I.; Escandell, J.; Nicolas, C.; Hernández-Garduza, O. The Soave, Twu and Boston–Mathias alpha functions in cubic equations of state. Part II. Modeling of thermodynamic properties of pure compounds. Fluid Phase Equilibria 2009, 276, 156–164. [Google Scholar] [CrossRef]
- McBride, B.J.; Gordon, S.; Reno, M.A. Coefficients for Calculating Thermodynamic and Transport Properties of Individual Species; NASA: Moffett Field, CA, USA, 1993.
- Darrow, K.; Tidball, R.; Wang, J.; Hampson, A. Catalog of CHP Technology; Environmental Protection Agency: New York, NY, USA, 2017.
- Kehlhofer, R. Combined-Cycle Gas & Steam Turbine Power Plants, 3rd ed.; PennWell: Tulsa, OK, USA, 2009. [Google Scholar]
- Fernández-Polanco, D.; Tatsumi, H. Optimum energy integration of thermal hydrolysis through pinch analysis. Renew. Energy 2016, 96, 1093–1102. [Google Scholar] [CrossRef]






| Total Solids (TS) | 950 mg/L |
| Total Suspended Solids (TSS) | 400 mg/L |
| Volatile Suspended Solids (VSS) | 310 mg/L |
| COD (Total) | 547 mg/L |
| COD (Soluble) | 170 mg/L |
| COD (Particulate) | 377 mg/L |
| Total Kjeldahl Nitrogen (N-TKN) | 60 mg/L |
| Ammonia Nitrogen (N-NH4+) | 23 mg/L |
| Phosphorus (Total) | 9 mg/L |
| Power Exported to Grid | 0 | 1000 | 2000 | 3000 | 4073 | kW |
|---|---|---|---|---|---|---|
| TPH | 186.0 | 222.5 | 258.3 | 292.1 | 324.9 | °C |
| fSPT | 0.681 | 0.650 | 0.620 | 0.591 | 0.560 | [dimensionless] |
| nNG | 12.03 | 14.62 | 17.26 | 19.91 | 22.77 | mol/s |
| Total GT power | 3548 | 4535 | 5523 | 6512 | 7573 | kW |
| Power needs of the process | 2634 | 2621 | 2609 | 2598 | 2586 | kW |
| PRINJ (% power recov. injection) | 28.2 | 43.0 | 57.5 | 71.9 | 87.5 | % |
| Heat to power ratio (HPR) | 2.71 | 3.37 | 4.40 | 4.71 | 5.79 | [dimensionless] |
| EUIPEG | 0.680 | 0.651 | 0.625 | 0.600 | 0.573 | kWh/m3 |
| Thermal needs of the process | 7143 | 8841 | 10,543 | 12,246 | 14,075 | kW |
| HTA total | 788.6 | 902.9 | 1018.3 | 1134.2 | 1258.9 | m2 |
| E0 duty | 4108 | 4108 | 4108 | 4108 | 4108 | kW |
| E1 duty | 8641 | 8240 | 7861 | 7493 | 7104 | kW |
| E2 duty | 4213 | 4613 | 4992 | 5361 | 5750 | kW |
| E3 duty | 2930 | 4428 | 5551 | 6885 | 8325 | kW |
| E0 HTA | 52.5 | 52.5 | 52.5 | 52.5 | 52.5 | m2 |
| E1 HTA | 239.7 | 228.6 | 218.1 | 207.9 | 197.1 | m2 |
| E2 HTA | 271.7 | 297.5 | 321.9 | 345.7 | 3708 | m2 |
| E3 HTA | 224.8 | 324.3 | 425.8 | 528.1 | 638.6 | m2 |
| % heat recovered in E0, E1 | 75.2 | 72.8 | 70.6 | 68.4 | 66.1 | % |
| Water streams residual thermal flow | 15,294 | 15,071 | 14,816 | 14,546 | 14,248 | kW |
| Vapor flash mass flowrate | 4.597 | 4.394 | 4.187 | 3.979 | 3.754 | kg/s |
| Liquid flash mass flowrate | 6.673 | 6.378 | 6.078 | 5.776 | 5.450 | kg/s |
| Inerts%W/W in liquid flash | 0.32 | 0.34 | 0.35 | 0.37 | 0.39 | %W/W |
| T | P | f | mSCOD | mInert | O2 | N2 | CO2 | H2O | ||
|---|---|---|---|---|---|---|---|---|---|---|
| Stream | (°C) | (bar) | (kg/s) | (kg/s) | (kg/s) | (W/W) | (W/W) | (W/W) | (W/W) | |
| 1 | Wastewater inlet | 15.0 | 0.933 | 1424.6 | 1.3260 | 0.0285 | - | - | - | 0.9990 |
| 2 | E0 liquid inlet | 15.0 | 0.933 | 13.689 | 0.9318 | 0.0215 | - | - | - | 0.9304 |
| 3 | E1 liquid inlet | 87.7 | 0.933 | 13.689 | 0.9318 | 0.0215 | - | - | - | 0.9304 |
| 4 | E2 inlet | 97.7 | 0.933 | 13.689 | 0.9318 | 0.0215 | - | - | - | 0.9304 |
| 7 | E1 vapor inlet | 135.3 | 1.326 | 3.0895 | - | - | - | - | - | 1.0000 |
| 10 | E0 vapor inlet | 97.7 | 0.933 | 2.4199 | - | - | - | - | - | 1.0000 |
| 20 | E2 bottom outlet | 97.7 | 0.933 | 8.1795 | 0.9318 | 0.0215 | - | - | - | 0.8835 |
| 22 | E3 supercritical outlet | 344.9 | 230 | 8.1795 | 0.9318 | 0.0215 | - | - | - | 0.8835 |
| 25 | Reactor top outlet | 700.0 | 230 | 4.8384 | - | - | 0.0057 | 0.4061 | 0.2265 | 0.3617 |
| 26 | Reactor bottom outlet | 300.0 | 230 | 8.9624 | - | 0.0215 | - | - | - | 0.9974 |
| 29 | Reactor air inlet | 296.1 | 230 | 2.4706 | - | - | - | - | - | - |
| 32 | E2 Flue gas inlet | 535.4 | 1.833 | 27.929 | - | - | 0.126 | 0.6469 | 0.1080 | 0.1190 |
| 34 | E2 Flu gas outlet | 120.1 | 0.933 | 27.929 | - | - | 0.126 | 0.6469 | 0.1080 | 0.1190 |
Publisher’s Note: MDPI stays neutral with regard to jurisdictional claims in published maps and institutional affiliations. |
© 2021 by the authors. Licensee MDPI, Basel, Switzerland. This article is an open access article distributed under the terms and conditions of the Creative Commons Attribution (CC BY) license (https://creativecommons.org/licenses/by/4.0/).
Share and Cite
Mato, F.A.; Peña, M.; García-Rodríguez, Y.; Bermejo, M.-D.; Martín, Á. Analysis of the Energy Flow in a Municipal Wastewater Treatment Plant Based on a Supercritical Water Oxidation Reactor Coupled to a Gas Turbine. Processes 2021, 9, 1237. https://doi.org/10.3390/pr9071237
Mato FA, Peña M, García-Rodríguez Y, Bermejo M-D, Martín Á. Analysis of the Energy Flow in a Municipal Wastewater Treatment Plant Based on a Supercritical Water Oxidation Reactor Coupled to a Gas Turbine. Processes. 2021; 9(7):1237. https://doi.org/10.3390/pr9071237
Chicago/Turabian StyleMato, Fidel A., Mar Peña, Yoana García-Rodríguez, María-Dolores Bermejo, and Ángel Martín. 2021. "Analysis of the Energy Flow in a Municipal Wastewater Treatment Plant Based on a Supercritical Water Oxidation Reactor Coupled to a Gas Turbine" Processes 9, no. 7: 1237. https://doi.org/10.3390/pr9071237
APA StyleMato, F. A., Peña, M., García-Rodríguez, Y., Bermejo, M.-D., & Martín, Á. (2021). Analysis of the Energy Flow in a Municipal Wastewater Treatment Plant Based on a Supercritical Water Oxidation Reactor Coupled to a Gas Turbine. Processes, 9(7), 1237. https://doi.org/10.3390/pr9071237

