An Effective Bi-Stage Method for Renewable Energy Sources Integration into Unbalanced Distribution Systems Considering Uncertainty
Abstract
1. Introduction
- o
- The impact of the RES (PV and wind) penetration levels on distribution systems are studied;
- o
- A bi-stage procedure is proposed to improve the system performance and reduce the system voltage fluctuation due to RES;
- o
- The proposed method aims to determine the optimal placement and sizing of RES and the optimal setting of the system voltage control devices in order to maximize the benefits of the RES penetration and minimize the variation in the system voltage;
- o
- The MO-CSO algorithm is combined with an unbalanced power flow method in order to analyze the system and solve the optimal placement and sizing problem.
2. Voltage Control Devices
2.1. Static VAR Compensator (SVC)
2.2. Transformer Tap Changer (TTC)
2.3. Distribution Voltage Regulators (DVRs)
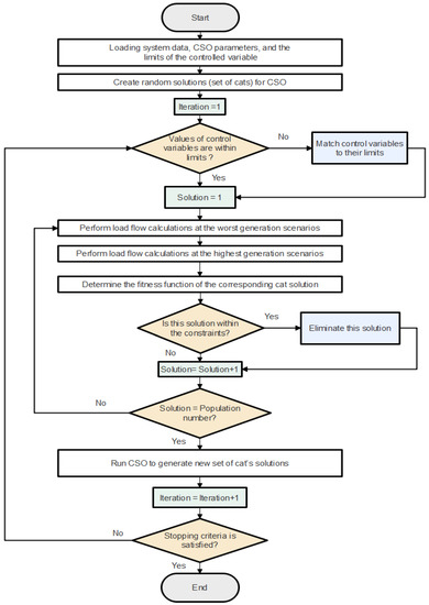
3. Cat Swarm Optimization (CSO) Algorithm
4. Impact of RES Penetration Level on Voltage Profile
4.1. RES Uncertainty Representation
4.2. Influence of RES Penetration on System Voltage
- RES penetration in the distribution system causes voltage variation in the system buses due to the uncertainty operation of RES;
- Voltage variation does not only depend on the RES penetration level, but also the placement of DG units may have a significant effect on the voltage variation percentage.
5. The Proposed Bi-Stage Method
5.1. Method Description
5.2. Application of Proposed Two-Stage Method to IEEE 34-Bus Distribution System
5.2.1. First Stage
5.2.2. Second Stage
6. Simulation Results and Discussion
6.1. First Stage Results
6.2. Second Stage Results
7. Conclusions
- RES uncertainty causes voltage variation to the distribution system voltage profile and makes the voltage profile exceed the limits;
- Voltage variation depends not only on the RES penetration level but also on the placement of DG units;
- The paper proposed a bi-stage method based on the CSO algorithm for minimizing voltage variation and power loss, and improves the system voltage profile considering the uncertainty of RES units;
- The first stage was concerned with the placement and sizing of RES units. It succeeded in reducing the power loss by 15.9% and minimizing the voltage fluctuation index to be 0.0437;
- In the second stage, the voltage control devices including voltage regulators and SVC were adjusted by the optimization technique for improving the voltage profile. It succeeded in reducing the voltage profile index to be 1.6663, with a 94.2% reduction from the first stage, while the improvements achieved in the first stage were maintained;
- The proposed RES integration method was tested on unbalanced IEEE 34-bus radial system networks under uncertainty conditions, which provided satisfactory results for increasing the RES penetration level.
Author Contributions
Funding
Institutional Review Board Statement
Informed Consent Statement
Data Availability Statement
Conflicts of Interest
Abbreviations
| CVV | Control variable value |
| D-FACTS | Distributed flexible AC transmission system |
| DG | Distributed generation |
| SVC | Static VAR compensator |
| WT | Wind turbine |
| PV | Photovoltaic |
| FF | Fitness function |
| OF | Objective function |
| r | Random number between 0 and 1 |
| vnew | New cat speed |
| vold | Old cat speed |
| VF | Voltage variation between the highest and lowest voltage profiles |
| w | Weighting factor |
| PG | Generated power |
| PD | Demand load power |
| Ploss | Power loss |
| Input active power of section i | |
| Output active power of section i | |
| Sload | Total demand load |
| npop | Number of populations |
| nbus | Number of buses |
| VR | Voltage regulator device |
| Vhighi | Highest voltage at bus i |
| Vlowi | Lowest voltage at bus i |
| ΔV | Voltage difference between highest and lowest voltage profiles |
| VRTAP | Voltage regulator taps setting. |
| Qsvc | SVC reactive power. |
| G | Solar insolation (kW/m2) |
| Gstd | Standard solar insolation (1 kW/m2) |
| GC | Certain irradiance point (0.12 kW/m2) |
| Prated | Rated power |
| VW | Wind speed(m/s) |
| Vr | Rated wind speed |
| Vci | Cut-in wind speed |
| Vco | Cut-out wind speed |
References
- Lew, D.; Miller, N. Reaching new solar heights: Integrating high penetrations of PV into the power system. IET Renew. Power Gener. 2017, 11, 20–26. [Google Scholar] [CrossRef]
- Wang, L.; Yan, R.; Saha, T.K. Voltage Management for Large Scale PV Integration into Weak Distribution Systems. IEEE Trans. Smart Grid 2018, 9, 4128–4139. [Google Scholar] [CrossRef]
- Watson, J.D.; Watson, N.R.; Santos-Martin, D.; Wood, A.R.; Lemon, S.; Miller, A.J. Impact of solar photovoltaics on the low-voltage distribution network in New Zealand. IET Gener. Transm. Distrib. 2016, 10, 1–9. [Google Scholar] [CrossRef]
- Yongning, C.; Bingjie, T.; Jiabing, H. Overview of mechanism and mitigation measures on multi-frequency oscillation caused by large-scale integration of wind power. CSEE J. Power Energy Syst. 2019. [Google Scholar] [CrossRef]
- Sharma, V.; Aziz, S.M.; Haque, M.H.; Kauschke, T. Effects of high solar photovoltaic penetration on distribution feeders and the economic impact. Renew. Sustain. Energy Rev. 2020, 131, 110021. [Google Scholar] [CrossRef]
- Rabiee, A.; Mohseni-Bonab, S.M. Maximizing hosting capacity of renewable energy sources in distribution networks: A multi-objective and scenario-based approach. Energy 2017, 120, 417–430. [Google Scholar] [CrossRef]
- Chen, X.; Wu, W.; Zhang, B.; Lin, C. Data-Driven DG Capacity Assessment Method for Active Distribution Networks. IEEE Trans. Power Syst. 2017, 32, 3946–3957. [Google Scholar] [CrossRef]
- Bayoumi, A.; El-Sehiemy, R.; Mahmoud, K.; Lehtonen, M.; Darwish, M. Assessment of an Improved Three-Diode against Modified Two-Diode Patterns of MCS Solar Cells Associated with Soft Parameter Estimation Paradigms. Appl. Sci. 2021, 11, 1055. [Google Scholar] [CrossRef]
- Mahmoud, K.; Yorino, N.; Ahmed, A. Optimal Distributed Generation Allocation in Distribution Systems for Loss Minimi-zation. IEEE Trans. Power Syst. 2016, 31, 960–969. [Google Scholar] [CrossRef]
- Abbas, A.S.; El-Sehiemy, R.A.; El-Ela, A.A.; Ali, E.S.; Mahmoud, K.; Lehtonen, M.; Darwish, M.M.F. Optimal Harmonic Mitigation in Distribution Systems with Inverter Based Distributed Generation. Appl. Sci. 2021, 11, 774. [Google Scholar] [CrossRef]
- Ali, M.; Mahmoud, K.; Lehtonen, M.; Darwish, M. Promising MPPT Methods Combining Metaheuristic, Fuzzy-Logic and ANN Techniques for Grid-Connected Photovoltaic. Sensors 2021, 21, 1244. [Google Scholar] [CrossRef] [PubMed]
- Elsisi, M.; Tran, M.-Q.; Mahmoud, K.; Lehtonen, M.; Darwish, M. Deep Learning-Based Industry 4.0 and Internet of Things Towards Effective Energy Management for Smart Buildings. Sensors 2021, 21, 1038. [Google Scholar] [CrossRef] [PubMed]
- El-Ela, A.A.A.; El-Sehiemy, R.A.; Ali, E.S.; Kinawy, A. Minimisation of voltage fluctuation resulted from renewable energy sources uncertainty in distribution systems. IET Gener. Transm. Distrib. 2019, 13, 2339–2351. [Google Scholar] [CrossRef]
- Radatz, P.; Kagan, N.; Rocha, C.; Smith, J.; Dugan, R.C. Assessing maximum DG penetration levels in a real distribution feeder by using OpenDSS. In Proceedings of the 2016 17th International Conference on Harmonics and Quality of Power (ICHQP), Belo Horizonte, Brazil, 16–19 October 2016; pp. 71–76. [Google Scholar]
- Essackjee, I.A.; King, R.T.F.A. The impact of increasing Penetration Level of Small Scale Distributed Generations on voltage in a secondary distribution network. In Proceedings of the 2016 IEEE International Conference on Emerging Technologies and Innovative Business Practices for the Transformation of Societies (EmergiTech), Moka, Mauritius, 3–6 August 2016; pp. 245–250. [Google Scholar]
- Aleem, S.A.; Hussain, S.M.S.; Ustun, T.S. A Review of Strategies to Increase PV Penetration Level in Smart Grids. Energies 2020, 13, 636. [Google Scholar] [CrossRef]
- Quintero-Molina, V.; Romero-L, M.; Pavas, A. Assessment of the hosting capacity in distribution networks with different DG location. IEEE Manch. Power Tech. 2017, 1–6. [Google Scholar] [CrossRef]
- Ariyaratna, P.M.; Muttaqi, K.M.; Sutanto, D. The simultaneous mitigation of slow and fast voltage fluctuations caused by rooftop solar PV by controlling the charging/discharging of an integrated battery energy storage system. J. Energy Storage 2019, 26, 100971. [Google Scholar] [CrossRef]
- Sugihara, H.; Yokoyama, K.; Saeki, O.; Tsuji, K.; Funaki, T. Economic and efficient voltage management using custom-er-owned energy storage systems in a distribution network with high penetration of photovoltaic systems. IEEE Trans. Power Syst. 2012, 28, 102–111. [Google Scholar] [CrossRef]
- Ranamuka Rallage, D.; Agalgaonkar, A.P.; Muttaqi, K.M. Examining the interactions between DG units and voltage regu-lating devices for effective voltage control in distribution systems. IEEE Trans. Ind. Appl. 2016, 53, 1485–1496. [Google Scholar] [CrossRef]
- Shaheen, A.; Elsayed, A.; El-Sehiemy, R.A.; Abdelaziz, A.Y. Equilibrium optimization algorithm for network reconfiguration and distributed generation allocation in power systems. Appl. Soft Comput. 2021, 98, 106867. [Google Scholar] [CrossRef]
- Elattar, E.E.; Shaheen, A.M.; El-Sayed, A.M.; El-Sehiemy, R.A.; Ginidi, A.R. Optimal Operation of Automated Distribu-tion Networks Based-MRFO Algorithm. IEEE Access 2021, 9, 19586–19601. [Google Scholar] [CrossRef]
- Shaheen, A.M.; El-Sehiemy, R.A. Optimal Co-ordinated Allocation of Distributed Generation Units/Capacitor Banks/Voltage Regulators by EGWA. IEEE Syst. J. 2020, 1–8. [Google Scholar] [CrossRef]
- Sakr, W.S.; El-Ghany, H.A.A.; El-Sehiemy, R.A.; Azmy, A.M. Techno-economic assessment of consumers’ participation in the demand response program for optimal day-ahead scheduling of virtual power plants. Alex. Eng. J. 2020, 59, 399–415. [Google Scholar] [CrossRef]
- Shaheen, A.M.; El-Sehiemy, R.A. A Multiobjective Salp Optimization Algorithm for Techno-Economic-Based Perfor-mance Enhancement of Distribution Networks. IEEE Syst. J. 2020, 1–9. [Google Scholar] [CrossRef]
- Awad, E.A.; Badran, E.A.; Youssef, F.H. Mitigation of switching overvoltages in microgrids based on SVC and supercapaci-tor. IET Gener. Transm. Distrib. 2017, 12, 355–362. [Google Scholar] [CrossRef]
- Viawan, F.A.; Sannino, A.; Daalder, J. Voltage control with on-load tap changers in medium voltage feeders in presence of distributed generation. Electr. Power Syst. Res. 2007, 77, 1314–1322. [Google Scholar] [CrossRef]
- Pradhan, P.M.; Panda, G. Solving multiobjective problems using cat swarm optimization. Expert Syst. Appl. 2012, 39, 2956–2964. [Google Scholar] [CrossRef]
- El-Ela, A.A.A.; El-Sehiemy, R.A.; Kinawy, A.-M.; Ali, E.S. Optimal placement and sizing of distributed generation units using different cat swarm optimization algorithms. In Proceedings of the 2016 Eighteenth International Middle East Power Systems Conference (MEPCON), Cairo, Egypt, 27–29 December 2017; pp. 975–981. [Google Scholar]
- Kumar, D.; Samantaray, S.R.; Kamwa, I.; Sahoo, N.C. Reliability-constrained based optimal placement and sizing of multi-ple distributed generators in power distribution network using cat swarm optimization. Electr. Power Compon. Syst. 2014, 42, 149–164. [Google Scholar] [CrossRef]
- Elsisi, M.; Tran, M.-Q.; Mahmoud, K.; Lehtonen, M.; Darwish, M.M.F. Robust Design of ANFIS Based Blade Pitch Con-troller for Wind Energy Conversion Systems Against Wind Speed Fluctuations. IEEE Access 2021, 9. [Google Scholar] [CrossRef]
- Chanhome, A.; Phichaisawat, S.; Chaitusaney, S. Voltage regulation in distribution system by considering uncertainty from renewable energy. In Proceedings of the 2012 9th International Conference on Electrical Engineering/Electronics, Computer, Telecommunications and Information Technology, Phetchaburi, Thailand, 16–18 May 2012; pp. 1–4. [Google Scholar]
- Elsisi, M.; Mahmoud, K.; Lehtonen, M.; Darwish, M.M.F. Reliable Industry 4.0 Based on Machine Learning and IoT for Analyzing, Monitoring, and Securing Smart Meters. Sensors 2021, 21, 487. [Google Scholar] [CrossRef]
- Ali, M.N.; Mahmoud, K.; Lehtonen, M.; Darwish, M.M.F. An Efficient Fuzzy-Logic Based Variable-Step Incremental Conductance MPPT Method for Grid-connected PV Systems. IEEE Access 2021, 9, 1. [Google Scholar] [CrossRef]
- Ausavanop, O.; Chaitusaney, S. Coordination of dispatchable distributed generation and voltage control devices for im-proving voltage profile by Tabu Search. In Proceedings of the 8th Electrical Engineering/Electronics, Computer, Telecommunications and Information Technology (ECTI) Association of Thailand-Conference, Khon Kaen, Thailand, 17–19 May 2011; pp. 869–872. [Google Scholar]
- Abaza, A.; El-Sehiemy, R.A.; Mahmoud, K.; Lehtonen, M.; Darwish, M.M.F. Optimal Estimation of Proton Exchange Membrane Fuel Cells Parameter Based on Coyote Optimization Algorithm. Appl. Sci. 2021, 11, 2052. [Google Scholar] [CrossRef]
- Rupa, J.M.; Ganesh, S. Power flow analysis for radial distribution system using backward/forward sweep method. Int. J. Electr. Comput. Electron. Commun. Eng. 2014, 8, 1540–1544. [Google Scholar]
- Mahmoud, K.; Naoto, Y. Robust quadratic-based BFS power flow method for multi-phase distribution sys-tems. IET Gener. Transm. Distrib. 2016, 10, 2240–2250. [Google Scholar] [CrossRef]









| Penetration Level | Case 1 (25%) | Case 2 (50%) | Case 3 (75%) |
|---|---|---|---|
| Output power from each unit | 147.485 kW | 294.970 kW | 442.467 kW |
| Penetration Level | Cases | First RES Bus | Second RES Bus | Third RES Bus |
|---|---|---|---|---|
| 0% | Case 0 | No output from any RES | ||
| 75% | Case 1 | 4 | 20 | 27 |
| Case 2 | 9 | 23 | 31 | |
| Case 3 | 2 | 3 | 4 | |
| Case 4 | 25 | 30 | 31 | |
| Bus Number | 3 | 27 | 20 | 2 |
|---|---|---|---|---|
| DG Generation at Best Condition (kW) | 176.09 | 83.43 | 94.98 | 962.09 |
| Device | Adjustment |
|---|---|
| Substation transformer | 1.023 p.u. |
| VR1 tap | 9 |
| VR2 tap | 14 |
| SVC bus | 21 |
| QSVC | 200 KVar |
| Stage | First Stage | Second Stage |
|---|---|---|
| Ploss of the lowest voltage profile (kW) | 285.47 | 296.11 |
| Ploss of the highest voltage profile (kW) | 239.93 | 246.93 |
| voltage fluctuation index (OF1) | 0.0437 | 0.0481 |
| voltage profile index (FF) | 28.7646 | 1.6663 |
Publisher’s Note: MDPI stays neutral with regard to jurisdictional claims in published maps and institutional affiliations. |
© 2021 by the authors. Licensee MDPI, Basel, Switzerland. This article is an open access article distributed under the terms and conditions of the Creative Commons Attribution (CC BY) license (http://creativecommons.org/licenses/by/4.0/).
Share and Cite
Ali, E.S.; El-Sehiemy, R.A.; Abou El-Ela, A.A.; Mahmoud, K.; Lehtonen, M.; Darwish, M.M.F. An Effective Bi-Stage Method for Renewable Energy Sources Integration into Unbalanced Distribution Systems Considering Uncertainty. Processes 2021, 9, 471. https://doi.org/10.3390/pr9030471
Ali ES, El-Sehiemy RA, Abou El-Ela AA, Mahmoud K, Lehtonen M, Darwish MMF. An Effective Bi-Stage Method for Renewable Energy Sources Integration into Unbalanced Distribution Systems Considering Uncertainty. Processes. 2021; 9(3):471. https://doi.org/10.3390/pr9030471
Chicago/Turabian StyleAli, Eman S., Ragab A. El-Sehiemy, Adel A. Abou El-Ela, Karar Mahmoud, Matti Lehtonen, and Mohamed M. F. Darwish. 2021. "An Effective Bi-Stage Method for Renewable Energy Sources Integration into Unbalanced Distribution Systems Considering Uncertainty" Processes 9, no. 3: 471. https://doi.org/10.3390/pr9030471
APA StyleAli, E. S., El-Sehiemy, R. A., Abou El-Ela, A. A., Mahmoud, K., Lehtonen, M., & Darwish, M. M. F. (2021). An Effective Bi-Stage Method for Renewable Energy Sources Integration into Unbalanced Distribution Systems Considering Uncertainty. Processes, 9(3), 471. https://doi.org/10.3390/pr9030471

