Next Article in Journal
Sustainable Environmental Management and Valorization Options for Olive Mill Byproducts in the Middle East and North Africa (MENA) Region
Previous Article in Journal
Advances in Theoretical and Computational Energy Optimization Processes
 
 
Due to scheduled maintenance work on our servers, there may be short service disruptions on this website between 11:00 and 12:00 CEST on March 28th.
Font Type:
Arial Georgia Verdana
Font Size:
Aa Aa Aa
Line Spacing:
Column Width:
Background:
Article

Optimization and Selection of Maintenance Policies in an Electrical Gas Turbine Generator Based on the Hybrid Reliability-Centered Maintenance (RCM) Model

1
Department of Mechanical and Manufacturing Engineering, Faculty of Engineering, Universiti Putra Malaysia, Serdang, Selangor 43400, Malaysia
2
Department of Mechanical Engineering, Faculty of Engineering Technology and Built Environment, UCSI University, Taman Connaught, Kuala Lumpur 56000, Malaysia
*
Author to whom correspondence should be addressed.
Processes 2020, 8(6), 670; https://doi.org/10.3390/pr8060670
Submission received: 10 August 2019 / Revised: 22 September 2019 / Accepted: 30 September 2019 / Published: 4 June 2020
(This article belongs to the Section AI-Enabled Process Engineering)

Abstract

The electrical generation industry is looking for techniques to precisely determine the proper maintenance policy and schedule of their assets. Reliability-centered maintenance (RCM) is a methodology for choosing what maintenance activities have to be performed to keep the asset working within its designed function. Current developments in RCM models are struggling to solve the drawbacks of traditional RCM with regards to optimization and strategy selection; for instance, traditional RCM handles each failure mode individually with a simple yes or no safety question in which question has the possibility of major error and missing the effect of a combinational failure mode. Hence, in the present study, a hybrid RCM model was proposed to fill these gaps and find the optimal maintenance policies and scheduling by a combination of hybrid linguistic-failure mode and effect analysis (HL-FMEA), the co-evolutionary multi-objective particle swarm optimization (CMPSO) algorithm, an analytic network process (ANP), and developed maintenance decision tree (DMDT). To demonstrate the effectiveness and efficiencies of the proposed RCM model, a case study on the maintenance of an electrical generator was conducted at a Yemeni oil and gas processing plant. The results confirm that, compared with previous studies, the proposed model gave the optimal maintenance policies and scheduling for the electrical generator in a well-structured plan, economically and effectively.

Graphical Abstract

1. Introduction

Industrial plants are concerned with the availability and reliability of production due to market demand, such as the electrical industry and oil‒gas plants. Nowadays, producing electric energy without interruption has attracted much attention from industries. The maintenance of an electrical generator, therefore, plays a critical role in ensuring the reliability of the energy supply, with key goals of improving the operational efficiency and the service life of the equipment. Therefore, industrial plants apply different maintenance strategies. Reliability-centered maintenance (RCM) is a methodology that can be used to decide what maintenance activities need to be performed in order to keep the equipment working within its designed function range [1]. RCM can choose the most suitable maintenance tasks, reduce the probability of failure, and/or reduce the consequences of failure. RCM was originally created for use in the aircraft industry [2].
Many researchers [1,3,4] have described an extension of the RCM method. Moreover, RCM II was presented by Moubray [1], designed to be applicable to conventional industry.
RCM offers valuable insights into existing maintenance to find pertinent maintenance policies and thus creates a balance between reliability, availability, and the cost of equipment [5]. Moreover, the RCM technique potentially has a wide area of successful implementation that ranges from use in a transmission system [6] to a power distribution system [7]. Due to recent economic demands, maintenance teams are often faced with a variety of difficulties, such as maintenance scheduling, asset criticality and management, and practices in subsystems or plants [8]. Conventional reliability approaches for maintenance are insufficient for industrial world demands such as preventive maintenance and condition-based maintenance. Furthermore, in the electrical distribution field, RCM is mostly combined with FMECA (failure modes, effects and criticality analysis) to define the criticality of equipment for the improvement of the reliability of maintenance [9].
Despite all RCM’s advantages, some industrial plants have found RCM to be too sophisticated a methodology because of some difficulties in implementation. Especially if they are analyzing a massive amount of data in a large plant, this will require experts and will be time-consuming. However, profits grow immediately after program implementation, which can be drawn out only for some equipment or if the equipment is nonstandard [10]. Several studies have reported the drawbacks, as follows [11,12,13,14,15,16]: complicated, time-consuming, costly, too qualitative an approach, shortfalls in safety due to a failure to update maintenance approaches, a lack of identification and prioritization for failure modes, and handling each failure mode individually, which misses out on the combinational effects of failure modes.
Several methods have been suggested to overcome RCM’s drawbacks, such as a genetic algorithm (GA) [6,7], particle swarm optimization (PSO) [17], game theory [18], GO methodology [19], MAUT (multi-attribute utility theory) [20], direct fault tree analysis [21], and the ANN technique [22].
The FMEA approach is a part of the RCM steps, and in previous studies, FMEA structures were improved to simplify the failure modes analysis and prioritization—for instance, ANP-DEMATEL (Decision-Making Trial and Evaluation Laboratory) [23], hybrid linguistic failure mode and effect analysis (HL-FMEA) [11], technique for order of preference by similarity to ideal solution (TOPSIS) [24], and (an acronym in Serbian for a multi-criteria optimization and compromise solution) VIKOR with house of reliability [25].
ANP is an extension of analytical hierarchy process (AHP), and was presented by Saaty [26]. The advantages of ANP compared to AHP are an ability to offer an internal relationship, independence, and interdependencies among the criteria, subclusters, and alternatives [26,27]. Similarly, ANP has a novel calculation technique “supermatrix,” which is used to determine the weights of criteria and alternatives for decision-making purpose [28]. According to Ziemba [29], ANP can assist a decision-maker with solving the problem of the location and design selection for a wind farm, and is the best technique for estimating issues and making decisions.
Particle swarm optimization (PSO) is an evolutionary algorithm based on a computation method to find optimal solutions on Pareto fronts, introduced previously [30]. PSO models the collaborative behavior of bird clustering or fish swarming. Also, the PSO algorithm has been successfully applied in many fields, such as medical data classification [31], operation strategy optimization in integrated energy systems [32], operation optimization [33], and fault diagnosis in power transformers [34]. Moreover, PSO was combined with Monte Carlo simulations to improve the outcomes of maintenance planning for aircraft maintenance optimization [35]. Furthermore, several studies suggest that the reliability and cost should be considered when determining the optimal maintenance plan [36] and the availability for multi-period scheduling [37]. Recently, several PSO algorithms were proposed to improve standard PSO and handle some complicated multi-objective optimization problems [38,39].
In previous studies, it was noted that RCM models were improved to solve some drawbacks in failure mode identification and prioritization. Similarly, the work of Heo and Lyu [17] has demonstrated an improved RCM by integrating PSO and other methods into the analysis. However, unlike the study of Heo and Lyu [17], most of the modified RCM versions lack a focus on the optimization of optimal RCM policy selection.
To our knowledge, no previous research in RCM modeling has covered the three phases of optimization of failure mode prioritization, multi-objective maintenance optimization, and multicriteria decision-making, especially for electricity generation in a hazardous location like an oil and gas plant. Hence, a new approach is needed to fill this gap. Therefore, a new hybrid RCM model was proposed via the hybrid LFMEA (linguistic failure mode and effect analysis), CMPSO (co-evolutionary multi-objective particle swarm optimization), ANP, and developed maintenance decision tree (DMDT) techniques to overcome the drawbacks of traditional RCM. This paper aims to present a new RCM optimization model with the objective of overcoming the drawbacks related to traditional RCM, with a valid maintenance plan.
The rest of this paper is organized as follows. Section 2 illustrates the proposed methodology of the new hybrid RCM model using the hybrid LFMEA, ANP, co-evolutionary multi-swarm PSO algorithm, and the developed decision tree approach. Section 3 and Section 4 give the discussion and results of the practical implementation of the model using the electrical generators case study in a Yemeni oil and gas plant. Finally, the paper’s conclusions and suggested future work are given in Section 5.

2. Proposed Methodology of New Hybrid RCM Model

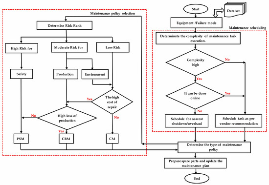
In this part, a hybrid RCM model was established based on the hybrid LFMEA, ANP, co-evolutionary multi-swarm PSO algorithm, and the developed maintenance decision tree approach. The opinions of experts and engineers were considered to obtain a more precise RCM analysis during the application of the methodology. Figure 1 displays the proposed model for the hybrid RCM model in an oil and gas plant with a hazardous environment.
The methodology of the proposed RCM model consisted of six steps, described as follows.

2.1. Identification and Prioritization of FMs by HL-FMEA Approach

Step 1: Classify the main dimensions and failure modes of the system. Data are extracted from the literature reviews, vendor documents, the database of computerized maintenance management systems (CMMS), and the opinions of industrial experts. A team of n experts will structure and organize the data into m main risk factor dimensions and failure modes F M = { F M 1 ,   F M 2 ,   ,   F M k } , where k is a number of failure modes.
Step 2: Apply the hybrid LFMEA approach to identify and prioritize the failure modes, which contain all weights of LFMEA, DEMATEL, and the ANP supermatrix.
In this step, risk weights of all failure modes and main clusters are determined to rank the failure modes and their main clusters.
The HL-FMEA technique is presented as follows [11]:
(i)
Compute the weights for risk factors W = ( w O , w S ,   w D ) through an analytic network process (ANP), where W = 1   .
(ii)
Calculate linguistic evaluation matrix values V t j for FMs and main risk factor, which will consist of n rows of experts and m columns of FMs.
V t j = ( V t j O , V t j S , V t j D ) t = { 1 ,   2 ,   3 ,   ,   n } ;   j = { 1 ,   2 ,   3 ,     m } ,
where n denotes the number of expert members, and m denotes the number of failure modes.
V t j O , V t j S , V t j D are risk language evaluation weights given by the expert member E x p e r t t for every failure mode F M j . Then, risk constant φ x :
φ x = { 1 ,   i f     V t j O V t j S V x j D w x / j = 1 m w j , o t h e r .
(iii)
Compute the linguistic risk priority value V t j R P N for main clusters and failure modes.
V t j R P N = ( φ O   V t j O ) w O × ( φ S V t j S ) w S × ( φ D   V t j D ) w D .
(iv)
Determine the expert weights W ¯ E t = ( w ¯ E 1 ,   w ¯ E 2 ,   ,   w ¯ E n ) by a fuzzy priority matrix, where W ¯ E t = 1   .
Fuzzy priority matrix F is used to determine a weight for every expert member, which are explained in the following steps:
  • Rank the failure modes for every expert { F M 1 t ,   F M 2 t ,   ,   F M m t }   .
  • Describe the partial order of the p i j t   fuzzy priority number for every expert member t and F M j failure mode.
    p i j t = { 1 ,     F M i t   i s   s u p e r i o r   t o   F M j t 0.5 ,   F M i t   i s   e q u a l   t o   F M j t 1 p i j t ,     w h e n   i     j ; 0 ,     i = j   o r   o t h e r
    p i j = t = 1 n p i j t ;   i ,   j = 1 ,   2 ,   ,   m   .
  • Determine the fuzzy priority matrix F for each fuzzy preference p i j and F M j   .
    F = [ p 11 p 12 p 1 m p 21 p 22 p 2 m p m 1 p m 2 p m m ] .
  • Calculate the consistency index γ t   , and rows’ summation of the fuzzy priority matrix F, then rank them to get R s = i = 1 m p 2 i > i = 1 m p 5 i > i = 1 m p m i > > i = 1 m p 3 i   :
    γ t = γ ( R t ) γ ( R s ) .
The exert weights are
W ¯ E t   = γ t / t = 1 n γ t .
Then, the expert constant β t :
β t   = { 1 ,     i f     V t j R P N     V x j R P N m a x   { γ t / t = 1 n γ t } ,   o t h e r .
(v)
Compute the linguistic value of priority risk number L V j R P N for every   F M j   .
L V j R P N = ( β 1   V 1 j R P N ) W ¯ E 1 × ( β 2   V 2 j R P N ) W ¯ E 2 × × ( β n   V n j R P N ) W ¯ E n ,
where β t is the expert constant, W ¯ E n is the expert weight, and V t j R P N is the risk priority number.
(vi)
Apply the DEMATEL approach with alpha cut to find the weights ( r + c ) j and the relationship between FMs. The detailed steps for DEMATEL are described in [11].
(vii)
Apply the ANP approach with supermatrix to evaluate the weights W j   , feedback, and interdependence among FMs. The ANP approach steps will be explained in Section 2.3.1.
(viii)
Calculate the final risk weights H R P V j f i n a l   of FMs and main cluster:
H R P V j f i n a l = L V j R P N × ( r + c ) j × W j .
(ix)
Rank the failure modes and clusters according to the final risk weights.

2.2. Multi-Objective Optimization Based on Multi-Swarm PSO Algorithm

Optimization of maintenance problems is a multi-objective optimization process. In this section, the objective functions are defined and modeled for maintenance problems, then used in the co-evolutionary multi-swarm PSO (CMPSO) algorithm to seek optimal multi-objective solutions.
Defining the appropriate objective functions plays a key role in setting up a multi-swarm PSO optimization algorithm. A common multi-objective optimization is formulated in Equation (11) to obtain the decision variable vector X = ( x 1 ,   x 2 ,     ,   x n ) , from the vector of objective functions F ( x ) .
Min   F ( X ) = { f 1 ( x ) ,   f 2 ( x ) ,   ,   f n ( x ) } Subjected   to :   { g i ( X ) 0     i = 1 ,   2 ,     q h i ( X ) = 0     i = 1 ,   2 ,     l   ,
where g i ( X ) represents q inequality constraints, and h i ( X ) represents l equality constraints.

2.2.1. Multi-Objective Function Modeling

Step 3: Select the multi-objective function of maintenance problems that will be used in the next step of the optimization algorithm for evaluating and selecting the optimum solutions in the multidimensional solution space.
In this paper, the objective functions of reliability R ( X ) , risk (component failure) U risk ( X ) , and cost C ( X ) are selected and formulated as follows.
Minimize :   U r i s k ( X ) , C ( X )     X   R n Maximize :   R ( X ) X     R n
U risk ( X ) = f ( µ 1 ( x 1 ) ,   µ 2 ( x 2 ) ,   ,   µ n ( x n ) )   .
Then, an approximate risk model can be formulated as follows [40]:
U risk ( X ) i ( j µ i j ( X ) ) ,
where µ i ( x i ) is the failure risk of the ith equipment.
Finally, the objective function of cost can be formulated as follows:
C ( X ) = i = 1 m c i ( X ) ,
where C ( X ) C   budget   and   c i ( X ) is the ith component cost.

2.2.2. Co-Evolutionary Multi-Swarm PSO Algorithm

The CMPSO approach deals with multi-objective optimization problems, and was developed by Zhan et al. in 2013 [41]. However, unlike CMPSO, the standard PSO lacks the focus on the shortcomings of the fitness assignment and is unable to optimize all objectives simultaneously due to achieving one objective and being weaker on the other objectives.
The CMPSO approach consists of N subswarms, which are executed together to find optimal solutions for N objectives. Similarly, each subswarm has the same optimization process of the single-objective PSO technique. However, all subswarms and their particles share information by an external shared archive. Therefore, the information gained from search experience is shared by all subswarms and their particles, which achieves the actual Pareto front successfully.
Step 4: Apply the co-evolutionary multi-swarm PSO (CMPSO) algorithm to find the multi-objective optimal solutions in the space of multidimensional objective solutions.
The particles in a swarm can travel in the multidimensional solution space and seek the optimal solutions. Figure 2 shows the detailed steps of the proposed CMPSO algorithm for multi-objective maintenance optimization.
In CMPSO, every ith particle in the nth swarm p i n has positions S i n = { x i 1 n ,   x i 2 n ,     , x i m n } , and the velocity vectors V i n = { v i 1 n ,   v i 2 n ,   . ,   v i m n } . Moreover, positions and velocity will be updated after the fitness function calculation.
For iteration ( t + 1 )   , the velocity v i n   and position x i n can be updated with the following equations [41,42]:
v i n ( t + 1 ) = ω . v i n ( t ) + c 1 . r 1 . ( p B e s t i n x i n ( t ) ) + c 2 . r 2 . ( g B e s t n x i n ( t ) ) + c 3 . r 3 . ( A i n x i n ( t ) )
  x i n ( t + 1 ) = x i n ( t ) + v i n ( t + 1 )   ,
where r 1   , r 2   , and r 3 are random variables; ( p B e s t i n , g B e s t n ) are the best local solution and the best global solution of all particles in swarm n, respectively; A i n denotes the optimal random variable, which is selected from the external archive; ω denotes the inertia weight; and c 1   and c 2 denote learning factors, whereas c 3 denotes a social learning factor.

2.3. Multi-Criteria Decision-Making (MCDM) Based on the ANP and DMDT Techniques

Increasing the size of optimal multi-objective solutions for maintenance problem will add more difficulties for the decision-maker due to conflicting objectives and constraints. Likewise, making maintenance decisions has to balance all objectives and consider all limitations and risks, especially in a hazardous area. Therefore, a multi-criteria decision-making approach is proposed in the next subsections.
In the proposed MCDM phase, ANP and the developed maintenance decision tree (DMDT) are used simultaneously to evaluate alternative maintenance policies with differing goals for maintenance policy selection and scheduling.

2.3.1. ANP Approach

In this subsection, the ANP approach enables the decision-maker to prioritize the criteria and their alternatives for maintenance policy selection, which involves six main factors: C1 (maintenance cost), C2 (production loss), C3 (safety effect), C4 (environmental effect), C5 (complexity of maintenance), and C6 (unavailability of spare parts).
Step 5: Apply the ANP approach to obtain the weights for the decision-making criteria and their alternatives for maintenance selection.
The ANP approach is presented as follows [26,43,44]:
  • Arrange the ANP network structure of criteria, subcriteria, and alternatives according to the relationship between criteria and their alternatives. The influenced criteria and alternatives are exemplified in the supermatrix Equations (18) and (19), which will offer the feedback and the interdependence weights at a higher level.
                    C 1                         C 2 C m e 11   e 1 n 1 e 21     e 2 n 2   e m 1     e m m m A = C 1 e 11 e 12 e 1 n 1 C 2 e 11 e 12 e 1 n 1 C m e 11 e 12 e 1 n 1 [ W 11 W 12 W 1 m W 21 W 22 W 2 m W m 1 W m 2   W m 1 ]
    M D 1 M D m c 1 c k A = M D 1 c 1 M D m c k [ w 11 w 1 m w m 1 w m m ]   .
  • Construct matrix A through pairwise comparisons concerning the influenced criterion, clusters, and alternatives on those that it influences.
  • Calculate the inconsistency of the pairwise comparison matrix (CR ≤ 0.1 [45]):
    CR = λ max n RI   ( n 1 )   ,
    where RI denotes a random inconsistency value.
  • Calculate the weights of supermatrix through the following expression:
    Aw = λ max     w ,
    where A is the matrix of pairwise comparison, w is the eigenvector; and the maximum eigenvalue is λ max .
  • Normalize the matrix by dividing every value in the supermatrix by the sum of its column to get the weighted supermatrix W r .
  • Compute the final weights of limit supermatrix W L as follows:
    W L = W r 2 k + 1 .

2.3.2. Developed Maintenance Decision Tree (DMDT)

Step 6: Apply the proposed developed maintenance decision tree (DMDT) to determine the optimum maintenance policies and schedules.
In this step, the DMDT algorithm is proposed to help the decision-maker select suitable maintenance policies and scheduling, after the steps of ANP weight calculation and CMPSO optimization. Moreover, the DMDT considers more criteria such as risk, safety, production loss, cost of repairing, maintenance complexity, spare parts, and maintenance scheduling. Figure 3 shows the proposed algorithm of the developed maintenance decision tree.

3. A Case Study: An Electrical Gas Turbine Generator

3.1. System Descriptions

In this section, an electrical generator of a Yemeni oil and gas plant has been considered for the case study. The objective of the case study is to demonstrate the applicability and effectiveness of the proposed RCM model in a hazardous area. Electrical generators are the core parts of a power plant and supply electricity to all machines in the plant. The reliability and availability of the electrical generator are therefore essential for plant demand and production. The electrical generation unit consists of four gas turbine generators and three emergency diesel generators. We performed analyses from the stage of failure mode prioritization to the optimization phase, then the maintenance decision phase, as the main purpose of this research is to obtain the optimum maintenance policies and schedules for the whole system.

3.2. Data Collection

All the maintenance data for the electrical generator were collected, such as failures, shutdowns, and health condition monitoring signals. These records were stored in the computerized maintenance management system (CMMS). Furthermore, data were also obtained from the CMMS database, vendor documents, a literature review, and experts’ opinions from the plant. Nevertheless, the collected data should have acceptable consistency. This can be realized through a good correlation of vendor recommendations and the experts’ judgments with the CMMS database to make accurate judgments through the HL-FMEA framework. Moreover, during a data analysis of risk assessment, different weights of experts have been evaluated according to their biases due to the dissimilarity of experts’ knowledge and background. Moreover, consistency tests were carried out during the ANP pairwise compressions for risk assessment and decision analysis. Hence, experts’ weights and consistency tests were used in the proposed methodology to create precise judgments and prevent serious bias in the analysis and in the results.
The expert team is made up of five experts from five sections of the plant (operation, electrical, mechanical, control system and instrumentation, and health and safety environment). They all had more than nine years of experience in maintenance and risk analysis in the oil and gas company. The experts’ judgments were gathered through a series of workshops and meetings. The judgments of experts were built based on their industrial experience, skills, and knowledge. The experts { E x p e r t 1 , E x p e r t 2 , E x p e r t 3 , E x p e r t 4 , E x p e r t 5 } identified and analyzed 25 potential FMs { F M 1 ,   F M 2 ,   ,   F M 25 } ; the potential FMs were organized under five main categories of FMs for the electrical generator, as presented in Table 1. Moreover, the precise judgments were carried out by the team of experts and through a group discussion, which eliminates the bias of a single expert and improves the risk assessment and evaluation.

4. Results and Discussion

4.1. Hybrid Linguistic FMEA Rank

In this step, hybrid linguistic FMEA was conducted to prioritize the failure mode risk and the weights of three risk factors ( w O ,   w S ,   w D ), which were determined by experts ( 0.326 ,   0.453 ,   0.221 ) and through the ANP method. These weights are in line with previous studies [46,47], where the severity risk factor (0.453) has a higher weight among other risk factors.
Table 2 illustrates the linguistic values of the main FMs with scale ( V 1 / 5 ,   V 1 / 4 , …, V 5 ) . The linguistic scale is s = 5, with range (2s − 1 = 9). Three risk values ( V t j O , V t j S , V t j D ) were determined for every FM by the five experts in Equation (1), as shown in Table 2.
The risk constant φ x = 1 is obtained by Equation (2); the consistency index γ t is calculated by Equations (4)–(6); for instance, if the rank of failure modes for an expert t is equal to R t = F M 5 t > F M 3 t > F M 1 t > > F M x t , the ordering consistency index will be γ t = p 51 + p 53 + p 52 + + p 5 x + p 31 + + p 3 x + + p t x . Therefore, the rank is ME > EL > OP > OT > IN   , R s = 4 > 2.6 > 2.2 > 0.8 > 0.4 and γ t = { γ 1 , γ 2 , γ 3 , γ 4 , γ 5 } = {0.736, 1.027, 1.027, 1.027, 1.027}.
However, expert weights W ¯ E t and risk priority values V t j R P N were calculated to obtain a linguistic value of priority risk number L V j R P N in Equations (7) and (9), then the expert constants β t = {0.212, 1} are given by Equation (8). Expert weights W ¯ E t = (0.152, 0.212, 0.212, 0.212, 0.212) showed that the evaluation of expert E x p e r t 1 departed from the team’s consensus. Moreover, expert E x p e r t 1 has a lower weight (0.152) that will reduce his bias on the expert group. As a consequence, serious bias in the analysis and FM assessment results will be prevented. The weights of ( r + c ) j and W j were calculated through the DEMATEL and ANP approaches to obtain the final rank with risk weights H R P V j f i n a l in Equation (10). The final rank and risk weights H R P V j f i n a l   are shown in Table 3, and the result is compared with the traditional FMEA approach.
As shown in Table 3, the highest-priority FMs are ME, OT4, ME3, OP, EL, and OT2, which are associated with the hazards of gas and mechanical failures.
By contrast, the rank of the traditional FMEA for ME3, OT4, IN2, and IN4 is not clear due to the drawback of mathematical calculation, while the HL-FMEA approach had a better ranking due to the weights of the FM interrelationship and feedback, which were determined through the ANP and DEMATEL methods.
So, according to the proposed methodology, a suitable maintenance policy should be selected to prevent or control the risk of FMs. However, the selection of maintenance strategies involves many factors (such as risk, cost, and reliability), which should be optimized before maintenance policy selection and will be executed in the next steps.

4.2. Maintenance Optimization and Comparison

In this section, we applied the co-evolutionary multi-swarm PSO (CMPSO) to find a set of optimal solutions. Figure 4 shows the 3D space of nondominated solutions and multi-objective functions.
In this optimization phase, the three objective functions (risk of unavailability, cost, and reliability) are treated simultaneously in Equations (11)–(15) through the CMPSO algorithm in Figure 2. However, Equations (16) and (17) were used to find the best local and global solution of all particles in swarm n. The CMPSO algorithm was executed in MATLAB® 2018b software to verify the effectiveness of the optimization phase for obtaining the optimal solution set.
A stable value of fitness was obtained at 600 iterations. Hence, the maximum optimization iteration of CMPSO number was set to 600, and the maximum capacity of external archive or Pareto front is 200. The CMPSO algorithm contains three different swarms of PSO that work cooperatively.
The initial population size for each swarm was set to 30 particles, Learning factor as ( c 1 = c 2 = 5 3 ,   c 2 = 2 3 ) , and inertia weight as ω = 0.9 gen num × 0.5 / 600   .
To verify the effectiveness of the CMPSO methodology, the MOPSO [48] and NSGA-II [7] algorithms were also applied to optimization problems and evaluated using the same objective functions. As can be seen in Figure 5, the CMPSO has a better fitness value than MOPSO and NSGA-II due to the self and social learning of subswarms and particles in CMPSO.
As observed in Figure 6, after 600 iterations, the Pareto fronts of cost reliability—dimensional, which are provided by CMPSO, are more precise and faster than those provided by the NSGA-II algorithm.
In Figure 7, the orange squares in the x‒y plane represent the two objectives (cost and unavailability), which show contradictory trajectories. As the cost goes up, the risk of unavailability becomes smaller. The green stars in the x‒z plane show the contradictory relationship of unavailability and reliability. The blue dots in the y‒z plane represent two objectives (cost and reliability) that show a positive relationship of mutual rising. As the cost increases, the reliability rises until it becomes stable.
Figure 7 indicates that the optimum solutions are achieved with reliability (>93%) and unavailability (<0.5 × 10−4) when the cost is greater than $140K. Thus, more attention would be given to this multi-objective zone during the selection process.
In Figure 8, the red spheres of the distributed surface represent a graphically optimal Pareto set of three-dimensional solutions. Orange cubes, green stars, and blue dots are the projections of the optimization objectives in three planes.
Figure 8 illustrates the final optimal Pareto front, which was obtained from the CMPSO algorithm. The optimum solutions have reliability (>90%), but the unavailability and cost vary (0.5 × 10−4 < U(x) < 1 × 10−4), ($25K < C (x) < $125K). Therefore, more decision criteria are essential to deal with the unavailability and cost variance for maintenance selection. Moreover, maximizing the system reliability ensures that the unavailability and cost are optimized for maintenance selection with regards to the decision-making criteria, especially for a multi-objective problem. Furthermore, the lower cost is related to the measures of high unavailability and very low reliability. As such, the decision-maker should always consider both the risk of unavailability and the maintenance costs. The final set of the optimal Pareto front has 200 valid solutions in the reliability‒cost‒unavailability dimensions.
Finally, each element of the optimal solution is unique when all objectives are concerned. Consequently, it may not be possible to select all elements for the optimization problem. Therefore, the decision-maker needs assistance to select the best solutions efficiently. In this respect, the final step of the proposed RCM model will be held in the decision phase by the assistance of the ANP and DMDT approaches.

4.3. Multi-Criteria Decision-Making Phase and Performance Evaluation

4.3.1. ANP Weights of Evaluation Criteria

In this step, the ANP approach was used to compute the weights of maintenance decision criteria and alternatives. By using those weights, the developed maintenance decision tree (DMDT) was adopted to select maintenance policies and scheduling.
In order to find the evaluation criteria weights, the CMMS data of historical operation and maintenance were analyzed and collected. Then, a pairwise comparison of the six evaluation criteria was set up by engineers and experts from the production, safety, and maintenance departments. Each pairwise evolution was determined based on the nine scores in Saaty [45].
The relationships between the criteria and their alternatives were determined in judgment matrix A; see Equations (18) and (19). Table 4 shows the pairwise comparison of the six criteria to the goal; then those weights are placed in the column   w 21 of matrix A.
Then, the inconsistency ratio was derived from Equation (20); CR = 0.04758 (an acceptable value is less than 0.1).
The same pairwise comparison steps were followed to construct the remaining columns of matrix A. For the criteria feedback effects, four tables were organized to generate columns   w 23 of matrix A and six tables were organized for every criterion to create the matrix columns   ( w 32 )   . Moreover, the final weights of the supermatrix were determined in Equations (21) and (22), as shown in Table 5. The ANP supermatrix calculation was executed and verified with MATLAB 2018b software. The final weights of each decision criterion and alternative are shown in Table 6 and Figure 9.
Figure 9 shows that C3 (the safety effect) has the highest rank among the maintenance decision criteria, followed by C1 (the maintenance cost) due to the importance of safety effects in the oil and gas field, which validates the proposed methodology. C6 (the unavailability of spare parts) has the lowest rank due to the ability of the CMMS system, which can organize the spare parts automatically.
CBM (condition-based maintenance) has the highest rank among the maintenance policies, followed by PSM (preventive scheduled maintenance) due to the influence of machine condition monitoring and maintenance planning in failure prevention that is associated with a hazardous field such as oil and gas plants.

4.3.2. Maintenance Policy Selection and Evaluation

After the prioritization of decision criteria and alternatives, the proposed developed maintenance decision tree (DMDT) was implemented to select appropriate maintenance policies and scheduling. Table A1 reveals the selected maintenance policies and the schedule of the proposed RCM model for the failure modes of the electrical generator.
From Table A1 in Appendix A, the FMs with highest risk priority are suited to CBM because of the strong impact of CBM on machine condition, production loss avoidance, and failure prevention, especially in a hazardous field such as oil and gas plants. Furthermore, PSM and CM policies are assigned for FMs with medium and low risk, respectively. Likewise, the highest-priority FMs are OT4, ME3, and OT2, which required more condition monitoring due to hazardous gas leakages and mechanical component failures. Thus, these findings demonstrate the validity of the proposed maintenance decision-making methodology.
To validate the applicability of the above maintenance plan, the selected maintenance policies and scheduling were executed within 72 weeks for the electrical generator unit in a Yemeni oil and gas plant. The significant results are as follows:
  • Triple transmitters were installed to overcome the functional failure of critical measures such as vibration, temperature, and gas detection. Moreover, controller redundancy improves the safety and reliability of operations and maintenance. For instance, the installation of triple gas detectors cost $3030 and saved 5 h of production loss and a machine shutdown cost of $5000.
  • For critical valves and instrumentations, functional testing and recalibration were carried out at a workshop before the field installation, which reduces the failure rate and determines any fluctuations in service at an early stage.
  • Critical activities were carried out during shutdown or overhaul; this scheduling avoids production losses and equipment failure.
  • For different sampling points, an oil analysis was carried out, which gave useful information about when the oil must be changed due to the impact of load and condition changes.
  • For operator error prevention, training and operation procedures were carried out. For instance, operator decisions traditionally depend on experience, which varies from one operator to another.
  • Modification of the graphical display and control logic is necessary to simplify the control view and avoid repeatable control failures.
Moreover, there is no task of “run to fail” at all in the proposed maintenance plan due to its safety impact in a hazardous oil and gas environment.
The optimization results of RCM implementation in comparison with traditional RCM for electrical generators are summarized in Table 7. It is worth highlighting that the optimization results were improved after the execution of the proposed plan due to the field experience of the maintenance team that solved most of the practical maintenance issues. As seen in Table 7, it is clear that, in general, the proposed RCM model has sufficient effectiveness in terms of reliability and unavailability and represents a real cost reduction—of 38.7% in comparison with the traditional model.
For the validation of the proposed RCM model, the proposed model was compared with other RCM models based on the electrical generator case study. Therefore, the traditional RCM model, the RRCM model [9], and the NA-RCM model [7] were selected for comparison to appraise the benefits of the proposed RCM model. Table 8 reveals the risk prioritization and selected policy results of the four FMs derived from the above RCM models.
In Table 8, the priority orders of FMs for the proposed model and the NA-RCM model [7] are similar to each other, but different from the traditional RCM model and the RRCM model [9]. This proves the validity of our proposed RCM model. Additionally, ME3 has been replaced by OT4 in the proposed model due to the advantages of using risk assessment, which has a safety impact on the final risk. CBM was selected as the optimal policy of the proposed RCM model. However, there are slight differences in the optimal selected policies due to the considerable differences in the optimization algorithm and multi-criteria decision-making, which are adopted by the proposed RCM model in relation to the literature in Table 8. Hence, the proposed RCM model has a better discrimination degree than the traditional RCM, the RRCM [9], and the NA-RCM [7] models. By comparison, the results reveal the ability of the proposed RCM model to find the optimal maintenance policy in a hazardous environment.
This study shows that the proposed RCM model is the most suitable for selecting the optimum maintenance policy and scheduling in a hazardous environment. This can efficiently support industrial engineers in their decision-making and overcome the time-consuming nature and the complexity of extended RCM models, such as the game theory RCM model [18] and the mode-based RCM model [49].
The application of the proposed RCM model in an oil and gas plant shows how companies can benefit from the new optimization and policy selection methodology. Furthermore, the application of the proposed RCM model proves that the implementation of the proposed maintenance plan helps with creating practical tasks and schedules. Moreover, the proposed RCM model has a better ability to deal with interdependencies and feedback effects due to considering all relationship weights among all possible decision criteria through the ANP approach.
As a result of the above case study, the findings of optimization and policy selection were offered to the maintenance department at a Yemeni oil and gas company to update the current maintenance plan, particularly in order to prevent potential failures and improve the system reliability.

5. Conclusions

This paper presents the application of a new hybrid RCM model that integrates the HL-FMEA, CMPSO, ANP, and DMDT approaches and is suitable for use in a hazardous environment. The HL-FMEA approach was used to identify and prioritize the risk weight of FMs. Moreover, the CMPSO algorithm was applied to handle multi-objective optimization problems. ANP and DMDT were applied to determine the optimal maintenance policy and schedule for every FM cost-effectively while sustaining the reliability requirements in a hazardous plant. The validation of the RCM model was carried out through a practical application study and analysis of the electrical generators of an oil and gas plant in Yemen. The three phases of the proposed methodology were integrated into the new RCM model to overcome the main shortcomings of the traditional RCM model.
The results of the case study show that the proposed RCM model is capable of optimizing the risk and cost with reducing reliability. Furthermore, the decision algorithm has a reasonable consideration for the criteria weight of safety, production loss, and repair cost for carrying out the selection of maintenance policy and schedule. This study also points out that multi-objective prioritization, optimization, and decision-making methods can be integrated into other applications such as design optimization and process management. Moreover, the model offers a quantitative and qualitative approach that is well-structured to assist decision-makers, especially in selecting relevant maintenance policies and actions instead of making a decision based on expert opinions only.
To our knowledge, the proposed hybrid RCM is the first RCM model that deliberately combines the effects of the three phases, rather than the approach of traditional RCM, which only evaluates FM independently and ignores the combined effects of safety, production loss, and repair cost on the whole machine.
Overall, the results of the present research demonstrate that costs can be optimized by secluding CM tasks to reduce the interval of the electrical generator maintenance and inspection in relation to the equipment reliability and area risks. Also, the model provides a good defense against any sudden failure, which may happen before or after a planned maintenance event. In addition, companies could tap into this model to evaluate and classify their risk in order to prevent future failures and help their decision-makers, especially in hazardous areas such as nuclear and gas electrical plants. Future research should adapt the model using artificial and automatic approaches, such as ANN and machine learning, so that experts and engineers can enhance maintenance plans.

Author Contributions

The research topic was proposed by M.A.; M.A. and T.S.H. structured and wrote the first draft of the paper; M.A. conducted the research and drafted the methodology; A.A., E.E.S., and C.K.A. took part in the validation and analysis of results; M.A., and T.S.H. drew up the conclusions and wrote most parts of the paper; T.S.H., A.A., E.E.S., and C.K.A. validated the idea and reviewed the final paper with M.A.; all other co-authors contributed to the writing of the manuscript and the supervision of this work. All authors have read and agreed to the published version of the manuscript.

Funding

This research received no external funding.

Acknowledgments

The open-access preparation of this article was funded by the Research Centre of University Putra Malaysia. We are grateful for the maintenance and production team of the oil and gas plant in Yemen for their support and teamwork.

Conflicts of Interest

The authors declare no conflict of interest.

Acronyms

AHPAnalytical Hierarchy Process
ANNArtificial Neural Network
ANPAnalytic Network Process
CBMCondition-Based Maintenance
CM Corrective Maintenance
CMMSComputerized Maintenance Management System
CMPSOCo-evolutionary Multi-Objective Particle Swarm Optimization
DEMATELDecision-Making Trial and Evaluation Laboratory
DMDTDeveloped Maintenance Decision Tree
FMEAFailure Mode and Effect Analysis
FMECAFailure Mode, Effects Critical Analysis
FMsFailure Modes
GAGenetic Algorithm
HL-FMEAHybrid Linguistic Failure Mode and Effect Analysis
LFMEALinguistic Failure Mode and Effect Analysis
MAUTMulti-Attribute Utility Theory
MCDMMulti-Criteria Decision-Making
MOPSOMulti-Objective Particle Swarm Optimization
NA-RCMNew Approach to Reliability-Centered Maintenance
NSGA-IINon-Dominated Sorting Genetic Algorithm
PM Preventive maintenance
PSMPreventive Scheduled Maintenance
PSOParticle Swarm Optimization
RCMReliability-Centered Maintenance
RPNsRisk Priority Numbers
RRCMRational Reliability-Centered Maintenance
TOPSISTechnique for Order of Preference by Similarity to Ideal Solution
VIKORAn acronym in Serbian for a multi-criteria optimization and compromise solution

Appendix A

Table A1. The selected maintenance policies and scheduling of the proposed RCM model.
Table A1. The selected maintenance policies and scheduling of the proposed RCM model.
Failure ModeRankItem/EquipmentMaintenance PolicyPeriodTask DescriptionFurther Action
OP16Operator behaviorCBM3MMonitor and record the panel operator action in DCSTrain the operator Follow the procedure
OP213Voltage controllerCM-Modify the control logic to prevent overload/unbalanced voltage
OP316Control systemCM-Design a graphical display of start-up permission in local panel and DCS panel
OP411Blowdown and shutdown valvesPSM1YFunctional test for valve stroking and Limit switchesCheck and make a request for spare pasts
IN115Transmitters and control valvePSM6MFunctional test and recalibration Calibration in nearest shutdown activities
IN218TransmittersCM-Replace by the new instrumentCheck and make a request for spare pasts
IN37The control systemCBM3MMonitor the controller cards and display control failure at DCS panelInstall triple controller to overcome the failure of one controller
IN420Control panelCM-Clear alarms and fix failure of data communication when it appears
EL14Temperature transmitterCBM3MMonitor and compare reading in Local and Control roomCalibration in nearest shutdown activities
EL212Electrical heaterPSM6MVisual inspection—check the measurement of temperature
EL38Temperature transmitterCBM1YMonitor and compare reading in Local and Control roomCalibration in nearest shutdown activities
EL417Power controllerCM-Modify the control logic of power distributionWill be control by a protection system
ME119lube oil cooler fanPSM3MCheck temperature, belt looseness, and VibrationGreasing and functional test before start-up
ME29Bearing and its transmittersCBM6MVibration Monitoring, functional test, and recalibration during shaft dismantling or overhaulReplace the bearing in nearest shutdown activities
ME32Vibration and displacement transmittersCBM6MVibration Monitoring, functional test, and recalibration during shaft dismantling or overhaulInstall triple sensors to overcome the functional failure of one sensor.
ME45Gearbox transmittersCBM3MMonitor Vibration and control protection system
OT110Material thicknessPSMEvery overhaulCheck and measure the material thickness of the movement partEvery overhaul
OT23Purging controllerCBM3MMonitor and record the purging operation remotely
OT314Lube oilPSM6MReplace oil and filtersOil sampling every 54 h
CBM3MCheck and analysis the oil sample
OT41Fire and gas detectorCBM1YCompare the reading in Local and Control roomInstall triple sensors to overcome the functional failure of one detector.
PSM3MCalibration and functional test

References

  1. Moubray, J. Reliability Centered Maintenance, 2nd ed.; Industrial Press: New York, NY, USA, 1997. [Google Scholar]
  2. Nowlan, F.; Heap, H. Reliability-Centered Maintenance; United Air Lines Inc.: San Francisco, CA, USA, 1978. [Google Scholar]
  3. Anderson, A.; Neril, L. Reliability-Centred Maintenance: Management and Engineering Methods; Elsevier Science Publishing Co., Inc.: New York, NY, USA, 1990. [Google Scholar]
  4. Smith, A.M. Reliability Centred Maintenance; McGraw-Hill: New York, NY, USA, 1993. [Google Scholar]
  5. Martorell, S.; Villamizar, M.; Carlos, S.; Sánchez, A. Maintenance modeling and optimization integrating human and material resources. Reliab. Eng. Syst. Saf. 2010, 95, 1293–1299. [Google Scholar] [CrossRef]
  6. Heo, J.H.; Kim, M.K.; Park, G.P.; Yoon, Y.T.; Park, J.K.; Lee, S.S.; Kim, D.H. A Reliability-Centered Approach to an Optimal Maintenance Strategy in Transmission Systems Using a Genetic Algorithm. IEEE Trans. Power Deliv. 2011, 26, 2171–2179. [Google Scholar] [CrossRef]
  7. Piasson, D.; Bíscaro, A.A.P.; Leão, F.B.; Mantovani, J.R.S. A new approach for reliability-centered maintenance programs in electric power distribution systems based on a multiobjective genetic algorithm. Electr. Power Syst. Res. 2016, 137, 41–50. [Google Scholar] [CrossRef]
  8. Sabouhi, H.; Fotuhi-Firuzabad, M.; Dehghanian, P. Identifying critical components of combined cycle power plants for implementation of reliability-centered maintenance. CSEE J. Power Energy Syst. 2016, 2, 87–97. [Google Scholar] [CrossRef]
  9. Yssaad, B.; Abene, A. Rational Reliability Centered Maintenance Optimization for Power Distribution Systems. Int. J. Electr. Power Energy Syst. 2015, 73, 350–360. [Google Scholar] [CrossRef]
  10. Yan, J. Machinery Prognostics and Prognosis Oriented Maintenance Management, 1st ed.; John Wiley & Sons: Singapore, 2015. [Google Scholar]
  11. Alrifaey, M.; Sai Hong, T.; Supeni, E.E.; As’arry, A.; Ang, C.K. Identification and Prioritization of Risk Factors in an Electrical Generator Based on the Hybrid FMEA Framework. Energies 2019, 12, 649. [Google Scholar] [CrossRef]
  12. Zhou, D.; Zhang, H.; Li, Y.-G.; Weng, S. A Dynamic Reliability-Centered Maintenance Analysis Method for Natural Gas Compressor Station Based on Diagnostic and Prognostic Technology. J. Eng. Gas Turbines Power 2016, 138, 061601. [Google Scholar] [CrossRef]
  13. Liu, H.-C.; Liu, L.; Liu, N. Risk evaluation approaches in failure mode and effects analysis: A literature review. Expert Syst. Appl. 2013, 40, 828–838. [Google Scholar] [CrossRef]
  14. Carmignani, G. An integrated structural framework to cost-based FMECA: The priority-cost FMECA. Reliab. Eng. Syst. Saf. 2009, 94, 861–871. [Google Scholar] [CrossRef]
  15. Crocker, J.; Kumar, U.D. Age-related maintenance versus reliability centred maintenance: A case study on aero-engines. Reliab. Eng. Syst. Saf. 2000, 67, 113–118. [Google Scholar] [CrossRef]
  16. Campbell, J.D.; Jardine, A.K.S.; McGlynn, J. Asset Management Excellence: Optimizing Equipment Life-Cycle Decisions, 2nd ed.; CRC Press: New York, NY, USA, 2016. [Google Scholar]
  17. Heo, J.H.; Kim, M.K.; Lyu, J.K. Implementation of Reliability-Centered Maintenance for transmission components using Particle Swarm Optimization. Int. J. Electr. Power Energy Syst. 2014, 55, 238–245. [Google Scholar] [CrossRef]
  18. Pourahmadi, F.; Fotuhi-Firuzabad, M.; Dehghanian, P. Application of Game Theory in Reliability-Centered Maintenance of Electric Power Systems. IEEE Trans. Ind. Appl. 2017, 53, 936–946. [Google Scholar] [CrossRef]
  19. Jiang, X.; Duan, F.; Tian, H.; Wei, X. Optimization of reliability centered predictive maintenance scheme for inertial navigation system. Reliab. Eng. Syst. Saf. 2015, 140, 208–217. [Google Scholar] [CrossRef]
  20. Alencar, M.H.; de Almeida, A.T. A Multicriteria Decision Model for Assessment of Failure Consequences in the RCM Approach. Math. Probl. Eng. 2015, 2015, 729865. [Google Scholar] [CrossRef]
  21. Guck, D.; Spel, J.; Stoelinga, M. DFTCalc: Reliability Centered Maintenance via Fault Tree Analysis (Tool Paper). In Formal Methods and Software Engineering; Butler, M., Conchon, S., Zaïdi, F., Eds.; Springer: Cham, Germany, 2015; pp. 304–311. [Google Scholar]
  22. Bhangu, N.S.; Pahuja, G.L.; Singh, R. Enhancing reliability of thermal power plant by implementing RCM policy and developing reliability prediction model: A case study. Int. J. Syst. Assur. Eng. Manag. 2016, 8, 1923–1936. [Google Scholar] [CrossRef]
  23. Nazeri, A.; Naderikia, R. A new fuzzy approach to identify the critical risk factors in maintenance management. Int. J. Adv. Manuf. Technol. 2017, 92, 3749–3783. [Google Scholar] [CrossRef]
  24. Liu, H.; Wang, L.; Li, Z.; Hu, Y. Improving Risk Evaluation in FMEA with Cloud Model and Hierarchical TOPSIS Method. IEEE Trans. Fuzzy Syst. 2019, 27, 84–95. [Google Scholar] [CrossRef]
  25. Wang, Z.; Gao, J.-M.; Wang, R.-X.; Chen, K.; Gao, Z.-Y.; Zheng, W. Failure Mode and Effects Analysis by Using the House of Reliability-Based Rough VIKOR Approach. IEEE Trans. Reliab. 2018, 67, 230–248. [Google Scholar] [CrossRef]
  26. Saaty, T.L. Decision Making with Dependence and Feedback: The Analytic Network Process; RWS Publications: Pittsburgh, PA, USA, 1996; Volume 4922. [Google Scholar]
  27. Liang, C.; Li, Q. Enterprise information system project selection with regard to BOCR. Int. J. Proj. Manag. 2008, 26, 810–820. [Google Scholar] [CrossRef]
  28. Ergu, D.; Kou, G.; Shi, Y.; Shi, Y. Analytic network process in risk assessment and decision analysis. Comput. Oper. Res. 2014, 42, 58–74. [Google Scholar] [CrossRef]
  29. Ziemba, P. Inter-Criteria Dependencies-Based Decision Support in the Sustainable wind Energy Management. Energies 2019, 12, 749. [Google Scholar] [CrossRef]
  30. Eberhart, R.; Kennedy, J. A new optimizer using particle swarm theory. In Proceedings of the Sixth International Symposium on Micro Machine and Human Science (MHS′95.), Nagoya, Japan, 4–6 October 1995; pp. 39–43. [Google Scholar]
  31. Salman, I.; Ucan, O.N.; Bayat, O.; Shaker, K. Impact of Metaheuristic Iteration on Artificial Neural Network Structure in Medical Data. Processes 2018, 6, 57. [Google Scholar] [CrossRef]
  32. Li, K.; Yan, H.; He, G.; Zhu, C.; Liu, K.; Liu, Y. Seasonal Operation Strategy Optimization for Integrated Energy Systems with Considering System Cooling Loads Independently. Processes 2018, 6, 202. [Google Scholar] [CrossRef]
  33. Tan, Z.; Guo, H.; Lin, H.; Tan, Q.; Yang, S.; Gejirifu, D.; Ju, L.; Song, X. Robust Scheduling Optimization Model for Multi-Energy Interdependent System Based on Energy Storage Technology and Ground-Source Heat Pump. Processes 2019, 7, 27. [Google Scholar] [CrossRef]
  34. Dong, H.; Yang, X.; Li, A.; Xie, Z.; Zuo, Y. Bio-Inspired PHM Model for Diagnostics of Faults in Power Transformers Using Dissolved Gas-in-Oil Data. Sensors 2019, 19, 845. [Google Scholar] [CrossRef]
  35. Antonakis, A.S.; Giannakoglou, K.C. Optimisation of military aircraft engine maintenance subject to engine part shortages using asynchronous metamodel-assisted particle swarm optimisation and Monte-Carlo simulations. Int. J. Syst. Sci. Oper. Logist. 2017, 5, 239–252. [Google Scholar] [CrossRef]
  36. Bozoudis, M.; Lappas, I.; Kottas, A. Use of Cost-Adjusted Importance Measures for Aircraft System Maintenance Optimization. Aerospace 2018, 5, 68. [Google Scholar] [CrossRef]
  37. Gavranis, A.; Kozanidis, G. An exact solution algorithm for maximizing the fleet availability of a unit of aircraft subject to flight and maintenance requirements. Eur. J. Oper. Res. 2015, 242, 631–643. [Google Scholar] [CrossRef]
  38. Zhou, Z.; Chang, J.; Hu, Z.; Yu, J.; Li, F. A modified PSO algorithm for task scheduling optimization in cloud computing. Concurr. Comput. Pract. Exp. 2018, 30, e4970. [Google Scholar] [CrossRef]
  39. Lin, Y.-H.; Hu, Y.-C. Electrical Energy Management Based on a Hybrid Artificial Neural Network-Particle Swarm Optimization-Integrated Two-Stage Non-Intrusive Load Monitoring Process in Smart Homes. Processes 2018, 6, 236. [Google Scholar] [CrossRef]
  40. Henley, E.J.; Kumamoto, H. Reliability Engineering and Risk Assessment; Prentice-Hall: Upper Saddle River, NJ, USA, 1981. [Google Scholar]
  41. Zhan, Z.H.; Li, J.; Cao, J.; Zhang, J.; Chung, H.S.; Shi, Y.H. Multiple Populations for Multiple Objectives: A Coevolutionary Technique for Solving Multiobjective Optimization Problems. IEEE Trans. Cybern. 2013, 43, 445–463. [Google Scholar] [CrossRef]
  42. Ge, D.; Chen, S.; Wang, Z.; Yang, Y. Particle swarm evolutionary computation-based framework for optimizing the risk and cost of low-demand systems of nuclear power plants. J. Nucl. Sci. Technol. 2017, 55, 19–28. [Google Scholar] [CrossRef]
  43. Saaty, T.L. Fundamentals of the analytic network process—Dependence and feedback in decision-making with a single network. J. Syst. Sci. Syst. Eng. 2004, 13, 129–157. [Google Scholar] [CrossRef]
  44. Saaty, T.L. Decision making with the analytic hierarchy process. Int. J. Serv. Sci. 2008, 1, 83–97. [Google Scholar] [CrossRef]
  45. Saaty, T.L. How to make a decision: The analytic hierarchy process. Eur. J. Oper. Res. 1990, 48, 9–26. [Google Scholar] [CrossRef]
  46. Zhou, Y.; Xia, J.; Zhong, Y.; Pang, J. An improved FMEA method based on the linguistic weighted geometric operator and fuzzy priority. Qual. Eng. 2016, 28, 491–498. [Google Scholar] [CrossRef]
  47. Huang, J.; Li, Z.; Liu, H.-C. New approach for failure mode and effect analysis using linguistic distribution assessments and TODIM method. Reliab. Eng. Syst. Saf. 2017, 167, 302–309. [Google Scholar] [CrossRef]
  48. Chou, J.S.; Le, T.S. Reliability-based performance simulation for optimized pavement maintenance. Reliab. Eng. Syst. Saf. 2011, 96, 1402–1410. [Google Scholar] [CrossRef]
  49. Moslemi, N.; Kazemi, M.; Abedi, S.M.; Khatibzadeh-Azad, H.; Jafarian, M. Mode-based reliability centered maintenance in transmission system. Int. Trans. Electr. Energy Syst. 2017, 27, e2289. [Google Scholar] [CrossRef]
Figure 1. The proposed model for reliability-centered maintenance.
Figure 1. The proposed model for reliability-centered maintenance.
Processes 08 00670 g001
Figure 2. The proposed co-evolutionary multi-objective particle swarm optimization (CMPSO) algorithm for maintenance optimization.
Figure 2. The proposed co-evolutionary multi-objective particle swarm optimization (CMPSO) algorithm for maintenance optimization.
Processes 08 00670 g002
Figure 3. The proposed developed maintenance decision tree (DMDT).
Figure 3. The proposed developed maintenance decision tree (DMDT).
Processes 08 00670 g003
Figure 4. The 3D space of non-dominated solutions for multi-objective functions.
Figure 4. The 3D space of non-dominated solutions for multi-objective functions.
Processes 08 00670 g004
Figure 5. Comparative fitness of the three algorithms.
Figure 5. Comparative fitness of the three algorithms.
Processes 08 00670 g005
Figure 6. Comparative Pareto fronts of cost reliability—dimensional.
Figure 6. Comparative Pareto fronts of cost reliability—dimensional.
Processes 08 00670 g006
Figure 7. The relationships of three objectives (reliability, unavailability, and cost).
Figure 7. The relationships of three objectives (reliability, unavailability, and cost).
Processes 08 00670 g007
Figure 8. The final set of Pareto optimal solutions.
Figure 8. The final set of Pareto optimal solutions.
Processes 08 00670 g008
Figure 9. Final weights of decision criteria and alternatives.
Figure 9. Final weights of decision criteria and alternatives.
Processes 08 00670 g009
Table 1. Main risk clusters and failure modes [11].
Table 1. Main risk clusters and failure modes [11].
Main Dominations Failure   Mode   F M i   Description
Operation (OP)OP1wrong operator action
OP2overload/unbalanced voltage
OP3wrong startup
OP4wrong shutdown
Instrumentation and control System (IN)IN1instrumentation failure
IN2failure of calibration
IN3failure of the control system
IN4failure of data communication
Electrical (EL)EL1rotor failure
EL2stator failure
EL3winding & insulation failure
EL4output power failure
Mechanical (ME)ME1cooling system failure
ME2bearing failure
ME3shaft failure
ME4gearbox failure
Other external risks (OT)OT1material degradation
OT2failure of the purging system
OT3lubricant contamination
OT4gas leakage
Table 2. Linguistic risk value for the main clusters of failure modes.
Table 2. Linguistic risk value for the main clusters of failure modes.
( V t j O , V t j S , V t j D ) E x p e r t 1 E x p e r t 2 E x p e r t 3 E x p e r t 4 E x p e r t 5
OP ( V 1 / 2 , V 1 / 4 , V 1 )   ( V 3 , V 1 / 4 , V 1 / 5 )   ( V 4 , V 1 / 5 , V 1 / 4 )   ( V 1 , V 1 / 3 , V 1 / 3 )   ( V 5 , V 1 / 5 , V 1 / 2 )  
IN ( V 3 , V 1 / 4 , V 1 / 5 )   ( V 2 , V 1 / 4 , V 1 / 4 )   ( V 1 , V 1 / 5 , V 1 / 5 )   ( V 1 , V 1 / 5 , V 1 / 4 )   ( V 4 , V 1 / 5 , V 1 / 3 )  
EL ( V 1 / 4 , V 2 , V 1 / 2 )   ( V 1 / 3 , V 1 , V 1 )   ( V 1 / 5 , V 1 , V 1 / 2 )   ( V 1 / 4 , V 1 / 2 , V 1 )   ( V 4 , V 1 / 3 , V 2 )  
ME ( V 2 , V 3 , V 1 / 5 )   ( V 1 , V 2 , V 1 / 4 )   ( V 2 , V 1 , V 1 / 5 )   ( V 2 , V 1 , V 1 / 4 )   ( V 3 , V 3 , V 1 / 4 )  
OT ( V 1 , V 1 / 5 , V 1 )   ( V 1 , V 1 / 4 , V 1 / 4 )   ( V 1 / 2 , V 1 / 3 , V 1 / 2 )   ( V 1 / 2 , V 1 / 5 , V 1 )   ( V 1 / 2 , V 1 / 2 , V 1 / 3 )  
Table 3. Final hybrid risk value of clusters and FMs.
Table 3. Final hybrid risk value of clusters and FMs.
Clusters and FMsTraditional FMEAHL-FMEA
RPN WeightRank     L V j R P N     Weight     ( r + c ) j   Weight     W j   Weight Final   H R P V j   Weight Rank
OP21630.6143.7320.2840.6514
IN108110.4932.2550.1430.15912
EL21040.7412.9910.290.6435
ME32411.2254.1180.2151.0851
OT14480.4913.3530.2680.4417
OP116271.2971.2470.1480.23910
OP263161.231.0830.0480.06418
OP330190.9561.4840.0220.03121
OP490130.7492.0060.0670.10116
IN160171.2711.310.0230.03820
IN27230.960.8950.0160.01423
IN3100121.41.4260.0920.18411
IN47230.7650.7960.0120.00725
EL118060.962.7580.1630.4328
EL272150.6712.6650.0490.08817
EL384140.8932.520.0660.14913
EL424200.6122.2390.0130.01822
ME18220.552.0220.0080.00924
ME2120101.323.0640.0280.11314
ME325621.8113.1570.1210.6923
ME420051.5372.7010.0580.2419
OT145181.0564.2420.0230.10315
OT212691.6082.740.1390.6126
OT39210.8543.4510.0130.03819
OT425622.7862.8620.0910.7262
Table 4. Criteria pairwise comparison to goal.
Table 4. Criteria pairwise comparison to goal.
GoalC1C2C3C4C5C6Geo-MeanGoal Weight
C1150.714 1.4291.6672.51.664 0.246
C20.210.21.251.251.6670.6860.102
C31.4513.333 1.4292.52.0900.309
C40.70.80.310.41.50.682 0.101
C50.60.80.72.511.6671.0580.156
C60.40.60.40.6670.610.5810.086
Sum 6.761 1
Table 5. The analytic network process (ANP) supermatrix for decision criteria and alternatives.
Table 5. The analytic network process (ANP) supermatrix for decision criteria and alternatives.
GoalC1C2C3C4C5C6PSMCBMCM
Goal0000000000
C10.2460000000.280.2110.183
C20.1020000000.1080.080.231
C30.3090000000.3770.4250.326
C40.1010000000.0480.0980.07
C50.1560000000.1570.1240.145
C60.0860000000.030.0620.045
PSM00.7430.7070.1220.1620.6630.178000
CBM00.1940.2230.8040.770.2780.751000
CM00.0630.070.0740.0680.0590.071000
Table 6. The final weights of limit supermatrix W L .
Table 6. The final weights of limit supermatrix W L .
GoalC1C2C3C4C5C6PSMCBMCM
Goal0000000000
C100.2370.2370.2370.2370.2370.237000
C200.1020.1020.1020.1020.1020.102000
C300.3990.3990.3990.3990.3990.399000
C400.07560.07560.07560.07560.07560.0756000
C500.1390.1390.1390.1390.1390.139000
C600.0480.0480.0480.0480.0480.048000
PSM0.4100000000.4100.4100.410
CBM0.5220000000.5220.5220.522
CM0.068 0000000.068 0.068 0.068
Table 7. The optimization results of RCM implementation.
Table 7. The optimization results of RCM implementation.
Parameters (Executed Time: 72 Weeks (1.5 Years))Traditional RCMProposed Hybrid RCM
Before ExecutionAfter Execution
Reliability (%)88.293.2596.23333
Risk of Unavailability2.49 × 10−41.16 × 10−41.31 × 10−5
Cost ($)$1,288,163.72$966,122.5$789,644.4
Table 8. Comparison between the proposed model and other recent RCM models.
Table 8. Comparison between the proposed model and other recent RCM models.
ModelsFM MethodOptimization AlgorithmOptimization ObjectivesTask SelectionThe Priority of Failure ModesOptimal Selected Policy
Traditional RCMFMEA-Cost-effectivenessDecision logic treeME3 ≈ OT4 > ME4 > EL1PM, CBM
RRCM [9]FMEA, HAZP-CostDepends on critical FMsOT4 > ME3 > ME4 > EL1PM
NA-RCM [7]FMEANSGA-IICost and Reliability indexDepends on objectives of optimizationOT4 > ME3 > OT2 > EL1PM, CBM
Proposed Hybrid RCMHFMACMPSOReliability, Cost, and Risk of unavailabilityANP and IRCMDTOT4 > ME3 > OT2 > EL1CBM

Share and Cite

MDPI and ACS Style

Alrifaey, M.; Sai Hong, T.; As’arry, A.; Elianddy Supeni, E.; Ang, C.K. Optimization and Selection of Maintenance Policies in an Electrical Gas Turbine Generator Based on the Hybrid Reliability-Centered Maintenance (RCM) Model. Processes 2020, 8, 670. https://doi.org/10.3390/pr8060670

AMA Style

Alrifaey M, Sai Hong T, As’arry A, Elianddy Supeni E, Ang CK. Optimization and Selection of Maintenance Policies in an Electrical Gas Turbine Generator Based on the Hybrid Reliability-Centered Maintenance (RCM) Model. Processes. 2020; 8(6):670. https://doi.org/10.3390/pr8060670

Chicago/Turabian Style

Alrifaey, Moath, Tang Sai Hong, Azizan As’arry, Eris Elianddy Supeni, and Chun Kit Ang. 2020. "Optimization and Selection of Maintenance Policies in an Electrical Gas Turbine Generator Based on the Hybrid Reliability-Centered Maintenance (RCM) Model" Processes 8, no. 6: 670. https://doi.org/10.3390/pr8060670

APA Style

Alrifaey, M., Sai Hong, T., As’arry, A., Elianddy Supeni, E., & Ang, C. K. (2020). Optimization and Selection of Maintenance Policies in an Electrical Gas Turbine Generator Based on the Hybrid Reliability-Centered Maintenance (RCM) Model. Processes, 8(6), 670. https://doi.org/10.3390/pr8060670

Note that from the first issue of 2016, this journal uses article numbers instead of page numbers. See further details here.

Article Metrics

Back to TopTop