Next Article in Journal
Enhanced Production of Anti-PD1 Antibody in CHO Cells through Transient Co-Transfection with Anti-Apoptotic Gene Bcl-xL Combined with Rapamycin
Next Article in Special Issue
Concept of Designing Thermal Condition Monitoring System with ZigBee/GSM Communication Link for Distributed Energy Resources Network in Rural and Remote Applications
Previous Article in Journal
The Influence and Optimization of Geometrical Parameters on Coast-Down Characteristics of Nuclear Reactor Coolant Pumps
Previous Article in Special Issue
Parametric Methodology to Optimize the Sizing of Solar Collector Fields in Series-Parallel Arrays
 
 
Font Type:
Arial Georgia Verdana
Font Size:
Aa Aa Aa
Line Spacing:
Column Width:
Background:
Article

Study on Grid-Connected Strategy of Distribution Network with High Hydropower Penetration Rate in Isolated Operation

1
School of Electrical Engineering, Guangzhou College of South China University of Technology, Guangzhou 510800, China
2
School of Electric Power, South China University of Technology, Guangzhou 510641, China
3
Shaoguan Power Supply Bureau, Guangdong Power Grid Corporation, Shaoguan 512300, China
*
Author to whom correspondence should be addressed.
Processes 2019, 7(6), 328; https://doi.org/10.3390/pr7060328
Submission received: 18 April 2019 / Revised: 13 May 2019 / Accepted: 14 May 2019 / Published: 1 June 2019
(This article belongs to the Special Issue Design and Control of Sustainable Systems)

Abstract

As the largest global renewable source, hydropower is a useful supplement to mountainous distribution networks with abundant water resources, and shoulders a large portion of the regulation duty in many power systems. In particular, in the form of decentralized energy sources located to their customers, small hydropower (SHP) improve grid stability by diversifying the electricity system and reducing power loss. The mountainous distribution networks supplied by small hydropower are closed-loop design but open-loop operation, which easily causes the tripping of tie line even further the off-grid operation of small hydropower system. Once the tie line trips, the current countermeasures—such as hydropower shutdown and load shedding—do not fully guarantee the reliability of power supply and the utilization efficiency of hydropower. This paper studies the amplitude-frequency characteristics of SHP off-grid, according to the typical integration of hydropower in South China, a SHP on-grid/off-grid model is established based on the Power Systems Computer Aided Design (PSCAD) platform. It is found that due to the inertia of SHP, the amplitude-frequency characteristics of SHP island system are relatively slow, and the process of non-synchronization with the main grid is gradually expanded. The characteristic of SHP has a certain degree of synchronization with the main grid in the initial island operates stage, which helps to find a novel grid connection method. This paper further proposes the strategy of using fast busbar automatic transfer switch (BATS), which quickly connect the trip-off SHP to the distribution network under the condition of permitting distributed energy grid-connected. The PSCAD simulation results show that proposed strategy has a limited impact on the power grid and prove the effectiveness of the method.

1. Introduction

As an important part of clean energy, SHP is a priority funded project of the Clean Development Mechanism (CDM). Due to its easy access and low development cost, it has been widely promoted and applied in China and around the world in recent years [1,2]. There are many benefits to connect SHP to the distribution grid. Firstly, hydropower is a renewable, clean energy source. Making full use of hydropower can reduce carbon emissions and optimize energy structure. Secondly, small hydropower access is conducive to improving the power quality of mountain distribution networks. Due to the scattered power load in the mountainous area and the long distribution line, the voltage at the end of the line is often too low. The small hydropower is connected to the distribution networks to deliver power, which helps to improve the voltage of distribution line.
The structure of the mountain distribution network is usually open-loop operation of the ring network and SHP is generally connected to the grid through the tie line. Once the tie line trips, the SHP will disconnect from the grid and enter island operation. Therefore, the classical practice needs to disassemble all the distributed generators (DG) and wait for the grid to re-power. The SHP needs to restart and then connect to the distribution network [3,4,5], which leads to the low utilization of hydropower and long-time loss of local load [6,7,8].
As the relationship with power grid, the SHPs can be generally divided into on-grid operations and island operations. Under on-grid operation, SHPs have a strong connection with distribution networks through a Point of Common Coupling and exchange power with the distribution network. Depending on the support of distribution networks, on-grid operation is relatively simple. Under island operations, SHPs and local loads together with other distribution devices have made up a microgrid, no longer connected with distribution networks. Due to the fluctuations of the practical DG and local loads, the smooth isolated operations seems difficult, since the microgrid system needs to provide the real and reactive power balance any time.
Therefore, one focal point of the SHP studies at home and abroad is the coping strategies of island operations. The main research focuses on three aspects. The first type of coping strategy is to shorten the operation time of reclosure of hydropower tie lines and increase the success rate of reclosure. The literature [9,10] proposes to use the corrected voltage, voltage phase and voltage harmonic signals as identification signals to determine whether the fault is transient. If it is a transient fault, re-close the tie line, otherwise it will not operate, avoiding coincidence in permanent fault and improving the success rate of reclosing. The literature [11,12] proposes that after the tie line of the substation with distributed power access trips, it is necessary to disassemble the distributed power supply and then close the hot standby switch of the original open-loop point. This method shortens the load blackout time of the power failure substation. However, it does not improve the utilization of the distributed power supply. The second type is to adjust the voltage and frequency of the hydroelectric island by automatic control to achieve the conditions of re-grid. Based on the power exchange information between the hydropower and the main grid obtained from the dispatch center or the EMS (energy management system), the literature [13,14] proposes to adjust the active output of the hydropower unit to achieve frequency and voltage control. This method requires the local distribution network to have a good communication base and a high level of automation control, which does not meet the actual situation of the mountain distribution network. The third type of coping strategy is that hydropower and local load form a microgrid and maintain island operations. The literature [15,16] proposes that hydropower and other energy types can form a microgrid with local load, and uses integrated control technology to achieve stable operation of the microgrid. This method requires multiple complementary as well as complex control techniques, and the transformation is difficult.
The practical SHPs in Southern China are originally designed to connect with local distribution network. It does not have the prerequisites for forming a microgrid. Therefore, once the SHP disconnected from distribution network, the existing operating procedures disengaged SHPs within 2 s. After the SHPs disassembled, it needs to wait a long time for the dispatcher’s order to restart the SHPs to reconnect with the distribution network.
The coping strategy for SHP unplanned island operations is the necessary “self-healing capability” of distribution networks with DG [17]. Compared with urban distribution networks, rural areas with abundant hydropower resources are restricted by limited economic and technological conditions. Rural distribution networks do not have complete communication base, strong information processing capabilities, and intelligent master station systems as well as other grid self-healing technology foundations [18]. Under the limited technical conditions of rural distribution network, optimized SHP grid-connected strategy play important roles to improve the reliability of mountain users’ power supply and the automation of rural distribution network, meanwhile, reduce water abandonment.
Based on the current SHP information control system with limited functions, this paper analyzes the voltage amplitude and frequency variation of SHP after the tripping operation between SHP and distribution network, especially the amplitude-frequency characteristic in the early islanded stage. The simulation analysis shows that the voltage and frequency of SHP changed slowly due to the inertia of SHP. This feature provides a possibility for the SHP switch to be quickly closed and to maximize the continuous power supply to the grid. Furthermore, this paper studies the rapid grid-connected strategy after the SHP trip-off by BATS. The main structure of the paper includes:
  • After the switch of SHP connected to the grid trips, the SHP forms an isolated network. Under normal circumstances, the power of the SHP grid is not completely balanced, so the voltage and frequency of the SHP grid will change. Firstly, the paper analyzes the operation characteristics of SHP and the voltage and frequency changes of the isolated network. Then, an SHP isolated network operation model is constructed on the PSCAD platform, which analyzes the amplitude-frequency characteristics of the SHP grid-connected switch. Then it is determined whether the grid connection conditions are met.
  • Secondly analyzing the existing grid-connected standards for SHP. If the initial amplitude-frequency characteristics of the SHP islands in the first chapter meet the grid-connected prerequisites, a fast grid-connected strategy is adopted. It introduces the usefulness and feasibility of the fast grid-connected strategy, and then introduces the fast grid-connected implementation method. The rapid grid connection of SHP can be easily realized by BATS, and comprehensively investigate the different SHP typical access methods and the rapid grid connection strategy under various operating conditions of SHP.
  • Finally, the simulation uses the above-mentioned SHP rapid grid-connected strategy to calculate the amplitude and frequency variation of SHP and analyse the impact of SHP grid-connected on the main grid. Then the effectiveness of SHP grid connection is verified.

2. Problem Description

According to the power generation principle and the grid connection control method, the DG can be roughly divided into power electronics and motor. Different forms of distributed generation mode have different operating characteristics. The former is beneficial to the stability of the recovery system due to the rapid regulation of power electronics, but it is prone to overshoot and other phenomena; because of the rotational inertia of the generator the latter is relatively slow. SHP has unique operating characteristics due to its small capacity, turbine characteristics and water hammer effect.
Most of SHPs are connected to the distribution network in normal operation, relying on the distribution network to maintain the SHP system stability. The instability problem is not serious in the case, the problem of small hydropower stability is concentrated on the process of small hydropower transition from the grid-connected state to the island state. Due to the lack of support from the distribution network, SHP can only depend on the operating characteristics of the hydropower unit. The actual SHP control capacity is limited. The operation characteristic of isolated SHP network is the focus of this chapter. The following research focuses on the transient process of small hydropower from networking to island.

2.1. SHP Isolated Network Operation Indicators

After the tie line between the hydropower unit and the power grid is disconnected, an isolated system occurs. The networked SHP usually supplies electrical energy to the distribution network. When the tie line between the SHP and the distribution network is tripped due to a fault, the SHP and the local load forms an isolated grid, which its frequency and voltage generally fluctuates due to power imbalance. The variation law is related to the turbine operating characteristics and the power imbalance after the islanding.
After the SHP disconnects from the grid and enters the island operation, the factors affecting the frequency variation of the island system include two aspects [19,20]. On the one hand, it is related to the unbalanced power of the hydropower unit; on the other hand, the speed of the frequency change of the hydroelectric island system is related to the capacity and inertia time constant of the isolated system. According to the disturbance process of the power system, in the initial stage of the off-grid of the hydropower unit, all the units in the island system reach the same acceleration under the action of the synchronous torque before the governor operates. The rate of change of angular velocity and the frequency variation of the island system of all units in the island system can be calculated by the following formula [21,22]:
{ J d ω d t = P m i P e i Δ f = ( P m 1 P e 1 ) / S h y d r o 2 H h y d r o f 0 Δ t
where J is the rotary inertia of the hydropower unit; ω is the angular velocity of the rotor; P m i , P e i are the mechanical power and electromagnetic power of the unit respectively; P m 1 is the motive power of all the generators of the island system before the failure; P e 1 is the total electromagnetic power; Δ t is the island duration; f 0 is the system rated frequency; S h y d r o is the hydroelectric island system capacity; H h y d r o is the inertia time constant of island hydropower.
The rate change of the rotor angular velocity is proportional to the unbalanced power P m i P e i of the turbine. After the hydropower is island, the power of the island system is unbalanced, P m 1 P e 1 0 , which leads to frequency deviation Δ f 0 . However, due to the system inertia of the hydropower unit, the frequency does not change rapidly. The change rate is inversely proportional to the hydropower system capacity and the inertia time constant of the unit. In the early stage of isolation, the frequency deviation Δ f is small, but it increases with the duration Δ t of the isolation. The power imbalance of the island system after the SHP is disconnected from the network will cause the voltage on the hydroelectric side to change. As shown in Equation (2), since the reactance of the overhead line is much larger than the resistance, the island voltage after the SHP is off-grid depends mainly on the reactive power balance.
Δ V = P R + Q X V N
After the SHP is island, the power cannot be sent out, and combined with the reactive power generated by the no-load line, the voltage rises after isolation. Due to factors such as the assessment of SHP by the grid company, the power factor of SHP is generally over 95%. After the SHP is disconnected from the network, there will be no excessive reactive power in the island system, and the voltage after the island will not fluctuate greatly.

2.2. SHP Grid-Connected/Island Simulation Model

To study the amplitude-frequency characteristics of SHPs after the initial isolation, a typical SHP grid-connected model was selected for simulation modeling [23,24]. The main circuit model is shown in Figure 1. The voltage and capacity of the hydropower unit are 6.3 kV and 200 kVA respectively, and the transformer is connected to the 10 kV system through the circuit breaker. When the grid-connected circuit breaker is disconnected, the hydropower unit forms an island system with the local load.
The maximum power load on the hydropower side is about 410 kVA and the minimum is 230 kVA. Since the SHP output is affected by the season, the river volume in the dry season is small, and the output of the hydropower unit is about half of the rated capacity. By setting the ratio of the output of the hydropower unit to the local load, the operating conditions of the hydropower unit in wet and dry periods and the different load utilization rates are simulated. The parameter settings for hydropower output and load are shown in Table 1. The frequency and voltage changes after hydropower isolation can be observed easily.
The connection switch of SHP and power grid is set to trip at 1.5 s, and the SHP will be turned from the original grid-connected operation state to the island operation state. The frequency and voltage change of the SHP island system under the condition that the ratio of the output of the unit to the load is different is shown in Figure 2.
The simulation results show that when Phydro is equal to 0.5 PL, PL, 1.5 PL, 2.5 PL, respectively, the frequency of the SHP island system has a slow change, which is more than ±0.5 Hz at 0.7 s, 0.38 s, and 0.33 s after isolation. Although the frequency of the island SHP gradually deviates from the rated frequency due to the power imbalance in the SHP grid, this is a stage in which the deviation is gradually developed, and the frequency deviation is small in the initial period of isolation. The frequency deviation is less than 0.3 Hz at 0.1 s after the occurrence of isolation, which is within the requirements of ±0.5 Hz and ±0.3 Hz according to the DG grid-connected standard [25,26].
Further analysis of the voltage changes of island SHP reveals that in the 0.1 s after the occurrence of isolation, the frequency deviation is less than 0.5 Hz, and because the distribution network implements reactive power compensation in situ, and requires SHP to operate under high power factor, the voltage change of island SHP is slow. In the 0.7 s after the occurrence of isolation, when Phydro is equal to 0.5 PL, PL, 1.5 PL, 2.5 PL respectively, the hydroelectric voltage and system voltage deviation are +2.9%, 0%, +4.5%, +5.1% respectively. Less than the voltage deviation specified by the DG grid-connected standard within ±7% UN [27].
From the above analysis, it can be concluded that after the SHP and the distribution network contact switch trip, the island SHP often fails to maintain the power balance, which usually causes the frequency and voltage of the island SHP system to deviate from the rated value. However, due to the inertia of the SHP system, the frequency and voltage changes of the SHP grid are a relatively slow process, and the asynchronous process of isolating SHP and the main grid is gradually developed. When the voltage and frequency of the SHP isolation system are close to the main grid parameters, the SHP will be quickly reconnected to the distribution network within the prerequisite that meet the requirements of the distributed energy grid-connected standard. This strategy allows the SHP to be island without disconnecting the unit and the local load is uninterrupted.

3. Rapid Grid Connection Strategy for SHP in Mountainous Areas

3.1. Problems with Current Grid Connection Methods

The mountain distribution network structure with high-permeability hydropower access is usually open-loop operation of the ring network, and SHP is generally connected to the grid through the chain network [28]. Take the typical distribution network with SHP access in southern China as an example. There are two transmission lines between the SHP and the local distribution network, one as the main supply line and the other as the standby line, as shown in Figure 3.
The mountain distribution network structure with high-permeability hydropower access usually adopts open-loop operation of the ring network, and SHP is generally connected to the grid through the tie line [29]. Taking the typical SHP access network structure in southern China as an example, there are two transmission lines between the SHP and the distribution power grid, one as the main supply line and the other as the standby line.
By current practice, SHP is connected to the distribution network through the tie line. When the tie line trips, the SHP island grid will disengage generators and shed local load, and then reconnect to grid through the standby line after a long time, which will lead to prolonged blackouts and reduced power supply reliability.

3.2. Method Basis of the Proposed Fast Grid Connection Strategy

To reduce the possibility of tripping SHP and shedding its local load, consider the SPH characteristic mentioned in above sections. The time for the island SPH to be reconnected via the standby line needs to consider the variation characteristics of the voltage and frequency at the initial stage of the SHP isolation, and should be matched with the action time of the automation device equipped with the SHP.
The automatic equipment equipped with SHP has over-frequency and over-voltage protection to prevent the hydroelectric unit from rotating too high or the voltage is too high to damage the unit equipment. Over-frequency protection typically initiates an accidental shutdown process when the unit speed reaches 115% ne (nominal speed) [30,31]. The over-voltage protection of the hydroelectric generator is generally 1.5 Un (rated voltage). After the isolation of the hydropower unit, the frequency and voltage gradually become larger and larger than the rated value and trigger the over-frequency over-voltage protection action. The length of time is the second level after isolation [32,33].
The automation equipment equipped with SHP also includes frequency-adjusting and regulating equipment. By adjusting the guide vane of turbine opening degree to adjust the active output of the turbine, the frequency has been adjusted. The adjustment of the vane opening degree involves the coordinated action of multiple electrical and mechanical links of the turbine, and the time required is ten seconds. The time for shutdown of the water turbine to shut down the water is minutes, and the time required for the operation of the hydropower unit automation equipment is shown in Figure 4.
The best time for island SHP to be reintegrated into the distribution grid via the standby line is in the early time of isolation (within 100 ms), mainly to consider the following reasons: (1) According to the theoretical analysis and simulation, the frequency and voltage of island SHP will not be abrupt, and the change is a relatively slow process. In the early stage of isolation, the voltage and frequency of SHP still maintain a certain synchronization with the parameters of the distribution network, and there are conditions for reconnection of SHP; (2) After the SHP loses the grid connection condition, it takes too long a time for the hydropower unit to regain the grid connection conditions through the frequency modulation equipment of the hydropower unit, which is not conducive to shortening the delay of the reconnection of the hydropower unit.

4. Solution Method

From the above analysis, it can be seen that due to the SHP inertia, the frequency and voltage changes of SHP island network are a gradual development process in a period of time after the separation of SHP island network from the main network. To make full use of the above characteristics of SHP island network, a novel SHP rapid grid connection strategy by the BATS is proposed in the paper.
In the proposed method, as shown in Figure 5, BATSs judge the operation the SHP status by real-time monitoring whether the connection line between the SHP and the distribution network is changed. If the live tie line indicates that the SHP is connected to the grid, the BATS takes no actions. Otherwise the hydropower may be island, the BATS determines whether the island SHP meets the grid connection requirements by measuring the voltage, frequency and phase angle of the main bus. In compliance with the grid connection prerequisites, the backup breaker is commanded to close, and the SHP is reconnected to the grid through the backup lines. It should be pointed out that the proposed method makes full use of the existing BATS in SPH systems without additional power equipment.
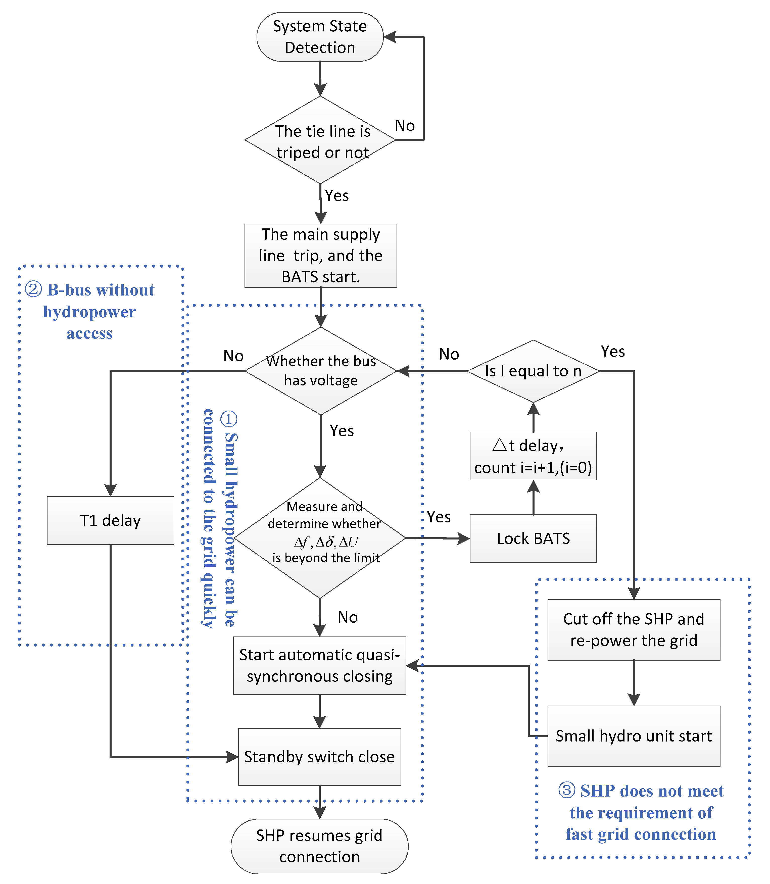
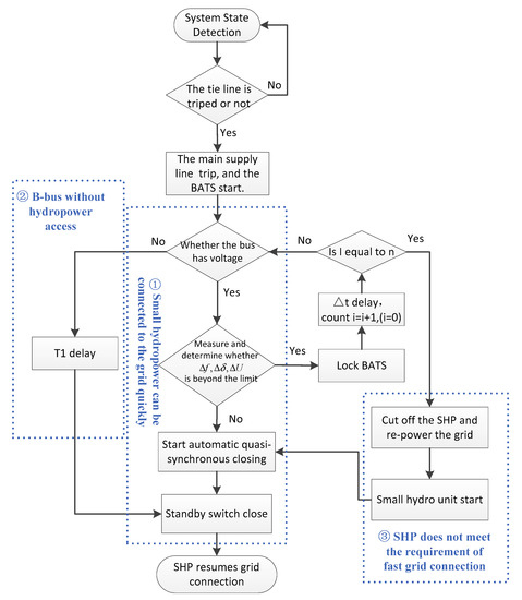
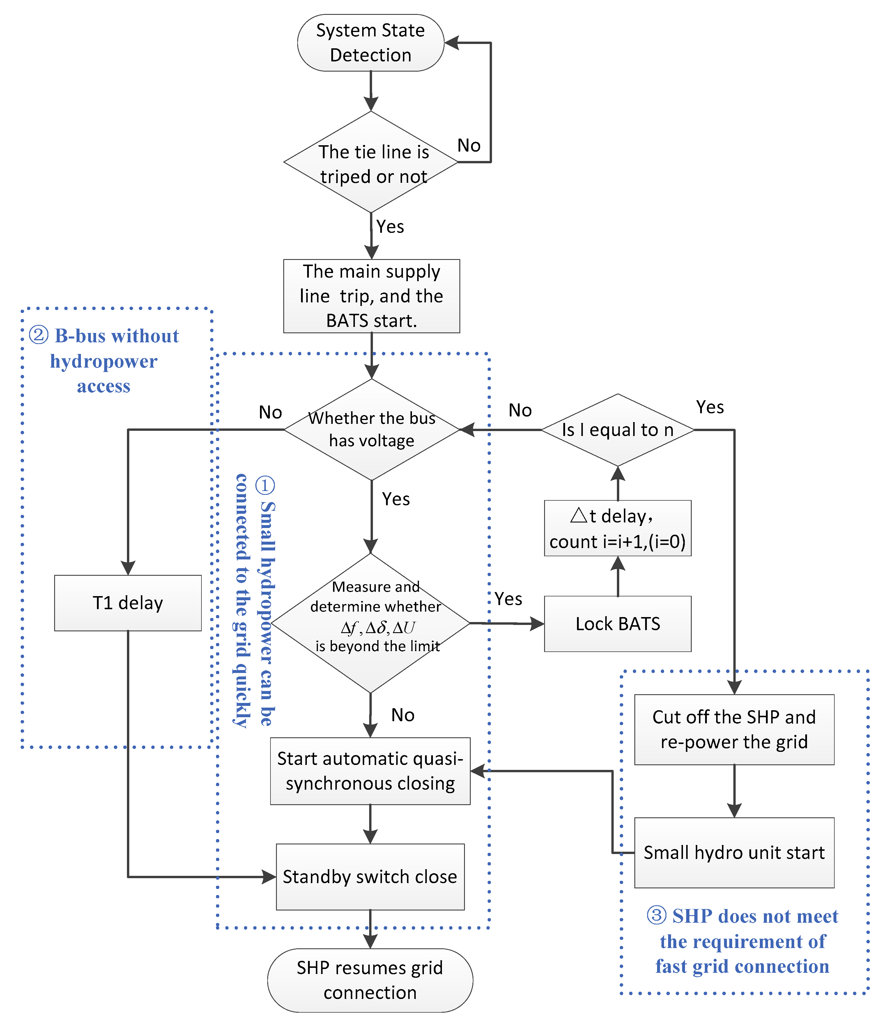
If the proposed rapid grid connection strategy fails the grid connection conditions, the routine method is applied as an auxiliary method. In the routine processing flow, SHP systems need to trip generator and shed local load. Additionally, SHP will wait for a long-time restart and grid connection after the shutdown. The logic diagram of the fast grid connection strategy after the SHP is off-grid is shown in Figure 6.
The detailed proposed island SHP fast grid strategy to the distribution network is shown as below. After the tie line trips, the system state is detected. If the tie line is faulty, the tie line trips, and the BATS starts to work. The BATS checks the bus voltage and adopts three methods according to different field operation conditions.
Case I: SHP fast reconnected to the grid
The SHP and the load constitute an island system. The measurement is judged (if the judgment condition Δ f , Δ δ , Δ U is not exceeded), if the SHP meets the fast grid connection condition, and the BATS will be closed quickly and then the SHP is reconnected to the grid. According to the distributed energy grid-connected standard, the switching operation condition of quick standby automatic switching-on is set as Δ f < ± 0.5 Hz ,   Δ δ < ± 10 ° ,   Δ U < ± 7 % . When the above conditions are met, the automatic quasi-synchronous closing condition is started, and the angular difference at the closing of the switch is calculated according to the current angular difference, the frequency difference, and the pre-closing time. The closing angle is as follows.
Δ δ c l o s e = | Δ δ ( 360 Δ f T dq + 180 d Δ f d t T dq 2 ) |
where T dq is the pre-guide time (the time required for the device exit relay to actuate to close the breaker). The automatic quasi-synchronous component captures the timing of the expected closing to 0° closing angle within the allowed time range, and performs a closing command to send a closing pulse to the circuit breaker.
After the main supply line is disconnected, the SHP and the local load form an island system. The operating parameters of the island system are measured and compared to grid-connected standards. If the standard is met, the automatic quasi-synchronous reclosing is started, and then Circuit Breaker 3 is closed and the SHP is restored to the grid.
Case II: SHP outage
Bus B has no SHP access, such as SHP under shutdown maintenance. After the main supply line fails, the load on Bus A is de-energized. To avoid damage to the electrical equipment, the standby switch is closed and the local load is restored after the reset time T1.
Case III: Island SHP does not meet fast grid conditions
SHP does not meet the prerequisites of fast grid connection. In the case where Bus B has water and electricity access, after the line L12 is disconnected, the island system formed by the SHP and the local load causes the SHP failed to meet the fast grid connection condition due to the serious imbalance of energy. In this case, the method of cutting off the water turbine and re-powering the grid is used to restore the power supply of the load connected to Bus A.

5. Results and Discussion

Take a practical SHP distribution network in southern mountainous China for example to illustrate the effectiveness of the proposed method. As shown in Figure 7, the distribution network structure is mostly a ring network and open-loop operation. The maximum local load on the is about 410 kVA and the minimum is 230 kVA, and the rated output of SHP is 400 kW, Line 12 and Line 34 are 12 km in length.
Under normal operation, Breaker 3 is disconnected and Breakers 1, 2, and 4 are closed. The hydropower unit is connected to the local distribution network via the main supply line L12, and the L34 is used as a standby line.
BATS directly uses existing commercial power equipment with its model 9651 [34,35]. The BATS equipment offers abundant signal contacts with power systems: (1) Hydroelectric side bus voltage (Ua1, Ub1, Uc1), (Ua2, Ub2, Uc2), used to judge the hydroelectric operation state; (2) Line L12 and Line L34 voltage (Ux1, Ux2), as a supplementary criterion for the start of the fast standby device; (3) Line L12 and line L34 one-phase current (I1, I2), in order to further confirm that the incoming switch has tripped; 4. Line L12 and Line L34 switch position (TWJ1 and TWJ2), used for system operation mode discrimination and BATS preparation and operation. Device output signal: Close or trip signal for Breaker 1 and Breaker 3.
Under normal conditions, Line L12 is the tie line, and Line L34 is the standby line, Breaker 1 is closed and Breaker 2 is disconnected. When Line L12 is disconnected due to a fault or other reasons, the standby Line L34 should be able to be automatically put into operation. Then the BATS can make SHP reconnect to the grid quickly after being island and in compliance with the DG grid-connect standards. Based on the network structure of typical mountainous distribution network and the operation characteristics of SHP isolation, the rapid grid connection strategy after SHP off-grid can be proposed.

5.1. Simulation Results

After the isolation, the hydropower unit output Phydro is 1.5 times, 1 time, and 0.5 times of the local load Pload to simulate the flood season-low load, the hydropower output matching with the local load, and the dry season-high load operation. Analyze the impact of SHP on the system after being reconnected by the BATS. In the simulation platform, the SHP is set off from the grid to enter the island operation state at the time of 9 s, and is reconnected to the grid by BATS at 60 ms and 100 ms after isolation. The voltage deviation before the grid connection and the simulation waveform of the closing angle and the inrush current after closing are shown in Figure 8.
As shown in Figure 8, under the condition of Phydro = 1.5 Pload, when the SHP is connected to the grid at 60 ms and 100 ms respectively after isolation, the angular difference between the SHP and the system is 3.9° and 4.75° respectively due to the hydropower output after the island is greater than the local load. The voltage deviation of the hydroelectric side before the closing is 0.95% UN. The maximum frequency deviation of the SHP generated by the grid connection at 60 ms and 100 ms after the island is 0.28 Hz and 0.34 Hz respectively. The current after closing is reduced to 0.866 times and 0.833 times of the original load current respectively. After 5 s attenuation, the system resumes normal operation.
Under the condition of Phydro = Pload, the SHP is reconnected to the grid via the standby line 60 ms and 100 ms after isolation. Since the active power is maintained in equilibrium after the island, the closing angle is small, and the inrush current, voltage deviation and frequency deviation after grid connection are small.
Under the condition of Phydro = 0.5 Pload, when the SHP is connected to the grid at 60 ms and 100 ms after isolation, the angle difference between the SHP and the system is −4.10° and −4.91°, respectively, because the hydropower output is less than the local load after isolation. The voltage deviation of the hydroelectric side before the Circuit Breaker 3 is closed is 0.7% UN. The maximum frequency deviation of the SHP generated by the grid connection at 60 ms and 100 ms after the island is 0.42 Hz and 0.35 Hz respectively. The current after closing is reduced to 0.866 times and 0.833 times of the original load current respectively. After 5 s of attenuating oscillation, the system resumes normal operation.
It can be seen from the simulation experiment that the water-high period, low-load period and low-load period can be coincidentally successful within 100 ms. Additionally, the shorter the closing delay is, the smaller the impact on the system is.

5.2. Waveform Recording

To further analyze the validity of this method, the experiment is carried out in the actual power network with SHP, and the recording device is used to record the change process of the SHP island network. As shown in Figure 9, I1 is the main supply line current waveform; I2 is the standby line current waveform; UA1, UB1, UC1 are the SHP voltage waveform; Ux2 is the standby line voltage waveform. TWJ1 and TWJ2 are the main supply line and standby line circuit breaker status signals respectively, and 0 means closed and 1 means disconnected.
Event description: ➀ At −20 ms, the main supply line is disconnected due to a fault; ➁ At 20 ms, TWJ1 jumps from 0 to 1, triggering the fast standby device to start; ➂ At 361 ms, the device performs simultaneous detection and commands the input to the standby line; ➃ At 4103 ms, TWJ2 jumps from 1 to 0, and the standby line is put into operation; ➄ After a short period of shock, the standby line resumes normal operation. Before the fault, the output power of SHP is about 1.2 times of the local load, and the surplus power is delivered to the power system through the main supply line. Within 120 ms after SHP isolation, the island hydroelectric voltage remains stable, and the frequency deviation Δf is almost zero, which still meets the grid-connected conditions. The actual recorded wave is consistent with the simulation results.

6. Conclusions

The mountainous distribution networks supplied by small hydropower are closed-loop design but open-loop operation, which easily causes the tripping of tie-line even further the off-grid operation of small hydropower system. After the tripping-off operation, the existing measures of cutting machine and load shedding did not fully guarantee the reliability of power supply and the utilization of hydropower. The research in this paper shows that the change of frequency and voltage in island operation of SHP is a relatively slow process. The synchronization degree between islanding SHP and distribution network is higher in the initial stage. Under the condition of satisfying the needs of grid-connected standard of distributed energy, according to the structural characteristics of distribution network of SHP in southern China mountainous areas, the integration strategy after the isolation of the SHP is proposed. The following conclusions are obtained during the research.
While the SHP is disconnected from the grid, it forms an island system with the local load. Once power imbalance occurs in the island system because of the difference between active output and load of the unit, during the island period, the frequency deviation Δ f and voltage deviation Δ U of island system increase gradually. Due to the system inertia of the hydropower unit, the frequency does not change at the initial stage of isolation, and Δ f is inversely proportional to the capacity and inertia time constant of the isolated system of hydropower. In the early stages of isolation, the Δ f value is small. At the same time, the high power factor operation of the hydropower unit and the reactive power compensation measures of the distribution network make the reactive power generation and absorption of the isolated SHP system substantially equal. Therefore, the voltage deviation Δ U at the beginning of the island changed little.
Based on the characteristics of the voltage and frequency of SHP in the early island period and the long-term operation time of the automation equipment such as control and protection of hydropower units, it is concluded that the best time for rapid reconnection of SHP is within 100 ms after island operation. Grid connection is usually achieved in three cycles (60 ms). Through the simulation experiments under various operating conditions during the wet and dry seasons, the feasibility of the SHP recovery through the standby line is verified.

Author Contributions

Z.Z. and Z.C. conceived this idea and conducted experiments; Z.W. conducted an analysis; G.W., N.S. and C.G. provided the data; all authors contributed to the writing and revision.

Funding

This research was funded by [excellent backbone teachers project by Guangzhou College of South China University of Technology], grant number [55-YG180015], and [outstanding youth teacher project by Guangzhou College of South China University of Technology], grant number [JQ180001], and partially by [Student Research Program], grant number [55-SC190501]. And the APC was funded by [School of Electrical Engineering, Guangzhou College of South China University of Technology].

Acknowledgments

This work was supported by excellent backbone teachers project by Guangzhou College of South China University of Technology: 55-YG180015, and outstanding youth teacher project by Guangzhou College of South China University of Technology: JQ180001, and partially by Student Research Program (SRP): 55-SC190501.

Conflicts of Interest

The authors declare no conflict of interest.

References

  1. Ferreira, J.H.I.; Camacho, J.R.; Malagoli, J.A.; Júnior, S.C.G. Assessment of the potential of small hydropower development in Brazil. Renew. Sustain. Energy Rev. 2015, 56, 380–387. [Google Scholar] [CrossRef]
  2. Mitchel, C. Momentum is increasing towards a flexible electricity system based on renewables. Nat. Energy 2016, 1, 15030–15032. [Google Scholar] [CrossRef]
  3. Brouwer, A.S.; van den Broek, M.; Seebregts, A.; Faaij, A. Operational flexibility and economics of power plants in future low-carbon power systems. Appl. Energy 2015, 156, 107–128. [Google Scholar] [CrossRef]
  4. Brouwer, A.S.; van den Broek, M.; Zappa, W.; Turkenburg, W.C.; Faaij, A. Least-cost options for integrating intermittent renewables in low-carbon power systems. Appl. Energy 2016, 161, 48–74. [Google Scholar] [CrossRef]
  5. Aggidis, G.A.; Luchinskaya, E.; Rothschild, R.; Howard, D. The costs of small-scale hydro power production: Impact on the development of existing potential. Renew. Energy 2010, 35, 2632–2638. [Google Scholar] [CrossRef]
  6. Huang, S.R.; Chang, P.L.; Hwang, Y.W.; Ma, Y.H. Evaluating the productivity and financial feasibility of a vertical-axis micro-hydro energy generation project using operation simulations. Renew. Energy 2014, 66, 241–250. [Google Scholar] [CrossRef]
  7. Zhang, F. Discussion on the stable operation of isolated Yongzhou power grid after black starting. Water Power 2011, 37, 69–71. (In Chinese) [Google Scholar]
  8. Xu, X.; Chen, Z.; Wang, Z.; Shen, N.; Guo, C.; Lin, T.; Zhang, Z. Initial Amplitude-frequency Characteristics of Isolated Island in Lack of Energy Storage Microgrid. Guangdong Electr. Power 2019, 32, 22–28. [Google Scholar]
  9. So, C.W.; Li, K.K. Protection relay coordination on ring-fed distribution network with distributed generations. In Proceedings of the Tencon 2002 IEEE Region 10 Conference on Computers, Beijing, China, 28–31 October 2002. [Google Scholar]
  10. Li, W.; Yang, J.; Xiao, Q.; Tao, Y.; Li, Z.; Li, R.; Li, J.; Ji, W.; Guo, P.; Yu, X. A new control method for regional self commissioning of large number of small hydropower stations. Power Syst. Clean Energy 2018, 34, 144–148. (In Chinese) [Google Scholar]
  11. Que, Z. Research and Application of Optimization Scheme for Automatic Switching On of Standby Power Supply In Shaoguan zhuji Distribution Network. Master’s Thesis, Guangdong University of Technology, Guangdong, China, 2018. [Google Scholar]
  12. Chen, Y.; Xu, Z.; Østergaard, J. Frequency analysis for planned islanding operation in the Danish distribution system-Bornholm. In Proceedings of the 43rd International Universities Power Engineering Conference, Padova, Italy, 1–4 September 2008. [Google Scholar] [CrossRef]
  13. Chen, J.; Li, J.; Zhang, Y.; Bao, G.; Ge, X.; Li, P. A Hierarchical Optimal Operation Strategy of Hybrid Energy Storage System in Distribution Networks with High Photovoltaic Penetration. Energies 2018, 11, 389. [Google Scholar] [CrossRef]
  14. Assis, T.M.L.; Taranto, G.N. Automatic Reconnection from Intentional Islanding Based on Remote Sensing of Voltage and Frequency Signals. IEEE Trans. Smart Grid 2012, 3, 1877–1884. [Google Scholar] [CrossRef]
  15. Guan, Y.; Vasquez, J.C.; Guerrero, J.M.; Wang, Y.; Feng, W. Frequency Stability of Hierarchically Controlled Hybrid Photovoltaic-Battery-Hydropower Microgrids. IEEE Trans. Ind. Appl. 2015, 51, 1573–1580. [Google Scholar] [CrossRef]
  16. Pati, S.; Mohanty, K.B.; Kar, S.K.; Panda, D. Voltage and Frequency Stabilization of a Micro Hydro-PV Based Hybrid Micro Grid using STATCOM Equipped with Battery Energy Storage System. In Proceedings of the 2016 IEEE International Conference on Power Electronics, Drives and Energy Systems (PEDES), Trivandrum, India, 14–17 December 2016. [Google Scholar] [CrossRef]
  17. CIGRE WG 14.07; IEEE WG 15.05.05. Guide for Planning DC Links Terminating at AC System Locations Having Low Short Circuit Capacities, Part I: AC/DC System Interaction Phenomena; IEEE: Strasbourg, France, 1992. [Google Scholar] [CrossRef]
  18. Amin, S.M.; Giacomoni, A.M. Smart grid, safe grid. IEEE Power Energy Mag. 2012, 10, 33–40. [Google Scholar] [CrossRef]
  19. Dong, X.; Huang, S.; Chen, R.; Li, P.; Zhang, W. Self-healing control technology for smart distribution system. Autom. Electr. Power Syst. 2012, 36, 17–21. [Google Scholar]
  20. Li, W.; Xiao, X.; Tao, S.; Guo, Q. Frequency stability control for islanded UHVDC sending end system. Electr. Power Autom. Equip. 2018, 38, 197–203. [Google Scholar]
  21. Shen, J.; Cheng, C.; Cheng, X.; Lund, J.R. Coordinated operations of largescale UHVDC hydropower and conventional hydro energies about regional power grid. Energy 2016, 95, 433–446. [Google Scholar] [CrossRef]
  22. Martínez-Lucas, G.; Sarasúa, J.I.; Sánchez-Fernández, J.Á.; Wilhelmi, J.R. Frequency control support of a wind-solar isolated system by a hydropower plant with long tail-race tunnel. Renew. Energy 2016, 90, 362–376. [Google Scholar] [CrossRef]
  23. Chen, Z.; Zhang, Z.; Wang, Z.; Shen, N.; Guo, C.; Wang, G. Research on the Amplitude-frequency Characteristics and Grid-connected Strategy of High-permeability Hydroelectric Isolated Networks. In Proceedings of the 2018 International Conference on Power System Technology (POWERCON), Guangzhou, China, 6–8 November 2018. [Google Scholar] [CrossRef]
  24. GB/T 31999-2015. Technical Specification of Evaluation of Integration Characteristics for Connecting Photovoltaic Power System to Distribution Network; Standardization Administration: Beijing, China, 2015. [Google Scholar]
  25. IEEE 1547. IEEE Standard for Interconnecting Distributed Resources with Electric Power Systems; IEEE: Piscataway, NJ, USA, 2003. [Google Scholar] [CrossRef]
  26. GB/T 33593-2017. Technical Requirements for Grid Connection of Distributed Resources; Standardization Administration: Beijing, China, 2017. [Google Scholar]
  27. IEC/IEEE/PAS 63547-2011. Interconnecting Distributed Resources with Electric Power Systems; International Electrotechnical Commission: Geneva, Switzerland, 2011. [Google Scholar] [CrossRef]
  28. Bortoni, E.C.; Bastos, G.S.; Abreu, T.M.; Kawkabani, B. Online optimal power distribution between units of a hydro power plant. Renew. Energy 2015, 75, 30–36. [Google Scholar] [CrossRef]
  29. He, J. The development and utilization of microgrid technologies in China. Energy Sources Part A Recovery Util. Environ. Eff. 2018, 1, 1535–1556. [Google Scholar] [CrossRef]
  30. Wang, Q.; Wang, H.; Song, Y.; Huang, H.; Zhang, Y.; Mei, Y.; Tian, J.; Xu, G.; Wang, Y.; Ma, S. Research on Frequency Control Strategy of Hydropower Unit When Sending End Separated From Main Network. Power Syst. Technol. 2013, 37, 3515–3520. [Google Scholar] [CrossRef]
  31. Kranjcic, D.; Štumberger, G. Differential Evolution-Based Identification of the Nonlinear Kaplan Turbine Model. IEEE Trans. Energy Convers. 2019, 29, 178–187. [Google Scholar] [CrossRef]
  32. Weixelbraun, M.; Renner, H.; Kirkeluten, O.; Lovlund, S. Damping low frequency oscillations with hydro governors. In Proceedings of the 2013 IEEE Grenoble, Grenoble, France, 16–20 June 2013. [Google Scholar] [CrossRef]
  33. Alizadeh Bidgoli, M.; Bathaee, S.M.T. Full-state Variables Control of a Grid-connected Pumped Storage Power Plant Using Non-linear Controllers. Electr. Power Compon. Syst. 2015, 43, 260–270. [Google Scholar] [CrossRef]
  34. Wang, Z.; Wang, G.; Tong, J.; Xu, Z.; Zhu, G. Efficient Integrity Authentication Method for GOOSE Packet. Autom. Electr. Power Syst. 2017, 41, 173–177. [Google Scholar]
  35. NARI. Technical Instructions for 9651C_090872 Standby Power Supply Auto-Switching Device Datasheet; NARI-RELAYS: Nanjing, China, 2017. [Google Scholar]
Figure 1. Network topology and various component parameters.
Figure 1. Network topology and various component parameters.
Processes 07 00328 g001
Figure 2. Simulation diagram of frequency and voltage changes after hydropower isolation.
Figure 2. Simulation diagram of frequency and voltage changes after hydropower isolation.
Processes 07 00328 g002
Figure 3. Typical network structure diagram of high-permeability small hydropower area.
Figure 3. Typical network structure diagram of high-permeability small hydropower area.
Processes 07 00328 g003
Figure 4. Schematic diagram of rapid grid connection timing of hydropower unit.
Figure 4. Schematic diagram of rapid grid connection timing of hydropower unit.
Processes 07 00328 g004
Figure 5. The proposed SHP rapid grid connection strategy.
Figure 5. The proposed SHP rapid grid connection strategy.
Processes 07 00328 g005
Figure 6. Island SHP fast grid strategy logic diagram.
Figure 6. Island SHP fast grid strategy logic diagram.
Processes 07 00328 g006
Figure 7. Practical application scenario.
Figure 7. Practical application scenario.
Processes 07 00328 g007
Figure 8. Simulation results of SHP grid-connected by BATS under different source-load ratios.
Figure 8. Simulation results of SHP grid-connected by BATS under different source-load ratios.
Processes 07 00328 g008
Figure 9. Practical waveform recording.
Figure 9. Practical waveform recording.
Processes 07 00328 g009
Table 1. Different power load ratio conditions.
Table 1. Different power load ratio conditions.
Hydropower Output Phydro/kWHydroelectric Side Load PL/kWPower Load Ratio
400160Phydro = 2.5 PL
267Phydro = 1.5 PL
400Phydro = PL
200400Phydro = 0.5 PL

Share and Cite

MDPI and ACS Style

Zhang, Z.; Wang, Z.; Chen, Z.; Wang, G.; Shen, N.; Guo, C. Study on Grid-Connected Strategy of Distribution Network with High Hydropower Penetration Rate in Isolated Operation. Processes 2019, 7, 328. https://doi.org/10.3390/pr7060328

AMA Style

Zhang Z, Wang Z, Chen Z, Wang G, Shen N, Guo C. Study on Grid-Connected Strategy of Distribution Network with High Hydropower Penetration Rate in Isolated Operation. Processes. 2019; 7(6):328. https://doi.org/10.3390/pr7060328

Chicago/Turabian Style

Zhang, Zifan, Zhidong Wang, Zhifeng Chen, Gan Wang, Na Shen, and Changxing Guo. 2019. "Study on Grid-Connected Strategy of Distribution Network with High Hydropower Penetration Rate in Isolated Operation" Processes 7, no. 6: 328. https://doi.org/10.3390/pr7060328

APA Style

Zhang, Z., Wang, Z., Chen, Z., Wang, G., Shen, N., & Guo, C. (2019). Study on Grid-Connected Strategy of Distribution Network with High Hydropower Penetration Rate in Isolated Operation. Processes, 7(6), 328. https://doi.org/10.3390/pr7060328

Note that from the first issue of 2016, this journal uses article numbers instead of page numbers. See further details here.

Article Metrics

Back to TopTop