Determination of the Acidity of Waste Cooking Oils by Near Infrared Spectroscopy
Abstract
1. Introduction
2. Materials and Methods
2.1. Waste Cooking Oils (WCO)
2.2. Free Acidity (FA) Determination by Acid–Base Titration
2.3. Spectra Acquisition
2.4. Calibration Procedure and Model Evaluation
3. Results
3.1. Features of the NIR Spectra of Waste Cooking Oils
3.2. NIR Partial Least Squares Model for the 800–2200 nm Spectrum
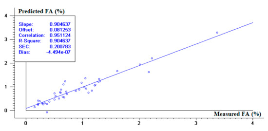
3.3. NIR Partial Least Squares Model for the 950–1650 nm Spectrum
4. Conclusions
Author Contributions
Funding
Conflicts of Interest
References
- Pereda Marín, J.; Barriga Mateos, F.; Álvarez Mateos, P. Aprovechamiento de las oleinas residuales procedentes del proceso de refinado de los aceites vegetales comestibles, para la fabricación de biodiesel. Grasas y Aceites 2003, 54, 130–137. [Google Scholar]
- Sánchez, S.; Cuevas, M.; García-Martín, J.F. Bioethanol production: Corn v/s lignocellulose biomass from olive oil industry and the potential role in ensuring food security. J. Fundam. Renew. Energy Appl. 2015, 5, 18. [Google Scholar]
- García-Martín, J.F.; Barrios, C.C.; Alés-Álvarez, F.J.; Dominguez-Sáez, A.; Alvarez-Mateos, P. Biodiesel production from waste cooking oil in an oscillatory flow reactor. Performance as a fuel on a TDI diesel engine. Renew. Energy 2018, 125, 546–556. [Google Scholar] [CrossRef]
- García-Martín, J.F.; Alés-Álvarez, F.J.; Torres-García, M.; Feng, C.-H.; Álvarez-Mateos, P. Production of Oxygenated Fuel Additives from Residual Glycerine Using Biocatalysts Obtained from Heavy-Metal-Contaminated Jatropha curcas L. Roots. Energies 2019, 12, 740. [Google Scholar] [CrossRef]
- García-Martín, J.F.; Alés-Álvarez, F.J.; del Carmen López-Barrera, M.; Martín-Domínguez, I.; Álvarez-Mateos, P. Cetane number prediction of waste cooking oil-derived biodiesel prior to transesterification reaction using near infrared spectroscopy. Fuel 2019, 240, 10–15. [Google Scholar] [CrossRef]
- Álvarez-Mateos, P.; García-Martín, J.F.; Guerrero-Vacas, F.J.; Naranjo-Calderón, C.; Barrios, C.C.; Pérez-Camino, M.C. Valorization of a high-acidity residual oil generated in the waste cooking oils recycling industries. Grasas y Aceites 2019, 40, e335. [Google Scholar]
- García Martín, J.F. Optical path length and wavelength selection using Vis/NIR spectroscopy for olive oil’s free acidity determination. Int. J. Food Sci. Technol. 2015, 50, 1461–1467. [Google Scholar] [CrossRef]
- Marquez, A.J.; Díaz, A.M.; Reguera, M.I.P. Using optical NIR sensor for on-line virgin olive oils characterization. Sens. Actuators B Chem. 2005, 107, 64–68. [Google Scholar] [CrossRef]
- Lagardere, L.; Lechat, H.; Lacoste, F. Détermination de l’acidité et de l’indice de peroxyde dans les huiles d’olive vierges et dans les huiles raffinées par spectrométrie proche infrarouge à transformée de Fourier. OCL Ol Corps Gras Lipides 2004, 11, 70–75. [Google Scholar] [CrossRef][Green Version]
- EU Standard Methods. Commission Regulation (EEC) No 2568/91 on the characteristics of olive oil and olive-residue oil and on the relevant methods of analysis. Off. J. Eur. Communities 1991, 24, 1–15. [Google Scholar]
- European Union. Commission implementing regulation (EU) No 1348/2013 amending Regulation (EEC) No 2568/91. Off. J. Eur. Union 2013, 2013, 31–67. [Google Scholar]
- Shenk, J.S.; Westerhaus, M. Calibration the ISI way. In Near Infrared Spectrosc Futur Waves; Davies, A.M.C., Williams, P.C., Eds.; NIR Publications: Chichester, UK, 1996; pp. 198–202. [Google Scholar]
- Shenk, J.S.; Workman, J.J.J.; Westerhaus, M.O. Application of NIR Spectroscopy to Agricultural Products. In Handbook of Near-Infrared Analysis; Burns, D.A., Ciurczak, E.W., Eds.; Dekker Inc.: New York, NY, USA, 2001; pp. 383–431. [Google Scholar]
- Fearn, T. Assessing calibrations: SEP, RPD, RER and R2. NIR News 2002, 13, 12–13. [Google Scholar] [CrossRef]






| NIR Interval | n | r2c | r2cv | SEC | SEP | RPD |
|---|---|---|---|---|---|---|
| 800–2200 | 1401 | 0.970 | 0.914 | 0.113 | 0.195 | 4.05 |
| 950–1650 | 701 | 0.905 | 0.800 | 0.201 | 0.297 | 2.66 |
© 2019 by the authors. Licensee MDPI, Basel, Switzerland. This article is an open access article distributed under the terms and conditions of the Creative Commons Attribution (CC BY) license (http://creativecommons.org/licenses/by/4.0/).
Share and Cite
García Martín, J.F.; López Barrera, M.d.C.; Torres García, M.; Zhang, Q.-A.; Álvarez Mateos, P. Determination of the Acidity of Waste Cooking Oils by Near Infrared Spectroscopy. Processes 2019, 7, 304. https://doi.org/10.3390/pr7050304
García Martín JF, López Barrera MdC, Torres García M, Zhang Q-A, Álvarez Mateos P. Determination of the Acidity of Waste Cooking Oils by Near Infrared Spectroscopy. Processes. 2019; 7(5):304. https://doi.org/10.3390/pr7050304
Chicago/Turabian StyleGarcía Martín, Juan Francisco, María del Carmen López Barrera, Miguel Torres García, Qing-An Zhang, and Paloma Álvarez Mateos. 2019. "Determination of the Acidity of Waste Cooking Oils by Near Infrared Spectroscopy" Processes 7, no. 5: 304. https://doi.org/10.3390/pr7050304
APA StyleGarcía Martín, J. F., López Barrera, M. d. C., Torres García, M., Zhang, Q.-A., & Álvarez Mateos, P. (2019). Determination of the Acidity of Waste Cooking Oils by Near Infrared Spectroscopy. Processes, 7(5), 304. https://doi.org/10.3390/pr7050304

