Next Article in Journal
Power Effectiveness Factor: A Method for Evaluating Photovoltaic Enhancement Techniques
Next Article in Special Issue
Numerical Investigation on Heat Transfer of Supercritical CO2 in Minichannel with Fins Integrated in Sidewalls
Previous Article in Journal
Reservoir Characterization and 3D Geological Modeling of Fault-Controlled Karst Reservoirs: A Case Study of the Typical Unit of the TP12CX Fault Zone in the Tuoputai Area, Tahe Oilfield
Previous Article in Special Issue
Trajectory-Integrated Kriging Prediction of Static Formation Temperature for Ultra-Deep Well Drilling
 
 
Font Type:
Arial Georgia Verdana
Font Size:
Aa Aa Aa
Line Spacing:
Column Width:
Background:
Article

Simulation and Optimization of a Novel FLNG Liquefaction Process Based on Supersonic Swirling Separation and Nitrogen Expansion Refrigeration

1
Laboratory of Thermo-Fluid Science and Nuclear Engineering, Northeast Electric Power University, Jilin City 132012, China
2
Gas & Power Group Research & Development Center, China National Offshore Oil Corporation, Beijing 100027, China
3
School of Petroleum Engineering, Yangtze University, Wuhan 430100, China
4
School of Civil Engineering and Architecture, East China Jiaotong University, Nanchang 330013, China
*
Author to whom correspondence should be addressed.
Processes 2025, 13(8), 2530; https://doi.org/10.3390/pr13082530
Submission received: 13 February 2025 / Revised: 1 August 2025 / Accepted: 6 August 2025 / Published: 11 August 2025

Abstract

To meet the high standards required for the liquefaction process by the Floating Liquefied Natural Gas System (FLNG), including low power consumption, compact footprint, high safety, resistance to waves, and portability, this paper proposes a novel FLNG liquefaction process which combines the supersonic swirling separation technology with pressurized liquefaction technology. The process is simulated and optimized using Aspen HYSYS V10 software and genetic algorithms. The results indicate that the specific power consumption of this liquefaction process is only 0.208 kWh/m3, with the cooler, expander, and compressor being the main equipment responsible for exergy losses, accounting for 28.85%, 26.48%, and 21.70%, respectively. This liquefaction process is relatively adaptable to changes in feed gas pressure, temperature, and methane content. The specific power consumption slightly increases with the increasing feed gas pressure and temperature, while it exhibits some fluctuations with the increasing methane content. The process requires a low CO2 removal rate, possesses moisture pretreatment capability, has fewer pieces of equipment, and saves a significant amount of valuable space. It combines low specific power consumption, minimal impact from swaying, and high safety, providing considerable application potential in future offshore natural gas development.

1. Introduction

The ocean is rich in oil and gas resources, and in recent years, the region of new global oil and gas discoveries has gradually shifted from land to shallow sea and then to deep sea [1,2]. The development of offshore natural gas relies on production and transportation. The emergence of the Floating Liquefied Natural Gas System (FLNG) has addressed this need, serving as a production platform mounted on a vessel that integrates natural gas extraction, processing, liquefaction, storage, and unloading into one system. These facilities float on the sea while operating, with the extracted natural gas being purified and liquefied for transportation to shore in the form of liquefied natural gas (LNG) [3]. FLNG offers significant advantages, including low costs, quick production start-up, higher efficiency, and ease of mobility. It can also withstand wind and wave effects, making it particularly suitable for the exploitation of deep-sea gas fields, marginal small to medium-sized gas fields, and scattered small gas fields [4].
The natural gas liquefaction process is the core of FLNG technology. The harsh weather conditions at sea and the unique operating environment make the onshore liquefaction process difficult to apply. For instance, an FLNG facility with an annual output of 3.5 million tons has a size of approximately 1/6 that of an equivalent onshore LNG plant [5]. At the same time, the liquefaction process must be able to cope with the swaying caused by wind and waves and address issues such as the difficulty of meeting safety distance requirements on land. Therefore, the design philosophy of the natural gas liquefaction process for FLNG focuses more on safety, simplicity, compactness, modularity, and adaptability to various gas composition qualities, along with relatively low energy consumption, low cost, and quick startup and shutdown times.
Considering the characteristics and requirements of the offshore operating environment, among the three basic types of natural gas liquefaction processes, the cascade liquefaction process is rarely used in FLNG due to its numerous devices, complex process, large operating space, and inconvenience of frequent startup and shutdown. The mixed refrigerant liquefaction process, while more efficient, faces challenges in FLNG applications related to the poor safety of hydrocarbon refrigerant circulation and storage, as well as significant impacts on the gas-liquid separation process due to vessel motion. In contrast, the nitrogen expansion liquefaction process utilizes a non-flammable refrigerant that remains in the gas phase, making it largely unaffected by vessel movement. Its compact process structure and ease of startup and shutdown align well with the design philosophy of the FLNG liquefaction process. In recent years, two FLNG projects in Malaysia, PFLNG Satu and PFLNG DUA, that adopt the expansion liquefaction process, have been put into operation [6], and related research both domestically and internationally has been deepening.
Xiong et al. [7] proposed a pressurized expansion liquefaction process which combines low-temperature CO2 removal with pressurized liquefaction technology. They optimized and analyzed the performance of the process with a focus on specific power consumption, demonstrating that this method can reduce energy consumption while reducing the heat transfer area and the footprint of CO2 pretreatment equipment. Chen et al. [8] proposed a CO2 transcortical precooled cycle nitrogen-expanded liquefaction and natural gas liquid (NGL) recovery process for FLNG. The high and low pressure of the CO2 and N2 refrigerants used were optimized using a sequence optimization method with energy consumption as the objective function. The results showed that under the optimized conditions, the liquefaction rate reached 98% and the specific energy consumption was 0.3421 kWh/m3. At the same time, it has been demonstrated that the process has good offshore adaptability in terms of safety, refrigerant phase, processing scale, equipment simplification, and system control difficulty. Chang et al. [9] proposed a nitrogen expansion refrigeration process for evaporating natural gas and then liquefying it. The process was optimized using pattern search method and compared with the propane precooled mixed refrigerant liquefaction process. The results showed that the optimized nitrogen expansion refrigeration process had a specific power consumption of 0.341 kWh/m3. Although slightly higher than the propane precooled mixed refrigerant liquefaction process, the process was simple, with fewer pieces of equipment and higher safety, making it more suitable for application on LNG transport ships. He et al. [10] designed a high ethane natural gas liquefaction separation process based on traditional nitrogen expansion liquefaction technology. They optimized the natural gas liquefaction process with ethane contents of 10%, 20%, 30%, and 40% using the optimizer in HYSYS software. The results showed that there was an optimal pressure for liquefaction pressure, and reducing refrigerant flow rate and appropriately increasing the outlet pressure of the expander could reduce the specific power consumption of the process. Through optimization, the specific power consumption of natural gas liquefaction with four ethane contents could be reduced by 7.24%, 6.13%, 5.8%, and 7.07%, respectively. Yu et al. [11,12] conducted static and dynamic tests in small- to medium-sized experimental loops to validate the offshore adaptability of the propane precooling dual nitrogen expansion liquefaction process. They achieved results consistent with the experimental trend through software dynamic simulation, confirming the use of this process as the liquefaction technology for FLNG in a gas field in the South China Sea. Son et al. [13] evaluated various configuration schemes for the dual expansion liquefaction process for the LNG ship evaporative gas reliquefication technology, assessing their technical and economic impacts comprehensively. They optimized process variables using genetic algorithms (GA), resulting in a 23% improvement in the optimized performance of the dual expansion process compared to the single expansion process. Lee et al. [14] estimated the lifecycle cost of acid gas removal and liquefaction process in pressurized nitrogen expansion liquefied natural gas production, and compared the results with the cost of traditional atmospheric pressure liquefied natural gas production. The results showed that when the CO2 concentration was 0.5 mol% and the liquefaction pressure was higher than 1.5 MPa, pressurized liquefied natural gas did not require an acid gas removal unit, and its lifecycle cost was reduced by nearly 35% compared to traditional atmospheric pressure liquefied natural gas production. Pressurized liquefied natural gas can become an economical and environmentally friendly technology for nearshore FLNG projects.
The traditional natural gas liquefaction process operates at atmospheric pressure, cooling natural gas to approximately 111 K to convert it into LNG at a storage pressure of 0.1 MPa, requiring multi-stage cooling of the natural gas. To prevent blockage in pipelines and equipment, natural gas must undergo a series of complex pretreatment processes, such as dehydration and CO2 removal, before liquefaction. Various pretreatment devices occupy a significant amount of valuable space in the FLNG facilities [15]. These make it difficult for traditional natural gas liquefaction processes to meet the stringent space constraints of FLNG production. From the progress in FLNG technology research, it is evident that there has been a significant increase in studies focusing on the design and optimization of expansion liquefaction processes in recent years, with research becoming increasingly deeper. However, most of the studies have concentrated on improving the energy efficiency and performance of the liquefaction process, while research on the reduction of the footprint is still insufficient, particularly lacking comprehensive designs and studies that consider multiple pretreatment and liquefaction stages. To solve the technical problem of severely limited space in the liquefaction process of FLNG production, it is necessary to comprehensively consider pretreatment and liquefaction process design and seek new breakthroughs from various aspects of the natural gas liquefaction process, such as simplifying the pretreatment stage, introducing new equipment, and improving the process structure. In contrast, Pressurized Liquefied Natural Gas (PLNG) technology increases the storage pressure of LNG to 1–2 MPa, allowing natural gas to be liquefied and stored at an intermediate temperature (153–173 K) of atmospheric liquefaction. This method significantly reduces refrigeration energy consumption and heat exchange area and can also reduce the required cooling stages [16,17,18]. Additionally, the higher liquefaction temperature greatly increases the solubility of CO2 in LNG, thereby lowering the removal rate requirement for CO2, which significantly reduces the space occupied by the CO2 pretreatment equipment [19,20]. At the same time, the innovative application of supersonic swirling separators in the field of natural gas pretreatment offers new possibilities for significantly streamlining dehydration equipment and reducing the required footprint [21,22]. This paper uses supersonic swirling separation technology and pressurized liquefaction technology, both of which have great potential for reducing footprint. It comprehensively considers the requirements of the dehydration and decarbonization pretreatment stages and the liquefaction process to research a novel FLNG liquefaction process, aiming to fully reduce the footprint of liquefaction process on the basis of relatively low energy consumption, and to provide a more suitable process model for the production requirements of floating liquefied natural gas.

2. Supersonic Swirling Separation Technology

2.1. Principle of Supersonic Swirling Separation

Supersonic swirling separation is a cryogenic separation technology that utilizes the cooling effect of a contracting-expanding nozzle and the principle of centrifugal separation for gas-liquid separation. The supersonic swirling separator represents an innovative application of this technology in natural gas processing and consists mainly of a supersonic nozzle, a swirling generator, a separation section, and a diffuser, as shown in Figure 1.
Natural gas flows through the supersonic nozzle, undergoing adiabatic expansion in the contracting-expanding channel to reach a supersonic state, resulting in a sharp decrease in temperature and static pressure. Moisture and heavy hydrocarbons in the gas spontaneously condense, and as the gas flows into the separation section, sufficient condensation occurs. In the rotating gas flow generated by the swirling generator, gas and liquid experience different centrifugal forces, causing droplets to be flung against the wall. The gas, under its own drag, carries the liquid along the wall to the discharge outlet. The dry gas then enters the diffuser, where its pressure is restored to 70% to 80% of the inlet pressure before being discharged from the dry gas outlet, achieving gas–liquid separation. The supersonic swirling separator is a static separation device with no rotating parts, which gives it high reliability. Since the gas has a very short residence time in the device, the separation process can prevent hydrate formation without the need for inhibitors or regeneration systems [23]. During the natural gas dehydration process, the supersonic swirling separator can also utilize the expansion pressure drop to achieve the condensation and separation of heavy hydrocarbon components in a cryogenic environment. It can fully exploit the wellhead pressure energy and offers several advantages, including being closed and leak-free, requiring no chemicals, having a compact structure, being simple and reliable, and supporting unmanned operation, thereby achieving dual benefits of cost savings and environmental protection. The natural gas processing capacity of the supersonic swirling separator is related to its structural dimensions and can be flexibly adjusted. A larger throat diameter allows for greater processing capacity, and multiple units can be used in parallel to increase the natural gas processing capacity.

2.2. Equivalent Simulation of Supersonic Swirling Separator

Scholars have predominantly used three-dimensional computational fluid dynamics methods to study the flow characteristics and condensation properties within the supersonic swirling separator, focusing mainly on the equipment structure, internal flow field, nucleation phenomena, and droplet growth rate [24,25,26,27]. This paper emphasizes the study of the natural gas liquefaction process coupled with a supersonic swirling separator, not limited to individual devices. Using the Aspen HYSYS process simulation software, the entire natural gas liquefaction process is investigated, with attention to how the pressure and temperature parameters at key parts of the supersonic swirling separator affect the process.
During operation, the supersonic swirling separator successively undergoes adiabatic expansion, gas-liquid separation, and gas pressurization processes, effectively combining the functionalities and advantages of a turbine expander, gas-liquid separator, and compressor. The nozzle and the subsequent straightening pipe are comparable to a turbine expander, while the gas-liquid separation section functions as the separator, and the diffuser acts as the compressor. Using the feed gas components in Table 1, the nozzle section is equivalently simulated under the same inlet pressure and temperature conditions using the expander module in Aspen HYSYS software. The results are compared with the simulation results from the references, as detailed in Table 2. Additionally, equivalent simulations of the supersonic swirling separator are carried out using the expander, gas-liquid separator, and compressor combination module, as shown in Figure 2, with comparison to the simulation results from the references, as presented in Table 3 and Table 4.
In Table 2, under the same conditions of inlet pressure and temperature of the feed gas, when the gas expands adiabatically to the same pressure, the temperature of the gas stream after expansion simulated by the expander module closely aligns with the results from various cases in the references, with an average relative error of only 3.764%. Moreover, most cases have a relative error of less than 5%, ensuring the reproducibility of cryogenic condensation post-expansion and meeting the validation requirements for nozzle simulation.
Using the simulated data from Ref. [33] as a comparison basis, Table 3 and Table 4 present the simulation results for the temperature of the gas flow after expansion and the outlet temperature within the supersonic swirling separator, varying with inlet pressure and inlet temperature, respectively, under the same inlet conditions. It can be observed that within the pressure range of 5000–30,000 kPa and the temperature range of 283−343 K, the simulation data from the equivalent computational model of the supersonic swirling separator, as shown in Figure 2, closely match the reference data. Specifically, the average relative errors for the post-expansion temperature are merely 0.175% and 0.804%, while the average relative errors for the outlet temperature are only 0.156% and 0.309%. These results satisfy the requirements for equivalent simulation, and this pressure and temperature range essentially covers the initial conditions of the feed gas. With appropriate settings for key parameters, this equivalent computational model can effectively simulate the supersonic swirling separator in process studies.

3. Simulation and Optimization of Novel FLNG Liquefaction Process

3.1. Process Introduction

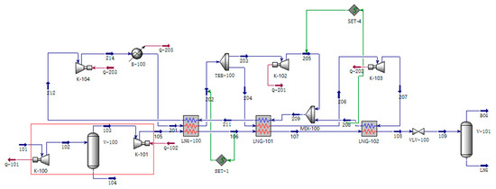
The novel FLNG liquefaction process consists of a natural gas dehydration unit, a liquefaction pipeline, and a refrigerant circulation loop, as shown in Figure 3. As previously mentioned, the supersonic swirling separator is simulated using a combination of expander K-100, separator V-100, and compressor K-101 in HYSYS software. The feed gas first passes through the supersonic swirling separator for dehydration, where its pressure drops to 5000 kPa and its temperature to 304.88 K. It then sequentially flows through heat exchangers LNG100, LNG101, and LNG102 for natural gas cooling, liquefaction, and subcooling processes, ultimately experiencing a throttling pressure drop to 2000 kPa and a temperature drop to 165.15 K before entering the storage tank for pressurized storage. In the refrigerant circulation loop, considering the impact of harsh offshore working conditions and safety requirements, nitrogen is selected as the refrigerant. After being compressed and cooled with water, the nitrogen continues to cool down in heat exchanger LNG-100 and then splits into two streams: the main stream undergoes expansion cooling in expander K-102, providing cooling capacity for heat exchanger LNG100 and LNG101. The remaining nitrogen continues to cool down in heat exchanger LNG-101 before undergoing expansion cooling in expander K-103, supplying the cooling capacity needed for the subcooling of natural gas in heat exchanger LNG-102. This stream then merges with the main stream, continuing to provide cooling for heat exchangers LNG-100 and LNG-101 before returning to the compressor, completing a cycle.

3.2. Process Optimization

The feed gas in this study is sourced from an offshore natural gas field in China. The feed gas has a pressure of 6660 kPa, a temperature of 310.15 K, and a flow rate of 1113 kmol/h. The composition of the gas source is detailed in Table 5. The CO2 content in the feed gas is high, and when using pressurized liquefaction—with the liquefaction pressure ranging from 1 MPa to 2 MPa, the corresponding liquefaction temperature ranging from 153 K to 173 K, and the solubility of CO2 ranging from 1% to 3% [34]—direct liquefaction is possible. This paper uses Aspen HYSYS software for process simulation, as it is equipped with a comprehensive and accurate physical property calculation package that offers high calculation accuracy and it is widely used in the oil and gas industry. The main equipment parameter settings for the liquefaction process are summarized in Table 6. The simulation process adheres to the following assumptions and constraints:
(1) The Peng–Robinson equation is used for calculating thermophysical parameters.
(2) The minimum temperature difference for each heat exchanger is ≥3 K.
(3) The nitrogen refrigerant in the circulation loop is always maintained in the gas phase.
(4) System heat losses and losses within the separator are neglected.

3.3. Basic Data and Simulation Settings

This study uses a genetic algorithm to optimize process parameters, using MATLAB R2020a software for optimization program development and retrieving simulation results from Aspen HYSYS. In this process, MATLAB assigns the randomly generated initial population from the genetic algorithm to Aspen HYSYS for simulation, continuously retrieving convergent simulation data in real time into the optimization program. This allows the selection of simulation results that meet the optimization constraints to calculate the objective function. Based on this, the genetic algorithm continuously updates the superior population through methods such as reproduction, crossover, and mutation, repeatedly executing simulation retrieval, constraint evaluation, and objective function calculation with the help of MATLAB software, ultimately tracking to obtain the optimal adaptive population of the independent variables and the corresponding optimal overall objective function. The parameter settings for the genetic algorithm are detailed in Table 7.
(1) Objective function
Natural gas liquefaction production is characterized by large-scale operation and intensive energy consumption, and the offshore environment further complicates the energy supply for FLNG, making the reduction of production energy consumption significantly important for enhancing economic benefits. This study focuses on the specific energy consumption of LNG products as an objective function for process optimization. For the natural gas liquefaction process of the novel LNG facility, the dehydration section involving the supersonic swirling separator does not require energy supply; therefore, the specific power consumption in the process should be as follows:
w = W Com W Exp q LNG ,
where w is the specific power consumption of the LNG product, kWh/m3; WCom is the total power consumption of the refrigerant cycle compressor, kW; WExp is the total power consumption of the refrigerant cycle expander, kW; qLNG is the flow of the LNG product, m3/h.
(2) Optimization variables
The setting of key parameters in the liquefaction process has a decisive impact on the specific power consumption. Firstly, the pressure at the inlet and outlet of the expander directly affects the compressor’s energy consumption and the expansion’s refrigeration capacity. Specifically, the pressure P201 at which the refrigerant enters the heat exchanger determines the high pressure of the refrigerant entering the two parallel expanders and influences the temperature drop of the refrigerant in the first two heat exchangers. Secondly, the inlet temperature of the two expanders, specifically the temperature of streams 202 and 206, significantly influences the outlet temperature and the power output of the expanders. The temperature is also related to the temperature of the intermediate cooling streams 106 and 107 in the natural gas stream, respectively, affecting the load distribution amongst the various heat exchangers. Additionally, the flow distribution of the refrigerant during expansion cooling at different temperatures has an important impact on the refrigerant flow and the load distribution between the high and low-temperature sections.
Therefore, in this study, the variables to be optimized in the novel FLNG liquefaction process are determined to be: the pressure P201 at which the refrigerant enters the heat exchanger, the outlet pressure P205 of the expander, the inlet temperatures T202 and T206 of the expander, and the flow rate r of stream 203. With other parameters constant, univariate analysis is conducted on the optimization variables, and the results are shown in Figure 4. It is observed that the specific power consumption increases with the increase of P201, T206, and r. At the same time, it decreases with the increase of P205 and T202. Since the inlet and outlet pressures of the expander must maintain a certain pressure difference, P201 and P205 are mutually constrained in their actual values. To ensure a reasonable load for heat exchanger LNG-101, the difference between T202 and T206 cannot increase indefinitely; thus, the values of T202 and T206 are inherently limited. Similarly, certain interdependencies exist among the variables. The optimization of the process needs to consider reasonable values for each variable simultaneously, and based on the variation of the objective function, a comprehensive optimal value combination for each variable can be derived. This study employs a genetic algorithm for optimizing the process parameters, and the optimization ranges for each variable are shown in Table 8.

4. Results and Discussion

4.1. Optimization Results for Key Parameters

Using the above simulation settings and optimization methods, the novel FLNG liquefaction process is optimized to obtain the best operating conditions with low power consumption. The values of the optimization variables and the main performance parameters are shown in Table 9 and Table 10. The increase in the LNG storage pressure raises the storage temperature from 111.15 K to 165.15 K, resulting in a reduction of product-specific power consumption to 0.208 kWh/m3, significantly lowering the power consumption of the liquefaction process.
Figure 5 presents the composite curve of the novel FLNG liquefaction process. According to the three-stage heat exchange, the composite curve is divided into three parts, with the minimum heat transfer temperature differences for each heat exchanger being 3.092 K, 3.043 K, and 3.0 K, respectively. The composite curves on the hot and cold sides are close together, showing a good match. Since there is no phase change of the refrigerant, sensible cooling is used, and the composite curves on the cold side in all three stages exhibit a straight line. The maximum temperature difference occurs at the cold end of the precooling heat exchanger LNG-100 and the hot end of the liquefaction heat exchanger LNG-101. Currently, the temperature is higher, leading to lower power consumption per unit of refrigeration capacity. The design of refrigerant shunt expansion allows the heat exchange curves of the liquefaction and supercooling stages to be better matched, effectively improving the cryogenic heat exchange efficiency.

4.2. Exergy Analysis

Under the optimized operating conditions, an exergy loss analysis of the novel FLNG liquefaction process is conducted. The equations of exergy analysis of various equipment and the distribution of exergy loss are shown in Table 11. It can be observed that the cooler, expander, compressor, and heat exchanger are the main contributors to exergy losses. Among them, the exergy loss from the heat exchanger accounts for 16.78%, and its minimum temperature difference is already close to the lower limit, making it difficult to significantly reduce exergy losses. The large temperature difference at the inlet and outlet of the cooler contributes to an exergy loss of 28.85%. For the expander and compressor, both being single-stage devices, the exergy loss is 26.48% and 21.70%, respectively.
While using multi-stage compression, inter-stage cooling, and multi-stage expansion can significantly reduce exergy losses, the complex equipment and process involved in this special case of FLNG may not guarantee optimal energy efficiency. Instead, implementing more feasible methods, such as selecting high-efficiency equipment, improving equipment lubrication to reduce friction, and making full use of seawater cooling, is more feasible.

4.3. Sensitivity Analysis of Parameters

(1) The impact of feed gas pressure
Keeping the temperature and composition of the feed gas constant, the effect of feed gas pressure on the process performance is illustrated in Figure 6. As the feed gas pressure increases, the liquefaction load of natural gas decreases, which leads to a reduction in the refrigerant flow of the liquefaction process, resulting in significant decreases in the power consumption of the compressor, net power of the equipment, and specific power consumption. With the increase in natural gas pressure, the load in the supercooling stage decreases, while the load in the precooling and liquefaction stages relatively increases, allowing more refrigerant to enter the main expander K-102, with the flow rate of stream 203 continuously increasing, further widening the performance gap between the two expanders.
Overall, the increase in feed gas pressure is very favorable to energy saving in the liquefaction process. However, excessively high pressure raises the requirements for equipment such as heat exchangers and increases the likelihood of safety issues. Therefore, when the gas source pressure is too high, it should be reduced to a safe level before entering the heat exchanger. The supersonic swirling separator used in this novel FLNG liquefaction process takes advantage of the high pressure of natural gas for gas-water separation, with its outlet pressure generally restored to 70–80% of the inlet pressure, effectively raising the applicable upper limit of the gas source pressure, making it more suitable for offshore gas field exploitation.
(2) The impact of feed gas temperature
Keeping the pressure and composition of the feed gas constant, the effect of feed gas temperature on process performance is illustrated in Figure 7. It can be observed that the liquefaction process shows good adaptability to variation in feed gas temperature, with the performance parameters changing smoothly. As the feed gas temperature increases, the load on the liquefaction process increases, causing an increase in refrigerant flow in the main expander and a slight rise in overall equipment power consumption. The increase in power consumption of the compressor is larger than that of the expander, leading to an increase in net power consumption and specific power consumption. In summary, the liquefaction process is not sensitive to changes in gas source temperature and can adapt to temperature fluctuations during exploitation.
(3) The impact of methane content in feed gas (methane–ethane binary gas)
The most abundant components in natural gas are methane and ethane. At the same feed gas pressure and temperature, while keeping the total sum of methane and ethane content (97.0674%) constant, the effect of methane content in the feed gas on process performance is illustrated in Figure 8. It is evident that variations in methane content in the feed gas have a complex impact on the liquefaction process. Overall, as the methane content increases, the load in the supercooling stage significantly rises, requiring more refrigerant to enter expander K-103 to expand, providing cooling to the supercooling heat exchanger LNG-102. Consequently, the flow of stream 203 decreases, leading to reduced work done by expander K-102 and increased work done by expander K-103.
It is important to note that when the methane content is below 92%, the relatively high ethane content (≥5.0674%) results in the minimum temperature difference of the precooling heat exchanger LNG-100 dropping below 3 K, necessitating an increase in refrigerant flow to meet the constraints. The lower the methane content, the greater the impact of ethane, requiring more refrigerant to be added. Thus, in this range, the refrigerant flow decreases with the increasing methane content, leading to slight reductions in compressor power consumption, net power, and specific power consumption. When the methane content exceeds 92%, the effect of ethane diminishes, and it is unnecessary to increase the refrigerant flow to ensure that the liquefaction process meets the constraints. The compressor power consumption remains roughly stable, while the net power increases and specific power consumption rises. The increase in specific power consumption arises from two aspects: on one hand, the increase in net power; on the other hand, the high methane content generates a slight amount of BOG gas after throttling in the liquefaction process, which causes a slight decrease in LNG product flow, as shown in Figure 8e.
It should be noted that since this discussion maintains the total content of methane and ethane constant (97.0674%), the effect of the change in ethane content on the liquefaction process performance is precisely opposite to that of changes in methane content.

4.4. Performance Analysis

Table 12 presents a comparison of the performance of the novel FLNG liquefaction process discussed in this study with that of a representative expansion liquefaction process from references [34,35]. Since the natural gas pressure decreases to 5000 kPa after passing through the supersonic swirling separator, and the temperature is comparable to that in the references, the basic parameters of the natural gas entering the heat exchanger for each process in the table are similar.
It can be observed that the various expansion liquefaction processes are minimally affected by fluctuations and demonstrate excellent safety and offshore adaptability. Although the first three liquefaction processes have constantly reduced specific power consumption under atmospheric pressure by altering the structure and using new refrigerants (N2-CH4), the specific power consumption of the three liquefaction processes remains relatively high. Furthermore, as the specific power consumption decreases, the number of devices and the required footprint increase significantly, reducing the advantages of the liquefaction process in spatial requirements. In contrast, the latter two pressurized liquefaction processes have significantly reduced specific power consumption while reducing equipment, effectively enhancing CO2 solubility and decreasing its removal rate requirement, which also minimizes the required footprint and strengthens the advantages of the expansion liquefaction process. Notably, the novel FLNG liquefaction process presented in this paper enhances moisture pretreatment capability, allowing it to eliminate complex moisture and CO2 pretreatment while incurring relatively minimal specific power consumption, thereby saving valuable deck space and better meeting the requirements of FLNG liquefaction process.

5. Conclusions

Due to the unique operational environment and production demands offshore, the design of the FLNG liquefaction process focuses on meeting the requirements of high safety, compact footprint, resistance to swaying, rapid startup and shutdown, and good adaptability of the gas source. This study proposes a novel FLNG liquefaction process that combines supersonic swirling separation technology with pressurized liquefaction technology. Through simulation and optimization, the liquefaction power consumption is reduced, leading to the following important conclusions:
  • Under the same inlet conditions for feed gas, an equivalent calculation model is used to simulate the supersonic swirling separator, finding that the average relative error of the expander module simulation is only 3.764%. Within the pressure range of 5000 kPa to 30,000 kPa and temperature range of 283 K to 343 K, the average relative error of the simulated temperature after expansion is only 0.175% and 0.804%, while the average relative error of outlet temperature is 0.156% and 0.309%, respectively. When the appropriate key parameters are set, the equivalent calculation model for the supersonic swirling separator can be effectively used in liquefaction process research.
  • The LNG storage pressure and temperature of the novel FLNG liquefaction process are improved to 2000 kPa and 164.35 K, respectively, with a specific power consumption of only 0.208 kWh/m3, fully reducing the production energy consumption per unit of LNG product. The main equipment contributing to exergy loss includes the cooler, expander, and compressor, with exergy losses accounting for 28.85%, 26.48%, and 21.70%, respectively. This liquefaction process is relatively adaptable to changes in feed gas pressure, temperature, and methane content. Specific power consumption slightly increases with feed gas temperature and pressure, while it first decreases and then increases with changes in methane content, showing slight fluctuations.
  • This liquefaction process is relatively adaptable to changes in feed gas pressure, temperature, and methane content. The trend of key parameter changes is as follows: specific power consumption decreases with the increasing feed gas pressure, slightly increases with the increasing feed gas temperature, and first decreases and then increases with the increasing methane content, with slight fluctuations. The refrigerant flow rate decreases with the increase of feed gas pressure, is insensitive to changes in feed gas temperature, and decreases with the increase of methane content. When the methane content exceeds 92%, the refrigerant flow rate tends to stabilize. The flow rate of the main expander increases with the increasing feed gas pressure and temperature and decreases with the increasing methane content.
  • The novel FLNG liquefaction process integrates supersonic swirling separation technology and pressurized liquefaction technology, requiring a low CO2 removal rate, possessing moisture pretreatment capability, having less equipment, and saving a significant amount of valuable deck space. It also features low specific power consumption, minimal impact from swaying, and high safety, providing significant advantages for future offshore natural gas development.
  • Although the new FLNG liquefaction process proposed in this article is aimed at solving the problem of offshore natural gas extraction, its idea of eliminating CO2 pretreatment equipment and adopting a supersonic cyclone separator for dehydration, which significantly reduces the footprint, coincides with the requirements of small-scale onshore liquefaction units. It can be further studied as a solution for intensive onshore liquefaction units. At the same time, this article focuses on the various technical performance, equipment quantity, etc., of the liquefaction process, and has not conducted in-depth research on economic indicators such as investment cost and operating cost. Economic research is essential for implementation in the real world and should be a direction for further research in the future.

Author Contributions

Conceptualization, L.G. and W.C.; methodology, L.G.; software, L.G. and Z.W.; validation, L.G., G.Q. and Z.W.; formal analysis, L.G.; investigation, L.G.; resources, J.B. and Y.H.; data curation, Z.W.; writing—original draft preparation, L.G. and Z.W.; writing—review and editing, W.C.; visualization, L.G. and Z.W.; supervision, W.C.; project administration, W.C.; funding acquisition, W.C. All authors have read and agreed to the published version of the manuscript.

Funding

This research was funded by the National Natural Science Foundation of China (No. U21B2087) and the Jiangxi Province Innovation Leading Talent Project (No. jxsq2023102132).

Data Availability Statement

The original contributions presented in this study are included in the article. Further inquiries can be directed to the corresponding author.

Conflicts of Interest

Author Yihuai Hua was employed by the company Gas & Power Group Research & Development Center, China National Offshore Oil Corporation. The remaining authors declare that the research was conducted in the absence of any commercial or financial relationships that could be construed as a potential conflict of interest.

References

  1. Dou, L.R.; Wen, Z.X.; Wang, J.J.; Wang, Z.M.; He, Z.J.; Liu, X.B.; Zhang, N.N. Analysis of the world oil and gas exploration situation in 2021. Pet. Explor. Dev. 2022, 49, 1033–1044. [Google Scholar] [CrossRef]
  2. Zhang, N.N.; Wang, Q.; Wang, J.J.; Hou, L.H.; Li, H.W.; Li, Q. Characteristics of oil and gas discoveries in recent 20 years and future exploration in the world. China Pet. Explor. 2018, 23, 44–53. [Google Scholar]
  3. Wang, C.J.; Wei, L.R.; Zhang, L. Process Technology of Floating LNG. Chem. Ind. 2018, 28, 27–29. [Google Scholar]
  4. Kerbers, I.; Hartnell, G. A breakthrough for Floating LNG? In Proceedings of the 24th World Gas Conference, Buenos Aires, Argentina, 5–9 October 2009; IGU: Vevey, Switzerland, 2009; pp. 5–9. [Google Scholar]
  5. Azhar, F.B.; Narayanan, M.; Dominichini, S. Petronas FLNG satu—The advantages of a mid scale facility. In Proceedings of the 18th International Conference & Exhibition on Liquefied Natural Gas, Perth, Australia, 11–15 April 2016; Gas Technology Institute: Des Plaines, IL, USA, 2016; pp. 798–812. [Google Scholar]
  6. Zhao, Y.X.; Yao, Z.; Wang, X.F.; Chen, Y.C.; Li, X. Global FLNG project development status and prospects. Int. Pet. Econ. 2023, 31, 55–71, 105. [Google Scholar]
  7. Xiong, X.J.; Lin, W.S.; Gu, A.Z. Integration of CO2 cryogenic removal with a natural gas pressurized liquefaction process using gas expansion refrigeration. Energy 2015, 93, 1–9. [Google Scholar] [CrossRef]
  8. Chen, Z.; Ju, Y.L. Design and analysis of FLNG liquefaction and NGL recovery process adopting nitrogen expansion cycle with CO2 trans-critical pre-cooling. J. Chem. Eng. Jpn. 2016, 44, 5–11. [Google Scholar]
  9. Chang, X.Y.; Zhang, Y.Y.; Zhu, J.L.; Li, Y.X.; Zhang, M.X.; Yang, X.Y. Optimization of the process of nitrogen expansion refrigeration of BOG and the analysis of the adaptability of the sea. Chem. Ind. Eng. Prog. 2017, 36, 1619–1627. [Google Scholar]
  10. He, T.; Lin, W.S. Nitrogen expansion liquefaction and separation process for natural gas with high ethane content. CIESC J. 2018, 69, 226–231. [Google Scholar]
  11. Yu, X.C.; Xie, B.; Li, Y.X.; Li, Y.; Wang, Q.; Cheng, B.; Wang, C.S. Experimental verification analysis of propane pre-cooling and dual nitrogen expansion liquefaction process adaptable for floating liquid natural gas (FLNG) in south China sea deep water gas field. In Proceedings of the 35th International Conference on Ocean, Offshore and Arctic Engineering, Busan, Republic of Korea, 19–25 June 2016; ASME: New York, NY, USA, 2016. [Google Scholar]
  12. Yu, X.C.; Xie, B.; Li, Y.X.; Liu, M.E.; Li, Y.; Wang, Q.; Zhu, X.S.; Zhu, J.L. Optimization of FLNG liquefaction process used for the development of deepwater gas field in the South China Sea. Oil Gas Stor. Transp. 2018, 37, 228–235. [Google Scholar]
  13. Son, H.; Kim, J.K. Energy-efficient process design and optimization of dual-expansion systems for BOG (Boil-off gas) Re-liquefaction process in LNG-fueled ship. Energy 2020, 203, 117823. [Google Scholar] [CrossRef]
  14. Lee, S.H.; Seo, Y.; Chang, D. Techno-economic Analysis of Acid Gas Removal and Liquefaction for Pressurized LNG. IOP Conf. Ser. Mater. Sci. Eng. 2018, 358, 012066. [Google Scholar] [CrossRef]
  15. Gao, L.; Wang, J.X.; Binama, M.; Li, Q.; Cai, W.H. The design and optimization of natural gas liquefaction processes: A review. Energies 2022, 15, 7895. [Google Scholar] [CrossRef]
  16. Lin, W.S.; Xiong, X.J.; Gu, A.Z. Optimization and thermodynamic analysis of a cascade PLNG (pressurized liquefied natural gas) process with CO2 cryogenic removal. Energy 2018, 161, 870–877. [Google Scholar] [CrossRef]
  17. Xiong, X.J.; Lin, W.S.; Gu, A.Z. Design and optimization of offshore natural gas liquefaction processes adopting PLNG (pressurized liquefied natural gas) technology. J. Nat. Gas Sci. Eng. 2016, 30, 379–387. [Google Scholar] [CrossRef]
  18. Zhu, J.L.; Liu, J.H.; Li, Z.H.; Li, Y.X.; Wang, W.C.; Liu, M.E.; Li, E.D.; Li, Y.; Wang, Y.F. Research status and development trends of FPLNG pretreatment and liquefaction integrated process. Low-Carbon Chem. Chem. Eng. 2024, 49, 112–122. [Google Scholar]
  19. Cai, W.H.; Gao, L.; Wang, Z.X.; Duan, X.Y.; Bian, J.; Hua, Y.H.; Che, X.J. A new method for calculating the solubility of carbon dioxide in liquefied natural gas. Nat. Gas Ind. 2023, 43, 108–116. [Google Scholar]
  20. Cai, W.H.; Gao, L.; Wang, J.X.; Bian, J.; Wang, B.B.; Li, Q.Y.; Wang, Y. Molecular dynamics investigation of dissolution of carbon dioxide in methane. J. China Univ. Pet. (Nat. Sci. Ed.) 2023, 47, 158–167. [Google Scholar]
  21. Yang, Y.; Wen, C. CFD modeling of particle behavior in supersonic flows with strong swirls for gas separation. Sep. Purif. Technol. 2017, 174, 22–28. [Google Scholar] [CrossRef]
  22. Wen, C.; Ding, H.; Yang, Y. Optimisation study of a supersonic separator considering nonequilibrium condensation behaviour. Energy Convers. Manag. 2020, 222, 113210. [Google Scholar] [CrossRef]
  23. Yang, Y.; Wen, C.; Wang, S.L.; Feng, Y.Q. Numerical simulation of real gas flows in natural gas supersonic separation processing. J. Nat. Gas Sci. Eng. 2014, 21, 829–836. [Google Scholar] [CrossRef]
  24. Machado, P.B.; Monteiro, J.G.M.; Medeiros, J.L.; Epsom, H.D.; Araujo, O.Q.F. Supersonic separation in onshore natural gas dew point plant. J. Nat. Gas Sci. Eng. 2012, 6, 43–49. [Google Scholar] [CrossRef]
  25. Niknam, P.H.; Mortaheb, H.R.; Mokhtarani, B. Dehydration of low-pressure gas using supersonic separation: Experimental investigation and CFD analysis. J. Nat. Gas Sci. Eng. 2018, 52, 202–214. [Google Scholar] [CrossRef]
  26. Cao, X.W.; Bian, J. Supersonic separation technology for natural gas processing: A review. Chem. Eng. Process. 2019, 136, 138–151. [Google Scholar] [CrossRef]
  27. Deng, Q.H.; Jiang, Y.; Hu, Z.F.; Li, J.; Feng, Z.P. Condensation and expansion characteristics of water steam and carbon dioxide in a Laval nozzle. Energy 2019, 175, 694–703. [Google Scholar] [CrossRef]
  28. Li, K.Y. Study on Supersonic Expansion Liquefaction Technology of Natural Gas. Master’s Thesis, China University of Petroleum, Qingdao, China, 2015. [Google Scholar]
  29. Zhu, C. Research on Natural Gas Condensation Characteristics in Supersonic separators. Master’s Thesis, Southwest Petroleum University, Chengdu, China, 2015. [Google Scholar]
  30. Bian, J.; Cao, X.W.; Yang, W.; Yu, H.X.; Yin, P.B. Influence of inlet pressure on supersonic liquefaction of natural gas mixtures. Chin. J. High Press. Phys. 2018, 32, 3–9. [Google Scholar]
  31. Bian, J.; Cao, X.W.; Yang, W.; Yin, P.B.; Liu, Y. Effect of inlet temperature on supersonic liquefaction characteristics of natural gas. J. Refrig. 2019, 40, 107–113. [Google Scholar]
  32. Zhao, X.K. Study on mechanism of CO2 Removal from Natural Gas with Supersonic Swirling Separation Technology. Master’s Thesis, China University of Petroleum, Qingdao, China, 2018. [Google Scholar]
  33. Yang, Y.; Wen, C.; Wang, S.L.; Feng, Y.Q. Effect of inlet and outlet flow conditions on natural gas parameters in supersonic separation Process. PLoS ONE 2014, 9, 110313. [Google Scholar] [CrossRef] [PubMed]
  34. Xiong, X.J. Research on Frost Point and Pressurized Liquefaction Process of CO2-Contained Natural Gas. Ph.D. Thesis, Shanghai Jiao Tong University, Shanghai, China, 2016. [Google Scholar]
  35. Wu, J.X. Research on FLNG Expansion Refrigeration Natural Gas Liquefaction Process. Master’s Thesis, Southwest Petroleum University, Chengdu, China, 2018. [Google Scholar]
Figure 1. Structure of the supersonic swirling separator. (a) Triangular wing supersonic swirling separator. (b) Swirl blade center-type supersonic swirling separator.
Figure 1. Structure of the supersonic swirling separator. (a) Triangular wing supersonic swirling separator. (b) Swirl blade center-type supersonic swirling separator.
Processes 13 02530 g001
Figure 2. Equivalent calculation model of the supersonic swirling separator.
Figure 2. Equivalent calculation model of the supersonic swirling separator.
Processes 13 02530 g002
Figure 3. The novel FLNG liquefaction process.
Figure 3. The novel FLNG liquefaction process.
Processes 13 02530 g003
Figure 4. Variation of specific power consumption. (a) Variation of specific power consumption with P201; (b) variation of specific power consumption with P205; (c) variation of specific power consumption with T202; (d) variation of specific power consumption with T206; (e) variation of specific power consumption with ratio r.
Figure 4. Variation of specific power consumption. (a) Variation of specific power consumption with P201; (b) variation of specific power consumption with P205; (c) variation of specific power consumption with T202; (d) variation of specific power consumption with T206; (e) variation of specific power consumption with ratio r.
Processes 13 02530 g004aProcesses 13 02530 g004b
Figure 5. Composite curve of the novel FLNG liquefaction process.
Figure 5. Composite curve of the novel FLNG liquefaction process.
Processes 13 02530 g005
Figure 6. Effect of feed gas pressure on process performance. (a) Flow of the refrigerant; (b) flow rate of stream 203; (c) equipment power consumption; (d) specific power consumption.
Figure 6. Effect of feed gas pressure on process performance. (a) Flow of the refrigerant; (b) flow rate of stream 203; (c) equipment power consumption; (d) specific power consumption.
Processes 13 02530 g006
Figure 7. Effect of feed gas temperature on process performance. (a) Flow of the refrigerant; (b) flow rate of stream 203; (c) equipment power consumption; (d) specific power consumption.
Figure 7. Effect of feed gas temperature on process performance. (a) Flow of the refrigerant; (b) flow rate of stream 203; (c) equipment power consumption; (d) specific power consumption.
Processes 13 02530 g007
Figure 8. Effect of methane content on process performance. (a) Flow of the refrigerant; (b) flow rate of stream 203; (c) equipment power consumption; (d) specific power consumption; (e) flow of LNG.
Figure 8. Effect of methane content on process performance. (a) Flow of the refrigerant; (b) flow rate of stream 203; (c) equipment power consumption; (d) specific power consumption; (e) flow of LNG.
Processes 13 02530 g008
Table 1. Components of the feed gas in references.
Table 1. Components of the feed gas in references.
ReferenceComponents of Feed Gas
Reference [28]CH4: 98%; C2H6: 1%; C3H8: 1%;
Reference [29]CH4: 87.06%; C2H6: 8.19%; C3H8: 3.15%; n-C4H10:0.56%;
i-C4H10: 0.34%; H2O: 0.21%; N2: 0.32%; CO2: 0.12%; H2: 0.05%;
Reference [30]CH4: 90%; C2H6: 10%;
Reference [31]CH4: 90%; C2H6: 10%;
Reference [32]CH4: 90%; CO2: 10%;
Reference [33]CH4: 91.36%; C2H6: 3.63%; C3H8: 1.44%; i-C4H10: 0.26%;
n-C4H10: 0.46%; i-C5H12: 0.17%; n-C5H12: 0.16%; H2O: 0.03%;
N2: 2.04%; CO2: 0.45%;
Table 2. Nozzle section simulation data comparison.
Table 2. Nozzle section simulation data comparison.
ReferenceInlet Pressure (kPa)Inlet
Temperature (K)
Pressure After
Expansion (kPa)
Temperature After Expansion (K)
Literature DataSimulation DataRelative
Error
Reference [28]4000240100110113.252.95%
Reference [29]840288.15200210204.332.70%
Reference [30]5500270427.2162.31159.951.45%
6000270502.45170.02162.054.69%
6500270614.39173.01165.254.49%
Reference [31]6000265564.64171.57163.354.79%
6000270549.88168.87164.152.80%
6000275524.3161.77164.351.59%
6000280489.98151.39164.058.36%
Reference [32]7500273.151136.77179.50177.501.11%
8000273.151272.34184.81178.843.23%
8500273.151367.47186.93179.254.11%
80002701099.34185.51174.186.11%
80002751251.58183.07179.012.22%
80002801328.8171.88181.965.86%
Average relative error3.764%
Table 3. Comparison of simulation data of the supersonic separator under different inlet pressure conditions.
Table 3. Comparison of simulation data of the supersonic separator under different inlet pressure conditions.
Inlet
Temperature
(K)
Inlet
Pressure (kPa)
Pressure
After
Expansion (kPa)
Temperature After
Expansion (K)
Outlet Back Pressure (kPa)Outlet Temperature (K)
Literature Data [33]Simulation DataLiterature Data [33]Simulation Data
30050002957.19264.98263.6154250294.14294.48
10,0006064.89264.83264.4628500293.13293.61
20,00011,017.30260.23263.18317,000295.33294.56
30,00014,224.51256.51260.1725,500299.41297.33
Average relative error 0.175% 0.156%
Table 4. Comparison of simulation data of the supersonic separator under different inlet temperature conditions.
Table 4. Comparison of simulation data of the supersonic separator under different inlet temperature conditions.
Inlet
Temperature
(K)
Inlet
Pressure (kPa)
Pressure
After
Expansion (kPa)
Temperature After
Expansion (K)
Outlet Back Pressure (kPa)Outlet Temperature (K)
Literature Data [33]Simulation DataLiterature Data [33]Simulation Data
28310,0006068.18249.52248.998500276.23275.93
3036068.18267.71267.258500296.75296.26
3236051.04286.16285.498500317.24316.42
3436036.75304.56304.318500337.03336.72
Average relative error 0.804% 0.309%
Table 5. Components of the feed gas.
Table 5. Components of the feed gas.
ComponentsMole Fraction (%)
Methane92.0818
Ethane4.9856
Propane0.1995
Isobutane0.0336
n-Butane0.0324
Neopentane0.0025
Isopentane0.0147
Pentane0.0064
n-Hexane0.0086
Heptane0.0032
Nitrogen2.0128
Carbon dioxide0.5
Water0.1189
Table 6. Parameter setting of the main equipment for the liquefaction process.
Table 6. Parameter setting of the main equipment for the liquefaction process.
ParametersValue
Storage pressure of LNG2000 kPa
Heat exchanger pressure drop20 kPa
Cooler pressure drop20 kPa
Cooler outlet temperature303.15 K
Compressor isentropic efficiency85%
Expander isentropic efficiency80%
Table 7. Genetic algorithm parameters.
Table 7. Genetic algorithm parameters.
ParameterPopulation SizeMaximum Iteration NumberCrossover RateMutation Rate
Numerical value503000.80.2
Table 8. Optimization variables with their respective lower and upper bounds.
Table 8. Optimization variables with their respective lower and upper bounds.
Decision VariablesLower LimitUpper Limit
P201/kPa200010,000
P205/kPa10005000
T202/K303.15195.95
T206/K195.95165.15
r0.50.9
Table 9. Optimization variable values.
Table 9. Optimization variable values.
P201/kPaP205/kPaT202/KT206/Kr
9128.504083.50233.55195.350.78
Table 10. Main performance parameters.
Table 10. Main performance parameters.
Refrigerant FlowLNG Product FlowCompressor PowerExpander k-102 PowerExpander k-103 PowerSpecific Power Consumption
10,964 kmol/h1112 kmol/h8265.90 kW2330.0 kW475.1 kW0.208 kWh/m3
Table 11. The exergy analysis of the liquefaction process.
Table 11. The exergy analysis of the liquefaction process.
EquipmentExergy EquationDistribution of
Exergy Loss
Cooler Δ E Coooler = E in , Cooler E out , Cooler 28.85%
Expander Δ E Exp = E in , Exp E out , Exp W Exp 26.48%
Compressor Δ E Com = E in , Com + W Com E out , Com 21.70%
Heat exchanger Δ E HE = i = 1 n E in , HE - i E out , HE - i 16.78%
Supersonic separator Δ E S = E in , S E out , S 4.52%
Throttle valve Δ E TV = E in , TV E out , TV 1.67%
Table 12. Comparison of liquefaction process performance.
Table 12. Comparison of liquefaction process performance.
Equipment TypeDouble Nitrogen Expansion Liquefaction [35]CO2 Precooling N2-CH4 Expansion Liquefaction Process [35]Conventional Nitrogen Expansion Liquefaction Process [34]Single Nitrogen Expansion with Pressurized Liquefaction Process [34]Novel FLNG Liquefaction Process
Gas pressure 5000 kPa5000 kPa5000 kPa5000 kPa6660 kPa
Gas temperature307.65 K307.65 K308.15 K308.15 K310.15 K
Storage pressure 120 kPa120 kPa110 kPa2000 kPa2000 kPa
Storage temperature 113.85 K113.85 K111.00 K165.00 K164.35 K
Specific power consumption 0.504 kWh/m30.394 kWh/m30.338 kWh/m30.225 kWh/m30.208 kWh/m3
Number of key pieces of equipment13161989
FootprintMediumLargeLargerLargerLarger
CO2 removal rate requirementHighHighHighLowLow
Moisture pretreatment capacityNoNoNoNoYes
Swaying effectSmallSmallSmallSmallSmall
Flammable refrigerantsNoYesNoNoNo
SecurityHigherHighHigherHigherHigher
Offshore adaptabilityGoodGoodGoodExcellentExcellent
Disclaimer/Publisher’s Note: The statements, opinions and data contained in all publications are solely those of the individual author(s) and contributor(s) and not of MDPI and/or the editor(s). MDPI and/or the editor(s) disclaim responsibility for any injury to people or property resulting from any ideas, methods, instructions or products referred to in the content.

Share and Cite

MDPI and ACS Style

Gao, L.; Wang, Z.; Qiu, G.; Hua, Y.; Bian, J.; Cai, W. Simulation and Optimization of a Novel FLNG Liquefaction Process Based on Supersonic Swirling Separation and Nitrogen Expansion Refrigeration. Processes 2025, 13, 2530. https://doi.org/10.3390/pr13082530

AMA Style

Gao L, Wang Z, Qiu G, Hua Y, Bian J, Cai W. Simulation and Optimization of a Novel FLNG Liquefaction Process Based on Supersonic Swirling Separation and Nitrogen Expansion Refrigeration. Processes. 2025; 13(8):2530. https://doi.org/10.3390/pr13082530

Chicago/Turabian Style

Gao, Lei, Zhaoxi Wang, Guodong Qiu, Yihuai Hua, Jiang Bian, and Weihua Cai. 2025. "Simulation and Optimization of a Novel FLNG Liquefaction Process Based on Supersonic Swirling Separation and Nitrogen Expansion Refrigeration" Processes 13, no. 8: 2530. https://doi.org/10.3390/pr13082530

APA Style

Gao, L., Wang, Z., Qiu, G., Hua, Y., Bian, J., & Cai, W. (2025). Simulation and Optimization of a Novel FLNG Liquefaction Process Based on Supersonic Swirling Separation and Nitrogen Expansion Refrigeration. Processes, 13(8), 2530. https://doi.org/10.3390/pr13082530

Note that from the first issue of 2016, this journal uses article numbers instead of page numbers. See further details here.

Article Metrics

Back to TopTop