The Innovation Process of Utilizing Renewable Energy Sources for Sustainable Heat Production
Abstract
1. Introduction
Problem Formulation in the Case Study Company
2. Materials and Methods
2.1. Specification of the Energy Mix in Slovakia
2.2. Centralized Heat Supply Systems
- One or more heat sources where the primary heat carrier is prepared to meet necessary transfer parameters.
- Primary heat networks equipped with pumping and reduction stations (PaRS) to transport the primary heat carrier to transformation sites.
- Heat transfer stations featuring internal technological equipment that converts the heat of the heat carrier into suitable parameters for CH and HW preparation.
- Secondary distribution systems that transport the secondary heat carrier to points of consumption (e.g., apartment buildings).
2.3. Solar Thermal Technologies
3. Results and Discussion
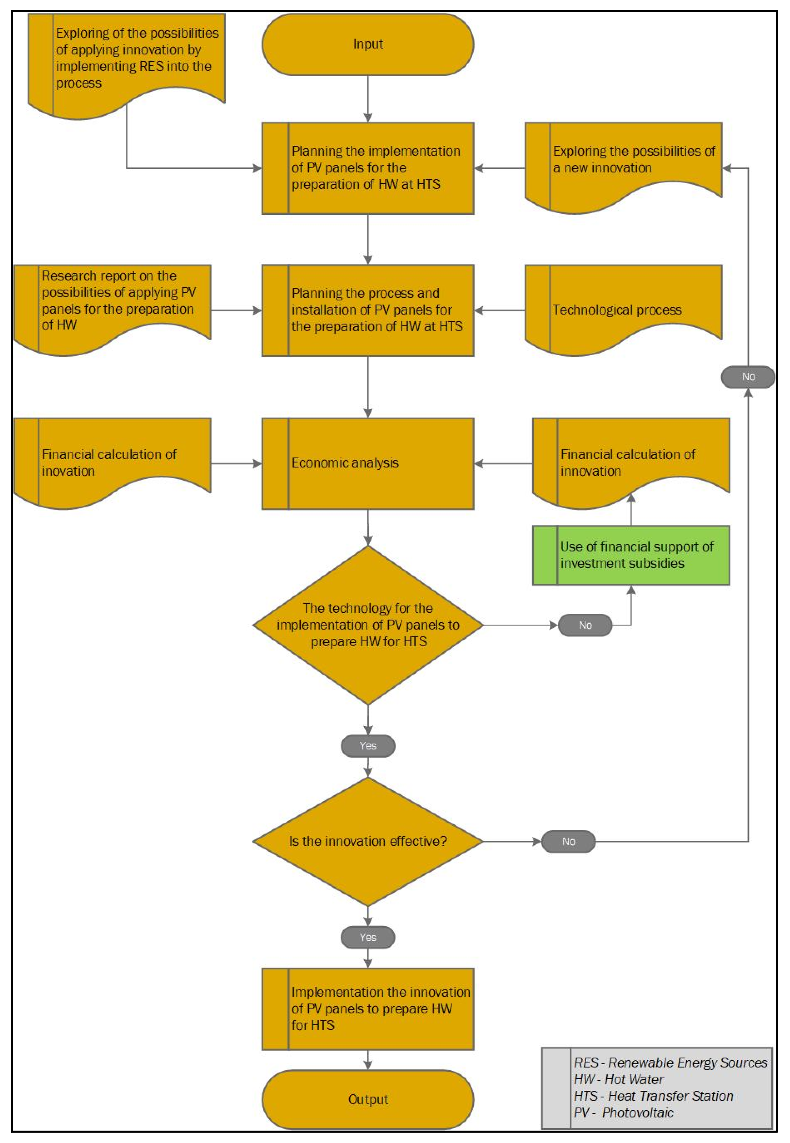
3.1. Specification and Design of the Innovative System Using PV Panels
3.2. Steps to Improve Efficiency of the Business Process and Return Investment
4. Conclusions
Author Contributions
Funding
Data Availability Statement
Conflicts of Interest
References
- Zarcone, F. Final Report Slovak Republic Air Protection Strategy; 2019. Available online: https://www.minzp.sk/files/oblasti/ovzdusie/ochrana-ovzdusia/dokumenty/strategia-ochrany-ovzdusia/final-report-2019_05_13.pdf (accessed on 20 February 2025).
- Liptáková, E.; Rimár, M.; Kizek, J.; Šefčíková, Z. The Evolution of Natural Gas Prices in EU Countries and their Impact on the Country’s Macroeconomic Indicators. Civ. Environ. Eng. Rep. 2021, 31, 255–273. [Google Scholar] [CrossRef]
- Electricity production in the EU for 2022. Available online: https://ec.europa.eu/eurostat/statistics-explained/index.php?title=Electricity_production,_consumption_and_market_overview (accessed on 3 March 2025).
- Jodeiri, A.M.; Goldsworthy, M.J.; Buffa, S.; Cozzini, M. Role of sustainable heat sources in transition towards fourth generation district heating—A review. Renew. Sustain. Energy Rev. 2022, 158, 112156. [Google Scholar] [CrossRef]
- Duraivel, B.; Shaik, S.; Bansal, R.; Khanda, S.D.; Patel, D.; Natarajan, M.; Saleel, C.A.; Jilte, R.D.; Ağbulut, Ü. A comprehensive review of Trinitor components: A sustainable waste heat recovery polygenerative system for diesel vehicles. J. Therm. Anal. Calorim. 2024, 149, 1963–2006. [Google Scholar] [CrossRef]
- Neha; Rambeer, J. Renewable Energy Sources: A Review. J. Phys. Conf. Ser. 2021, 1979, 5881–5894. [Google Scholar] [CrossRef]
- Baskutis, S.; Baskutiene, J.; Navickas, V.; Bilan, Y.; Cieśliński, W. Perspectives and problems of using renewable energy sources and implementation of local “green” initiatives: A regional assessment. Energies 2021, 14, 5888. [Google Scholar] [CrossRef]
- Gruber, S.; Rola, K.; Urbancl, D.; Goričanec, D. Carbon-Free Heat Production for High-Temperature Heating Systems. Sustainability 2023, 15, 5063. [Google Scholar] [CrossRef]
- Victoria, M.; Haegel, N.; Peters, I.M.; Sinton, R.; Jäger-Waldau, A.; del Cañizo, C.; Breyer, C.; Stocks, M.; Blakers, A.; Kaizuka, I.; et al. Solar photovoltaics is ready to power a sustainable future. Joule 2021, 5, 1041–1056. [Google Scholar] [CrossRef]
- Taušová, M.; Mykhei, M.; Čulkova, K.; Tauš, P.; Petráš, D.; Kaňuch, P. Development of the Implementation of Renewable Sources in EU Countries in Heating and Cooling, Transport, and Electricity. Sustainability 2025, 17, 766. [Google Scholar] [CrossRef]
- Taušová, M.; Domaracká, L.; Čulková, K.; Tauš, P.; Kaňuch, P. Development of Energy Poverty and Its Solutions through the Use of Renewables: The EU Case with a Focus on Slovakia. Energies 2024, 17, 3762. [Google Scholar] [CrossRef]
- Kušnír, M.; Vranay, F.; Kapalo, P.; Košičanová, D.; Vranayová, Z. The effective use of renewable energy sources in office building. In Proceedings of the 9th International Conference Enviromental Engineering, Vilnius, Lithuania, 22–23 May 2014. [Google Scholar] [CrossRef]
- Garlík, B. Energy Sustainability of a Cluster of Buildings with the Application of Smart Grids and the Decentralization of Renewable Energy Sources. Energies 2022, 15, 1649. [Google Scholar] [CrossRef]
- Kolcún, M.; Ďmura, J.; Mešter, M.; Pavlík, M. Power Plants. Elektrárne; Technical University of Košice: Košice, Slovakia, 2017; ISBN 978-80-553-3119-5. [Google Scholar]
- Štefko, R.; Čonka, Z.; Kolcun, M. Case study of power plants in the Slovak republic and construction of microgrid and smart grid. Appl. Sci. 2021, 11, 5252. [Google Scholar] [CrossRef]
- “Global Solar Atlas 2.0” Solar Resource Data: Solargis 2022. Available online: https://solargis.com/resources/free-maps-and-gis-data?locality=slovakia (accessed on 3 June 2023).
- European Bureau for Research on Industrial Transformation and Emissions (EU-BRITE) Reference Document on Best Available Techniques (BREF) for Energy Efficiency. 2021. Available online: https://eippcb.jrc.ec.europa.eu/sites/default/files/2021-09/ENE_Adopted_02-2009corrected20210914.pdf (accessed on 1 March 2025).
- Alrhaimi, S.A. Improving the Energy Operators Efficiency by Business Process Reengineering in Jordan. Int. Bus. Res. 2015, 8, 144. [Google Scholar] [CrossRef]
- Kádárová, J.; Mihok, J.; Turisová, R. Proposal of Performance Assessment by Integration of Two Management Tools. Qual. Innov. Prosper. 2013, 17, 88–103. [Google Scholar] [CrossRef]
- Kádárová, J.; Kádár, G.; Kobulnický, J. Controlling Innovations of Industrial Enterprises; VŠB-TU: Ostrava, Czech republic, 2018; ISBN 9788024842516. [Google Scholar]
- Energy in Slovakia. Available online: https://www.seas.sk/en/about-us/energy-in-slovakia/ (accessed on 11 October 2024).
- National Energy Mix (2023). Available online: https://www.okte.sk/sk/zaruky-povodu/narodny-energeticky-mix/2023/ (accessed on 3 June 2024).
- Energy 2021; Statistical Office of the Slovak Republic: Bratislava, Slovakia, 2022; ISBN 978-80-8121-872-9. (online).
- Holding, M.T. Centralized Heat Supply. Available online: https://www.mhth.sk/sluzby/czt (accessed on 9 October 2024).
- Zago, M.; Casalegno, A.; Marchesi, R.; Rinaldi, F. Efficiency analysis of independent and centralized heating systems for residential buildings in Northern Italy. Energies 2011, 4, 2115–2131. [Google Scholar] [CrossRef]
- Proposal for Updating the Integrated National Energy and Climate Plan for 2021–2030. Available online: https://commission.europa.eu/publications/slovakia-final-updated-necp-2021-2030-submitted-2025_en (accessed on 12 February 2025).
- Heat Recovery for Buildings. Available online: https://www.designingbuildings.co.uk/wiki/Heat_recovery_for_buildings (accessed on 1 October 2024).
- Ministry of Economy of the SR Tepláreň Košice Invested 35 Million Euros in New Technology. Available online: https://www.mhsr.sk/press/teplaren-kosice-investovala-do-novej-technologie-35-milionov-eur?page=2 (accessed on 5 September 2024).
- Babaev, E.; Pozdniakova, G. Analysis of the Effectiveness of Solar Systems Use in the University Centralized Heat Supply Systems. Odes’kyi Politech. Universytet Pr. 2023, 2, 64–71. [Google Scholar] [CrossRef]
- Diahovchenko, I.; Petrichenko, L.; Borzenkov, I.; Kolcun, M. Application of photovoltaic panels in electric vehicles to enhance the range. Heliyon 2022, 8, e12425. [Google Scholar] [CrossRef]
- Kudelas, D.; Taušová, M.; Tauš, P.; Gabániová, L.; Koščo, J. Investigation of operating parameters and degradation of photovoltaic panels in a photovoltaic power plant. Energies 2019, 12, 3631. [Google Scholar] [CrossRef]
- Dallaev, R.; Pisarenko, T.; Papež, N.; Holcman, V. Overview of the Current State of Flexible Solar Panels and Photovoltaic Materials. Materials 2023, 16, 5839. [Google Scholar] [CrossRef] [PubMed]
- Pavlík, M.; Beňa, L.; Medved’, D.; Čonka, Z.; Kolcun, M. Analysis and Evaluation of Photovoltaic Cell Defects and Their Impact on Electricity Generation. Energies 2023, 16, 2576. [Google Scholar] [CrossRef]
- Kosečeková, R. Photovoltaic Panels Versus Solar Collectors—Which Will Pay You More? Available online: https://tvnoviny.sk/domace/clanok/138671-fotovolticke-panely-verzus-solarne-kolektory-ktore-sa-vam-vyplatia-viac (accessed on 3 February 2024).
- Sodhi, M.; Banaszek, L.; Magee, C.; Rivero-Hudec, M. Economic Lifetimes of Solar Panels. Procedia CIRP 2022, 105, 782–787. [Google Scholar] [CrossRef]
- Technical Data Kerberos Power. Available online: https://www.solar-eshop.sk/p/fotovoltaicky-ohrev-kerberos-power-6000-b/I (accessed on 4 March 2024).
- Solar Panel “Cheetah HC 60M”. Available online: https://www.enfsolar.com/pv/panel-datasheet/crystalline/56041 (accessed on 2 May 2024).
- Slovak Innovation and Energy Agency. Available online: https://www.siea.sk/zelena-domacnostiam/ (accessed on 3 March 2025).
- Green Solidarity Helps to Save “Green Households”. Available online: https://zelenadomacnostiam.sk/ (accessed on 10 April 2023).
- Šípošová, A. The State Is Going to Hand Out Money to Households for Photovoltaics or New Boilers. Available online: https://openiazoch.zoznam.sk/energetika/stat-ide-rozdavat-domacnostiam-peniaze-na-fotovoltiku-ci-nove-kotly-pozor-narok-nebudu-mat-vsetci/ (accessed on 27 October 2024).








| Solar Panels | ||
|---|---|---|
| Solar Collectors (SC) | PV Panels | |
| Principle | Solar energy is converted into thermal energy | PV energy is converted into electrical energy |
| Application | Domestic water heating Heating (minimum) Water heating in the pool (minimum) | Connection of electrical appliances to the domestic solar power plant Electric car charging |
| Specification | |
|---|---|
| Maximum power (Pmax) | 325 Wp |
| Open-circuit voltage (Voc) | 40.4 V |
| Maximum power voltage (Vmp) | 33.37 V |
| Short-circuit current (Isc) | 10.5 A |
| Maximum power current (Imp) | 9.76 A |
| Electric Data of one PV Power Module 1 | |
|---|---|
| Input open-circuit voltage (limits) | 200–340 VDC |
| MPP tracking range | 185–320 VDC |
| Maximum power voltage (Vmp) | 33.6 V |
| Short-circuit current (Isc) | 10.2 A |
| Maximum output current | 9 A |
| Maximum efficiency | 99% |
| Electric data-mains electricity | |
| Input voltage | 230 V AC 50Hz |
| Power consumption | <5 W |
| Construction parameters | |
| Measurements (h × w × d) | 498 × 210 × 270 mm |
| Weight | 11.2 kg |
| Ingress protection | IP 20 |
| Month of Tracking | Variable Component–Households MJ | Unit of Measure |
|---|---|---|
| 1 | 5160.00 | kWh |
| 2 | 5780.00 | kWh |
| 3 | 5560.00 | kWh |
| 4 | 5150.00 | kWh |
| 5 | 4730.00 | kWh |
| 6 | 3950.00 | kWh |
| 7 | 3510.00 | kWh |
| 8 | 4140.00 | kWh |
| 9 | 3830.00 | kWh |
| 10 | 3790.00 | kWh |
| 11 | 4520.00 | kWh |
| 12 | 3580.00 | kWh |
| 6 kWp | Month | |||||||||||
|---|---|---|---|---|---|---|---|---|---|---|---|---|
| Produced electrical energy | 1 | 2 | 3 | 4 | 5 | 6 | 7 | 8 | 9 | 10 | 11 | 12 |
| 279 | 402 | 678 | 912 | 1032 | 1050 | 999 | 957 | 738 | 549 | 279 | 219 | |
| A Month of Tracking | Fixed Component (kW) | 138.8436 EUR | Variable Component–Household (kW) | 0.066 EUR |
|---|---|---|---|---|
| 1 | 0.9387 | 130.33 | 5160.00 | 340.56 |
| 2 | 0.9387 | 130.33 | 5780.00 | 381.48 |
| 3 | 0.9387 | 130.33 | 5560.00 | 366.96 |
| 4 | 0.9387 | 130.33 | 5150.00 | 339.90 |
| 5 | 0.9387 | 130.33 | 4730.00 | 312.18 |
| 6 | 0.9387 | 130.33 | 3950.00 | 260.70 |
| 7 | 0.9387 | 130.33 | 3510.00 | 231.66 |
| 8 | 0.9387 | 130.33 | 4140.00 | 273.24 |
| 9 | 0.9387 | 130.33 | 3830.00 | 252.78 |
| 10 | 0.9387 | 130.33 | 3790.00 | 250.14 |
| 11 | 0.9387 | 130.33 | 4520.00 | 298.32 |
| 12 | 0.9389 | 130.33 | 3580.00 | 236.28 |
| Sum | 1563.99 | 53,700.00 | 3544.20 | |
| Total annual sales | 5108.19 |
| A Month of Tracking | Fixed Component (kW) | 138.8436 EUR | Variable Component–Household (kW) | 0.066 EUR |
|---|---|---|---|---|
| 1 | 0.7171 | 99.56 | 4881.00 | 322.15 |
| 2 | 0.7171 | 99.56 | 5378.00 | 354.95 |
| 3 | 0.7171 | 99.56 | 4882.00 | 322.21 |
| 4 | 0.7171 | 99.56 | 4238.00 | 279.71 |
| 5 | 0.7171 | 99.56 | 3698.00 | 244.07 |
| 6 | 0.7171 | 99.56 | 2900.00 | 191.40 |
| 7 | 0.7171 | 99.56 | 2511.00 | 165.73 |
| 8 | 0.7171 | 99.56 | 3183.00 | 210.08 |
| 9 | 0.7171 | 99.56 | 3092.00 | 204.07 |
| 10 | 0.7171 | 99.56 | 3241.00 | 213.91 |
| 11 | 0.7171 | 99.56 | 4241.00 | 279.91 |
| 12 | 0.7171 | 99.56 | 3361.00 | 221.83 |
| Sum | 1194.78 | 45,606.00 | 3 010.00 | |
| Total annual sales | 4204.77 |
| Flat House 55 Flats | Value/Unit of Measure | Notes |
|---|---|---|
| Consumption of CH | 180 MWh | - |
| HW consumption | 53 MWh | - |
| Electricity consumption | 2300 kWh | - |
| Annual payment for electricity | EUR 470 | - |
| Average price of electricity | EUR 204 MWh−1 | Without VAT |
| Fixed component of the heat price | EUR 139 | - |
| The variable component of the heat price | EUR 0.066/kWh−1 | Without VAT |
| Total price of heat | EUR 92 | - |
| Photovoltaics | ||
| Installed power | 2 kWp | - |
| Installed power density | 241 Wp.m−2 | - |
| Area of panels | 8.3 m2 | - |
| Built-up area on the roof | 12.2 m2 | 735JZ |
| Measured production | 1273 kWh/kWp | - |
| Specific production | 882 J | - |
| Efficiency of PV generation | 100% | - |
| Electricity production | 2546 kWh/year | - |
| Electricity production per m2 | 307 kWh.m2 | - |
| CAPEX | - | |
| Relative investment cost | EUR 2500/kWp | Without VAT |
| Investment cost of photovoltaics | EUR 5000 | Without VAT |
| Investment cost of accumulation | EUR 1500 | Without VAT |
| Total investment | EUR 6500 | Without VAT |
| Subsidy | 0% | - |
Disclaimer/Publisher’s Note: The statements, opinions and data contained in all publications are solely those of the individual author(s) and contributor(s) and not of MDPI and/or the editor(s). MDPI and/or the editor(s) disclaim responsibility for any injury to people or property resulting from any ideas, methods, instructions or products referred to in the content. |
© 2025 by the authors. Licensee MDPI, Basel, Switzerland. This article is an open access article distributed under the terms and conditions of the Creative Commons Attribution (CC BY) license (https://creativecommons.org/licenses/by/4.0/).
Share and Cite
Malindžáková, M.; Laubertová, M.; Pekarčíková, M. The Innovation Process of Utilizing Renewable Energy Sources for Sustainable Heat Production. Processes 2025, 13, 1301. https://doi.org/10.3390/pr13051301
Malindžáková M, Laubertová M, Pekarčíková M. The Innovation Process of Utilizing Renewable Energy Sources for Sustainable Heat Production. Processes. 2025; 13(5):1301. https://doi.org/10.3390/pr13051301
Chicago/Turabian StyleMalindžáková, Marcela, Martina Laubertová, and Miriam Pekarčíková. 2025. "The Innovation Process of Utilizing Renewable Energy Sources for Sustainable Heat Production" Processes 13, no. 5: 1301. https://doi.org/10.3390/pr13051301
APA StyleMalindžáková, M., Laubertová, M., & Pekarčíková, M. (2025). The Innovation Process of Utilizing Renewable Energy Sources for Sustainable Heat Production. Processes, 13(5), 1301. https://doi.org/10.3390/pr13051301

