A New Approach for Phase Loss Detection and Protection in Ynd Transformers Primary Using Backup Interface Systems
Abstract
1. Introduction
1.1. Research Contribution and Scope
1.2. Phase Loss
1.3. Phase Loss in Ynd Transformers Primary Side
1.4. Use of Clarke and Park Transformations in Phase Loss Detection
1.5. Backup Interface (BUI) Systems
2. BUI System Overview
- Grid: The BUI can import energy from the grid or export energy to the grid, contingent upon the current operational mode.
- Diesel Generator (DG): Acts as a backup power source, supporting the load when no other power sources are available.
- Load + PV: This interface dynamically manages the power exchange; excess power from the photovoltaic (PV) system is fed into the BUI, whereas in situations where the load demand exceeds the PV output, the BUI supplies additional power to the load.
- Battery Inverter: This component is available in configurations with either one or two outputs. It allows the BUI to charge the batteries from any available power source or discharge them to support the load during power deficits.
3. Methodology
3.1. Current Change Analysis
- Quick Changes in Loads: Sudden changes in load can cause transient imbalances that mimic phase loss.
- Malfunction of Equipment: Equipment like current transformers may malfunction, leading to inaccurate readings and false identifications.
- High Harmonic Levels: Non-linear loads can introduce harmonics, distorting current waveforms, potentially causing incorrect detection of phase loss.
- Load Imbalance: Uneven distribution of loads across phases can create conditions that falsely trigger phase loss protection.
- Transients: Temporary disturbances, such as switching operations or fault clearings, can affect current readings.
- Incorrect Settings: Improper configuration of protection systems can misinterpret normal variations as phase loss.
3.2. Application of Clarke and Park Transformations
- a.
- Real-Time Monitoring
- b.
- Improved detection sensitivity
- c.
- Enhanced Filtering of Harmonics and Noise
- d.
- Simultaneous Detection of Imbalances and Faults
- e.
- Compatibility with Control Systems
- f.
- Advanced Diagnostic Capabilities
- Quick changes in loads.
- Malfunction of equipment, such as current transformers.
- High harmonic levels.
- Load imbalance.
- Transients.
- Incorrect settings.
3.3. Reconnection and System Evaluation
3.4. Step-by-Step Phase Loss Identification Presentation
- 1.
- Current Measurement:
- 2.
- Clarke Transformation:
- 3.
- Behavioral Analysis:
- 4.
- Fault Detection Logic:A rule-based algorithm was developed to detect phase loss by identifying characteristic patterns in the Clarke components:
- a.
- Sudden amplitude drop in Iα and/or Iβ
- b.
- Rise or distortion in I0
- c.
- Phase shift between Iα and Iβ
- 5.
- Verification via Off-Grid Transition:
- 6.
- Simulation and Validation:
4. Results and Discussion
4.1. Experimental Validation with Oscilloscope Data
- Load imbalance: Introducing a zero-load condition in one phase while maintaining load in the other two phases.
- Harmonic distortions: Injecting harmonics at 5%, 10%, and 15% THD using third, fifth, and seventh-order harmonics.
- Sudden load changes: Simulating rapid load switching events.
- Transient disturbances: Introducing high-frequency transients.
4.2. Key Findings from the Experimental Results:
- Voltage Stability: The transformer core design allows the voltages on both the primary and secondary sides to remain stable despite phase loss.
- Current Distribution in BUI Systems: Unlike traditional systems, the healthy phase currents do not increase significantly due to the compensating effect of the battery storage.
- Seamless Transition: The BUI successfully transitions to off-grid operation in less than 10 ms, ensuring a continuous power supply without noticeable interruptions.
- False Tripping Prevention: By implementing secondary voltage verification, the system effectively distinguishes between actual phase loss and temporary imbalances caused by harmonics, transients, or load changes.
5. Conclusions
- Continuous Operation During Grid Disconnection: A significant advancement presented in this work is the proposed system’s ability to maintain continuous load operation even when the grid circuit breaker is tripped. Unlike traditional systems, where grid disconnection often results in load interruptions, the BUI ensures that the load remains powered, highlighting a crucial improvement in system reliability.
- Prevention of False Tripping: The research introduces a novel method for preventing false tripping by implementing additional testing when the transformer is isolated from the grid. This approach addresses a gap identified in previous research, where certain scenarios could mimic phase loss, leading to unnecessary system tripping. The method enhances the accuracy of phase loss detection, thereby improving system stability.
- Simulation of False Tripping Scenarios: This study uniquely attempts to simulate false tripping under various conditions that do not involve actual phase loss. The goal is to investigate whether other factors might cause current changes, leading to incorrect phase loss detection. The findings indicate that while the system is robust, further exploration of potential false tripping scenarios is necessary to ensure comprehensive system resilience.
- System Performance Under Different Power Supply Conditions: The methodology demonstrates that the proposed system maintains effective performance even when the grid’s active power supply is zero, such as when batteries or photovoltaic (PV) systems power the load. This was particularly evident in scenarios like MSC mode, where no active power from the grid is supplied to the BUI. In this case, as simulated, reactive power exchanges between the upstream and internal transformers supported the load without requiring input from the grid. This capability highlights the system’s versatility and reliability across various operational conditions, ensuring continuous load support even in the absence of grid-supplied active power.
- Validation Procedure: The research suggests that after detecting an imbalance in currents, the validation procedure should be repeated multiple times to ensure the accuracy of the detection. Future studies should establish the optimal number of repetitions necessary to minimize false identifications while ensuring timely and reliable phase loss detection.
- Future Research Directions:
- Two-Phase Loss Identification: Future research should explore detecting and testing two-phase loss scenarios to expand the system’s detection capabilities.
- Locating the Phase Loss: Further investigation is needed to determine whether the phase loss occurs internally or externally to the system. Distinguishing the location of the phase loss is critical for implementing targeted corrective actions.
- Detection of Other Faults Using the BUI: The BUI system, as demonstrated in this research, provides new opportunities for fault detection beyond phase loss. Future studies could explore its potential to identify other types of faults, thereby enhancing overall system stability and protection.
- Optimization of Protection Thresholds: Each site exhibits unique characteristics in terms of typical load variations and inherent system imbalance. Further research is required to optimize the protection thresholds for each specific installation, ensuring that phase loss detection is both accurate and reliable. By fine-tuning these thresholds, unnecessary phase loss identifications and unintended transitions to off-grid mode can be minimized, enhancing system stability and operational efficiency.
Author Contributions
Funding
Data Availability Statement
Conflicts of Interest
Nomenclature
| Abbreviation | Interpretation |
| BUI | Backup Interface |
| ESS | Energy storage systems |
| SE | SolarEdge |
| STS | Static switch |
| SCR | Silicon-controlled rectifier |
| STS | Solid-State Transfer Switches |
| Ms | milli seconds |
| MsC | Maximal self-consumption |
| DG | Distributed generation |
| Ah | ampere-hour |
| Li-ion | Lithium-ion battery |
| PV | photovoltaic |
| Qm | maximal releasable capacity |
| SEMC | system energy management controller |
| SoC | State of Charge |
| SoH | State of Health |
| Wh | watt-hour |
References
- Kersting, W.H. Causes and Effects of Single-Phasing Induction Motors. IEEE Trans. Ind. Appl. 2005, 41, 1499–1503. [Google Scholar] [CrossRef]
- Johnson, G.; Hamilton, R.; Thakur, S. Effect of Transformer Connection and Construction on Single Phasing Detection. In Proceedings of the 2013 66th Annual Conference for Protective Relay Engineers, Spokane, WA, USA, 30 January 2012. [Google Scholar]
- Ferrero, A.; Superti-Furga, G. A New Approach to the Definition of Power Components in Three-phase Systems Under Nonsinusoidal Conditions. IEEE Trans. Instrum. Meas. 1991, 40, 568–573. [Google Scholar] [CrossRef]
- Norouzi, M. Open Phase Conditions in Transformers: Analysis and Protection Algorithm. In Proceedings of the 2013 66th Annual Conference for Protective Relay Engineers, Pullman, WA, USA, 8–11 April 2013. [Google Scholar]
- Refaat, S.S.; Abu-Rub, H.; Saad, M.S.; Aboul-Zahab, E.M.; Iqbal, A. Detection and Discrimination between Unbalanced Supply and Phase Loss in PMSM Using ANN-based Protection Scheme. In Proceedings of the 7th IEEE GCC Conference and Exhibition (GCC), Doha, Qatar, 17–20 November 2013; pp. 430–435. [Google Scholar]
- Blackburn, J.L.; Domin, T.J. Protective Relaying Principles and Applications, 4th ed.; CRC Press: New York, NY, USA, 2014. [Google Scholar]
- Basler Electric. A Practical Guide for Detecting Single Phasing on a Three-Phase Power System. In Proceedings of the Western Protective Relay Conference, Spokane, WA, USA, 15–17 October 2013. [Google Scholar]
- Mohan, N.; Undeland, T.M.; Robbins, W.P. Need for and Types of Electrical Isolation. In Power Electronics: Converters, Applications, and Design, 3rd ed.; John Wiley & Sons: Hoboken, NJ, USA, 2002; pp. 702–704. [Google Scholar]
- Retter, G.J. Matrix and Space-Phasor Theory of Electrical Machines; Akadémiai Kiadó: Budapest, Hungary, 1987. [Google Scholar]
- Elsherbiny, A.A.M.; Nada, A.S.; Ahmed, M.K. Smooth transition from grid to standalone solar diesel mode hybrid generation system with a battery. Int. J. Power Electron. Drive Syst. 2019, 10, 2065–2075. [Google Scholar]
- IEC 61000-4-11; Electromagnetic Compatibility (EMC)—Part 4-11: Testing and Measurement Techniques—Voltage Dips, Short Interruptions and Voltage Variations Immunity Tests for Equipment with Input Current up to 16 A Per Phase. 3rd ed. NSAI Standards. International Electrotechnical Commission: Dublin, Ireland, 2020.
- Faisal, M.; Hannan, M.A.; Ker, P.J.; Rahman, M.S.B.A.; Mollik, M.S.; Mansur, M.B. Review of Solid State Transfer Switch on Requirements, Standards, Topologies, Control, and Switching Mechanisms: Issues and Challenges. Electronics 2020, 9, 1396. [Google Scholar] [CrossRef]
- Kuperman, A.; Rabinovici, R. Shunt voltage regulators for autonomous induction generators. Part II: Circuits and systems. In Proceedings of the 2004 11th IEEE International Conference on Electronics, Circuits and Systems ICECS 2004, Tel-Aviv, Israel, 13–15 December 2004. [Google Scholar]
- Heydt, G.T. Electric Power Quality; Stars in a Circle Publications: Lafayette, IN, USA, 1991. [Google Scholar]
- Methods for Analyzing and Detecting an Open Phase Condition of a Power Circuit to a Nuclear Plant Station Service or Startup Transformer; Nuclear Regulatory Commission: Rockville, MD, USA,, 2014; pp. 1–24.
- Texas Instruments. Sensored Field Oriented Control of 3-Phase Induction Motors; Texas Instruments: Dallas, TX, USA, 2008. [Google Scholar]
- IEEE 1547-2018; Standard for Interconnection and Interoperability of Distributed Energy Resources with Associated Electric Power Systems Interfaces. IEEE Xplore: New York, NY, USA, 2018.
- Blackburn, W. Protective Relaying: Theory and Applications; Marcel Dekker Inc.: New York, NY, USA, 1998. [Google Scholar]
- Duffey, W.A.; Stratford, R.P. Understanding Symmetrical Components for Power System Modeling; Wiley-IEEE Press: Piscataway, NJ, USA, 2016. [Google Scholar]
- Rashid, M.; Mohan, N. Turn on and OFF Characteristics of SCR. Available online: https://www.scribd.com/presentation/556268924/Turn-ON-and-Off-characteristics-of-SCR (accessed on 3 October 2019).
- Bollen, M.H.J.; Etherden, N.; Yang, K.; Chang, G.W. Continuity of supply and voltage quality in the electricity network of the future. In Proceedings of the 2012 IEEE 15th International Conference on Harmonics and Quality of Power, Hong Kong, China, 17–20 June 2012. [Google Scholar]













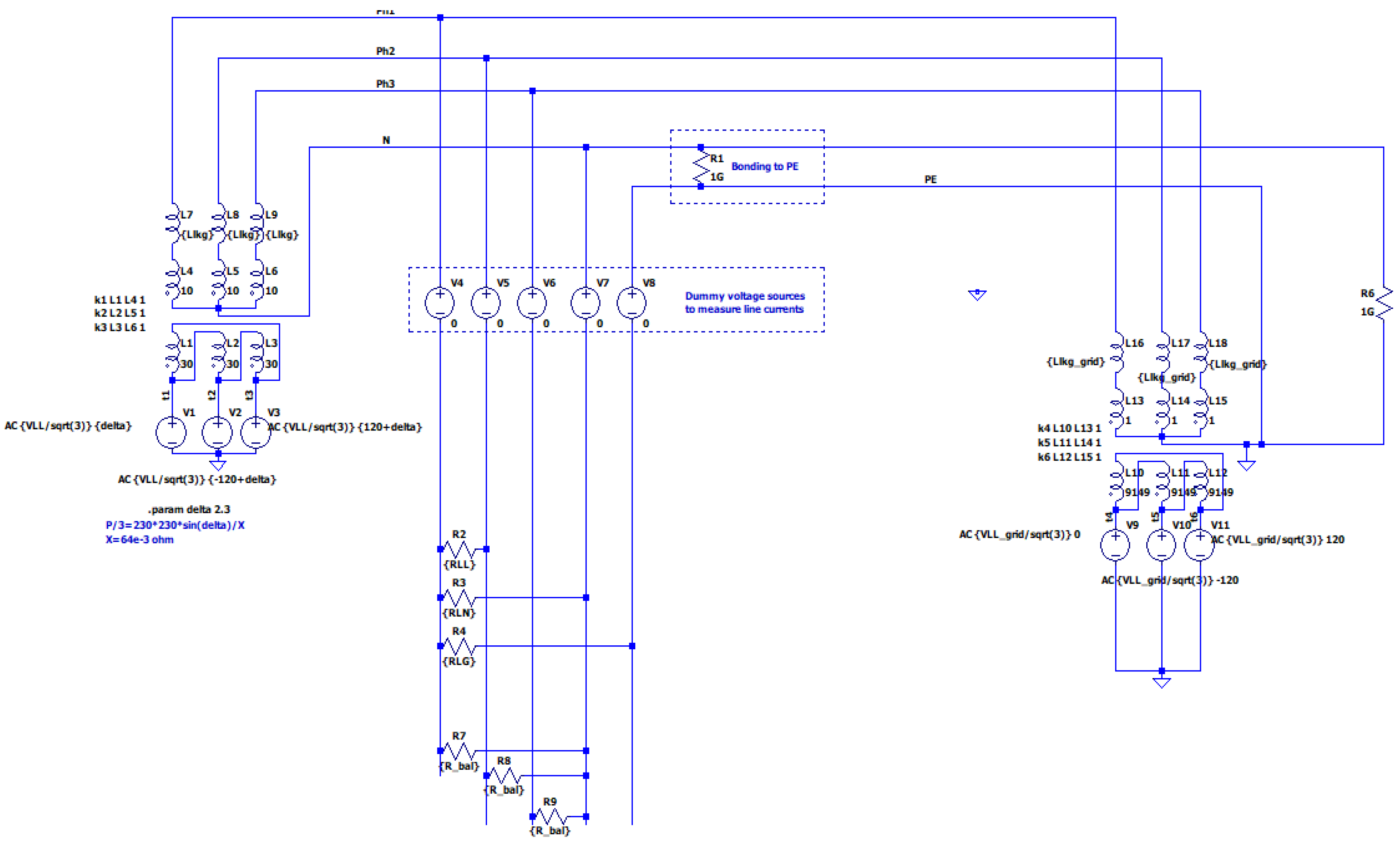
| Parameter | Value | Detail |
|---|---|---|
| Sn_grid | 630 kVA | Nominal power rating of the transformer |
| VLL_grid | 22,000 | nominal line-to-line voltage |
| Uk_grid | 0.06 | Short circuit Impedance of the transformer |
| In_grid_LV | Sn_grid/(sqrt(3)*VLL) | nominal transformer current |
| Llkg_grid | VLL/sqrt(3)*Uk_grid/In_grid_LV/(2*pi* 50) | leakage inductance referenced |
| RLL | 1GOhm | Line to Line Impedance |
| RLN | 1GOhm | Line to Neutral Impedance |
| RLG | 1GOhm | Line to Ground Impedance |
| R_bal | changing | 3-phase or 1-phase loads |
| Sn | 100 kVA | Nominal power rating of the LV transformer |
| VLL | 400 V | Line-to-line low voltage |
| Uk | 0.04 | Short circuit Impedance of the LV transformer |
| In | Sn/(sqrt(3)*VLL) | Nominal transformer current |
| Llkg | VLL/sqrt(3)*Uk/In/(2*pi*50) | Leakage inductance referenced to Y side of the transformer |
| Vac | VLL/(sqrt(3))*Delta | AC Voltage source |
| Delta | P/3 = 230*230*sin(delta)/X | Phase angle of ac source |
Disclaimer/Publisher’s Note: The statements, opinions and data contained in all publications are solely those of the individual author(s) and contributor(s) and not of MDPI and/or the editor(s). MDPI and/or the editor(s) disclaim responsibility for any injury to people or property resulting from any ideas, methods, instructions or products referred to in the content. |
© 2025 by the authors. Licensee MDPI, Basel, Switzerland. This article is an open access article distributed under the terms and conditions of the Creative Commons Attribution (CC BY) license (https://creativecommons.org/licenses/by/4.0/).
Share and Cite
Sitbon, M.; Baraf, C.; Paz, Y.; Tal, N.; Vulfovich, A. A New Approach for Phase Loss Detection and Protection in Ynd Transformers Primary Using Backup Interface Systems. Processes 2025, 13, 3495. https://doi.org/10.3390/pr13113495
Sitbon M, Baraf C, Paz Y, Tal N, Vulfovich A. A New Approach for Phase Loss Detection and Protection in Ynd Transformers Primary Using Backup Interface Systems. Processes. 2025; 13(11):3495. https://doi.org/10.3390/pr13113495
Chicago/Turabian StyleSitbon, Moshe, Chen Baraf, Yuval Paz, Nikolay Tal, and Andrey Vulfovich. 2025. "A New Approach for Phase Loss Detection and Protection in Ynd Transformers Primary Using Backup Interface Systems" Processes 13, no. 11: 3495. https://doi.org/10.3390/pr13113495
APA StyleSitbon, M., Baraf, C., Paz, Y., Tal, N., & Vulfovich, A. (2025). A New Approach for Phase Loss Detection and Protection in Ynd Transformers Primary Using Backup Interface Systems. Processes, 13(11), 3495. https://doi.org/10.3390/pr13113495

