Curvature-Adaptive Compact Triple-Band Metamaterial Uniplanar Compact Electromagnetic Bandgap-Based Printed Antenna for Wearable Wireless and Medical Body Area Network Applications
Abstract
1. Introduction
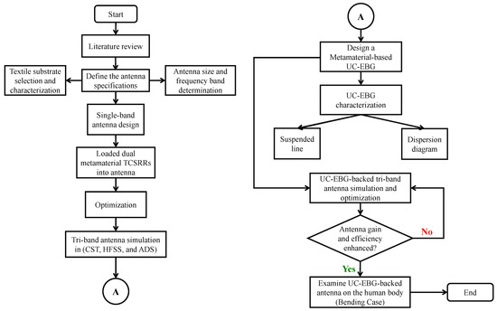
2. Proposed MTM Unit Cell Design and Novel Antenna Configuration
2.1. TCSRR-MTM Unit Cell
2.2. Proposed Antenna Geometry
3. Design and Characteristics Analysis of UC-EBG
3.1. Electromagnetic Bandgap Array (Suspended Line Method)
3.2. Dispersion Diagram Method
4. Analysis of The Tri-Band Antenna Backed by UC-EBG in Free Space
5. Human-Proximity UC-EBG-Backed Antenna (On-Body Curvature Analysis)
6. Specific Absorption Rate (SAR) Analysis
7. Conclusions
Author Contributions
Funding
Data Availability Statement
Acknowledgments
Conflicts of Interest
References
- Berhab, S.; Annou, A.; Chebbara, F. Reconfigurable Low-Profile Antenna-Based Metamaterial for On/Off Body Communications. In Handbook of Research on Emerging Designs and Applications for Microwave and Millimeter Wave Circuits; Zbitou, J., Hefnawi, M., Aytouna, F., El Oualkadi, A., Eds.; IGI Global: Hershey, PA, USA, 2023; pp. 166–200. ISBN 978-1-66845-955-3. [Google Scholar]
- Hamdi, A.; Nahali, A.; Harrabi, M.; Brahem, R. Optimized Design and Performance Analysis of Wearable Antenna Sensors for Wireless Body Area Network Applications. J. Inf. Telecommun. 2023, 7, 155–175. [Google Scholar] [CrossRef]
- Recent Advancement of Wearable Reconfigurable Antenna Technologies: A Review. Available online: https://ieeexplore.ieee.org/document/9953984/ (accessed on 8 June 2023).
- Ashyap, A.Y.I.; Elamin, N.I.M.; Dahlan, S.H.; Abidin, Z.Z.; See, C.H.; Majid, H.A.; AL-Fadhali, N.; Mukred, J.A.A.; Saleh, G.; Esmail, B.A.F. Via-Less Electromagnetic Band-Gap-Enabled Antenna Based on Textile Material for Wearable Applications. PLoS ONE 2021, 16, e0246057. [Google Scholar] [CrossRef] [PubMed]
- Ashyap, A.Y.I.; Dahlan, S.H.B.; Zainal Abidin, Z.; Abbasi, M.I.; Kamarudin, M.R.; Majid, H.A.; Dahri, M.H.; Jamaluddin, M.H.; Alomainy, A. An Overview of Electromagnetic Band-Gap Integrated Wearable Antennas. IEEE Access 2020, 8, 7641–7658. [Google Scholar] [CrossRef]
- Wahyuningsih, P.I.; Nur, L.O.; Edwar, E. Wearable Antenna Dual Band with EBG Structure for Health Applications. CEPAT 2023, 7, 65–72. [Google Scholar] [CrossRef]
- Alhuwaidi, S.; Rashid, T. A Novel Compact Wearable Microstrip Patch Antenna for Medical Applications. In Proceedings of the 2020 International Conference on Communications, Signal Processing, and their Applications (ICCSPA), Sharjah, United Arab Emirates, 16–18 March 2021; pp. 1–6. [Google Scholar]
- Samal, P.B.; Chen, S.J.; Fumeaux, C. Wearable Textile Multiband Antenna for WBAN Applications. IEEE Trans. Antennas Propagat. 2023, 71, 1391–1402. [Google Scholar] [CrossRef]
- Wajid, A.; Ahmad, A.; Ullah, S.; Choi, D.; Islam, F.U. Performance Analysis of Wearable Dual-Band Patch Antenna Based on EBG and SRR Surfaces. Sensors 2022, 22, 5208. [Google Scholar] [CrossRef] [PubMed]
- Bouamra, W.; Sfar, I.; Mersani, A.; Osman, L.; Ribero, J.-M. Dual-Band Textile AMC Antenna for WLAN/WBAN Applications on the Human Arm. Int. J. Electron. Telecommun. 2022, 68, 209–216. [Google Scholar] [CrossRef]
- El May, W.; Sfar, I.; Ribero, J.M.; Osman, L. Design of Low-Profile and Safe Low SAR Tri-Band Textile EBG-Based Antenna for IoT Applications. PIER Lett. 2021, 98, 85–94. [Google Scholar] [CrossRef]
- Lai, J.; Wang, J.; Sun, W.; Zhao, R.; Zeng, H. A Low Profile Artificial Magnetic Conductor Based Tri-band Antenna for Wearable Applications. Microw. Opt. Technol. Lett. 2022, 64, 123–129. [Google Scholar] [CrossRef]
- Messatfa, T.; Chebbara, F. High-Efficiency 60-GHz Printed Antenna Using a Triple-Layer Metasurface. In Advanced Computational Techniques for Renewable Energy Systems; Hatti, M., Ed.; Lecture Notes in Networks and Systems; Springer: Berlin/Heidelberg, Germany, 2023; Volume 591, pp. 160–169. ISBN 978-3-031-21216-1. [Google Scholar]
- Falcone, F.; Lopetegi, T.; Baena, J.D.; Marques, R.; Martin, F.; Sorolla, M. Effective Negative-/Spl Epsiv/ Stopband Microstrip Lines Based on Complementary Split Ring Resonators. IEEE Microw. Wirel. Compon. Lett. 2004, 14, 280–282. [Google Scholar] [CrossRef]
- Garg, P.; Jain, P. Metamaterial-Based Patch Antennas—Review. In Advances in System Optimization and Control; Singh, S.N., Wen, F., Jain, M., Eds.; Lecture Notes in Electrical Engineering; Springer: Berlin/Heidelberg, Germany, 2019; Volume 509, pp. 65–81. ISBN 9789811306648. [Google Scholar]
- Annou, A.; Berhab, S.; Chebbara, F. Metamaterial-Fractal-Defected Ground Structure Concepts Combining for Highly Miniaturized Triple-Band Antenna Design. J. Microw. Optoelectron. Electromagn. Appl. 2020, 19, 522–541. [Google Scholar] [CrossRef]
- Bage, A.; Das, S. Studies of Some Non Conventional Split Ring and Complementary Split Ring Resonators for Waveguide Band Stop & Band Pass Filter Application. In Proceedings of the 2013 International Conference on Microwave and Photonics (ICMAP), Dhanbad, India, 13–15 December 2013; pp. 1–5. [Google Scholar]
- Rajkumar, R.; Usha Kiran, K. A Compact Metamaterial Multiband Antenna for WLAN/WiMAX/ITU Band Applications. AEU-Int. J. Electron. Commun. 2016, 70, 599–604. [Google Scholar] [CrossRef]
- Mahendran, K.; Sudarsan, H.; Indhu, R. Design of CSRR-Based Multiband Triangular Patch Antenna for Wireless Applications. In Proceedings of the 2022 13th International Conference on Computing Communication and Networking Technologies (ICCCNT), Kharagpur, India, 3–5 October 2022; pp. 1–5. [Google Scholar]
- Smith, D.R.; Vier, D.C.; Koschny, T.; Soukoulis, C.M. Electromagnetic Parameter Retrieval from Inhomogeneous Metamaterials. Phys. Rev. E 2005, 71, 036617. [Google Scholar] [CrossRef] [PubMed]
- Messatfa, T.; Chebbara, F.; Belhedri, A.; Annou, A. A Compact Ultra-Wideband Printed Antenna with CPW Feed for Wireless Applications. TRE 2020, 79, 1823–1832. [Google Scholar] [CrossRef]
- Hasan, M.M.; Rahman, Z.; Shaikh, R.; Alam, I.; Islam, M.A.; Alam, M.S. Design and Analysis of Elliptical Microstrip Patch Antenna at 3.5 GHz for 5G Applications. In Proceedings of the 2020 IEEE Region 10 Symposium (TENSYMP), Dhaka, Bangladesh, 5–7 June 2020; pp. 981–984. [Google Scholar]
- Ray, K.P. Design Aspects of Printed Monopole Antennas for Ultra-Wide Band Applications. Int. J. Antennas Propag. 2008, 2008, 713858. [Google Scholar] [CrossRef]
- Rafique, U.; Din, S.u.; Khalil, H. Compact CPW-Fed Super Wideband Planar Elliptical Antenna. Int. J. Microw. Wirel. Technol. 2021, 13, 407–414. [Google Scholar] [CrossRef]
- Garg, R.; Bhartia, P.; Bahl, I.J.; Ittipiboon, A. Microstrip Antenna Design Handbook; Artech House: London, UK, 2001; ISBN 0-89006-513-6. [Google Scholar]
- Mythili, P.; Das, A. Simple Approach to Determine Resonant Frequencies of Microstrip Antennas. IEE Proc. Microw. Antennas Propag. 1998, 145, 159–162. [Google Scholar] [CrossRef]
- Peddakrishna, S.; Khan, T.; De, A. Electromagnetic Band-Gap Structured Printed Antennas: A Feature-Oriented Survey. Int. J. RF Microw. Comput. Aided Eng. 2017, 27, e21110. [Google Scholar] [CrossRef]
- Goussetis, G.; Feresidis, A.P.; Vardaxoglou, J.C. FSS Printed on Grounded Dielectric Substrates: Resonance Phenomena, AMC and EBG Characteristics. In Proceedings of the 2005 IEEE Antennas and Propagation Society International Symposium, Washington, DC, USA, 3–8 July 2005; Volume 1, pp. 644–647. [Google Scholar]
- Rogers, S.; McKinzie, W.; Mendolia, G. AMCs Comprised of Interdigital Capacitor FSS Layers Enable Lower Cost Applications. In Proceedings of the IEEE Antennas and Propagation Society International Symposium, Columbus, OH, USA, 22–27 June 2003; Volume 2, pp. 411–414. [Google Scholar]
- Wang, E.; Liu, Q. GPS Patch Antenna Loaded with Fractal EBG Structure Using Organic Magnetic Substrate. PIER Lett. 2016, 58, 23–28. [Google Scholar] [CrossRef]
- Yang, F.; Rahmat-Samii, Y. Electromagnetic Band Gap Structures in Antenna Engineering; Cambridge University Press: Cambridge, UK, 2008; ISBN 978-0-521-88991-9. [Google Scholar]
- Rezaei, A.M.; Rezaei, P. EBG Structures Properties and Their Application to Improve Radiation of a Low Profile Antenna. JIST 2013, 1, 251–259. [Google Scholar] [CrossRef]
- Youssef, O.M.; Atrash, M.E.; Abdalla, M.A. A Compact Fully Fabric I-Shaped Antenna Supported with Textile-Based AMC for Low SAR 2.45 GHz Wearable Applications. Microw. Opt. Technol. Lett. 2023, 65, 2021–2030. [Google Scholar] [CrossRef]
- Du, C.; Pei, L.-R.; Zhang, J.; Shi, C.-X. A Gain Enhanced Dual-Band Low SAR AMC-Based MIMO Antenna for WBAN and WLAN Applications. Prog. Electromagn. Res. M 2023, 115, 21–34. [Google Scholar] [CrossRef]
- Ashyap, A.Y.I.; Zainal Abidin, Z.; Dahlan, S.H.; Majid, H.A.; Saleh, G. Metamaterial Inspired Fabric Antenna for Wearable Applications. Int. J. RF Microw. Comput. Aided Eng. 2019, 29, e21640. [Google Scholar] [CrossRef]
- Gao, G.-P.; Hu, B.; Wang, S.-F.; Yang, C. Wearable Circular Ring Slot Antenna with EBG Structure for Wireless Body Area Network. IEEE Antennas Wirel. Propag. Lett. 2018, 17, 434–437. [Google Scholar] [CrossRef]
- Gabriel, C.; Gabriel, S. Compilation of the Dielectric Properties of Body Tissues at RF and Microwave Frequencies; King’s College, London, Department of Physics: London, UK, 1996; p. 273. [Google Scholar]
- Ahmad, A.; Faisal, F.; Ullah, S.; Choi, D.-Y. Design and SAR Analysis of a Dual Band Wearable Antenna for WLAN Applications. Appl. Sci. 2022, 12, 9218. [Google Scholar] [CrossRef]
- Ahmad, S.; Paracha, K.N.; Sheikh, Y.A.; Ghaffar, A.; Butt, A.D.; Alibakhshikenari, M.; Soh, P.J.; Khan, S.; Falcone, F. A Metasurface-Based Single-Layered Compact AMC-Backed Dual-Band Antenna for Off-Body IoT Devices. IEEE Access 2021, 9, 159598–159615. [Google Scholar] [CrossRef]
- Ayd, R.; Saad, A.; Hassan, W.M.; Ibrahim, A.A. A Monopole Antenna with Cotton Fabric Material for Wearable Applications. Sci. Rep. 2023, 13, 7315. [Google Scholar] [CrossRef]
- Yang, S.; Yu, C.; Yang, X.; Zhao, J. A Tri-Band Flexible Antenna Based on Tri-Band AMC Reflector for Gain Enhancement and SAR Reduction. AEU-Int. J. Electron. Commun. 2023, 168, 154715. [Google Scholar] [CrossRef]
- Le, M.T.; Tran, T.P.; Nguyen, Q.C. Wearable BLE Wireless Sensor Based on U-Shaped EBG Monopole Antenna. J. Sens. 2022, 2022, 8593750. [Google Scholar] [CrossRef]
- Wang, S.; Gao, H. A Dual-Band Wearable Conformal Antenna Based on Artificial Magnetic Conductor. Int. J. Antennas Propag. 2022, 2022, 9970477. [Google Scholar] [CrossRef]
























| Unit Cell | Size (mm2) (λg2) | Frequency (GHz) | S21 (dB) | Effective Permittivity Real (ε) |
|---|---|---|---|---|
| L-TCSRR | (14.5 × 14.5) (0.15 × 0.15) | 2.45 | −17.2 | −15.5 |
| TCSRR | (8.5×8.5) (0.08 × 0.08) | 5.8 | −10.1 | −5.5 |
| TCSRRs | (14.5 × 14.5) (0.15 × 0.15) | 2.45/5.8 | −17.2/10.1 | −15.5/−5.5 |
| Parameters | Value (mm) | Parameters | Value (mm) |
|---|---|---|---|
| Ws | 19.5 | a | 8 |
| Ls | 25 | b | 6 |
| Wg | 7.85 | g | 0.2 |
| Lg | 6.9 | g2 | 0.6 |
| T1 | 13.5 | g3 | 0.6 |
| T2 | 8.5 | g4 | 0.25 |
| y | 1 | R | 18 |
| y1 | 1.2 | Wf | 3.5 |
| Inductors | Value (nH) | Capacitors | Value (pF) | Resistors | Value (Ω) |
|---|---|---|---|---|---|
| L1 | 2.25 | C1 | 1.12 | R1 | 7906 |
| L2 | 0.1 | C2 | 38.27 | R2 | 5000 |
| L3 | 1.64 | C3 | 1.09 | R3 | 50 |
| L4 | 2.17 | CL-TCSRR | 25.72 | ||
| LL-TCSRR | 0.16 | CTCSRR | 19.75 | ||
| LTCSRR | 0.04 |
| Frequency (GHz) | CST | HFSS | ADS | |||
|---|---|---|---|---|---|---|
| BW (MHz) FBW (%) | S11 (dB) | BW (MHz) FBW (%) | S11(dB) | BW (MHz) FBW (%) | S11 (dB) | |
| 2.45 | 50 2.05 | −28.19 | 50 2.05 | −23.94 | 60 2.47 | −40.5 |
| 3.5 | 1530 44.3 | −53.93 | 1800 51.45 | −27.86 | 1180 33.8 | −48.22 |
| 5.8 | 240 4.65 | −24.4 | 240 4.15 | −38.9 | 290 5.19 | −34.82 |
| Parameters | Value (mm) | Parameters | Value (mm) |
|---|---|---|---|
| W = L | 13 | LT2 | 0.66 |
| L1 | 12.7 | g | 1.5 |
| L2 | 11.5 | g1 | 0.2 |
| T1 | 10.74 | g2 | 0.35 |
| T2 | 7.79 | g3 | 0.2 |
| LT1 | 0.79 | s | 0.3 |
| Inductors | Value (nH) | Capacitors | Value (pF) |
|---|---|---|---|
| L1 | 0.01 | C1 | 1.03 |
| L2 | 2.74 | C2 | 0.64 |
| L3 | 0.3 | C3 | 3.82 |
| L4 | 0.61 | C4 | 1.84 |
| L5 | 1.8 | C5 | 1.07 |
| Ref. | Year | EBG Type | EBG Unit-Cell Size (mm2) | Operating Frequency (GHz) | EBG Characterizations Methods |
|---|---|---|---|---|---|
| [33] | 2023 | EBG-AMC (Cross-shape) | 24.6 × 24.6 | 2.45 | Reflection phase |
| [34] | 2023 | EBG-AMC (Circular-ring) | 25.5 × 25.5 | 2.45/5.8 | Reflection phase |
| [9] | 2022 | MEBG (Mushroom-like EBG) | 29 × 29 | 2.45/5.4 | Reflection phase and suspended line |
| [11] | 2021 | EBG (Rectangular-stubs) | 40.6 × 40.6 | 2.45/3.5/5.8 | Suspended line |
| [35] | 2019 | EBG-AMC (Single SRR) | 30 × 30 | 2.45 | Reflection phase and suspended line |
| [36] | 2018 | EBG (Rectangular-ring patch) | 27 × 27 | 2.45 | Reflection phase |
| This work | / | UC-EBG-AMC (TCSRRs-MTM) | 13 × 13 | 2.45/3.5/5.8 | Suspended line and dispersion diagram |
| Properties | Permittivity | Electrical Conductivity (S/m) | Density (kg/m3) | Thickness (mm) | |
|---|---|---|---|---|---|
| Layers | |||||
| Skin | 36.703 | 2.041 | 1001 | 2 | |
| Fat | 5.135 | 0.184 | 900 | 3 | |
| Muscle | 50.873 | 3.066 | 1006 | 10 | |
| Bone | 10.615 | 0.721 | 1008 | 20 | |
| Scenarios | Frequency (GHz) | Gain (dBi) | Directivity (dBi) | Efficiency (%) |
|---|---|---|---|---|
| Antenna without UC-EBG | 2.45 | 2.49 | 5.47 | 50.49 |
| 3.5 | 2.55 | 5.39 | 51.98 | |
| 5.8 | 2.16 | 5.83 | 43.05 | |
| Antenna with UC-EBG (40 mm) | 2.45 | 6.1 | 7.08 | 79.83% |
| 3.5 | 7.08 | 7.7 | 86.64% | |
| 5.8 | 8.22 | 8.89 | 85.93% | |
| Antenna with UC-EBG (60 mm) | 2.45 | 6.64 | 7.54 | 80.81% |
| 3.5 | 7.47 | 8.28 | 82.92% | |
| 5.8 | 8.47 | 9.14 | 85.79% | |
| Antenna with UC-EBG (70 mm) | 2.45 | 6.68 | 7.6 | 80.8% |
| 3.5 | 7.56 | 8.44 | 81.83% | |
| 5.8 | 8.54 | 9.35 | 83.59% |
| Scenarios | Frequency (GHz) | SAR (W/kg) | |
|---|---|---|---|
| 1 g Tissue | 10 g Tissue | ||
| Antenna without UC-EBG | 2.45 | 15.4 | 10.2 |
| 3.5 | 16.7 | 12.2 | |
| 5.8 | 17.2 | 13.3 | |
| Antenna with UC-EBG (40 mm) | 2.45 | 0.032 | 0.016 |
| 3.5 | 0.739 | 0.264 | |
| 5.8 | 0.306 | 0.104 | |
| Antenna with UC-EBG (60 mm) | 2.45 | 0.039 | 0.02 |
| 3.5 | 0.427 | 0.021 | |
| 5.8 | 0.648 | 0.334 | |
| Antenna with UC-EBG (70 mm) | 2.45 | 0.022 | 0.014 |
| 3.5 | 0.424 | 0.221 | |
| 5.8 | 0.167 | 0.065 | |
| Ref/Year | Total Size (mm3)/(λg3) (λg: Guided Waveguide at @2.45 GHz) | Frequency (GHz) | Substrate Material | Textile | Gain (dBi) | Efficiency (%) | Max SAR (W/Kg) | |
|---|---|---|---|---|---|---|---|---|
| 1 g | 10 g | |||||||
| [34]/2023 | 76.5 × 76.5 × 1.6 (1.3 × 1.3 × 0.027) | 2.45/5.8 | FR-4 | No | 3.34/7.48 | NA | NA | 0.11/0.16 |
| [40]/2023 | 122.5 × 122.5 × 1.8 (1.3 × 1.3 × 0.019) | 2.45 | Cotton | Yes | 7.2 | 72 | 0.371 | 0.18 |
| [41]/2023 | 155 ×124 × 0.75 (2.36 × 1.89 × 0.011) | 2.45/3.5 | Polyimide | No | 5.4/7.5 | 74/84 | 0.04/0.02 | NA |
| [42]/2022 | 52 × 32 × 1.6 (0.86 × 0.53 × 0.02) | 2.45 | FR-4 | No | 6.87 | 73.68 | NA | 0.68 |
| [9]/2022 | 157 × 157 × 3 (1.54 × 1.54 × 0.029) | 2.45/5.4 | Wash cotton | Yes | 7.13/7.39 | 62.28/64.77 | NA | 1.97/1.18 |
| [10]/2022 | 66 × 40 × 4 (0.59 × 0.36 × 0.03) | 2.45/5.8 | Felt | Yes | 5.05/7.6 | 65/75 | 0.034/0.014 | 0.018/0.032 |
| [11]/2022 | 69 × 69 × 5 (0.61 × 0.61 ×0.04) | 2.45/3.5/5.8 | Wool felt | Yes | 5.11/6.43/7.4 | NA | NA | 0.47/0.86/0.14 |
| [43]/2022 | 61.5 × 61.5 × 1.2 (0.93 × 0.93 × 0.018) | 2.45/5.8 | Polyimide | No | 5.37/6.89 | 70.5/81.5 | 0.35/0.39 | NA |
| [12]/2022 | 90 × 90 × 6 (1.34 × 1.34 × 0.09) | 2.45/3.5/5.8 | Polyimide | No | 4.8/5.1/6.2 | 70 | 0.34/0.07/0.33 | NA |
| This paper | 39 × 39 × 2.84 (0.41 × 0.41 × 0.029) | 2.45/3.5/5.8 | Jeans | Yes | 6.68/7.56/8.54 | 87.13/89.12/92.3 | 0.022/0.424/0.167 | 0.014/0.221/0.065 |
Disclaimer/Publisher’s Note: The statements, opinions and data contained in all publications are solely those of the individual author(s) and contributor(s) and not of MDPI and/or the editor(s). MDPI and/or the editor(s) disclaim responsibility for any injury to people or property resulting from any ideas, methods, instructions or products referred to in the content. |
© 2024 by the authors. Licensee MDPI, Basel, Switzerland. This article is an open access article distributed under the terms and conditions of the Creative Commons Attribution (CC BY) license (https://creativecommons.org/licenses/by/4.0/).
Share and Cite
Messatfa, T.; Berhab, S.; Chebbara, F.; Soliman, M.S. Curvature-Adaptive Compact Triple-Band Metamaterial Uniplanar Compact Electromagnetic Bandgap-Based Printed Antenna for Wearable Wireless and Medical Body Area Network Applications. Processes 2024, 12, 1380. https://doi.org/10.3390/pr12071380
Messatfa T, Berhab S, Chebbara F, Soliman MS. Curvature-Adaptive Compact Triple-Band Metamaterial Uniplanar Compact Electromagnetic Bandgap-Based Printed Antenna for Wearable Wireless and Medical Body Area Network Applications. Processes. 2024; 12(7):1380. https://doi.org/10.3390/pr12071380
Chicago/Turabian StyleMessatfa, Tarek, Souad Berhab, Fouad Chebbara, and Mohamed S. Soliman. 2024. "Curvature-Adaptive Compact Triple-Band Metamaterial Uniplanar Compact Electromagnetic Bandgap-Based Printed Antenna for Wearable Wireless and Medical Body Area Network Applications" Processes 12, no. 7: 1380. https://doi.org/10.3390/pr12071380
APA StyleMessatfa, T., Berhab, S., Chebbara, F., & Soliman, M. S. (2024). Curvature-Adaptive Compact Triple-Band Metamaterial Uniplanar Compact Electromagnetic Bandgap-Based Printed Antenna for Wearable Wireless and Medical Body Area Network Applications. Processes, 12(7), 1380. https://doi.org/10.3390/pr12071380

