A Study on Fault Localization Method of Three-Terminal Multi-Section Overhead Line–Cable Hybrid Line Using MEEMD Combined with Teager Energy Operator Algorithm
Abstract
1. Introduction
2. Faulty Traveling Wave Head Detection Method
2.1. Modified Ensemble Empirical Mode Decomposition
- A sequence of 2 sets of positive and negative white noise signals with equal modal values is added to the original signal, as follows:
- 2.
- The EEMD decomposition of the signal is performed separately to obtain two sets of results, ix+(t) and ix−(t) (x = 1, 2, …, m).
- 3.
- Mean values were calculated for both sets of results.
- 4.
- Since ix(t) does not necessarily satisfy the definition of the IMF component, it needs to be decomposed by EMD again.
- 5.
- MEEMD can be expressed as follows:
2.2. Teager Energy Operator
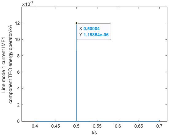
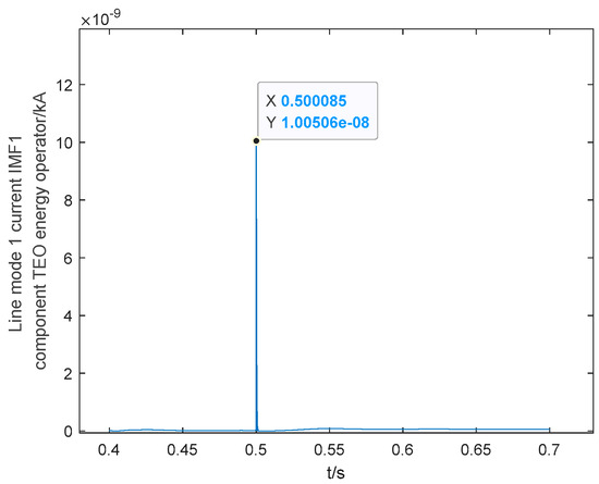
2.3. Calibration of Faulty Traveling Wave Head
3. Fault Localization Method for Three-Terminal, Three-Segment Hybrid Lines
3.1. Fault Branching Judgment Conditions
3.2. Determination of Faulty Line Segments within a Faulty Branch
- (1)
- When the fault point occurs in the S1K1 segment, the time for the faulty traveling wave to propagate from the fault point to the S1 measurement point is less than the time for the traveling wave to propagate from the K1 point to the S1 measurement point, at which time is obtained.
- (2)
- When the fault point occurs in the K1K2 segment, the time for the faulty traveling wave to propagate from the fault point to the S1 measurement point is greater than the time for the traveling wave to propagate from the K1 point to the S1 measurement point and, at the same time, is less than the time used to propagate from the K2 point to the S1 measurement point, at which time is obtained.
- (3)
- When the fault point occurs in the K2T segment, the time for the fault traveling wave to propagate from the fault point to the S1 measurement point is greater than the time for the traveling wave to propagate from the K2 point to the S1 measurement point, at which time is obtained.
3.3. Principle of Fault Point Localization
4. Fault Localization Method for Three-Terminal Multi-Segment Hybrid Lines
- (1)
- If (m = 0, 1, 2, …, n − 1), the connection point or endpoint Km of the overhead line to the cable can be identified as the fault point. Its distance to the endpoint Si(K0) can be expressed as follows
- (2)
- If satisfies the condition
5. Fault Localization Simulation Verification
5.1. Simulation Model
5.2. Simulation Calculation and Analysis
- (1)
- Branch line failure
- (2)
- T-node failure
5.3. Comparison of Localization Results of Different Wave Head Detection Methods
6. Conclusions
- In view of the fact that MEEMD can improve modal aliasing and TEO can effectively reflect the instantaneous change in energy, this paper proposes a MEEMD-TEO faulty traveling wave head detection method to realize the accurate detection of the arrival moment of a faulty initial traveling wave.
- A method for determining the faulty line segment is proposed, which is based on the time difference between the arrival of the fault’s initial traveling wave at each end measurement point and the T-node. After determining the faulty branch line, the faulty line segment determination conditions within the faulty branch are determined, and the double-ended traveling wave method is used to accurately calculate the fault distance.
- Using the fault location method described in this paper on various overhead line branches and cable segments at various locations occurring in different types of transition resistance of a variety of fault conditions, a three-terminal multi-segment overhead line–cable hybrid line model was built in PSCAD. The results indicate that while the positioning error of this method’s maximum value is 28.63 m, it essentially stays within 30 m to satisfy real-world engineering requirements. To satisfy real technical requirements, the use of this paper’s approach may precisely identify the defect spot, confirming this method’s validity.
Author Contributions
Funding
Data Availability Statement
Acknowledgments
Conflicts of Interest
References
- Liao, X.; Zhao, X.; Liang, H. A power cable fault location method based on Hilbert-Huang transform. Power Syst. Prot. Control 2017, 45, 20–25. [Google Scholar]
- Lopes, F.V.; Silva, K.M.; Costa, F.B.; Neves, W.L.A.; Fernandes, D.J. Real-Time Traveling Wave-Based Fault Location Using Two-Terminal Unsynchronized Data. IEEE Trans. Power Deliv. 2015, 30, 1067–1076. [Google Scholar] [CrossRef]
- Lopes, F.V.; Dantas, K.M.; Silva, K.M.; Costa, F.B. Accurate Two-Terminal Transmission Line Fault Location Using Traveling Waves. IEEE Trans. Power Deliv. 2017, 33, 873–880. [Google Scholar] [CrossRef]
- Guo, L.; Du, H.; Wang, X.; Liang, Z.; Huang, C.; Xu, Z. Single phase to ground fault location method of an overhead line based on magnetic field detection and multi-criteria fusion. Power Syst. Prot. Control 2022, 50, 24–34. [Google Scholar]
- Sun, G.; Wang, Y.; Xue, F.; Li, M.; Dong, J.; Liang, W.; Le, J. Research on an improved double-terminal traveling wave fault location method for UHVDC project. Power Syst. Prot. Control 2020, 48, 113–120. [Google Scholar]
- Peng, H.; Shen, X.; Chen, K. Impedance-traveling wave assembled method of cable single-terminal fault location. Power Syst. Prot. Control 2016, 44, 110–114. [Google Scholar]
- Xu, X.; Li, F.; Yuan, B.; Liu, Y.; Liu, Z.; Zhou, W. Analysis of single-terminal fault location in DFIG wind farm tie-line. Adv. Technol. Electr. Eng. Energy 2017, 36, 66–72. [Google Scholar]
- Shu, H.; Song, J.; Tian, X. Fault Location of Single-terminal Traveling Wave for Unequal-length Double-circuit Lines Based on Traveling Wave Propagation Path. Autom. Electr. Power Syst. 2018, 42, 140–147. [Google Scholar]
- Xing, Z.; Tian, X.; Liu, Y.; Li, J.; Gao, Q.; Liu, H. Research of Traveling Wave Fault Location Algorithm for the Overhead Line-cable Hybrid Line. Power Syst. Technol. 2020, 44, 3540–3546. [Google Scholar]
- Yang, X.; Shu, Q. Distance Measurement Principle Distribution Network Fault Location Based on Single-and Double-end Traveling Wave. Proc. CSU-EPSA 2018, 30, 91–96. [Google Scholar]
- Chai, P.; Zhou, H.; Zhang, Y.; Zhao, W.; Yang, X.; Zhou, M.; Li, M. Short-Circuit Fault Location for Power Cables Based on Improved Two-Terminal Traveling Wave Method. Electr. Power 2020, 53, 168–174. [Google Scholar]
- Xin, Z.; Zhao, X.; Li, J.; Chen, P. A Fault Location Method for T-Type Hybrid Transmission Line Based on Time Axis Setting. Water Resour. Power 2019, 37, 150–153+145. [Google Scholar]
- Pu, T.; Xu, X.; Zeng, J. Multi-section Hybrid Line Fault Location Method Based on Traveling Wave Time Difference. J. Electr. Power 2022, 37, 302–308. [Google Scholar]
- Peng, D. Research on Fault Location of Overhead-Cable Hybrid Line Based on Three-Terminal Traveling Wave Method. Master’s Thesis, North China University of Water Resources and Electric Power, Zhengzhou, China, 2022. [Google Scholar]
- Wang, K.; Zeng, Y.; Li, J.; Lei, Y.; Li, H.; Jiang, Z. Simulation study on traveling wave fault location of new distribution network system based on Hilbert-Huang transform. Distrib. Util. 2023, 40, 43–49. [Google Scholar]
- Li, C.; Wang, X. Accurate Fault Location of Transmission Lines Based on Discrete Wavelet Transform. Comput. Meas. Control 2023, 31, 8–14. [Google Scholar]
- Kan, Z.; Yang, F.; Han, J.; Sun, Z.; Wu, D. Research on Fault Line Selection Method of Distribution Network Based on MEEMD. J. Liaoning Petrochem. Univ. 2021, 41, 79–84. [Google Scholar]
- Pang, Q.; Ye, L.; Ma, Z.; Zheng, Y. Traveling Wave Fault Location of Multi-branch Small Current Grounding System Based on VMD-TEO. Sci. Technol. Eng. 2022, 22, 11943–11950. [Google Scholar]
- Lin, Q.; Luo, G.; He, J. Travelling-wave-based method for fault location in multi-terminal DC networks. J. Eng. 2017, 2017, 2314–2318. [Google Scholar] [CrossRef]
- Zhang, Y.; Li, B.; Jiang, X.; Li, Z. A fault location method for extra-high voltage mixed line based on variation of sequence voltage. In Proceedings of the 2015 5th International Conference on Electric Utility Deregulation and Restructuring and Power Technologies (DRPT), Changsha, China, 26–29 November 2015. [Google Scholar]
- Zhang, Z.; Fan, X.; Zhang, L.; Li, H.; Liu, S. Novel Fault Location Method for Three-terminal Multi-segment Overhead-cable Hybrid Transmission Line Based on Dynamic Mode Decomposition. Proc. CSU-EPSA 2022, 34, 129–137. [Google Scholar]
- Tian, S.; Zhou, L.; Sun, Y. A Power Cable Fault Location Method Based on MEEMD and TEO. Softw. Guide 2019, 18, 144–147. [Google Scholar]
- Li, Y. Fault Location of Transmission Line through Traveling Wave based on EEMD and Teager Energy Operator. Master’s Thesis, China Three Gorges University, Yichang, China, 2019. [Google Scholar]
- Zhang, A.; Zhou, Z.; Qu, G.; Yang, C.; Zhuang, J. Study on fault location of transmission line based on HHT iteration. J. Electron. Meas. Instrum. 2021, 35, 165–172. [Google Scholar]
- Zhang, Z. Study on Fault Localization of Multi-Terminal and Multi-Segment Hybrid Line Based on Traveling Wave Method. Master’s Thesis, Beijing Information Science and Technology University, Beijing, China, 2023. [Google Scholar]
- He, Z. Research and Development of Fault Location Systemin Distribution Network. Master’s Thesis, South China University of Technology, Guangzhou, China, 2012. [Google Scholar]














| Parameter Name | Overhead Line Segment | Cable Segment |
|---|---|---|
| R1/(Ω × km−1) | 0.170 | 0.075 |
| L1/(mH × km−1) | 1.210 | 0.290 |
| C1/(μF× km−1) | 0.00896 | 0.240 |
| R0/(Ω × km−1) | 0.230 | 0.106 |
| L0/(mH × km−1) | 2.175 | 1.223 |
| C0/(μF × km−1) | 0.00520 | 0.0276 |
| Power Supply | Z1 (Ω) | Z0 (Ω) |
|---|---|---|
| 1.052 + j23.175 | 0.600 + j19.091 | |
| 1.050 + j21.925 | 0.300 + j17.436 | |
| 1.046 + j18.765 | 0.390 + j14.861 |
| Dissemination Time | Numerical Value (μs) | Dissemination Time | Numerical Value (μs) |
|---|---|---|---|
| t11 | 16.815 | t22 | 29.0494 |
| t12 | 17.4297 | t23 | 10.089 |
| t13 | 16.815 | t31 | 6.726 |
| t14 | 11.6198 | t32 | 23.2396 |
| t15 | 16.815 | t33 | 6.726 |
| t21 | 6.726 |
| Name of Measurement Point | Moment of Arrival of the Initial Traveling Wave of the Fault at the Measurement Point(s) |
|---|---|
| S1 | 0.500040 |
| S2 | 0.500084 |
| S3 | 0.500075 |
| Name of Measurement Point | Moment of Arrival of the Initial Traveling Wave of the Fault at the Measurement Point(s) |
|---|---|
| S1 | 0.500079 |
| S2 | 0.500045 |
| S3 | 0.500036 |
| Troubleshooting | Positioning Results | |||||
|---|---|---|---|---|---|---|
| Faulty Branch | Fault Type | Transition Resistance /Ω | Distance from Fault Point to Si/km | Faulty Branch | Distance from Fault Point to Si/km | Positioning Error/m |
| S1-T | AG | 0/50/100 | 10 | S1-T | 9.9998 | 0.2 |
| BCG | 10 | S1-T | 9.9998 | 0.2 | ||
| ABC | 10 | S1-T | 9.9998 | 0.2 | ||
| S2-T | AG | 0/50/100 | 8 | S2-T | 8.01265 | 12.65 |
| BCG | 8 | S2-T | 8.01265 | 12.65 | ||
| ABC | 8 | S2-T | 8.01265 | 12.65 | ||
| S3-T | AG | 0/50/100 | 5 | S3-T | 5.02656 | 26.56 |
| BCG | 5 | S3-T | 5.02656 | 26.56 | ||
| ABC | 5 | S3-T | 5.02656 | 26.56 | ||
| Detection Methods | Fault Type | Transition Resistance /Ω | Distance from Fault Point to S1/km | Positioning Results/km | Inaccuracies/m |
|---|---|---|---|---|---|
| MEEMD-TEO | AG | 50 | 5 | 5.01937 | 19.37 |
| BCG | 100 | 8 | 8.02359 | 23.59 | |
| ABC | 150 | 10 | 9.97137 | −28.63 | |
| HHT-TEO | AG | 50 | 5 | 4.784 | −216 |
| BCG | 100 | 8 | 7.796 | −204 | |
| ABC | 150 | 10 | 9.779 | −221 | |
| Wavelet Transform | AG | 50 | 5 | 4.672 | −328 |
| BCG | 100 | 8 | 8.332 | 332 | |
| ABC | 150 | 10 | 9.653 | −347 |
Disclaimer/Publisher’s Note: The statements, opinions and data contained in all publications are solely those of the individual author(s) and contributor(s) and not of MDPI and/or the editor(s). MDPI and/or the editor(s) disclaim responsibility for any injury to people or property resulting from any ideas, methods, instructions or products referred to in the content. |
© 2024 by the authors. Licensee MDPI, Basel, Switzerland. This article is an open access article distributed under the terms and conditions of the Creative Commons Attribution (CC BY) license (https://creativecommons.org/licenses/by/4.0/).
Share and Cite
Cao, W.; Zhang, F.; Chen, X.; Zhang, B.; Li, J.; Xu, M. A Study on Fault Localization Method of Three-Terminal Multi-Section Overhead Line–Cable Hybrid Line Using MEEMD Combined with Teager Energy Operator Algorithm. Processes 2024, 12, 1360. https://doi.org/10.3390/pr12071360
Cao W, Zhang F, Chen X, Zhang B, Li J, Xu M. A Study on Fault Localization Method of Three-Terminal Multi-Section Overhead Line–Cable Hybrid Line Using MEEMD Combined with Teager Energy Operator Algorithm. Processes. 2024; 12(7):1360. https://doi.org/10.3390/pr12071360
Chicago/Turabian StyleCao, Wensi, Fuqian Zhang, Xi Chen, Bin Zhang, Jifang Li, and Mingming Xu. 2024. "A Study on Fault Localization Method of Three-Terminal Multi-Section Overhead Line–Cable Hybrid Line Using MEEMD Combined with Teager Energy Operator Algorithm" Processes 12, no. 7: 1360. https://doi.org/10.3390/pr12071360
APA StyleCao, W., Zhang, F., Chen, X., Zhang, B., Li, J., & Xu, M. (2024). A Study on Fault Localization Method of Three-Terminal Multi-Section Overhead Line–Cable Hybrid Line Using MEEMD Combined with Teager Energy Operator Algorithm. Processes, 12(7), 1360. https://doi.org/10.3390/pr12071360

