Research on Multi-Objective Process Parameter Optimization Method in Hard Turning Based on an Improved NSGA-II Algorithm
Abstract
1. Introduction
2. Multi-Objective Optimization Problems
2.1. Multi-Objective Optimization Mathematical Expressions
2.2. Pareto-Optimal Solutions in Multi-Objective Optimization
3. Improvement and Implementation of NSGA-II Algorithm Analysis
3.1. Analysis of the NSGA-II Algorithm
3.2. Improvement of the NSGA-II Algorithm
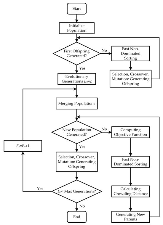
3.3. Implementation of the NSGA-II Algorithm
4. Algorithm Performance Testing and Analysis
4.1. Metrics for Evaluating Algorithm Performance
4.2. Performance Testing of Algorithms and Analysis of Results
5. Comparative Analysis of the Algorithmic Models
5.1. Development of a Bi-Objective Optimization Model
5.2. Analyzing the Results of Comparing Algorithms
6. Example Analysis of High Hardness Materials
6.1. The Experimental Scheme and Evaluation Indicators
6.2. Optimization Results and Discussion
7. Conclusions
- (1)
- Upon a comprehensive analysis of the structure, foundational principles, and optimization challenges inherent to the traditional NSGA-II algorithm, an enhanced variant is proposed. This refined algorithm integrates a hybrid crossover technique that amalgamates simulated binary crossover with polynomial variations, specifically addressing the original algorithm’s limited convergence rates. The efficacy of this improved algorithm was rigorously tested using the benchmark ZDT series functions, both pre- and post-enhancement. The testing outcomes underscore a marked improvement in convergence speed and distribution uniformity relative to the conventional algorithm.
- (2)
- For the empirical segment of this study, the high-hardness alloy 20MnCrTi was selected as the subject for cylindrical hard turning experiments, utilizing PCBN cutting tools. The response variables, such as surface roughness and material removal rate, were quantified through orthogonal experimental designs. These empirical findings facilitated the derivation of a nonlinear regression equation, correlating surface roughness with the cutting parameters. Furthermore, an objective function was formulated, grounded on the theoretical underpinnings of the material removal rate.
- (3)
- The optimized NSGA-II algorithm was applied to the multi-objective optimization dilemma concerning the machining parameters for the high-hardness carburized steel 20MnCrTi in cylindrical turning applications. The outcomes revealed that the optimized algorithm surpasses its traditional counterpart in aspects of convergence speed and precision. The machining parameters refined through this process effectively circumvent local optima, steering towards a more global optimum. Consequently, the enhanced algorithm demonstrates superior efficacy in resolving optimization issues related to cutting machining parameters.
- (1)
- Multi-sensor fusion technology: Explore advanced multi-sensor fusion techniques to enhance machining process monitoring.
- (2)
- Real-time adjustment of machining parameters: Integrate optimization with machine control systems for real-time parameter adjustments.
- (3)
- Exploration of additional decision variables and objectives: Include more variables and new objectives to broaden the study’s scope and depth.
Author Contributions
Funding
Data Availability Statement
Conflicts of Interest
References
- Hamdi, A.; Merghache, S.M. Application of artificial neural networks (ANN) and gray relational analysis (GRA) to modeling and optimization of the material ratio curve parameters when turning hard steel. Int. J. Adv. Manuf. Technol. 2023, 124, 3657–3670. [Google Scholar] [CrossRef]
- Bober, P.; Zgodavová, K.; Čička, M.; Mihaliková, M.; Brindza, J. Predictive Quality Analytics of Surface Roughness in Turning Operation Using Polynomial and Artificial Neural Network Models. Processes 2024, 12, 206. [Google Scholar] [CrossRef]
- Xue, H.; Li, T.; Li, J.; Zhang, Y.; Huang, S.; Li, Y.; Yang, C.; Zhang, W. Multi-Objective Optimization for Turning Process of 304 Stainless Steel Based on Dung Beetle Optimizer-Back Propagation Neural Network and Improved Particle Swarm Optimization. J. Mater. Eng. Perform. 2023, 33, 3787–3800. [Google Scholar] [CrossRef]
- Du, Z.; Xu, W.; Wang, Z.; Zhu, X.; Wang, J.; Wang, H. Multi-objective optimization of concave radial forging process parameters based on response surface methodology and genetic algorithm. Int. J. Adv. Manuf. Technol. 2024, 130, 5025–5044. [Google Scholar] [CrossRef]
- Gao, J.; Wang, X.; Wang, C.; Hao, Y.; Liang, X.; Li, W.; Zhao, K. Multi-objective optimization of process parameters for laser metal deposition of NiTi shape memory alloy based on neural network and genetic algorithm. Int. J. Adv. Manuf. Technol. 2024, 130, 4663–4678. [Google Scholar] [CrossRef]
- Chu, W.-L.; Xie, M.-J.; Wu, L.-W.; Guo, Y.-S.; Yau, H.-T. The Optimization of Lathe Cutting Parameters Using a Hybrid Taguchi-Genetic Algorithm. IEEE Access 2020, 8, 169576–169584. [Google Scholar] [CrossRef]
- Wu, P.; He, Y.; Li, Y.; He, J.; Liu, X.; Wang, Y. Multi-objective optimisation of machining process parameters using deep learning-based data-driven genetic algorithm and TOPSIS. J. Manuf. Syst. 2022, 64, 40–52. [Google Scholar] [CrossRef]
- Qiang, Z.; Miao, X.; Wu, M.; Sawhney, R. Optimization of abrasive waterjet machining using multi-objective cuckoo search algorithm. Int. J. Adv. Manuf. Technol. 2018, 99, 1257–1266. [Google Scholar] [CrossRef]
- Persson, H.; Bushlya, V.; Franca, L.; Zhou, J.; Ståhl, J.-E.; Lenrick, F. Performance and wear mechanisms of different PcBN tools when machining superalloy AD730. Ceram. Int. 2022, 48, 22733–22742. [Google Scholar] [CrossRef]
- Hassan, S.; Khan, S.A.; Naveed, R.; Saleem, M.Q.; Mufti, N.A.; Farooq, M.U. Investigation on tool wear mechanisms and machining tribology of hardened DC53 steel through modified CBN tooling geometry in hard turning. Int. J. Adv. Manuf. Technol. 2023, 127, 547–564. [Google Scholar] [CrossRef]
- Gutnichenko, O.; Nilsson, M.; Lindvall, R.; Bushlya, V.; Andersson, M. Improvement of tool utilization when hard turning with cBN tools at varying process parameters. Wear 2021, 477, 203900. [Google Scholar] [CrossRef]
- Mo, P.; Chen, J.; Zhang, Z.; Chen, C.; Pan, X.; Xiao, L.; Feng, L. The effect of cBN volume fraction on the performance of PCBN composite. Int. J. Refract. Met. Hard Mater. 2021, 100, 105643. [Google Scholar] [CrossRef]
- Aslantas, K.; Hasçelik, A.; Erçetin, A.; Danish, M.; Alatrushi, L.K.H.; Rubaiee, S.; Bin Mahfouz, A. Effect of cutting conditions on tool wear and wear mechanism in micro-milling of additively manufactured titanium alloy. Tribol. Int. 2024, 193, 109340. [Google Scholar] [CrossRef]
- Tang, L.; Sun, Y.; Li, B.; Shen, J.; Meng, G. Wear performance and mechanisms of PCBN tool in dry hard turning of AISI D2 hardened steel. Tribol. Int. 2019, 132, 228–236. [Google Scholar] [CrossRef]
- Mia, M.; Krolczyk, G.; Maruda, R.; Wojciechowski, S. Intelligent Optimization of Hard-Turning Parameters Using Evolutionary Algorithms for Smart Manufacturing. Materials 2019, 12, 879. [Google Scholar] [CrossRef] [PubMed]
- Pourmostaghimi, V.; Zadshakoyan, M.; Badamchizadeh, M.A. Intelligent model-based optimization of cutting parameters for high quality turning of hardened AISI D2. Artif. Intell. Eng. Des. Anal. Manuf. 2020, 34, 421–429. [Google Scholar] [CrossRef]
- de Melo, S.A.; Pereira, R.B.D.; da Silva Reis, A.F.; Lauro, C.H.; Brandão, L.C. Multi-objective evolutionary optimization of unsupervised latent variables of turning process. Appl. Soft Comput. 2022, 120, 108713. [Google Scholar] [CrossRef]
- Hegab, H.; Salem, A.; Rahnamayan, S.; Kishawy, H.A. Analysis, modeling, and multi-objective optimization of machining Inconel 718 with nano-additives based minimum quantity coolant. Appl. Soft Comput. 2021, 108, 107416. [Google Scholar] [CrossRef]
- Verma, S.; Pant, M.; Snasel, V. A Comprehensive Review on NSGA-II for Multi-Objective Combinatorial Optimization Problems. IEEE Access 2021, 9, 57757–57791. [Google Scholar] [CrossRef]
- Zhang, P.; Qian, Y.; Qian, Q. Multi-objective optimization for materials design with improved NSGA-II. Mater. Today Commun. 2021, 28, 102709. [Google Scholar] [CrossRef]
- Joshi, M.; Ghadai, R.K.; Madhu, S.; Kalita, K.; Gao, X.Z. Comparison of NSGA-II, MOALO and MODA for Multi-Objective Optimization of Micro-Machining Processes. Materials 2021, 14, 5109. [Google Scholar] [CrossRef] [PubMed]
- Tang, W.; Jing, L.; Cao, W.; Xu, W.; Wu, X.; Liao, H. Optimization of magnetic coupling mechanism of dynamic wireless power transfer based on NSGA-II algorithm. Sci. Rep. 2024, 14, 5121. [Google Scholar] [CrossRef] [PubMed]
- Wang, Z.; He, M.; Wu, J.; Chen, H.; Cao, Y. An improved MOEA/D for low-carbon many-objective flexible job shop scheduling problem. Comput. Ind. Eng. 2024, 188, 109926. [Google Scholar] [CrossRef]
- Yang, X.; Li, Z.; Cao, L.; Chen, L.; Huang, Q.; Bi, G. Process optimization and quality prediction of laser aided additive manufacturing SS 420 based on RSM and WOA-Bi-LSTM. Mater. Today Commun. 2024, 38, 107882. [Google Scholar] [CrossRef]
- Amouzgar, K.; Bandaru, S.; Andersson, T.; Ng, A.H.C. Metamodel-based multi-objective optimization of a turning process by using finite element simulation. Eng. Optim. 2019, 52, 1261–1278. [Google Scholar] [CrossRef]
- Srinivas, N.; Deb, K. Multiobjective optimization using nondominated sorting in genetic algorithms. Mass. Inst. Technol. Press 1994, 2, 221–248. [Google Scholar] [CrossRef]
- Deb, K.; Pratap, A.; Agarwal, S.; Meyarivan, T. A fast and elitist multiobjective genetic algorithm NSGA-II. IEEE 2002, 6, 182–197. [Google Scholar] [CrossRef]
- Deb, K.; Jain, H. An Evolutionary Many-Objective Optimization Algorithm Using Reference-Point-Based Nondominated Sorting Approach, Part I: Solving Problems with Box Constraints. IEEE Trans. Evol. Comput. 2013, 18, 577–601. [Google Scholar] [CrossRef]
- Fang, P.; Yang, J.; Liao, Q.; Zhong, R.Y.; Jiang, Y. Flexible Worker Allocation in Aircraft Final Assembly Line Using Multiobjective Evolutionary Algorithms. IEEE Trans. Ind. Inform. 2021, 17, 7468–7478. [Google Scholar] [CrossRef]
- Qiao, J.; Li, F.; Yang, S.; Yang, C.; Li, W.; Gu, K. An adaptive hybrid evolutionary immune multi-objective algorithm based on uniform distribution selection. Inf. Sci. 2020, 512, 446–470. [Google Scholar] [CrossRef]
- Darvish Damavandi, M.; Mousavi, S.M.; Safikhani, H. Pareto optimal design of swirl cooling chambers with tangential injection using CFD, GMDH-type of ANN and NSGA-II algorithm. Int. J. Therm. Sci. 2017, 122, 102–114. [Google Scholar] [CrossRef]
- Pang, L.M.; Ishibuchi, H.; Shang, K. NSGA-II with Simple Modification Works Well on a Wide Variety of Many-Objective Problems. IEEE Access 2020, 8, 190240–190250. [Google Scholar] [CrossRef]
- Zou, D.; Li, S.; Xuan, K.; Ouyang, H. A NSGA-II variant for the dynamic economic emission dispatch considering plug-in electric vehicles. Comput. Ind. Eng. 2022, 173, 108717. [Google Scholar] [CrossRef]
- Zeng, G.-Q.; Chen, J.; Li, L.-M.; Chen, M.-R.; Wu, L.; Dai, Y.-X.; Zheng, C.-W. An improved multi-objective population-based extremal optimization algorithm with polynomial mutation. Inf. Sci. 2016, 330, 49–73. [Google Scholar] [CrossRef]
- Zitzler, E.; Deb, K.; Thiele, L. Comparison of Multiobjective Evolutionary. MIT Press 2000, 8, 173–195. [Google Scholar] [CrossRef] [PubMed]
- Schott, J.R. Fault Tolerant Design Using Single and Multicriteria Genetic Algorithm Optimization; Massachusetts Institute of Technology: Cambridge, MA, USA, 1995. [Google Scholar]
- Gupta, P.; Singh, B. Ensembled local mean decomposition and genetic algorithm approach to investigate tool chatter features at higher metal removal rate. J. Vib. Control 2020, 28, 30–44. [Google Scholar] [CrossRef]
- Patole, P.B.; Kulkarni, V.V. Optimization of Process Parameters based on Surface Roughness and Cutting Force in MQL Turning of AISI 4340 using Nano Fluid. Mater. Today Proc. 2018, 5, 104–112. [Google Scholar] [CrossRef]















| No. | Spindle Speed/(r/min) | Feed Rate/(mm/min) | Cutting Depth/(mm) | Surface Roughness/Ra (μm) | Average Roughness/(μm) | ||||
|---|---|---|---|---|---|---|---|---|---|
| Ra1 | Ra2 | Ra3 | Ra4 | Ra5 | |||||
| 1 | 300 | 20 | 0.1 | 3.317 | 4.680 | 3.833 | 3.087 | 3.546 | 3.6926 |
| 2 | 300 | 25 | 0.2 | 2.561 | 2.520 | 2.777 | 2.583 | 2.825 | 2.6532 |
| 3 | 300 | 30 | 0.3 | 2.961 | 2.470 | 1.956 | 2.706 | 2.875 | 2.5936 |
| 4 | 350 | 25 | 0.2 | 1.988 | 2.630 | 2.103 | 2.052 | 2.882 | 2.3310 |
| 5 | 350 | 30 | 0.3 | 2.927 | 2.245 | 1.488 | 2.242 | 1.791 | 2.1386 |
| 6 | 350 | 35 | 0.4 | 0.455 | 3.372 | 2.441 | 3.573 | 0.457 | 2.0596 |
| 7 | 400 | 30 | 0.3 | 0.952 | 1.489 | 2.251 | 2.282 | 1.648 | 1.7244 |
| 8 | 400 | 35 | 0.2 | 2.413 | 1.148 | 2.215 | 2.069 | 1.309 | 1.8308 |
| 9 | 400 | 40 | 0.4 | 1.250 | 1.330 | 1.502 | 1.531 | 1.220 | 1.3666 |
| 10 | 450 | 35 | 0.2 | 1.208 | 1.525 | 1.527 | 1.518 | 1.304 | 1.4164 |
| 11 | 450 | 40 | 0.3 | 1.198 | 1.304 | 1.042 | 1.323 | 1.472 | 1.3478 |
| 12 | 450 | 45 | 0.4 | 1.016 | 1.119 | 1.417 | 1.642 | 0.915 | 1.2218 |
| 13 | 500 | 40 | 0.4 | 1.079 | 0.832 | 0.763 | 1.171 | 1.086 | 0.9862 |
| 14 | 500 | 45 | 0.2 | 1.512 | 1.236 | 1.404 | 1.157 | 1.341 | 1.2710 |
| 15 | 500 | 50 | 0.3 | 1.462 | 1.593 | 1.472 | 1.432 | 1.595 | 1.5108 |
| 16 | 550 | 40 | 0.4 | 0.650 | 0.726 | 0.777 | 0.671 | 0.785 | 0.7218 |
| 17 | 550 | 45 | 0.2 | 1.585 | 1.058 | 1.054 | 1.076 | 1.097 | 1.1740 |
| 18 | 550 | 50 | 0.3 | 1.122 | 1.236 | 1.487 | 1.089 | 1.021 | 1.1910 |
| 19 | 600 | 40 | 0.2 | 0.921 | 0.900 | 0.800 | 0.781 | 0.931 | 0.8666 |
| 20 | 600 | 45 | 0.3 | 0.693 | 0.721 | 0.844 | 0.763 | 0.594 | 0.7030 |
| 21 | 600 | 50 | 0.4 | 0.964 | 0.434 | 1.284 | 0.526 | 0.401 | 0.7218 |
| 22 | 600 | 55 | 0.4 | 0.490 | 0.451 | 1.836 | 1.260 | 1.271 | 1.0616 |
| 23 | 600 | 50 | 0.5 | 0.390 | 0.410 | 0.848 | 0.437 | 0.412 | 0.4994 |
| No. | Spindle Speed (r/min) | Feed Rate (mm/min) | Cutting Depth (mm) | Surface Roughness (mm) | Material Removal Rate (mm3/min) | Order | Congestion Degree |
|---|---|---|---|---|---|---|---|
| 1 | 590.1128 | 40.7663 | 0.5 | 0.2843 | 1889.4 | 1 | 0.0700 |
| 2 | 589.8763 | 41.6376 | 0.5 | 0.2993 | 1929.0 | 1 | 0.0694 |
| 3 | 590.0832 | 46.3484 | 0.5 | 0.4482 | 2148.0 | 1 | 0.0603 |
| 4 | 589.9995 | 46.7531 | 0.5 | 0.4676 | 2166.5 | 1 | 0.0593 |
| 5 | 596.2747 | 38.5372 | 0.5 | 0.5255 | 1804.7 | 1 | 0.0571 |
| Spindle Speed/(r/min) | Machining Accuracy/(μm) | Maximum Cutting Diameter/(mm) | Maximum Cutting Length/(mm) | Two-Axis Travel/(mm) |
|---|---|---|---|---|
| 21~1620 | 1.6 | 500 | 820 | X:300 Z:850 |
| Designation | C | Si | Mn | Cr | S | P | Ti |
|---|---|---|---|---|---|---|---|
| 20MnCrTi | 0.17~0.23 | 0.17~0.37 | 0.80~1.10 | 1.00~1.30 | ≤0.03 | ≤0.03 | 0.04~0.10 |
| Designation | Tensile Strength/(Mpa) | Yield Strength/(Mpa) | Elongation/(%) | Section Shrinkage/(%) | Impact Work/(J) | Impact Toughness/(J/cm2) | Hardness/(HRC) |
|---|---|---|---|---|---|---|---|
| 20MnCrTi | ≥1080 | ≥835 | ≥10 | ≥45 | ≥55 | ≥69 | ≥55 |
| Designation | Young’s Modulus/(Gpa) | Thermal Conductivity/(W/m·K) | Poisson’s Ratio | Density/(g/cm3) | Specific Heat/(J/kg·°C) |
|---|---|---|---|---|---|
| PCBN | 690 | 120 | 0.2 | 3.8 | 700 |
| No. | Spindle Speed (r/min) | Unilateral Cutting Depth (mm) | Feed Rate (mm/min) |
|---|---|---|---|
| 1 | 500 | 0.10 | 30 |
| 2 | 500 | 0.30 | 50 |
| 3 | 500 | 0.40 | 55 |
| 4 | 550 | 0.20 | 45 |
| 5 | 550 | 0.30 | 50 |
| 6 | 600 | 0.20 | 40 |
| 7 | 600 | 0.40 | 50 |
| 8 | 600 | 0.50 | 60 |
| 9 | 590 | 0.50 | 41 |
| 10 | 600 | 0.40 | 40 |
| 11 | 593 | 0.50 | 57 |
| 12 | 557 | 0.45 | 55 |
| No. | Processing Stages | Surface Roughness/Ra(μm) | Vibration Condition | Processing Noise |
|---|---|---|---|---|
| 1 | Stable | Ra < 0.6 | No vibration | Noiseless |
| 2 | Transition | 0.6 ≤ Ra < 1.0 | Slight vibration | Sharp noise |
| 3 | Chatter | Ra ≥ 0.6 | Significant vibration | Muffled noise |
| No. | 1 | 2 | 3 |
|---|---|---|---|
| Work-piece machined | ![]() | ![]() | ![]() |
| Surface roughness/Ra(μm) | 1.352 | 1.486 | 1.845 |
| Workpiece status | Chattering | Chattering | Chattering |
| Material removal rate/(mm3/min) | 235.6 | 1178.1 | 1727.9 |
| No. | 4 | 5 | 6 |
| Work-piece machined | ![]() | ![]() | ![]() |
| Surface roughness/Ra(μm) | 1.174 | 1.574 | 0.958 |
| Workpiece status | Chattering | Chattering | Transitioning |
| Material removal rate/(mm3/min) | 779.3 | 1250.9 | 899.9 |
| No. | 7 | 8 | 9 |
| Work-piece machined | ![]() | ![]() | ![]() |
| Surface roughness/Ra(μm) | 0.702 | 1.354 | 0.264 |
| Workpiece status | Transitioning | Chattering | Stabilizing |
| Material removal rate/(mm3/min) | 1885.0 | 2827.3 | 1899.9 |
| No. | 10 | 11 | 12 |
| Work-piece machined | ![]() | ![]() | ![]() |
| Surface roughness/Ra(μm) | 0.445 | 1.273 | 1.435 |
| Workpiece status | Stabilizing | Chattering | Chattering |
| Material removal rate/(mm3/min) | 1508.0 | 2456.2 | 1982.18 |
Disclaimer/Publisher’s Note: The statements, opinions and data contained in all publications are solely those of the individual author(s) and contributor(s) and not of MDPI and/or the editor(s). MDPI and/or the editor(s) disclaim responsibility for any injury to people or property resulting from any ideas, methods, instructions or products referred to in the content. |
© 2024 by the authors. Licensee MDPI, Basel, Switzerland. This article is an open access article distributed under the terms and conditions of the Creative Commons Attribution (CC BY) license (https://creativecommons.org/licenses/by/4.0/).
Share and Cite
Zhang, Z.; Wu, F.; Wu, A. Research on Multi-Objective Process Parameter Optimization Method in Hard Turning Based on an Improved NSGA-II Algorithm. Processes 2024, 12, 950. https://doi.org/10.3390/pr12050950
Zhang Z, Wu F, Wu A. Research on Multi-Objective Process Parameter Optimization Method in Hard Turning Based on an Improved NSGA-II Algorithm. Processes. 2024; 12(5):950. https://doi.org/10.3390/pr12050950
Chicago/Turabian StyleZhang, Zhengrui, Fei Wu, and Aonan Wu. 2024. "Research on Multi-Objective Process Parameter Optimization Method in Hard Turning Based on an Improved NSGA-II Algorithm" Processes 12, no. 5: 950. https://doi.org/10.3390/pr12050950
APA StyleZhang, Z., Wu, F., & Wu, A. (2024). Research on Multi-Objective Process Parameter Optimization Method in Hard Turning Based on an Improved NSGA-II Algorithm. Processes, 12(5), 950. https://doi.org/10.3390/pr12050950












