The Prediction of Flow Stress in the Hot Compression of a Ni-Cr-Mo Steel Using Machine Learning Algorithms
Abstract
1. Introduction
2. Experimental Materials and Methods
2.1. Material
2.2. Uniaxial Hot Compression Tests
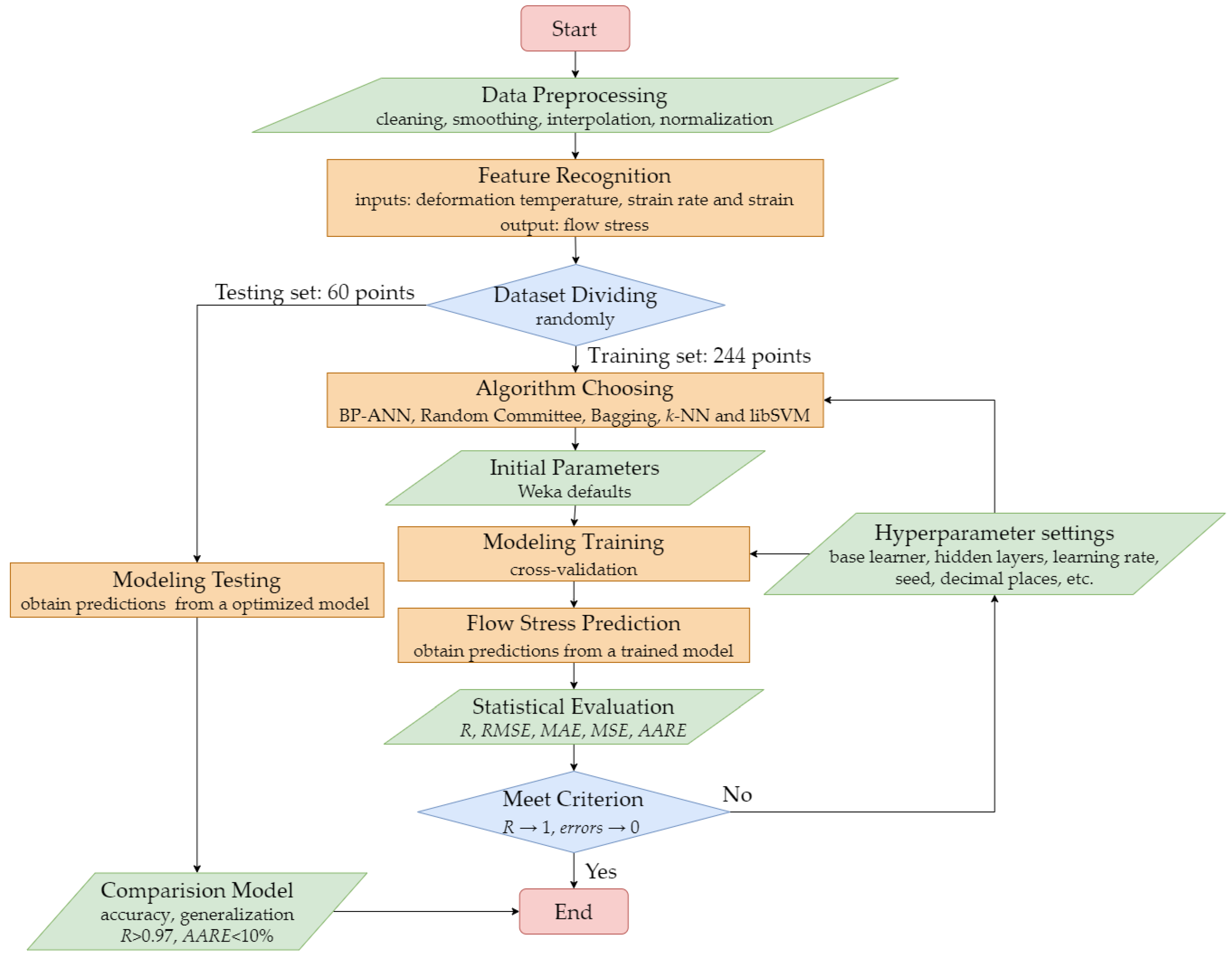
2.3. Establishment of Machine Learning Models
2.3.1. Data Pre-Processing
2.3.2. Modeling
2.3.3. Model Comparison and Evaluation
3. Results and Discussion
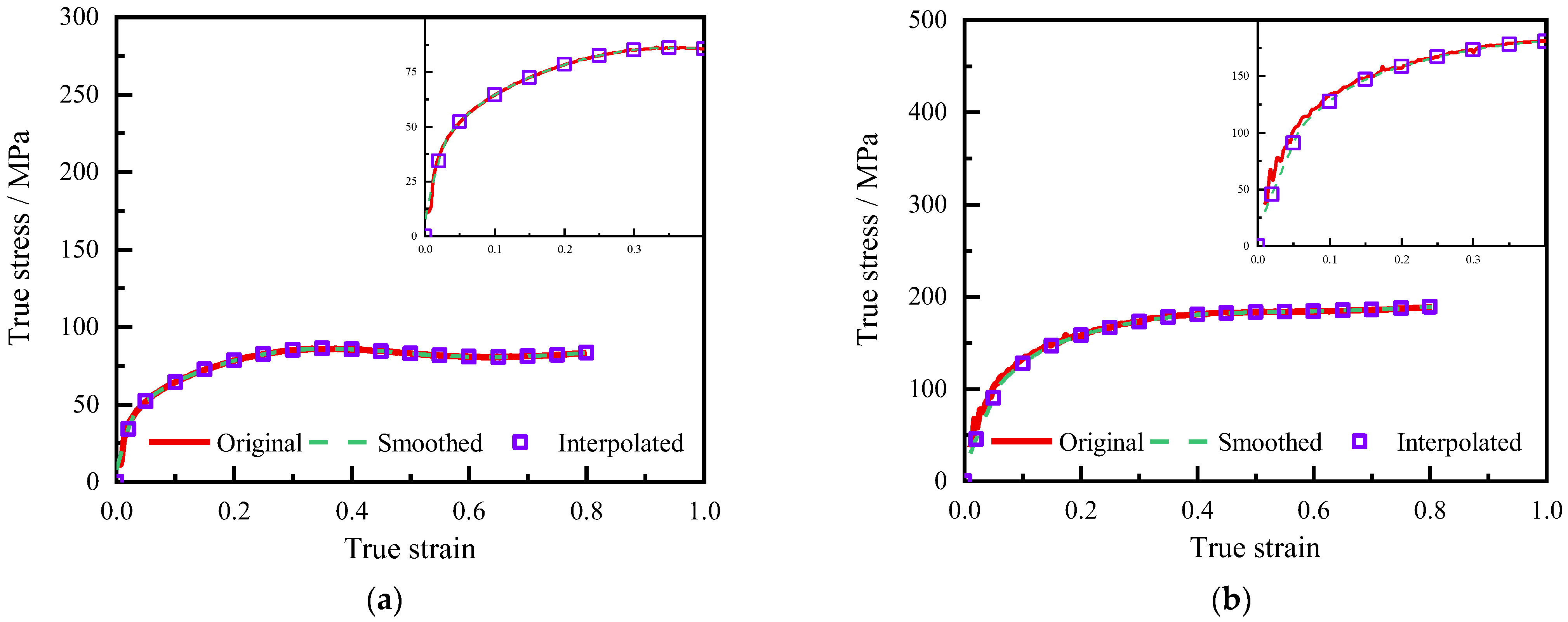
3.1. True Stress–Strain Curve Analysis
3.2. Analysis of Training Set Results
3.3. Analysis of Testing Set Results
3.4. Comprehensive Analysis between Training and Testing Sets
4. Conclusions
Author Contributions
Funding
Data Availability Statement
Conflicts of Interest
References
- Dong, C.; Zhao, X. Dynamic recrystallization behavior and microstructure evolution of high-strength low-alloy steel during hot deformation. J. Mater. Res. Technol 2023, 25, 6087–6098. [Google Scholar] [CrossRef]
- Hamada, A.; Khosravifard, A.; Ali, M.; Ghosh, S.; Jaskari, M.; Hietala, M.; Järvenpää, A.; Newishy, M. Micromechanical analysis and finite element modelling of laser-welded 5-mm-thick dissimilar joints between 316L stainless steel and low-alloyed ultra-high-strength steel. Mater. Sci. Eng. A 2023, 882, 145442. [Google Scholar] [CrossRef]
- Cheng, H.; Luo, X.; Wu, X. Recent research progress on additive manufacturing of high-strength low-alloy steels: Focusing on the processing parameters, microstructures and properties. Mater. Today Commun. 2023, 36, 106616. [Google Scholar] [CrossRef]
- Chen, X.; Huang, Y. Hot deformation behavior of HSLA steel Q690 and phase transformation during compression. J. Alloys Compd. 2015, 619, 564–571. [Google Scholar] [CrossRef]
- Chen, C.; Chen, C.; Yang, J. Synergistic effect of austenitizing temperature and hot plastic deformation strain on the precipitation behavior in novel HSLA steel. Mater. Sci. Eng. A 2015, 639, 145–154. [Google Scholar] [CrossRef]
- Costa E Silva, A. Challenges and opportunities in thermodynamic and kinetic modeling microalloyed HSLA steels using computational thermodynamics. Calphad 2020, 68, 101720. [Google Scholar] [CrossRef]
- Dornelas, P.H.G.; Payão Filho, J.D.C.; Farias, F.W.C.; Moraes E Oliveira, V.H.P.; Moraes, D.D.O.; Zumpano Júnior, P. FEM-thermodynamic simulation methodology to predict the influence of t8/5 on the coarse grain heat-affected zone of a Cr-Mo low-alloy steel pipe. J. Manuf. Process. 2020, 60, 520–529. [Google Scholar] [CrossRef]
- Pan, B.; Sun, H.; Xie, D.; Shang, S.; Li, N.; Carlson, B.E.; Li, Y.; Liu, Z.; Li, J. Influence of accelerated corrosion on Al/steel RSW joints by in situ compression tests. Mater. Sci. Eng. A 2024, 889, 145851. [Google Scholar] [CrossRef]
- Ling, J.; Chen, W.; Sheng, Y.; Li, W.; Zhang, L.; Du, Y. A MGI-oriented investigation of the Young’s modulus and its application to the development of a novel Ti–Nb–Zr–Cr bio-alloy. Mater. Sci. Eng. C 2020, 106, 110265. [Google Scholar] [CrossRef]
- LI, D. Integrated Computational Materials Science: New paradigm for metal manufacturing. Acta Metall. Sin. 2018, 54, 129–130. [Google Scholar]
- Xie, J.; Su, Y.; Zhang, D.; Feng, Q. A vision of Materials Genome Engineering in China. Engineering 2022, 10, 10–12. [Google Scholar] [CrossRef]
- Li, H.; Wang, X.; Song, Y.; Li, Y.; Li, X.; Ji, Y. Physical metallurgy guided machine learning to predict hot deformation mechanism of stainless steel. Mater. Today Commun. 2023, 36, 106779. [Google Scholar] [CrossRef]
- Li, D.; Liu, J.; Fan, Y.; Yang, X.; Huang, W. A preliminary discussion about the application of machine learning in the field of constitutive modeling focusing on alloys. J. Alloys Compd. 2024, 976, 173210. [Google Scholar] [CrossRef]
- Kong, R.; Meng, B.; Ma, X.; Li, Y.; Zheng, L.; Zhu, Y.; Wan, M. Hot deformation behavior and microstructure evolution of Inconel 625 superalloy sheet. J. Alloys Compd. 2022, 915, 165367. [Google Scholar] [CrossRef]
- Liu, S.; Pan, Q.; Li, M.; Wang, X.; He, X.; Li, X.; Peng, Z.; Lai, J. Microstructure evolution and physical-based diffusion constitutive analysis of Al-Mg-Si alloy during hot deformation. Mater. Des. 2019, 184, 108181. [Google Scholar] [CrossRef]
- Langdon, T.G. Twenty-five years of ultrafine-grained materials: Achieving exceptional properties through grain refinement. Acta Mater. 2013, 61, 7035–7059. [Google Scholar] [CrossRef]
- Saadatkia, S.; Mirzadeh, H.; Cabrera, J. Hot deformation behavior, dynamic recrystallization, and physically-based constitutive modeling of plain carbon steels. Mater. Sci. Eng. A 2015, 636, 196–202. [Google Scholar] [CrossRef]
- Cao, F.; Sun, C.; Liu, S.; Liang, J.; Liu, R.; Guo, H.; Guo, N. Microstructures, hot tensile deformation behavior and constitutive modeling in a superlight Mg-2.76Li-3Al-2.6Zn-0.39Y alloy. J. Alloys Compd. 2022, 896, 163049. [Google Scholar] [CrossRef]
- Liu, X.; Zhang, H.; Zhang, S.; Peng, W.; Zhou, G.; Wang, C.; Chen, L. Hot deformation behavior of near-β titanium alloy Ti-3Mo-6Cr-3Al-3Sn based on phenomenological constitutive model and machine learning algorithm. J. Alloys Compd. 2023, 968, 172052. [Google Scholar] [CrossRef]
- Jiao, W.; Li, T.; Yin, G.; He, T.; Li, T.; Lu, Y. Hot deformation characteristics and microstructure evolution of Al20Co36Cr4Fe4Ni36 eutectic high entropy alloy. Mater. Charact. 2023, 204, 113180. [Google Scholar] [CrossRef]
- Jiang, W.; Cao, Y.; Yuan, S.; Zhang, Y.; Zhao, Y. Creep properties and deformation mechanisms of a Ni2Co1Fe1V0.5Mo0.2 medium-entropy alloy. Acta Mater. 2023, 245, 118590. [Google Scholar] [CrossRef]
- Tao, P.; Zhang, W.; Chen, Y.; Si, J.; Zhu, K.; Huang, Z.; Yang, Y. Effect of high temperature deformation on the deformation behavior and thermodynamic properties of a Zr-based bulk amorphous alloy. J. Alloys Compd. 2022, 907, 164450. [Google Scholar] [CrossRef]
- Zhao, H.; Qi, J.; Liu, G.; Su, R.; Sun, Z. A comparative study on hot deformation behaviours of low-carbon and medium-carbon vanadium microalloyed steels. J. Mater. Res. Technol 2020, 9, 11319–11331. [Google Scholar] [CrossRef]
- Jalali, A.; Malekan, M.; Park, E.S.; Rashidi, R.; Bahmani, A.; Yoo, G.H. Deformation behavior of Zr33Hf8Ti6Cu32Ni10Co5Al6 high-entropy bulk metallic glass and Cu47Zr47Al6 low-entropy bulk metallic glass at room and high temperatures. Mater. Sci. Eng. A 2022, 832, 142499. [Google Scholar] [CrossRef]
- Guo, K.; Pan, T.; Zhang, N.; Meng, L.; Luo, X.; Chai, F. Effect of microstructural evolution on the mechanical properties of Ni-Cr-Mo ultra-heavy steel plate. Materials 2023, 16, 1607. [Google Scholar] [CrossRef]
- Guo, K.; Pan, T.; Meng, L.; Chai, F.; Luo, X. Morphology and crystallography of the coalescent structure in Ni-Cr-Mo industrial heavy steel plate. Mater. Lett. 2023, 331, 133446. [Google Scholar] [CrossRef]
- Bansal, G.K.; Tripathy, S.; Chandan, A.K.; Rajinikanth, V.; Ghosh, C.; Srivastava, V.C.; Ghosh Chowdhury, S. Influence of quenching strategy on phase transformation and mechanical properties of low alloy steel. Mater. Sci. Eng. A 2021, 826, 141937. [Google Scholar] [CrossRef]
- Feng, R.; Bao, Y.; Ding, Y.; Chen, M.; Ge, Y.; Xie, L. Three different mathematical models to predict the hot deformation behavior of TA32 titanium alloy. J. Mater. Res. 2022, 37, 1309–1322. [Google Scholar] [CrossRef]
- Sellars, C.M.; McTegart, W.J. On the mechanism of hot deformation. Acta Mater. 1966, 14, 1136–1138. [Google Scholar] [CrossRef]
- Xue, D.; Wei, W.; Shi, W.; Zhou, X.; Rong, L.; Wen, S.; Wu, X.; Qi, P.; Gao, K.; Huang, H.; et al. Microstructural evolution and constitutive analysis of Al-Mg-Zn-Er-Zr based on arrhenius-type and machine-learning algorithm. Mater. Today Commun. 2022, 32, 104076. [Google Scholar] [CrossRef]
- Fuhg, J.N.; Bouklas, N. On physics-informed data-driven isotropic and anisotropic constitutive models through probabilistic machine learning and space-filling sampling. Comput. Meth. Appl. Mech. Eng. 2022, 394, 114915. [Google Scholar] [CrossRef]
- Hu, M.; Tan, Q.; Knibbe, R.; Xu, M.; Jiang, B.; Wang, S.; Li, X.; Zhang, M. Recent applications of machine learning in alloy design: A review. Mater. Sci. Eng. R 2023, 155, 100746. [Google Scholar] [CrossRef]
- Merchant, A.; Batzner, S.; Schoenholz, S.S.; Aykol, M.; Cheon, G.; Cubuk, E.D. Scaling deep learning for materials discovery. Nature 2023, 624, 80–85. [Google Scholar] [CrossRef]
- Ma, X.; Yu, Y. Training tricks for steel microstructure segmentation with deep learning. Processes 2023, 11, 3298. [Google Scholar] [CrossRef]
- Golmohammadi, M.; Aryanpour, M. Analysis and evaluation of machine learning applications in materials design and discovery. Mater. Today Commun. 2023, 35, 105494. [Google Scholar] [CrossRef]
- Thakur, S.K.; Kumar Das, A.; Jha, B.K. Application of machine learning methods for the prediction of roll force and torque during plate rolling of micro-alloyed steel. J. Alloy. Metall. Syst. 2023, 4, 100044. [Google Scholar] [CrossRef]
- Wang, J.; Zhu, B.; Hui, C.; Zehnder, A.T. Determination of material parameters in constitutive models using adaptive neural network machine learning. J. Mech. Phys. Solids 2023, 177, 105324. [Google Scholar] [CrossRef]
- Wen, H.; Jin, J.; Tang, X.; Wang, X.; Yang, H.; Zhang, Y.; Zhang, M.; Deng, L.; Wei, Q.; Chen, J.; et al. Machine learning-assisted constitutive modeling of a novel powder metallurgy superalloy. Int. J. Mech. Sci. 2023, 260, 108654. [Google Scholar] [CrossRef]
- Mirzadeh, H.; Najafizadeh, A.; Moazeny, M. Flow curve analysis of 17-4 PH stainless steel under hot compression test. Metall. Mater. Trans. A 2009, 40, 2950–2958. [Google Scholar] [CrossRef]
- Huang, X.; Wang, H.; Xue, W.; Xiang, S.; Huang, H.; Meng, L.; Ma, G.; Ullah, A.; Zhang, G. Study on time-temperature-transformation diagrams of stainless steel using machine-learning approach. Comput. Mater. Sci. 2020, 171, 109282. [Google Scholar] [CrossRef]
- Zhu, W.; Huo, W.; Wang, S.; Wang, X.; Ren, K.; Tan, S.; Fang, F.; Xie, Z.; Jiang, J. Phase formation prediction of high-entropy alloys: A deep learning study. J. Mater. Res. Technol 2022, 18, 800–809. [Google Scholar] [CrossRef]
- Gao, Z.Y.; Zhao, F.; Gao, S.D.; Xia, T. Machine learning prediction of hardness in solid solution high entropy alloys. Mater. Today Commun. 2023, 37, 107102. [Google Scholar] [CrossRef]
- Yuan, M.Y. Data Mining and Machine Learning: WEKA Application Technology and Practice, 2nd ed.; Tsinghua University Press: Beijing, China, 2016; pp. 35–81. [Google Scholar]
- Witten, I.H.; Frank, E.; Hall, M.A.; Pal, C.J. Data Mining: Practical Machine Learning Tools and Techniques, 4th ed.; Morgan Kaufman: San Francisco, CA, USA, 2017; pp. 44–65. [Google Scholar]
- Malakouti, S.M. Babysitting hyperparameter optimization and 10-fold-cross-validation to enhance the performance of ML methods in predicting wind speed and energy generation. Intell. Syst. Appl. 2023, 19, 200248. [Google Scholar] [CrossRef]
- Chen, W.; Li, S.; Bhandari, K.S.; Aziz, S.; Chen, X.; Jung, D.W. Genetic optimized Al–Mg alloy constitutive modeling and activation energy analysis. Int. J. Mech. Sci. 2023, 244, 108077. [Google Scholar] [CrossRef]
- Wei, Z.; Su, X.; Wang, D.; Feng, Z.; Gao, Q.; Xu, G.; Zu, G. Three-dimensional processing map based on BP-ANN and interface microstructure of Fe/Al laminated sheet. Mater. Chem. Phys. 2023, 297, 127431. [Google Scholar] [CrossRef]
- Alam, M.T.; Ubaid, S.; Shakil; Sohail, S.S.; Nadeem, M.; Hussain, S.; Siddiqui, J. Comparative analysis of machine learning based filtering techniques using MovieLens dataset. Procedia Comput. Sci. 2021, 194, 210–217. [Google Scholar] [CrossRef]
- Wu, C.; Han, S. Hot deformation behavior and dynamic recrystallization characteristics in a low-alloy high-strength Ni–Cr–Mo–V steel. Acta Metall. Sin. (Engl. Lett.) 2018, 31, 963–974. [Google Scholar] [CrossRef]
- Gao, Z.Y.; Kang, Y.; Li, Y.S.; Meng, C.; Pan, T. Study on elevated-temperature flow behavior of Ni-Cr-Mo-B ultra-heavy-plate steel via experiment and modelling. Mater. Res. Express 2018, 5, 46520. [Google Scholar] [CrossRef]
- Liu, C.; Wang, X.; Cai, W.; He, Y.; Su, H. Machine learning aided prediction of glass-forming ability of metallic glass. Processes 2023, 11, 2806. [Google Scholar] [CrossRef]













| Element | C | Si | Ni | Cr | Mo | V | Mn | Fe |
|---|---|---|---|---|---|---|---|---|
| Content | 0.08 | 0.25 | 4.5 | Cr + Mo + V > 1.0 | 0.6 | Bal. | ||
| Features | Minimum | Maximum | Mean | Standard Deviation |
|---|---|---|---|---|
| Temperature (°C) | 800 | 1200 | 1023.333 | 128.045 |
| Strain rate (s−1) | 0.01 | 10 | 2.343 | 3.884 |
| Strain | 0.05 | 0.8 | 0.397 | 0.239 |
| Metrics | R | RMSE (MPa) | MAE (MPa) | MSE (MPa2) | AARE |
|---|---|---|---|---|---|
| Random Committee | 0.99987 | 1.02064 | 0.69132 | 1.04172 | 0.67847% |
| k-NN | 0.98600 | 10.47312 | 7.15638 | 109.68620 | 6.89704% |
| Bagging | 0.99822 | 3.77632 | 2.43118 | 14.26056 | 2.22691% |
| libSVM | 0.98654 | 10.42077 | 7.51196 | 108.59240 | 6.72997% |
| BP-ANN | 0.98277 | 11.91479 | 9.35055 | 141.96230 | 9.07926% |
Disclaimer/Publisher’s Note: The statements, opinions and data contained in all publications are solely those of the individual author(s) and contributor(s) and not of MDPI and/or the editor(s). MDPI and/or the editor(s) disclaim responsibility for any injury to people or property resulting from any ideas, methods, instructions or products referred to in the content. |
© 2024 by the authors. Licensee MDPI, Basel, Switzerland. This article is an open access article distributed under the terms and conditions of the Creative Commons Attribution (CC BY) license (https://creativecommons.org/licenses/by/4.0/).
Share and Cite
Pan, T.; Song, C.; Gao, Z.; Xia, T.; Wang, T. The Prediction of Flow Stress in the Hot Compression of a Ni-Cr-Mo Steel Using Machine Learning Algorithms. Processes 2024, 12, 441. https://doi.org/10.3390/pr12030441
Pan T, Song C, Gao Z, Xia T, Wang T. The Prediction of Flow Stress in the Hot Compression of a Ni-Cr-Mo Steel Using Machine Learning Algorithms. Processes. 2024; 12(3):441. https://doi.org/10.3390/pr12030441
Chicago/Turabian StylePan, Tao, Chengmin Song, Zhiyu Gao, Tian Xia, and Tianqi Wang. 2024. "The Prediction of Flow Stress in the Hot Compression of a Ni-Cr-Mo Steel Using Machine Learning Algorithms" Processes 12, no. 3: 441. https://doi.org/10.3390/pr12030441
APA StylePan, T., Song, C., Gao, Z., Xia, T., & Wang, T. (2024). The Prediction of Flow Stress in the Hot Compression of a Ni-Cr-Mo Steel Using Machine Learning Algorithms. Processes, 12(3), 441. https://doi.org/10.3390/pr12030441

