Next Article in Journal
Partial Discharge Method for State-of-Health Estimation Validated by Real-Time Simulation
Next Article in Special Issue
Determination of Pressure Jump Dependence and Time Constants of Hydraulic Pumps with Constant Pressure and Variable Flow
Previous Article in Journal
Effects of Clump Size on the Pluripotency and Proliferation in the Passaging Process of Mouse Induced Pluripotent Stem Cells
 
 
Font Type:
Arial Georgia Verdana
Font Size:
Aa Aa Aa
Line Spacing:
Column Width:
Background:
Article

Air Conditioning System Integrated with Thermal Energy Storage for Buildings in Tropical Climates

1
Graduate Program in Mechanical Engineering, Federal Center of Technological Education of Minas Gerais (CEFET-MG), Belo Horizonte 30510-000, Brazil
2
Graduate Program in Mechanical Engineering, Federal University of Minas Gerais (UFMG), Belo Horizonte 31270-901, Brazil
3
Department of Energy Technology, KTH Royal Institute of Technology, SE-10044 Stockholm, Sweden
4
Centre for Smart Energy Research, Centro de Pesquisa em Energia Inteligente (CPEI), Federal Center of Technological Education of Minas Gerais (CEFET-MG), Belo Horizonte 30510-000, Brazil
*
Author to whom correspondence should be addressed.
Processes 2024, 12(11), 2388; https://doi.org/10.3390/pr12112388
Submission received: 20 September 2024 / Revised: 9 October 2024 / Accepted: 17 October 2024 / Published: 30 October 2024
(This article belongs to the Special Issue Application of Refrigeration and Heat Pump Technology)

Abstract

Thermal energy storage (TES) is an innovative technology that can help mitigate environmental problems and make energy consumption in air conditioning systems more efficient. TES also helps to decouple the production and use of cooling. In this work, a mathematical model was used to obtain the thermal loads of the environment based on Brazilian standards and to simulate the operation of an air conditioning system integrated with TES. A refrigeration system capable of providing cooling capacity for the selected environment was used. It simulated the operation of refrigeration systems to evaluate the coefficient of performance of the refrigeration cycle and the refrigeration system, including the TES, for the city of Teresina, in the northeast region of Brazil. On each day, the efficiency of the air-cooled chiller coupled with a TES that used paraffin with phase change material was verified. Based on the data obtained from the mathematical model, the reduction in energy consumption achieved by coupling TES with the air conditioning system varied between 10.6% and 1.3%.

1. Introduction

Despite considerable efforts, climate change continues to be a significant challenge. One area that has consistently attracted research attention is the heating, ventilating, air conditioning and refrigeration (HVAC&R) system [1,2,3]. Having the generation of energy from fossil fuel as the main source of global energy [4], the existence of global warming was recognized worldwide through the Kyoto Protocol in 1997, which resulted in a global commitment to reduce greenhouse gas emissions, not qualifying anthropogenic CO2 as the main cause. Furthermore, the Paris Agreement, in December 2015, set out measures to limit the global average temperature increase by 2100 to below 2 °C above pre-industrial levels [5].
Regardless of current concerns, estimates indicate that consumption, particularly related to air conditioning systems, will become the most significant factor in buildings worldwide, accounting for 16% of the global electricity demand in 2050 [6]. Several factors that will contribute to this increase are the following: (a) the fact that climate change is causing more extreme temperature events rather than just an increase in average temperature; (b) the economic growth and increased accessibility to air conditioning equipment; (c) geographical factors such as population growth and urbanization. Furthermore, between 2016 and 2050, the demand for electricity at peak times is expected to increase due to air conditioning systems by 10–45% in India, 8–30% in Brazil, and 15–41% in Indonesia [6].
Thermal energy storage (TES) coupled with air conditioning is an innovative technology that can help mitigate environmental problems and improve energy efficiency. The Energy demands vary on a daily, weekly and seasonal basis, and these demands can be minimized with TES systems. TES can reduce demand during peak hours by producing cold energy during the nighttime or when environmental conditions are more favorable. In addition, TES helps to balance consumption in situations where there is a time lag between supply and consumption [7,8,9]. The advantage of using TES in an air conditioning system is that it increases the overall efficiency of the system and improves reliability and can generate savings in running costs and less pollution of the environment [10]. Moreover, it is indicated as a possible alternative for tropical climates [11].
Evaluating recent studies of TES applications with air conditioning systems, it can be noted that the choice of phase change material (PCM) must be made considering the material’s ability to store cold energy and, later, discharge it, when necessary [12]. This choice must be guided according to the location where the system will be installed, such as thermal amplitude, for example. Different research was developed to evaluate PCM focusing on applications in air conditioning systems to enhance performance and save energy, making the consumption more linear once the usage of TES dissolves the peak time during the day.
Some studies in the literature have evaluated the effect of storing energy at night or when the ambient temperature is lower, indicating an increase in the coefficient of performance (COP). Zhao and Tan [13] proposed integrating a shell-and-tube TES with a conventional air conditioning system to increase performance. The TES functions as heat sinks to the air conditioner during the daytime cooling period. At night, heat stored in the PCM is discharged using relatively cool outdoor air. The shell-and-tube TES uses two different media (water and air) as heat transfer fluid (HTF). For the HTF, water was used for the charging loop, while air was used for the discharging loop. In this study a mathematical model for the TES unit was developed considering the effects of natural convection in the melting process of the PCM. The study evaluated the effects of HTF inlet temperature, mass flow rate, and conductive fin height on the TES system performance. In the heat charging process of the proposed TES, higher HTF inlet temperature, mass flow rate and fin height provide a higher TES charging rate and a shorter total charging time. Mathematical modelling was used to find the optimum fin height, to balance the PCM thermal storage system’s performance and cost. The effectiveness of this proposed TES system is generally higher than 0.5. The proposed case for replacing the conventional cooling tower using the proposed TES system for a water-cooled air-conditioner shows a COP value increase of about 25.6%. Chaiyat [14] used RT-20 as a PCM to evaluate the thermal performance of an air conditioning system by reducing the temperature of the air at the entrance of the evaporator coil. The experimental results were compared with the mathematical model which was in good agreement. Then, the model was applied to the economic analysis, and it was concluded that the air conditioning system with PCM could save 9.10% of the electric power cost and the payback period was about 4.15 years.
Most studies presented in the literature evaluate the installation of the PCM at a specific point in the refrigeration system (used for air conditioning) or test different materials in the PCMs. Fasl et al. [15] developed and implemented a model using the MATLAB/Simulink framework where a hybrid system (conventional system and HVAC&R with an active TES unit) with an appropriate thermal control increased the efficiency of an HVAC system. The results indicated that for the hybrid system the space achieve the desired temperature in a time 62% faster and with a COP 11.1% higher in relation to the conventional system.
To improve system performance Li et al. [16] proposed a multiple-PCM-based TES unit for use in conventional air conditioning systems. Three PCMs (PCM-1, PCM-2, and PCM-3) with phase change temperatures of 5.3 °C, 6.5 °C and 10 °C, respectively, were used. They studied the application of three PCMs with different phase change temperatures. Water was used as HTF. They proposed a model developed in Ansys Fluent to investigate the charging process, and to validate the model, an experimental system was constructed. The simulation indicated that there was an increase of approximately 32.22% of cold energy in the multiple-PCM system compared with a system with a single PCM, while the charging time of TES became shorter.
Said and Hassan [17] presented a study implementing a new technique that used a TES integrated with a conventional air conditioning system to increase its COP. Their technique is based on integrating TES plates to cool fresh air in the condenser of an air conditioning unit. At night, the cold air of the ambient environment flows between the PCM plates during the charging process. The next day, the hot air of the ambient environment is cooled down by flowing through the cold solidified PCM plates during the discharge process. The authors proposed a theoretical transient model for the PCM with an air heat exchanger and the results of this mathematical model were validated with experimental data. The work evaluated the effects of plate configurations, inlet air flowrate, the temperature of the inlet air in the process of charge and discharge processes of the TES and the performance of the air conditioning system. The study concludes that, for the same cross-sectional area of the plates, decreasing the plate width while increasing its length results in reduced melting time, cooling time, solidification time and the outlet air temperature. The result of this work shows that the best enhancement of performance is 14%, depending on the characteristics (width, length) of the system. The same authors conducted another study [18] in which a TES is coupled with an air conditioning system. The TES is charged during the nighttime and the accumulated energy is used during the daytime. The performance was evaluated during the charging and discharging of the TES in different inlet ambient air temperatures and velocities. The developed mathematical model was solved using ANSYS Fluent 17.2 software. The results demonstrate that during the discharging process, the outlet air temperature from the PCM plates is reduced by increasing the inlet air temperature and velocity. The rate of PCM melting increases when the ambient temperature rises, decreasing the PCM plate width, which has the advantage of reducing the solidification time, but it reduces the power saving by about 10.5%.
Mousavi Ajarostaghi et al. [19] developed a three-dimensional mathematical model using Ansys Fluent to verify the efficiency of a system with a tube and shell. An internal coil was dipped into ice as PCM evaluated the influence of dynamic parameters: inlet temperature and refrigerant mass flow rate. In addition, geometrical parameters were analyzed, such as coil pitch, diameter, and height, in the PCM melting process. Results indicate, for all geometric parameters analyzed, the results indicated that increasing the HTF inlet temperature led to a reduction of the melting time in the order of 23–33%, while increasing the mass flow rate decreased the melting time in the order of 2%. Regarding the geometrical influence, the coil diameter exhibited the most significant effect on the melting rate.
In a theoretical study, Aljehani, Nitsche and Al-Hallaj [20] presented a detailed numerical analysis to describe the heat transfer transient in a TES with a phase change composite material (PCC), comprising 78% low-temperature paraffin, namely n-Tetradecane (C14H30) and 22% expanded graphite, exchanging heat with the refrigerant fluid of the refrigeration system. The proposal was made for a hybrid refrigeration system, where the TES system works in parallel with the refrigeration system. Ethylene Glycol (EG) loop #1 mediated heat exchange between incoming hot air and the PCC during the discharging time in peak demand times and EG loop #2 mediated heat exchange between the refrigerant and the PCC during charging at night time. A mathematical model was validated using experimental data, the variations between them were approximately (4–9%) and were attributed to the heat loss in the actual experiment, which demonstrated acceptable agreement and an accurate representation.
Nie et al. [21] developed a study to enhance the performance of an air conditioning system with TES. They searched for strategies to overcome the heat transfer limitations of the air and PCM. Two methods were considered: extending heat transfer surfaces, adding fins in the PCM and air side and adding heat transfer enhancement materials in the PCM. Fins at the surfaces were more effective than adding thermal conductive material particles in the PCM. The fins method results in enhancing the performance of the charging and discharging process. The air side fins were more effective than the PCM side fins. The results also showed that the increase in PCM thermal conductivity could enhance the heat transfer of the PCM side.
The existing literature on the use of phase change materials (PCMs) in air conditioning systems tends to focus on three main areas of investigation: the integration of PCMs into diverse system components, the evaluation of alternative PCM materials; and the analysis of the impact of storing energy in specific conditions. Despite the authors’ best efforts, they were unable to identify any work in the literature that evaluates a mathematical model to analyze the effect of using a TES coupled with an HVAC system for cooling production applied in tropical climates. This is particularly the case in locations where the use of air conditioning systems is required on an annual basis. In these locations, although the ambient temperatures remain high at night, they are lower than the temperatures observed during the day. Therefore, this research aimed to develop a mathematical model capable of obtaining the thermal loads of the environment and simulating the operation of an air conditioning system integrated with TES that uses a PCM. This could be a significant alternative in light of the increase in energy consumption for air conditioning systems in tropical climates, particularly during peak times.

2. Materials and Methods

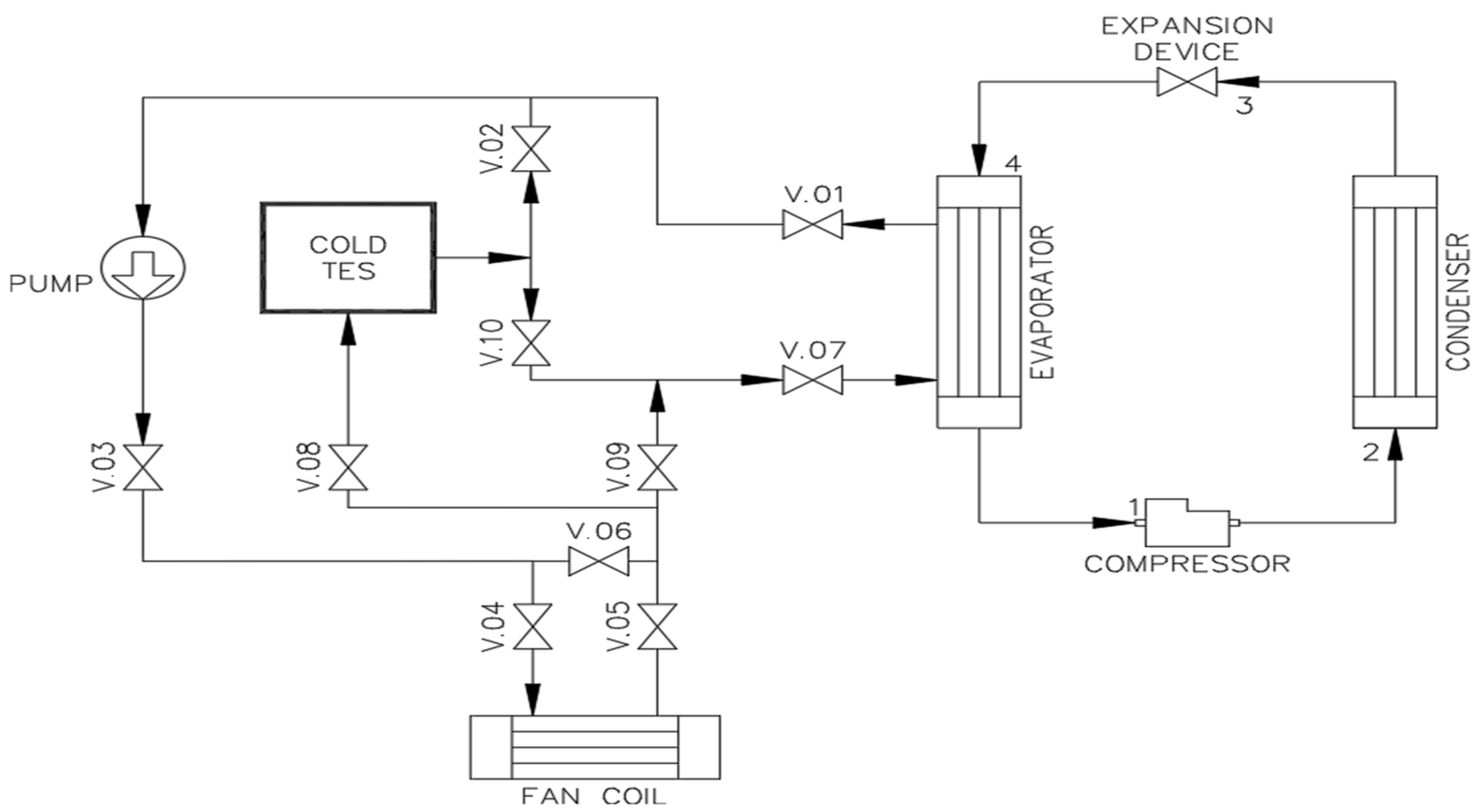
Figure 1 presents the air conditioning system coupled with TES used in this study. As well as the refrigeration system with basic components (evaporator, compressor, condenser, and expansion device), the TES to cold storage is presented. One of the main advantages of using a mathematical model is the fact that it can be used to simulate different conditions at low costs, as the expenses in the simulations are generally less than those in the experimental tests, and the results are mostly generated in a shorter time [22].
There are three modes of operation: (a) charging TES during the night; (b) direct cold energy used; and (c) discharging TES during the peak time. In each mode the solution flows through the pump. The first mode (charging TES during the night) involves storing the cold energy produced in the evaporator in Cold TES. To achieve this, valves V.01, V.03, V.06, V.08, V.10 and V.07 must be open, while all the others must be closed. In the second mode (direct energy used), the cold energy produced in the evaporator is transferred to the fan coil to meet the ambient thermal load demand. To achieve this, valves V.01, V.03, V.04, V.05, V.09 and V.07 must be open, and all the others must be closed. Finally, in the third mode (discharging TES during the peak time), the cold energy stored in the Cold TES is transferred to the fan coil to meet the ambient thermal load demand. To achieve this, V.02, V.03, V.04, V.05, and V.08 must be open and all the others must be closed.
The air conditioning system is set to maintain the internal temperature between 20 °C and 25 °C during business hours (08:00 to 18:00). Outside business hours there is no control of the internal temperature.
The algorithm of the mathematical model that was applied to simulate different scenarios and operating conditions, and produce reliable output data is presented in Figure 2, Figure 3 and Figure 4. Figure 2 shows a flow chart of the model for direct cold energy used. Figure 3 shows the flow chart of the model using the discharging TES during the peak time. For the cases presented in Figure 2 and Figure 3, first, the thermal load model is run. Then, the operating time, indoor temperature and PCM usage are checked. Afterward, the air conditioning model or the PCM model is run. In addition, for part of the night, the air conditioning is run to charge the TES as presented in Figure 3.
Figure 4 shows the flowchart of the air conditioning model. After the input data and initialization values, the model proceeds to obtain the evaporator conditions. These variables are the output of the model, but the values are initially estimated and later corrected by trial and error. Specific equations are used in each control volume in the boiling and superheating region. A similar procedure is then used for the condenser after utilizing the compressor model. Specific equations are used in each control volume in the desuperheating, condensation and subcooling regions. The secant method is used to speed up the convergence of the model. This is performed for each time step until the model converges. The following section presents the equations used in the model.

2.1. Chiller

The compressor is modelled with the mass flow of refrigerant at a constant rotation speed and the consumed electrical power is given by the mathematical model of the compressor. The mass flow rate of the refrigerant m ˙ ref through the compressor is given by Equation (1) [23].
m ˙ ref = ρ 1   .   N   .   V c   .   η V
where ρ1 is the density of refrigerant fluid in at the compressor inlet, N is the compressor rotation speed, Vc is the compressor displacement volume and the ηV is the compressor volumetric efficiency. The volumetric efficiency is determined according to Equation (2), applied to screw compressors, and the pressure ratio (r) is given by Equation (3). In this case, “a1” was assumed to be 0.95 and “a2” 0.0125, as in Kosmadakis et al. [24].
ηV = a1 − a2 . r
r = P2/P1
In the above equation, P1 is the compressor inlet pressure and P2 is the compressor outlet pressure. The consumed electrical power of the compressor ( W ˙ c ) is given by Equation (4), where i1 is the specific enthalpy of the refrigerant at the compressor suction/evaporator outlet and i2 is the specific enthalpy of the refrigerant at the compressor discharge/condenser inlet. For the compressor process, an isentropic efficiency of 0.85 is considered.
W ˙ C = m ˙ ref   .   i 2 i 1
The condenser heat transfer rate ( Q ˙ Cond ) in the air condenser is given by Equation (5) for the refrigerant fluid side and by Equation (6) for the air side.
Q ˙ Cond = m ˙ ref   .   i 2 i 3
Q ˙ Cond = m ˙ air   .   C p ;   air   .   T air ; o T air ; i
In this equations, i3 is the refrigerant-specific enthalpy at the expansion device inlet, T2 is the refrigerant fluid temperature at the condenser inlet, Tair;i is the air inlet temperature at the condenser, Tair;o is the air outlet temperature at the condenser, mair is the mass flow rate of the air through the condenser, and Cpair is the specific heat of air. The effectiveness–NTU method was used as in [2]. The effectiveness (ε) and number of transfer units (NTU) is given by Equations (7) and (8), respectively.
ε a = Q ˙ Cond / C ˙ min   .   T 2 T ai
NTU = UA cond / C ˙ min
where Cmin is the lowest value obtained by the product of mass flow rate and specific heat for each fluid. The condenser global heat transfer coefficient (UAcond) is the global heat transfer coefficient in the air condenser determined by Equation (9).
UA cond = ( 1 / ( h ¯ Cond   .   π   .   D ii   cond   .   L Cond ) + ( ( ln D oi   cond / D ii   cond ) / ( 2   .   π   .   k C   .   L Cond ) ) + ( 1 / ( h ¯ air   .   A Cond ) ) 1
where h ¯ Cond is the average convective coefficient of the refrigerant in the condenser, Dii cond is the inner diameter of the refrigerant tube in the condenser, LCond is the length of the condenser tube, Doi cond is the outer diameter of the refrigerant tube in the condenser, kC is the thermal conductivity of the material of the refrigerant tube in the condenser h ¯ air is the average air convection coefficient in the condenser and ACond is the condenser external surface area. The refrigerant average convective coefficient is determined according to Gnielinski [25] in a single-phase flow and Shah [26] in a two-phase flow. The correlation applied to find the air convective coefficient is proposed by Zukauskas [27]. The relationship between the effectiveness and NTU in crossflow without mixing is given by Equation (10) [28].
ε b = 1 exp { ( NTU   ^   0 . 22 ) / ( C min / C max )   .   [ exp ( ( C ˙ min / C ˙ max )   .   ( NTU   ^   0 . 78 ) 1 ] }
In Figure 4 the condensing pressure/temperature is calculated iteratively, comparing Equations (7) and (10) and the error for effectiveness, which is evaluated by Equation (11).
eH = ((εb εa)/εa) . 100
The objective of the mathematical model of the expansion valve is to identify the mass flow rate, which is determined by Equation (12) [29].
m . r e f = A E D C E D ( 2 ρ 3 P 3 P 4 )
where AED is the expansion valve cross-section area, ρ3 is the refrigerant density at the expansion device inlet, P3 is the refrigerant pressure at the expansion device inlet, and CED nis the flow coefficient of the expansion valve, which is calculated by Equation (13) [30] where v4 is the refrigerant-specific volume at the expansion evaporator inlet.
C E D = 0.02005 ( ρ 3 + 0.634 v 4 )
The coaxial evaporator comprises two concentric tubes, with the refrigerant fluid flowing through the inner tube and the water flowing in the opposite direction (counterflow) through the annular region. The cooling capacity of the evaporator Q ˙ ev is obtained by the energy balance for the steady-state condition and given by Equation (14) for the refrigerant side and Equation (15) for the water side.
Q ˙ ev = m ˙ ref i 1   i 4
Q ˙ ev = m ˙ W ; ev Cp w T wi   T wo
where i4 is the refrigerant-specific enthalpy at the evaporator inlet, m ˙ W ; ev is the water mass flow rate at the evaporator, CpW is the water-specific heat, TWi is the water temperature at the evaporator inlet, TWo is the water temperature at the evaporator outlet, UAev is the evaporator cooling capacity, calculated by Equation (16), and ∆TW is the difference between inlet and outlet water temperature.
UA ev = ( ( 1 / ( h ¯ ev   .   π   .   D ii ; ev   .   L ev ) ) + ( ( ln ( D oi   ev / D ii   ev ) ) / ( 2   .   π   .   k C   .   L ev ) ) + ( 1 / ( h ¯ w ; ev   .   π   .   D io ; ev   .   L ev ) ) )   ^   ( 1 )
where h ¯ ev is the average convective coefficient of the refrigerant in the evaporator, Dii ev is the inner diameter of the refrigerant tube in the evaporator, Lev is the length of the evaporator tube, Doi ev is the outer diameter of the refrigerant tube in the evaporator, h ¯ w e ; v is the average convective coefficient of the water in the evaporator, Dio;ev is the inner diameter tube of the water tube. The average convective coefficient of the refrigerant was determined by a numerical integration method with a constant enthalpy step, as presented by Zhang et al. [31]. Furthermore, this method uses the correlations proposed by Gnielinski [25] in a single-phase flow and Shah [32] for a two-phase flow. Equivalent equations to Equation (10) but for coaxial counterflow, are presented by Incorporeal et al. [28], and Equation (7) is applied for the evaporator but considering that the heat transfer rate and temperatures are equivalent.

2.2. Energy Metric

The measured coefficient of performance of the refrigeration system, the (COPR) is obtained from the Equation (17), and the coefficient of performance of the system, refrigeration, and cold-water system (COPG) are given by Equation (18), where ( W ˙ p ) is the cold water pump power.
COP R = Q ˙ ev / W ˙ C
COP G = Q ˙ ev / ( W ˙ C + W ˙ p )

2.3. Latent Thermal Energy Storage

The amount of stored energy can be determined by Equation (19) [33], where (am) is the PCM fraction melted, (CpS) is the specific heat capacity of PCM in solid state, (CpL) is the specific heat capacity of PCM in liquid state, (ΔH) is the difference of latent heat in liquid and solid state, (mPCM) is the mass of PCM, (Q) is the amount of energy stored in PCM, (Tf) is the PCM final temperature, (Ti) is the PCM initial temperature, (Tm) is the PCM melting temperature and (ΔT) is the temperature difference. It is assumed in this study that the TES is insulated and does not exchange heat with the surrounding environment.
Q = mPCM [Cps (Tm − Ti) + am . ∆H + CpL (Tf − Tm)]
The melted fraction during the simulation process is determined using Equation (19). The entire simulation process is carried out using a quasi-steady-state model with 2-min steps.

2.4. Thermal Load

The thermal load calculation is developed according to the ABNT (Brazilian Association of Technical Standards) in the ABNT NBR 15220 [34,35,36] and ABNT NBR 16401 [37,38] standards and was presented by Ferreira et al. (2022) [39]. Equation (20) presents the calculation of the wall area (AWa), which is determined by the room width (W), room length (Le), and room height (H) of the surrounding wall. Equation (21) shows the calculation of the ceiling area (AC), and Equation (22) shows the floor area (AF).
AWa = 2 . (W + Le) . H
AC = W . Le
AF = W . Le
The heat transfer rate by conduction ( Q ˙ cht ) is obtained by Equation (23). Climatic data referring to the external air temperature (Tair,ext) were obtained from the Brazilian National Institute of Meteorology (INMET) website.
Q ˙ cht = ( U wa . A Wa + U F + A F + U C + A C )   . ( T air , ext T air , int )
where (UWa) is the heat transfer rate by the walls, (UF) is the heat transfer rate by the floor, (UC) is the heat transfer rate by the ceiling, and (Tair,int) is the internal air temperature. The calculation of the heat generated by people ( Q ˙ per ) is obtained by Equation (24), where (Np) is the number of people and (F) the energy generated per person.
Q ˙ per = Np   .   F
Equation (25) gives the heat generated by lighting ( Q ˙ lig ), where Ilu is the thermal load generated by lighting.
Q ˙ lig = Ilu   .   W   .   Le
The thermal load imputed by the sun ( Q ˙ sun ) is obtained by Equation (26). The hourly solar radiation in the roof (Fs_c) was obtained from the INMET website, where (Fs_p) is the wall solar factor, (I) is the solar radiation, time is the actual time, and (φ) is the thermal delay.
Q ˙ sun = ( F s _ c   .   A C   +   F s _ p   .   A Wa )   .   I   .   [ time φ ]
Equation (27) presents the calculation of the thermal load due to the air renewal rate ( Q ˙ arr ). The air-specific mass (ρair) and the air enthalpy of the external (iar,ext) and internal (iar,int) environment are obtained from CoolProp [40].
Q ˙ arr = ρ air   .   F p   .   Np + F a   .   A Wa   .   i air , ext   i air , int
where Fp is the air renewal factor per person and Fa is the air renewal factor per area. Finally, the hourly thermal load rate ( Q ˙ e ) is obtained by Equation (28), where ( Q ˙ ele ) is the heat transfer rate by equipment.
Q ˙ e = Q ˙ cht + Q ˙ per + Q ˙ lig . + Q ˙ sun + Q ˙ arr Q ˙ ele

2.5. Work to Be Developed

The model considers a time step between the simulations carried out, as our database is in one-minute steps. For each step of the simulation the calculation of the thermal load of the environment is calculating using the information from the thermal load. The temperature of the environment is also calculated. If this temperature is higher than the limit defined as the comfort temperature, a simulation of the air conditioning system is carried out to reduce the temperature or the TES is discharged and is maintained within the defined parameters.
The simulation of the mathematical model of the refrigeration system is conducted in the Python programming language with thermodynamic data sourced from the CoolProp library. Based on the aforementioned information, the work that follows on from here will focus on implementing the mathematical model of the equations presented to determine the thermal load of an office environment with the dimensions according to Table 1.
The general input data for the thermal load calculation are shown in Table 2. Table 3 presents the TES input data and Table 4 shows the refrigeration cycle input data. Using the data mathematical model that was applied to simulate the scenarios, the following was established: (a) direct cold energy used (as shown in Figure 2); (b) discharging TES (as shown in Figure 3); and (c) charging TES during the night (as shown in Figure 3). In addition, the air conditioning model is used for direct cold energy used and for charging TES (as shown in Figure 4).
The general input data for the calculation of the thermal load are shown in Table 2. Table 3 presents the TES input data and Table 4 shows the Refrigeration cycle input data. Whit the data mathematical model that was applied to simulate the scenarios: (a) directly cold energy used (as shown in Figure 2); (b) discharging TES (as shown in Figure 3); and (c) charging TES during the night (as shown in Figure 3). In addition, the air conditioning model is used for directly cold energy used and for charging TES (as shown in Figure 4).
In order to simulate the air conditioning system, the city of Teresina, situated in the state of Piauí (PI), in the northeast of Brazil was selected as the location. The region is characterized by a tropical climate, and it is notable that the air conditioning system is operational on a daily basis throughout the year. The climate data for Teresina were obtained from the website of the Brazilian National Institute of Meteorology (INMET) website for 2019. It was determined that the environment should be air-conditioned during business hours from 08:00 to 18:00, with the room temperature maintained between 20.0 °C and 25.0 °C during this period. The air conditioning system coupled to the TES charged during the nighttime and then discharged the TES during the afternoon.
The decision to utilize paraffin as the PCM in the TES system was based on a comprehensive review article [12]. In this study, the authors analyzed papers in which heat pumps are coupled with TES to store energy focusing on air conditioning (17 papers) or water heating (21 papers). The papers were published between 1999 and 2020, and the analysis indicates that approximately 58% of the studies used paraffin as PCM (paraffin, paraffin wax, and RT).
An evaluation of the meteorological data available for the city in 2019 was carried out to select the days to be analyzed. This analysis focused on the global radiation and air temperature. After evaluating these main meteorological data, the date of 23 January 2019 was selected because it has the highest solar radiation. The date of 20 December 2019 was selected because it had the highest temperature. In addition, the date of 17 May 2019 was chosen because it has the lowest maximum temperature recorded.

3. Results and Discussion

The simulated results are described in this section. Initially, the time step is analyzed as illustrated in Figure 5. Smaller time steps, such as one minute, do not offer an advantage over a two-minute time step. This is because a small-time step requires more time to process the simulation. Conversely, a large time step, such as five minutes, is chosen producing different results, as indicated in Figure 5. Therefore, a time step of two minutes is selected.
The thermal performance of the air conditioning system was numerically simulated during the selected day in the climatic conditions of Teresina. The highest sum of solar radiation rate occurred on 23 January 2019. The effect of the solar radiation was noted in the internal temperature in Figure 6, which shows the external and internal temperatures (with and without TES) of the simulated environment. Approximately three hours after the solar radiation rate started, it increased the heat gain of the environment. At the beginning of the business hour, it decreased because the air conditioning system started to work. When the air conditioning system was operating without using the TES and the temperature varies between the set limits, from 20 °C to 25 °C, throughout the entire operating cycle of the system, since the air conditioning system is coupled to the TES, the temperature at the beginning of the TES discharge period was maintained. This is because the simulation determined that all the thermal load generated from 13:00 onwards should be deducted from the energy stored in the TES until all of it is consumed.
Figure 7 and Figure 8 illustrate the behavior of the PCM during the charging, storage, and discharging processes. During the period of charging, from 01:00 to 04:00, there is an increase in stored energy. At the beginning of the charging process, the material temperature drops, as does the start of the solidification process. The solidification process starts around 01:42, and 89.8 of the mass of 610.0 kg of PCM solidifies. From 04:00 to 13:00, there is the PCM energy storage phase, during which the accumulated energy, temperature and solidification are maintained. After 13:00 the PCM discharge process begins. At the beginning of the process, the temperature remains constant, while the stored heat and the solid fraction are reduced until all the stored heat is dissipated by the thermal load of the environment.
The efficiency of the operation of the air conditioning system in operation on 23 January 2019 can be seen in Figure 9 and Figure 10, where the COPR values are shown. The air conditioning system coupled with the TES has the same COPR values as the system without the TES during business hours, when the TES is not discharging. On the other hand the COPR average is 77.1% lower during the discharging period, 13:00 to 18:00, when compared to the charging period of the TES 01:00 to 04:00. The higher COPR values observed during the charging period of the TES are because cooling is easier during the nighttime, when outside temperatures are usually lower. During business hours, the COPR is the same as long as the air conditioner is the same. The COPG was taken into account in this simulation. During the charging period the highest value was 1.95, and the average was 1.93, which is 69.5% higher than the average for the system without TES during the discharging period, which had the highest value of 1.83.
The highest temperature occurred three times during the year, one of which was the day 20 December 2019. Figure 11 shows the radiation and external and internal temperatures of the simulated environment. For this day, the start of the discharge period of the TES starts when the internal temperature is close to the temperature of the upper limit of the setpoint. As shown in Figure 12, the stored cooling was not enough to supply the total thermal load during the discharge period; therefore, the air conditioning must start working again and the internal temperature starts to decrease again.
As aforementioned, the stored cooling was not sufficient for the whole discharge period, from 13:00 to 18:00. Figure 13 shows the PCM solid fraction, which achieves 90.3%. All the PCMs of the TES was melted before the end of the discharge period, and the temperature of the PCM started to increase until it reached the external temperature, once the TES was discharged, the flow no longer flowed through the TES.
The performance of the air conditioning system operation on 20 December 2019 can be observed in Figure 14 and Figure 15, where the COPR values are shown. The air conditioning system coupled with the TES has a COPR average of 53.1% higher during the charging period, from 01:00 to 04:00, than during the discharging, from 13:00 to 18:00, for the system without TES. The higher COPR value observed during the charging period of the TES is 2.63, and the average during this period is 2.55. During business hours, the COPR of the air conditioning system with TES reappears when the system begins operating at the end of the afternoon.
The COPG was taken into account in this simulation. During the charging period the highest value of this was 1.98, and the average was 1.94, which is 40.8% higher than the average for the system without TES during the discharging period, which had the highest value of 1.83.
The lowest maximum temperature was recorded on 17 May 2019. Figure 16 shows the external and internal temperatures of the simulated environment. On this day, the number of cycles of the air conditioning system was higher than on 20 December 2019, when the external temperatures and radiation rates were lower, as shown in Figure 16. The thermal load of the simulated environment was also lower.
As a result of the lower external temperatures the efficiency of the operation of the air conditioning system operation on 17 May 2019 was better than the other days presented, as can be seen in Figure 17 and Figure 18, which illustrate the COPR values. The maximum COPR presented during the charging period was 2.65 and the maximum value during the day was 2.7 and it was achieved during business hour, where the COPR values are shown. On this lower temperature day, the charging time was reduced by one hour when compared to 23 January 2019 and 20 December 2019. As a result of this shorter charging period, the stored heat was not sufficient to supply the entire discharge time; therefore, the COPR reappeared at the end of business hours, indicating that the air conditioning system was required to operate once more.
As a result of the short charging period (when the solid fraction achieves 63.8%), the solid fraction of the PCM is smaller and the amount of heat was insufficient until the end of the discharge period, as shown in Figure 19. The amount of heat stored was less than the thermal load during the discharge period as shown in Figure 20.
Electricity is consumed in the compressor when the air conditioner is running and, in the pump, when TES is charging and during business hours (for direct cold energy used and for discharging TES). The total energy consumption at the end of the day with and without TES is shown in Figure 21. It can be seen that the energy consumed by the pump in the air-conditioning system with TES is higher than in the system without TES because the pump remains in operation during the TES discharge period. Thus, in addition to working during the system charging period, the pump also remains in operation during business hours. On 23 January 2019, an air conditioner with TES saves 3.4% in electricity consumption. On 20 December 2019, an air conditioner with TES saves 10.6% in electricity consumption. On 17 May 2019, an air conditioner with TES saves 1.3% in power consumption, as shown.
In order to conduct an additional simulation for 20 December 2019, the building area was modified. The initial building area is 8.0 m × 6.0 m, where the system with the use of TES compared to a building without the use of TES shows a reduction in energy consumption of 10.6%. Subsequently, the area to be air-conditioned increased by approximately 20%, resulting in a new area of 8.8 m × 6.6 m. As a result, the air-conditioning system operating with TES consumed 7.4% more energy than the system in the initial area of the building. On the other hand, for a 20% smaller area, 7.2 m × 5.4 m, the system coupled with TES exhibited a 1.8% increase in efficiency compared to the same system operating in the initial environment.

4. Conclusions

This work presents a mathematical model of an integrated air conditioning system integrated with thermal energy storage utilizing phase change material. The mathematical model was able to determine the thermal loads and the temperature of the simulated environment. Having this information, the air conditioning system was simulated to control the internal temperature during business hours. An air-cooled chiller operating in Teresina, Brazil, a place with a tropical climate, was used to meet the thermal load. Three days of the year were chosen: the day with the maximum sum of solar radiation, and the days with the minimum and maximum air temperature.
The simulation results showed that the air conditioning system with TES saved 10.6% of energy on the hottest day, 3.8% on the day with the highest solar radiation and 1.3% on the day with the lowest maximum temperature. In locations where the air conditioning system operates for most of the year, even a minor reduction in energy consumption will result in a notable reduction in environmental impact. In addition, it shows that the use of an air conditioning system coupled with TES could save energy and decouple the electricity demand of the peak time. Cold energy stored during the night is sufficient to meet the thermal load for some days, but not for all. An appropriate control and weather forecasting system can then determine the amount of cold energy that needs to be stored during the night to reduce air conditioning operation during the day.

Author Contributions

Conceptualization, T.P. and W.D.; methodology, A.S.; software, A.S., T.P. and W.D.; validation, A.S., L.M. and P.B.; formal analysis, A.S., T.X. and T.P.; investigation, A.S.; resources, T.P.; data curation, A.S.; writing—original draft preparation, A.S., writing—review and editing, T.X. and W.D.; visualization, L.M. and P.B.; supervision, T.P.; project administration, T.P.; funding acquisition, T.P. All authors have read and agreed to the published version of the manuscript.

Funding

This work was supported by Foundation for Research Support of the State of Minas Gerais (FAPEMIG), Brazil and National Council for Scientific and Technological Development (CNPq), Brazil.

Data Availability Statement

If additional data is required, it is available upon request.

Conflicts of Interest

The authors declare no conflicts of interest.

References

  1. Kutlu, C.; Zhang, Y.; Lyu, Q.; Su, Y.; Riffat, S. Direct-expansion solar-assisted heat pump coupled with crystallization-controlled supercooled PCM for shifting building electricity demand. Energy Build. 2023, 301, 113660. [Google Scholar] [CrossRef]
  2. Duarte, W.M.; Paulino, T.F.; Tavares, S.G.; Cançado, K.N.; Machado, L. Comparative study of geothermal and conventional air conditioner: A case of study for office applications. J. Build. Eng. 2023, 301, 113660. [Google Scholar] [CrossRef]
  3. González, L.; Romero, J.; Saavedra, N.; Garrido, J.M.; Quinteros-Lama, H.; González, J. Heat Pump Performance Mapping for the Energy Recovery from an Industrial Building. Processes 2024, 12, 1955. [Google Scholar] [CrossRef]
  4. IEA. World Energy Balances: Overview; IEA: Paris, France, 2021. [Google Scholar]
  5. Real-Fernández, A.; Navarro-Esbrí, J.; Mota-Babiloni, A.; Barragán-Cervera, Á.; Domenech, L.; Sánchez, F.; Maiorino, A.; Aprea, C. Modeling of a PCM TES tank used as an alternative heat sink for a water chiller. Analysis of performance and energy savings. Energies 2019, 12, 3652. [Google Scholar] [CrossRef]
  6. OECD/IEA. International Energy Agency. The Future of Cooling Opportunities for Energy Efficient Air Conditioning; International Energy Agency (IEA): Paris, France, 2018. [Google Scholar]
  7. Veerakumar, C.; Sreekumar, A. Phase change material based cold thermal energy storage: Materials, techniques and applications—A review. Int. J. Refrig. 2016, 67, 271–289. [Google Scholar] [CrossRef]
  8. Li, S.F.; Liu, Z.H.; Wang, X.J. A comprehensive review on positive cold energy storage technologies and applications in air conditioning with phase change materials. Appl. Energy 2019, 255, 113667. [Google Scholar] [CrossRef]
  9. Arévalo, P.; Ochoa-Correa, D.; Villa-Ávila, E. Advances in Thermal Energy Storage Systems for Renewable Energy: A Review of Recent Developments. Processes 2024, 12, 1844. [Google Scholar] [CrossRef]
  10. Sarbu, I.; Sebarchievici, C. A comprehensive review of thermal energy storage. Sustainability 2018, 10, 191. [Google Scholar] [CrossRef]
  11. Paulino, T.F.; Duarte, W.M.; Oliveira, E.S. Energia Térmica Residencial: Alternativas para o aumento da eficiência energética e redução do impacto ambiental. Pesqui. Em Humanismo Solidário 2023, 3, 131–154. [Google Scholar]
  12. Dutra, C.M.L.C.; de Oliveira, A.G.; Duarte, W.M.; de Freitas Paulino, T. ENC-2020-0250 The Brazilian perspective of thermal energy storage focused on air conditioning and water heating for bath: Literature Review. In Proceedings of the 18th Brazilian Congress of Thermal Sciences and Engineering, Porto Alegre, Brazil, 16 November 2020. [Google Scholar]
  13. Zhao, D.; Tan, G. Numerical analysis of a shell-and-tube latent heat storage unit with fins for air-conditioning application. Appl. Energy 2015, 138, 381–392. [Google Scholar] [CrossRef]
  14. Chaiyat, N. Energy and economic analysis of a building air-conditioner with a phase change material (PCM). Energy Convers. Manag. 2015, 94, 150–158. [Google Scholar] [CrossRef]
  15. Fasl, J.M.; Briscoe, C.R.; Mohs, W.F.; Alleyne, A.G. Dynamic Model of a Refrigeration System with Active Thermal Energy Storage. ASHRAE Trans. 2014, 120. [Google Scholar]
  16. Li, X.Y.; Yang, L.; Wang, X.L.; Miao, X.Y.; Yao, Y.; Qiang, Q.Q. Investigation on the charging process of a multi-PCM latent heat thermal energy storage unit for use in conventional air-conditioning systems. Energy 2018, 150, 591–600. [Google Scholar] [CrossRef]
  17. Said, M.A.; Hassan, H. Parametric study on the effect of using cold thermal storage energy of phase change material on the performance of air-conditioning unit. Appl. Energy 2018, 230, 1380–1402. [Google Scholar] [CrossRef]
  18. Said, M.A.; Hassan, H. A study on the thermal energy storage of different phase change materials incorporated with the condenser of air-conditioning unit and their effect on the unit performance. Energy Build. 2019, 202, 109353. [Google Scholar] [CrossRef]
  19. Mousavi Ajarostaghi, S.S.; Poncet, S.; Sedighi, K.; Aghajani Delavar, M. Numerical modeling of the melting process in a shell and coil tube ice storage system for air-conditioning application. Appl. Sci. 2019, 9, 2726. [Google Scholar] [CrossRef]
  20. Aljehani, A.; Nitsche, L.C.; Al-Hallaj, S. Numerical modeling of transient heat transfer in a phase change composite thermal energy storage (PCC-TES) system for air conditioning applications. Appl. Therm. Eng. 2020, 164, 114522. [Google Scholar] [CrossRef]
  21. Nie, B.; Du, Z.; Zou, B.; Li, Y.; Ding, Y. Performance enhancement of a phase-change-material based thermal energy storage device for air-conditioning applications. Energy Build. 2020, 214, 109895. [Google Scholar] [CrossRef]
  22. Duarte, W.M.; Paulino, T.F.; Duarte, W.M.; Maia, A.A.; Machado, L. Experimental Validation Through a Parallel Computation Algorithm for Evaluation Uncertainty of the Mathematical Model of Direct Expansion Solar Assisted Heat Pump. J. Sol. Energy Res. Updates 2023, 10, 8–24. [Google Scholar] [CrossRef]
  23. Duarte, W.M.; Paulino, T.F.; Pabon, J.J.; Sawalha, S.; Machado, L. Refrigerants selection for a direct expansion solar assisted heat pump for domestic hot water. Sol. Energy 2019, 184, 527–538. [Google Scholar] [CrossRef]
  24. Kosmadakis, G.; Arpagaus, C.; Neofytou, P.; Bertsch, S. Techno-economic analysis of high-temperature heat pumps with low-global warming potential refrigerants for upgrading waste heat up to 150 °C. Energy Convers. Manag. 2020, 226, 113488. [Google Scholar] [CrossRef]
  25. Gnielinski, V. New equations for heat and mass transfer in turbulent pipe and channel flow. Int. Chem. Eng. 1976, 16, 359–367. [Google Scholar]
  26. Shah, M.M. Comprehensive correlations for heat transfer during condensation in conventional and mini/micro channels in all orientations. Int. J. Refrig. 2016, 67, 22–41. [Google Scholar] [CrossRef]
  27. Zhukauskas, A. Heat transfer from a single tubes and banks of tubes in crossflow. Adv. Heat Transfer 1972, 8, 843–865. [Google Scholar]
  28. Incropera, F.P.; DeWitt, D.P.; Bergman, T.L.; Lavine, A.S. Fundamentals of Heat and Mass Transfer, 7th ed.; John Wiley & Sons: New York, NY, USA, 2011. [Google Scholar]
  29. Eames, I.W.; Milazzo, A.; Maidment, G.G. Modelling thermostatic expansion valves. Int. J. Refrig. 2014, 38, 189–197. [Google Scholar] [CrossRef]
  30. Chen, W.; Liang, S.; Guo, Y.; Cheng, K.; Gui, X.; Tang, D. Investigation on the thermal performance and optimization of a heat pump water heater assisted by shower wastewater. Energy Build. 1972, 64, 172–181. [Google Scholar] [CrossRef]
  31. Zhang, D.; Wu, Q.B.; Li, J.P.; Kong, X.Q. Effects of refrigerant charge and structural parameters on the performance of a direct-expansion solar-assisted heat pump system. Appl. Therm. Eng. 2014, 73, 522–528. [Google Scholar] [CrossRef]
  32. Shah, M.M. Unified correlation for heat transfer during boiling in plain mini/micro and conventional channels. Int. J. Refrig. 2017, 74, 606–626. [Google Scholar] [CrossRef]
  33. Akeiber, H.; Nejat, P.; Majid, M.Z.A.; Wahid, M.A.; Jomehzadeh, F.; Famileh, I.Z.; Calautit, J.K.; Hughes, B.R.; Zaki, S.A. A review on phase change material (PCM) for sustainable passive cooling in building envelopes. Renew. Sustain. Energy Rev. 2016, 60, 1470–1497. [Google Scholar] [CrossRef]
  34. NBR 15220-1; Desempenho Térmico de Edificações. Parte 1: Definições, Símbolos e Unidades. ABNT: Rio de Janeiro, Brazil, 2005.
  35. NBR 15220-2; Desempenho Térmico de Edificações. Parte 2: Métodos de Cálculo da Transmitância Térmica, da Capacidade Térmica, do Atraso Térmico e do Fator Solar de Elementos e Componentes de Edificações. ABNT: Rio de Janeiro, Brazil, 2005.
  36. NBR 15220-3; Desempenho Térmico de Edificações Parte 3: Zoneamento Bioclimático Brasileiro e Diretrizes Construtivas para Habitações Unifamiliares de Interesse Social. ABNT: Rio de Janeiro, Brazil, 2005.
  37. NBR 16401-1; Instalações de ar-Condicionado—Sistemas Centrais e Unitários. Parte 1: Projetos Das Instalações. ABNT: Rio de Janeiro, Brazil, 2008.
  38. NBR 16401-3; Instalações de ar-Condicionado—Sistemas Centrais e Unitários. Parte 3: Qualidade do ar Interior. ABNT: Rio de Janeiro, Brazil, 2008.
  39. Ferreira, D.M.; de Freitas Paulino, T.; Duarte, W.M.; Santos, A.H.C.; Barbieri, P.E.L. Cálculo simplificado de carga térmica em edificações. In Proceedings of the Congresso Internacional de Engenharia Mecânica e Industrial, São Paulo, Brazil, 25–27 October 2022. [Google Scholar]
  40. Bell, I.H.; Wronski, J.; Quoilin, S.; Lemort, V. Pure and pseudo-pure fluid thermophysical property evaluation and the open source thermophysical property library CoolProp. Ind. Eng. Chem. Res. 2014, 53, 2498–2508. [Google Scholar] [CrossRef]
Figure 1. Air conditioning system coupled with TES.
Figure 1. Air conditioning system coupled with TES.
Processes 12 02388 g001
Figure 2. Scheme of the input and output variables of the model without storage.
Figure 2. Scheme of the input and output variables of the model without storage.
Processes 12 02388 g002
Figure 3. Scheme of the input and output variables of the model with storage.
Figure 3. Scheme of the input and output variables of the model with storage.
Processes 12 02388 g003
Figure 4. Scheme of the input and output variables of the air conditioning model.
Figure 4. Scheme of the input and output variables of the air conditioning model.
Processes 12 02388 g004
Figure 5. Comparisons between different time steps.
Figure 5. Comparisons between different time steps.
Processes 12 02388 g005
Figure 6. Temperature and radiation—23 January 2019.
Figure 6. Temperature and radiation—23 January 2019.
Processes 12 02388 g006
Figure 7. PCM temperature and solid fraction—23 January 2019.
Figure 7. PCM temperature and solid fraction—23 January 2019.
Processes 12 02388 g007
Figure 8. PCM stored cooling—23 January 2019.
Figure 8. PCM stored cooling—23 January 2019.
Processes 12 02388 g008
Figure 9. System without TES—COPR—23 January 2019.
Figure 9. System without TES—COPR—23 January 2019.
Processes 12 02388 g009
Figure 10. System with TES—COPR—23 January 2019.
Figure 10. System with TES—COPR—23 January 2019.
Processes 12 02388 g010
Figure 11. Temperature and radiation—20 December 2019.
Figure 11. Temperature and radiation—20 December 2019.
Processes 12 02388 g011
Figure 12. PCM stored cooling—20 December 2019.
Figure 12. PCM stored cooling—20 December 2019.
Processes 12 02388 g012
Figure 13. PCM temperature and solid fraction—20 December 2019.
Figure 13. PCM temperature and solid fraction—20 December 2019.
Processes 12 02388 g013
Figure 14. System without TES—COPR—20 December 2019.
Figure 14. System without TES—COPR—20 December 2019.
Processes 12 02388 g014
Figure 15. System with TES—COPR—20 December 2019.
Figure 15. System with TES—COPR—20 December 2019.
Processes 12 02388 g015
Figure 16. Temperature and radiation—17 May 2019.
Figure 16. Temperature and radiation—17 May 2019.
Processes 12 02388 g016
Figure 17. System without TES—COPR—17 May 2019.
Figure 17. System without TES—COPR—17 May 2019.
Processes 12 02388 g017
Figure 18. System with TES—COPR—17 May 2019.
Figure 18. System with TES—COPR—17 May 2019.
Processes 12 02388 g018
Figure 19. Temperature and PCM solid fraction—17 May 2019.
Figure 19. Temperature and PCM solid fraction—17 May 2019.
Processes 12 02388 g019
Figure 20. PCM stored cooling—17 May 2019.
Figure 20. PCM stored cooling—17 May 2019.
Processes 12 02388 g020
Figure 21. Power Consumption.
Figure 21. Power Consumption.
Processes 12 02388 g021
Table 1. Surrounding input data.
Table 1. Surrounding input data.
Input DataValue
Room width (W)8.0 m
Room Length (L)6.0 m
Room height (H)2.8 m
Number of computers19
Number of additional monitors for computers19
Number of large printers2
Number of coffee machines1
Number of people (N)22
Table 2. General input data.
Table 2. General input data.
DescriptionInput DataReference
Heat transfer rate by the walls (UWa)2.58 W/(m2K)ABNT, 2005. NBR15220-3 [34]
Heat transfer rate by the floor (UF)1.59 W/(m2K)ABNT, 2005. NBR15220-3 [34]
Heat transfer rate by the ceiling (UC)1.92 W/(m2K)ABNT, 2005. NBR15220-3 [34]
Absorbency for wall with white paint (αW)0.2ABNT, 2005. NBR15220-2 [35]
Absorbency for galvanized steel sheet roof (αc)0.25ABNT, 2005. NBR15220-2 [35]
Thermal capacitance of the internal environment (Cin)2.250.0 kJ/K
Thermal delay (φ)3 hABNT, 2005. NBR15220-3 [34]
Roof solar factor (FSC)0.065ABNT, 2005. NBR15220-3 [34]
Wall solar factor (FSP)0.035ABNT, 2005. NBR15220-3 [34]
Air renewal factor per person (Fp)3.8 (m3/s)/personABNT, 2008. NBR16401-3 [38]
Air renewal factor per area (Fa)0.5 (m3/s)/m2ABNT, 2008. NBR16401-3 [38]
Thermal load generated by lighting per square meter of building (Ilu)16 W/m2ABNT, 2008. NBR16401-1 [37]
Thermal load generated in a computer55 WABNT, 2008. NBR16401-1 [37]
Thermal load generated in a small printer130 WABNT, 2008. NBR16401-1 [37]
Thermal load generated in a large printer550 WABNT, 2008. NBR16401-1 [37]
Additional monitor55 WABNT, 2008. NBR16401-1 [37]
Coffee machine1500 WABNT, 2008. NBR16401-1 [37]
Energy generated per person (F)130 WABNT, 2008. NBR16401-1 [37]
Table 3. TES input data.
Table 3. TES input data.
Input DataValue
PCMParaffin wax
Specific heat capacity of PCM in solid state (Cps))2.01 kJ/(kg K)
Specific heat capacity of PCM in liquid state (CpL))4.18 kJ/(kg K)
Mass of PCM (mPCM)610 kg
Difference of latent heat in liquid and solid state (∆H)333.6 kJ/kg)
PCM melting temperature (Tm)278.15 K
PCM final temperature (Tf)277.15 K
Secondary fluidEthylene glycol 6.5%
Pipe diameter2”—SCH80
Length (between evaporator and fan coil)30 m
Length (between evaporator and TES)10 m
Length (between TES and fan coil)35 m
Water pipe roughness0.0023 mm
Water inlet temperature in the TES for charging271.15 K
Water outlet temperature in the TES for charging276.15 K
Water inlet temperature in the TES for discharging280.15 K
Water outlet temperature in the TES for charging285.15 K
Table 4. Refrigeration cycle input data.
Table 4. Refrigeration cycle input data.
Input DataValue
FluidR134a
Subcooling5.0 K
Superheating7.0 K
Compressor manufacturerEMBRACO
Compressor modelSE6089GS-O
Compressor stroke197.1 × 10−6 m3/rev
Compressor speed2900 rev/min
Compressor isentropic efficiency (ηis)0.85
Water pump efficiency (ηp)0.85
Outer diameter of the refrigerant tube in the condenser (Dei cond)9.52 × 10−3 m
Inner diameter of the refrigerant tube in the condenser (Dii cond)7.67 × 10−3 m
Length of the condenser tube (LCond)50.0 m
Air condenser face area3.05 m2
Air condenser maximum speed correction factor2.0
Air condenser air flow1.500 m3/h
Expansion device cross-section area (Av)2.0 × 10−6 m2
Water flow rate at the evaporator0.012 L/s
Water inlet temperature in the evaporator (TWi)285.15 K
Water outlet temperature in the evaporator (TWo)280.15 K
Outer diameter of the refrigerant tube in the evaporator (Dei ev)19.05 × 10−3 m
Inner diameter of the refrigerant tube in the evaporator (Dii ev)17.47 × 10−3 m
Outer diameter of the water tube in the evaporator (Doe ev)22.22 × 10−3 m
Inner diameter of the water tube in the evaporator (Die ev)20.64 × 10−3 m
Length of the evaporator tube (Lev)25.0 m
Thermal conductivity of the material (copper) (kC)396 W/(m.K)
Refrigerant pipe roughness0.0015 × 10−3 mm
Disclaimer/Publisher’s Note: The statements, opinions and data contained in all publications are solely those of the individual author(s) and contributor(s) and not of MDPI and/or the editor(s). MDPI and/or the editor(s) disclaim responsibility for any injury to people or property resulting from any ideas, methods, instructions or products referred to in the content.

Share and Cite

MDPI and ACS Style

Santos, A.; Duarte, W.; Barbieri, P.; Machado, L.; Xu, T.; Paulino, T. Air Conditioning System Integrated with Thermal Energy Storage for Buildings in Tropical Climates. Processes 2024, 12, 2388. https://doi.org/10.3390/pr12112388

AMA Style

Santos A, Duarte W, Barbieri P, Machado L, Xu T, Paulino T. Air Conditioning System Integrated with Thermal Energy Storage for Buildings in Tropical Climates. Processes. 2024; 12(11):2388. https://doi.org/10.3390/pr12112388

Chicago/Turabian Style

Santos, Alex, Willian Duarte, Paulo Barbieri, Luiz Machado, Tianhao Xu, and Tiago Paulino. 2024. "Air Conditioning System Integrated with Thermal Energy Storage for Buildings in Tropical Climates" Processes 12, no. 11: 2388. https://doi.org/10.3390/pr12112388

APA Style

Santos, A., Duarte, W., Barbieri, P., Machado, L., Xu, T., & Paulino, T. (2024). Air Conditioning System Integrated with Thermal Energy Storage for Buildings in Tropical Climates. Processes, 12(11), 2388. https://doi.org/10.3390/pr12112388

Note that from the first issue of 2016, this journal uses article numbers instead of page numbers. See further details here.

Article Metrics

Back to TopTop