Enhancing the Robustness of Scale-Free Networks: The Simulation of Cascade Failures with Adjustable Initial Load Parameters
Abstract
1. Introduction
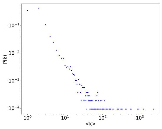
2. Methods
2.1. Load-Capacity Model
- The degree-based method with adjustable weighted parameters. We named this the DAW method.
- The betweenness-based method with adjustable weighted parameters. We named this the BAW method.
2.2. Cascading Failure Process
3. Results and Discussion
3.1. Analysis of Critical Tolerance Coefficient
3.2. Analysis of Robustness
3.3. Real Networks
4. Conclusions
Author Contributions
Funding
Institutional Review Board Statement
Data Availability Statement
Conflicts of Interest
References
- Watts, D.J.; Strogatz, S.H. Collective dynamics of ‘small-world’ networks. Nature 1998, 393, 409. [Google Scholar] [CrossRef] [PubMed]
- Aacute, B.; Si, A. Emergence of Scaling in Random Networks. Science 1999, 286, 509. [Google Scholar]
- Barabsi, A.L.; Albert, R.; Jeong, H. Mean-field theory for scale-free random networks. Phys. A 1999, 272, 173. [Google Scholar] [CrossRef]
- Ma, Y.; Zhao, R.; Yin, N. Application of an Improved Link Prediction Algorithm Based on Complex Network in Industrial Structure Adjustment. Processes 2023, 11, 1689. [Google Scholar] [CrossRef]
- Yin, X.; Wu, J. Simulation Study on Topology Characteristics and Cascading Failure of Hefei Subway Network. Sustainability 2023, 15, 422. [Google Scholar] [CrossRef]
- Rohden, M.; Jung, D.; Tamrakar, S.; Kettemann, S. Cascading failures in ac electricity grids. Phys. Rev. E 2016, 94, 32209. [Google Scholar] [CrossRef]
- Zhang, D.; Jia, L.; Ning, J.; Ye, Y.; Sun, H.; Shi, R. Power Grid Structure Performance Evaluation Based on Complex Network Cascade Failure Analysis. Energies 2023, 16, 990. [Google Scholar] [CrossRef]
- Yang, L.; Gu, Z.; Dang, Y.; He, P. Analysis of Vulnerability on Weighted Power Networks under Line Breakdowns. Entropy 2022, 24, 1449. [Google Scholar] [CrossRef]
- Hu, J.; Gao, S.; Yan, J.; Lou, P.; Yin, Y. Manufacturing enterprise collaboration network: An empirical research and evolutionary model. Chin. Phys. B 2020, 8, 88901. [Google Scholar] [CrossRef]
- Zhang, M.; Wang, Y. Network correlation between investor’s herding behavior and overconfidence behavior. Chin. Phys. B 2021, 29, 652. [Google Scholar] [CrossRef]
- Pereira, A.J.; Gomes, A.S.; Primo, T.T.; Rodrigues, R.L.; Júnior, R.P.M.; Moreira, F. Learning Mediated by Social Network for Education in K-12: Levels of Interaction, Strategies, and Difficulties. Educ. Sci. 2023, 13, 100. [Google Scholar] [CrossRef]
- Zhang, L. General growth model fitting and prediction of COVID-19 epidemic transmission. J. Electron. Sci. Technol. 2022, 3, 345. [Google Scholar]
- Luan, S.; Ke, R.; Huang, Z.; Ma, X. Traffic congestion propagation inference using dynamic bayesian graph convolution network. Transp. Res. Part C Emerg. Technol. 2022, 135, 103526. [Google Scholar] [CrossRef]
- Cao, X.; Hong, C.; Du, W.B.; Zhang, J. Improving the network robustness against cascading failures by adding links. Chaos 2013, 57, 35. [Google Scholar] [CrossRef]
- Hu, K.; Hu, T.; Tang, Y. Cascade Defense via Control of the Fluxes in Complex Networks. J. Stat. Phys. 2010, 141, 555. [Google Scholar] [CrossRef]
- Rui, Y.; Wang, W.; Lai, Y.; Chen, G. Optimal weighting scheme for suppressing cascades and traffic congestion in complex networks. Phys. Rev. E 2009, 79, 26112. [Google Scholar]
- Motter, A.E.; Lai, Y. Cascade-based attacks on complex networks. Phys. Rev. E 2002, 66, 65102. [Google Scholar] [CrossRef]
- Motter, A.E. Cascade Control and Defense in Complex Networks. Phys. Rev. Lett. 2004, 93, 98701. [Google Scholar] [CrossRef]
- Qian, Y.; Wang, B.; Xue, Y.; Zeng, J.; Wang, N. A simulation of the cascading failure of a complex network model by considering the characteristics of road traffic conditions. Nonlinear Dyn. 2015, 80, 413. [Google Scholar] [CrossRef]
- Wu, Z.; Peng, G.; Wang, W.; Chan, S.; Ming, W. Cascading failure spreading on weighted heterogeneous networks. J. Stat. Mech.-Theory Exp. 2008, 5, 5013. [Google Scholar] [CrossRef]
- Wang, J.; Rong, L.; Zhang, L.; Zhang, Z. Attack vulnerability of scale-free networks due to cascading failures. Phys. A 2008, 387, 6671. [Google Scholar] [CrossRef]
- Wang, J.; Rong, L. Cascading failures on complex networks based on the local preferential redistribution rule of the load. Acta Phys. Sin. 2009, 58, 3714. [Google Scholar] [CrossRef]
- Wang, J.; Rong, L. A model for cascading failures in scale-free networks with a breakdown probability. Phys. A 2009, 388, 1289. [Google Scholar] [CrossRef]
- Liu, J.; Xiong, Q.; Shi, X.; Kai, W.A.; Ws, A. Robustness of complex networks with an improved breakdown probability against cascading failures. Phys. A 2016, 456, 302. [Google Scholar] [CrossRef]
- Mizutaka, S.; Yakubo, K. Robustness of scale-free networks to cascading failures induced by fluctuating load. Phys. Rev. E. 2015, 92, 12814. [Google Scholar] [CrossRef]
- Newman, M.E.J. Scientific collaboration networks. II. Shortest paths, weighted networks, and centrality. Phys. Rev. E 2020, 64, 16132. [Google Scholar] [CrossRef]
- Mata, A.S.; Ferreira, S.C. Multiple transitions of the susceptible-infected-susceptible epidemic model on complex networks. Phys. Rev. E. 2014, 91, 12816. [Google Scholar] [CrossRef]
- Leskovec, J.; Kleinberg, J.M.; Faloutsos, C. Graphs over time: Densification laws, shrinking diameters and possible explanations. In Proceedings of the ACM SIGKDD International Conference on Knowledge Discovery and Data Minin, Chicago, IL, USA, 21 August 2005. [Google Scholar]











Disclaimer/Publisher’s Note: The statements, opinions and data contained in all publications are solely those of the individual author(s) and contributor(s) and not of MDPI and/or the editor(s). MDPI and/or the editor(s) disclaim responsibility for any injury to people or property resulting from any ideas, methods, instructions or products referred to in the content. |
© 2023 by the authors. Licensee MDPI, Basel, Switzerland. This article is an open access article distributed under the terms and conditions of the Creative Commons Attribution (CC BY) license (https://creativecommons.org/licenses/by/4.0/).
Share and Cite
Feng, O.; Zhang, H.; Liu, H.; Zhong, G. Enhancing the Robustness of Scale-Free Networks: The Simulation of Cascade Failures with Adjustable Initial Load Parameters. Processes 2023, 11, 2118. https://doi.org/10.3390/pr11072118
Feng O, Zhang H, Liu H, Zhong G. Enhancing the Robustness of Scale-Free Networks: The Simulation of Cascade Failures with Adjustable Initial Load Parameters. Processes. 2023; 11(7):2118. https://doi.org/10.3390/pr11072118
Chicago/Turabian StyleFeng, Ouge, Honghai Zhang, Hao Liu, and Gang Zhong. 2023. "Enhancing the Robustness of Scale-Free Networks: The Simulation of Cascade Failures with Adjustable Initial Load Parameters" Processes 11, no. 7: 2118. https://doi.org/10.3390/pr11072118
APA StyleFeng, O., Zhang, H., Liu, H., & Zhong, G. (2023). Enhancing the Robustness of Scale-Free Networks: The Simulation of Cascade Failures with Adjustable Initial Load Parameters. Processes, 11(7), 2118. https://doi.org/10.3390/pr11072118

