A Novel Security Framework for the Enhancement of the Voltage Stability in a High-Voltage Direct Current System
Abstract
1. Introduction
2. Literature Survey
Recent Literature Related to HVDC Systems Is Detailed Below
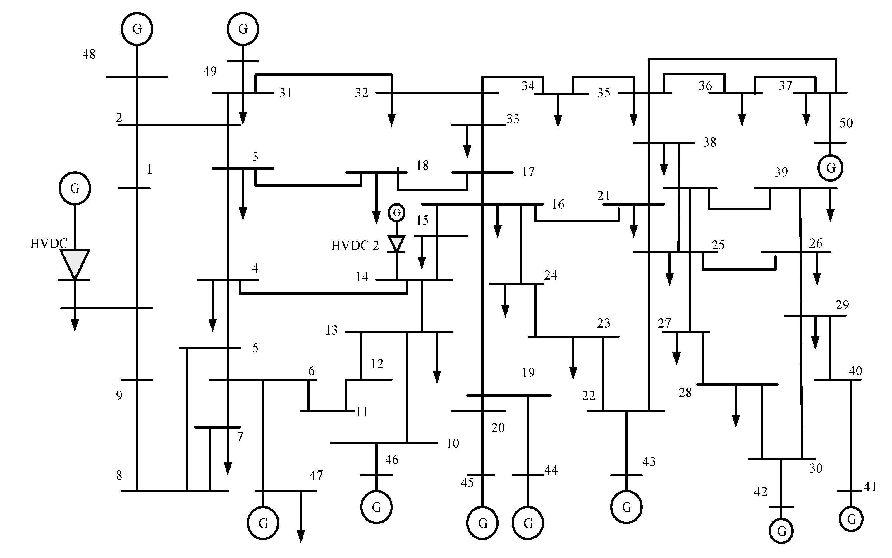
- Initially, an IEEE 50-bus system is designed using a MATLAB simulation.
- In addition, a novel Adaptive Neural Spider Monkey Algorithm (ANSMA) is developed to address the voltage stability security issues in HVDC systems.
- The developed ANSMA model is utilized to reduce the generator’s agenda with the organization of margin constraints and voltage stability.
- Analysis of the commutation margin index is conducted to improve the security range in power system transmission.
- Subsequently, the proposed model is applied in an IEEE 50-bus system, and several main metrics are measured.
- Finally, the effectiveness of the proposed model is determined by comparing the key metrics with those of existing models in terms of voltage stability, optimal power flow, security range, and so on.
3. System Model and Problem Statement
4. Proposed ANSMA Methodology
ANSMA Model for Voltage Stability
- Load scheduling
- Enhanced Voltage Stability
- Voltage security margin (VSM)
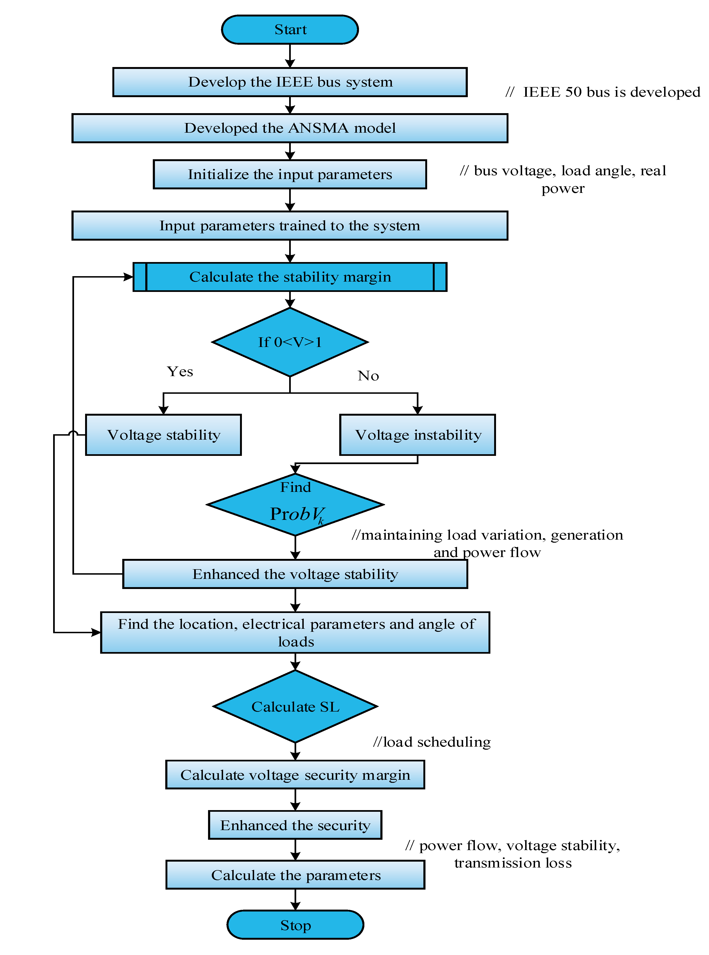
| Algorithm 1: ANSMA for voltage stability | |
| Start | |
| { | |
| Create the IEEE 50 bus | |
| Initialize the input parameters Vk, Lφ, Pk, and Qk //bus voltage, load angle, real power, and reactive power | |
| Input parameters are trained to the system | |
| Calculate the stability margin | |
| If 0 < V ≥ 1.1 then Svij //voltage stability | |
| Else | |
| Voltage instability | |
| End if | |
| Voltage stability improvement() | |
| For all(k) | |
| Consider Rk //voltage stability margin | |
| Calculate ProbVk | |
| End for | |
| Load scheduling() | |
| For all(k) | |
| Consider the variation in loads | |
| Identify the location, electrical parameters, and angle of the loads | |
| Calculate using Equation (12) //load scheduling | |
| End for | |
| Voltage security margin() | |
| If high voltage stability | |
| Then | |
| High security | |
| End if | |
| Optimal outcomes //(voltage stability, power flow, and high security) | |
| } | |
| Stop | |
5. Result and Discussion
5.1. Case Study for IEEE 50-Bus System
5.2. Discussion
6. Conclusions
Funding
Data Availability Statement
Conflicts of Interest
References
- Liu, D.; Li, Z.; Xu, H. HVDC Commutation Failures Detection for Security and Stability Control Based on Local Electrical Quantities. In Proceedings of the PURPLE MOUNTAIN FORUM 2019-International Forum on Smart Grid Protection and Control; Lecture Notes in Electrical Engineering. Springer: Singapore, 2020; pp. 247–255. [Google Scholar] [CrossRef]
- Elgamasy, M.M.; Taalab, A.-M.I.; Kawady, T.A.; Izzularab, M.A.; Elkalashy, N.I. Wave propagation differential protection scheme for VSC-HVDC transmission systems. Electr. Power Syst. Res. 2020, 189, 106826. [Google Scholar] [CrossRef]
- Linke, F.; Alhomsi, H.; Westermann, D. Investigation of the critical fault clearing time in HVDC-systems on the angle stability of generators in the AC system using protection zones. In Proceedings of the NEIS 2020 Conference on Sustainable Energy Supply and Energy Storage Systems, Hamburg, Germany, 14–15 September 2020. [Google Scholar]
- Yan, Y.; Sun, N.; Zhang, N.; Zhao, H.; Li, S. Hierarchical Reliability Evaluation to Security and Stability Control System of Power Systems. In Proceedings of the 2020 5th Asia Conference on Power and Electrical Engineering (ACPEE), Chengdu, China, 4–7 June 2020. [Google Scholar]
- Sennewald, T.; Linke, F.; Westermann, D. Preventive and Curative Actions by Meshed Bipolar HVDC-Overlay-Systems. IEEE Trans. Power Deliv. 2020, 35, 2928–2936. [Google Scholar] [CrossRef]
- Chen, B.; Yim, S.-I.; Kim, H.; Kondabathini, A.; Nuqui, R. Cybersecurity of Wide Area Monitoring, Protection and Control Systems for HVDC Applications. IEEE Trans. Power Syst. 2020, 36, 592–602. [Google Scholar] [CrossRef]
- Wu, X.; Xiao, L.; Yang, J.; Xu, Z. Design method for strengthening high-proportion renewable energy regional power grid using VSC-HVDC technology. Electr. Power Syst. Res. 2019, 180, 106160. [Google Scholar] [CrossRef]
- Jiang, T.; Zhang, R.; Li, X.; Chen, H.; Li, G. Integrated energy system security region: Concepts, methods, and implementations. Appl. Energy 2020, 283, 116124. [Google Scholar] [CrossRef]
- Wu, C.; Zhang, D.; He, J. A Novel Protection Scheme for MMC-HVDC Transmission Lines Based on Cross-Entropy of Charge. IEEE Access 2020, 8, 222800–222812. [Google Scholar] [CrossRef]
- Zhu, Z.; Yan, J.; Lu, C.; Chen, Z.; Tian, J. Two-Stage Coordinated Control Strategy of AC/DC Hybrid Power System Based on Steady-State Security Region. IEEE Access 2020, 8, 139221–139243. [Google Scholar] [CrossRef]
- Abbasipour, M.; Milimonfared, J.; Yazdi, S.S.H.; Rouzbehi, K. Power injection model of IDC-PFC for NR-based and technical constrained MT-HVDC grids power flow studies. Electr. Power Syst. Res. 2020, 182, 106236. [Google Scholar] [CrossRef]
- Cheng, J.; Dou, F.; Wang, W.; Le, X.; Zhen, H. Regional Generator Excitation Control Strategy for HVDC Commutation Failure Suppression. In Proceedings of the 2020 12th IEEE PES Asia-Pacific Power and Energy Engineering Conference (APPEEC), Nanjing, China, 20–23 September 2020. [Google Scholar]
- Wang, J.; Xu, Q.; Dai, P.; Xin, H. A Recovery Method for HVDC Systems Following AC System Faults. In Proceedings of the 2020 IEEE/IAS Industrial and Commercial Power System Asia (I&CPS Asia), Weihai, China, 13–15 July 2020. [Google Scholar]
- Glende, E.; Wolter, M. Tracing HVDC Flows using the proportional sharing principle. In Proceedings of the 2020 IEEE PES Innovative Smart Grid Technologies Europe (ISGT-Europe), The Hague, The Netherlands, 26–28 October 2020. [Google Scholar]
- Musca, R.; Bizumic, L. Primary Frequency Control in the Power System of Continental Europe including the Dynamics of the HVDC Link France-Great Britain. In Proceedings of the 2020 AEIT International Annual Conference (AEIT), Catania, Italy, 23–25 September 2020. [Google Scholar]
- Tao, Q.; Xue, Y. Quantitative Assessment for Commutation Security Based on Extinction Angle Trajectory. J. Mod. Power Syst. Clean Energy 2021, 9, 328–337. [Google Scholar] [CrossRef]
- Sun, K.; Xiao, H.; Pan, J.; Liu, Y. A Station-Hybrid HVDC System Structure and Control Strategies for Cross-Seam Power Transmission. IEEE Trans. Power Syst. 2020, 36, 379–388. [Google Scholar] [CrossRef]
- Zhang, N.; Wu, S.; An, H.; Zhu, X. Security-Constraint Unit Commitment for AC/DC Transmission Systems with Voltage Stability Constraint. J. Electr. Eng. Technol. 2020, 15, 2459–2469. [Google Scholar] [CrossRef]
- Carlini, E.M.; Vergine, C.; Gadaleta, C.; Aluisio, B.; Migliori, M.; Dicorato, M.; Trovato, M.A.; Forte, G. Static and dynamic evaluation of different architectures for an actual HVDC link project. IEEE Trans. Power Deliv. 2020, 35, 2782–2790. [Google Scholar] [CrossRef]
- Zhou, B.; Fang, J.; Ai, X.; Yang, C.; Yao, W.; Wen, J. Dynamic Var Reserve-Constrained Coordinated Scheduling of LCC-HVDC Receiving-End System Considering Contingencies and Wind Uncertainties. IEEE Trans. Sustain. Energy 2020, 12, 469–481. [Google Scholar] [CrossRef]
- Akhand, M.; Ayon, S.I.; Shahriyar, S.; Siddique, N.; Adeli, H. Discrete Spider Monkey Optimization for Travelling Salesman Problem. Appl. Soft Comput. 2019, 86, 105887. [Google Scholar] [CrossRef]
- Li, D.; Sun, M.; Fu, Y. A General Steady-State Voltage Stability Analysis for Hybrid Multi-Infeed HVDC Systems. IEEE Trans. Power Deliv. 2020, 36, 1302–1312. [Google Scholar] [CrossRef]
- Sun, K.; Xiao, H.; Liu, S.; Liu, Y. A machine learning-based fast frequency response control for a VSC-HVDC system. CSEE J. Power Energy Syst. 2020, 7, 688–697. [Google Scholar]
- Abdul Baseer, M.; Almunif, A.; Alsaduni, I.; Zubair, M.; Tazeen, N. An adaptive power point tracker in wind photovoltaic system using an optimized deep learning framework. Energy Sources Part A Recovery Util. Environ. Eff. 2022, 44, 4846–4861. [Google Scholar] [CrossRef]
- Zubair, M.; Awan, A.B.; Baseer, M.A.; Khan, M.N.; Abbas, G. Optimization of parabolic trough based concentrated solar power plant for energy export from Saudi Arabia. Energy Rep. 2021, 7, 4540–4554. [Google Scholar] [CrossRef]
- Baseer, M.A.; Alsaduni, I.; Zubair, M. A Novel Multi-Objective Based Reliability Assessment in Saudi Arabian Power System Arrangement. IEEE Access 2021, 9, 97822–97833. [Google Scholar] [CrossRef]
- Abdul Baseer, M.; Alsaduni, I.; Zubair, M. Novel hybrid optimization maximum power point tracking and normalized intelligent control techniques for smart grid linked solar photovoltaic system. Energy Technol. 2021, 9, 2000980. [Google Scholar] [CrossRef]
- Baseer, M.; Praveen, P.R.; Zubair, M.; Khalil, A.G.A.; Al Saduni, I. Performance and Optimization of Commercial Solar PV and PTC Plants. Int. J. Recent Technol. Eng. 2020, 8, 1703–1714. [Google Scholar] [CrossRef]
- Praveen, P.R.; Awan, A.B.; Zubair, M.; Baseer, M.A. Performance Analysis and Optimization of a Parabolic Trough Solar Power Plant in the Middle East Region. Energies 2018, 11, 741. [Google Scholar] [CrossRef]
- Jeeninga, M.; De Persis, C.; Van der Schaft, A. DC power grids with constant-power loadsPart I: A full characterization of power flow feasibility, long-term voltage stability and their correspondence. IEEE Trans. Autom. Control 2022, 68, 2–17. [Google Scholar] [CrossRef]
- Wang, X.; Wu, H.; Wang, X.; Dall, L.; Kwon, J.B. Transient Stability Analysis of Grid-Following VSCs Considering Voltage-Dependent Current Injection during Fault Ride-through. IEEE Trans. Energy Convers. 2022, 37, 2749–2760. [Google Scholar] [CrossRef]
- Meraihi, Y.; Gabis, A.B.; Ramdane-Cherif, A.; Acheli, D. Advances in Coyote Optimization Algorithm: Variants and Applications. In Advances in Computational Intelligence and Communication; Springer: Cham, Switzerland, 2023; pp. 99–113. [Google Scholar]
- Csurcsia, P.Z.; Decuyper, J.; Renczes, B.; De Troyer, T. Nonlinear Modelling of an F16 Benchmark Measurement. In Nonlinear Structures & Systems; Springer: Cham, Switzerland, 2023; Volume 1, pp. 49–60. [Google Scholar]
- Gao, J.; Chen, S.; Li, X.; Zhang, J. Transient Voltage Control Based on Physics-Informed Reinforcement Learning. IEEE J. Radio Freq. Identif. 2022, 6, 905–910. [Google Scholar] [CrossRef]
- Mohamed, M.A.E.; Mohamed, S.M.R.; Saied, E.M.M.; Elsisi, M.; Su, C.-L.; Hadi, H.A. Optimal Energy Management Solutions Using Artificial Intelligence Techniques for Photovoltaic Empowered Water Desalination Plants under Cost Function Uncertainties. IEEE Access 2022, 10, 93646–93658. [Google Scholar] [CrossRef]
- Rahman, M.M.; Saha, S.; Majumder, M.Z.H.; Suki, T.T.; Akter, F.; Haque, M.A.S.; Hossain, M.K. Energy Conservation of Smart Grid System Using Voltage Reduction Technique and Its Challenges. Evergreen 2022, 9, 924–938. [Google Scholar] [CrossRef]
- Mozaffari, H.; Houmansadr, A. E2FL: Equal and Equitable Federated Learning. arXiv 2022, arXiv:2205.10454. [Google Scholar]
- Roshani, G.H.; Hanus, R.; Khazaei, A.; Zych, M.; Nazemi, E.; Mosorov, V. Density and velocity determination for single-phase flow based on radiotracer technique and neural networks. Flow Meas. Instrum. 2018, 61, 9–14. [Google Scholar] [CrossRef]
- Mozaffari, H.; Houmansadr, A. Heterogeneous private information retrieval. In Proceedings of the Network and Distributed Systems Security (NDSS) Symposium, San Diego, CA, USA, 23–26 February 2020. [Google Scholar]
- Alqudah, A.; Mohaidat, M.; Altawil, I. Control of variable speed drive (VSD) based on diode clamped multilevel inverter using direct torque control and fuzzy logic. In Proceedings of the 2013 IEEE Jordan Conference on Applied Electrical Engineering and Computing Technologies (AEECT), Amman, Jordan, 3–5 December 2013. [Google Scholar]
- Baseer, M.A.; Kumar, V.V.; Izonin, I.; Dronyuk, I.; Velmurugan, A.K.; Swapna, B. Novel Hybrid Optimization Techniques to Enhance Reliability from Reverse Osmosis Desalination Process. Energies 2023, 16, 713. [Google Scholar] [CrossRef]










| Main Objective Functions and Variables | HMIDC [22] | AC/DC Hybrid Grid [18] | MRFR [23] | Proposed (ANSMA) |
|---|---|---|---|---|
| PG41 (MW) | 210.7 | 155.1242 | 145.345 | 130.56 |
| PG42 (MW) | 100 | 77.6136 | 126.667 | 120.45 |
| PG43 (MW) | 127.56 | 19.6631 | 107.45 | 56.69 |
| PG48 (MW) | 27 | 34.7131 | 54.78 | 46.35 |
| PG50 (MW) | 30 | 30.032 | 34.78 | 27.45 |
| QG41 (VAR) (p.u) | 825 | 670 | 850 | 430 |
| QG42 (VAR) (p.u) | 355 | 540 | 430 | 150 |
| QG43 (VAR) (p.u) | 257 | 375 | 260 | 55 |
| QG48 (VAR) (p.u) | 737 | 420 | 175 | 78 |
| QG50 (VAR) (p.u) | 250 | 125 | 270 | 32 |
| Pconv (in p.u) | - | 1.0765 | 1.1 | 1.023 |
| Power loss (MW) | 17.56 | 24.5 | 36.67 | 10.67 |
| Cost (USD/hr) | 3759 | 456.25 | 765.50 | 207.46 |
| Time (s) | 45 | 60 | 55 | 15 |
| Main Objective Functions and Variables | HMIDC [22] | AC/DC Hybrid Grid [18] | MRFR [23] | Proposed (ANSMA) |
|---|---|---|---|---|
| V41 (in p.u) | 1.3 | 1.0835 | 1.0765 | 1.0693 |
| V42 (in p.u) | 1.05 | 1.0835 | 1.0765 | 1.0877 |
| V43 (in p.u) | 1.01 | 0.9811 | 1.0724 | 1.0263 |
| V48 (in p.u) | 1.1 | 1.0724 | 1.0656 | 1.036 |
| V50 (in p.u) | 1.03 | 1.0639 | 1.035 | 1.062 |
| Vdc (in p.u) | - | 1.0852 | 1.045 | 1.0831 |
| Author | Method | Advantages | Disadvantages |
|---|---|---|---|
| Qi Tao and Yusheng Xue [16] | Margin-based security frame | Enhance the security | Instability range in load variation condition |
| Kaiqi sun et al. [17] | Hybrid systems | Improve the flexibility and reliability of power flows | Designing the model takes more time to complete |
| Ningyu Zhang et al. [18] | Hybrid grid | Enhance the security of IEEE 39-bus system | This model is complex and takes more time to design |
| Enrico M. Carlini et al. [19] | Transmission network in HVDC | Dynamic and steady state performance | Very small stability range |
| Bo Zhou et al. [20] | Dynamic reserve model | Reduce the parameter constraints | Very little measured stability |
| Proposed | ANSMA | Optimal power flow, high security, and high stability in the IEEE 50-bus system | - |
Disclaimer/Publisher’s Note: The statements, opinions and data contained in all publications are solely those of the individual author(s) and contributor(s) and not of MDPI and/or the editor(s). MDPI and/or the editor(s) disclaim responsibility for any injury to people or property resulting from any ideas, methods, instructions or products referred to in the content. |
© 2023 by the author. Licensee MDPI, Basel, Switzerland. This article is an open access article distributed under the terms and conditions of the Creative Commons Attribution (CC BY) license (https://creativecommons.org/licenses/by/4.0/).
Share and Cite
Alsaduni, I. A Novel Security Framework for the Enhancement of the Voltage Stability in a High-Voltage Direct Current System. Processes 2023, 11, 1028. https://doi.org/10.3390/pr11041028
Alsaduni I. A Novel Security Framework for the Enhancement of the Voltage Stability in a High-Voltage Direct Current System. Processes. 2023; 11(4):1028. https://doi.org/10.3390/pr11041028
Chicago/Turabian StyleAlsaduni, Ibrahim. 2023. "A Novel Security Framework for the Enhancement of the Voltage Stability in a High-Voltage Direct Current System" Processes 11, no. 4: 1028. https://doi.org/10.3390/pr11041028
APA StyleAlsaduni, I. (2023). A Novel Security Framework for the Enhancement of the Voltage Stability in a High-Voltage Direct Current System. Processes, 11(4), 1028. https://doi.org/10.3390/pr11041028

