An Integrated Fuzzy DEMATEL and Fuzzy TOPSIS Method for Analyzing Smart Manufacturing Technologies
Abstract
1. Introduction
2. Literature Review
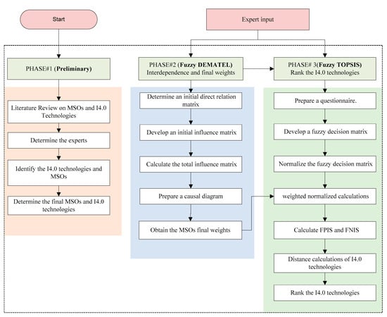
3. Research Methodology
Proposed Model
- Phase 1. Constricting the MCDM model
- Phase 2. Fuzzy DEMATEL Method
- Fuzzy TOPSIS method
4. Results and Discussions
4.1. FDEMATEL Calculations
4.2. Fuzzy TOPSIS Method
- The ranking of I4.0 technologies according to each MSOs
5. Implications
6. Conclusions
- It is also possible to evaluate the impact of I4.0 technologies on MSOs using multi-criteria methods such as VIKOR, ELECTRE, GRA, SAW, etc.;
- So far, no significant case studies or empirical research have been conducted to determine how MSOs are affected by I4.0 technologies. So, an empirical study can be conducted in the future;
- As an extension of this research, several I4.0 technologies, such as digital twins and others, may be analyzed to enhance manufacturing;
- The initial criteria were established by identifying six MSOs and ten I4.0 technologies. Broader criteria set may have been applied by examining additional criteria and technologies.
Author Contributions
Funding
Institutional Review Board Statement
Informed Consent Statement
Data Availability Statement
Conflicts of Interest
References
- Wang, L.; Shih, A.J. Challenges in smart manufacturing. J. Manuf. Syst. 2016, 2, 1. [Google Scholar] [CrossRef]
- Li, L. China’s manufacturing locus in 2025: With a comparison of “Made-in-China 2025” and “Industry 4.0”. Technol. Forecast. Soc. Chang. 2018, 135, 66–74. [Google Scholar] [CrossRef]
- Lu, Y.; Morris, K.C.; Frechette, S. Current standards landscape for smart manufacturing systems. Natl. Inst. Stand. Technol. NISTIR 2016, 8107. [Google Scholar] [CrossRef]
- Sony, M. Industry 4.0 and lean management: A proposed integration model and research propositions. Prod. Manuf. Res. 2018, 6, 416–432. [Google Scholar] [CrossRef]
- Wang, S.; Wan, J.; Li, D.; Zhang, C. Implementing smart factory of industrie 4.0: An outlook. Int. J. Distrib. Sens. Netw. 2016, 12, 3159805. [Google Scholar] [CrossRef]
- Sung, T.K. Industry 4.0: A Korea perspective. Technol. Forecast. Soc. Chang. 2018, 132, 40–45. [Google Scholar] [CrossRef]
- Henning, K.; Wolfgang, W.; Johannes, H. Recommendations for Implementing the Strategic Initiative INDUSTRIE 4.0; Final Report of the Industrie 4.0 Working Group; Industrie 4.0 Working Group; Forschungsunion: Berlin, Germany, 2013; Volume 4, p. 82. [Google Scholar]
- Öberg, C.; Graham, G. How smart cities will change supply chain management: A technical viewpoint. Prod. Plan. Control. 2016, 27, 529–538. [Google Scholar] [CrossRef]
- Gunasekaran, A.; Subramanian, N.; Ngai, W.T.E. Quality Management in the 21st Century Enterprises: Research Pathway towards Industry 4.0. Int. J. Prod. Econ. 2019, 207, 125–129. [Google Scholar] [CrossRef]
- Vaidya, S.; Ambad, P.; Bhosle, S. Industry 4.0—A glimpse. Procedia Manuf. 2018, 20, 233–238. [Google Scholar] [CrossRef]
- Cimorelli, S.; Chandler, G. Handbook of Manufacturing Engineering; Walker, J.M., Ed.; Marcel Dekker: New York, NY, USA, 1996. [Google Scholar]
- Badurdeen, F.; Jawahir, I.S. Strategies for value creation through sustainable manufacturing. Procedia Manuf. 2017, 8, 20–27. [Google Scholar] [CrossRef]
- ElMaraghy, H.; Schuh, G.; ElMaraghy, W.; Piller, F.; Schönsleben, P.; Tseng, M.; Bernard, A. Product variety management. Cirp Ann. 2013, 62, 629–652. [Google Scholar] [CrossRef]
- Dohale, V.; Gunasekaran, A.; Akarte, M.M.; Verma, P. 52 Years of manufacturing strategy: An evolutionary review of literature (1969–2021). Int. J. Prod. Res. 2022, 60, 569–594. [Google Scholar] [CrossRef]
- Yin, S.; Zhang, N.; Ullah, K.; Gao, S. Enhancing Digital Innovation for the Sustainable Transformation of Manufacturing Industry: A Pressure-State-Response System Framework to Perceptions of Digital Green Innovation and Its Performance for Green and Intelligent Manufacturing. Systems 2022, 10, 72. [Google Scholar] [CrossRef]
- Hund, A.; Wagner, H.-T.; Beimborn, D.; Weitzel, T. Digital innovation: Review and novel perspective. J. Strateg. Inf. Syst. 2021, 30, 101695. [Google Scholar] [CrossRef]
- Nouvel, F.; Berthelot, F.; Houzet, D. A Flexible system level design methodology targeting run-time reconfigurable FPGAs. EURASIP J. Embed. Syst. 2008, 2008, 793919. [Google Scholar]
- Vickers, N.J. Animal communication: When I’m calling you, will you answer too? Curr. Biol. 2017, 27, R713–R715. [Google Scholar] [CrossRef]
- Rahman, A.A.A. Revolution of production system for the Industry 4.0. In Mass Production Processes; IntechOpen: London, UK, 2020. [Google Scholar]
- Alcácer, V.; Cruz-Machado, V. Scanning the industry 4.0: A literature review on technologies for manufacturing systems. Eng. Sci. Technol. Int. J. 2019, 22, 899–919. [Google Scholar] [CrossRef]
- Ghobakhloo, M. The future of manufacturing industry: A strategic roadmap toward Industry 4.0. J. Manuf. Technol. Manag. 2018, 29, 910–936. [Google Scholar] [CrossRef]
- Ko, M.; Kim, C.; Lee, S.; Cho, Y. An assessment of smart factories in Korea: An exploratory empirical investigation. Appl. Sci. 2020, 10, 7486. [Google Scholar] [CrossRef]
- Parhi, S.; Joshi, K.; Akarte, M. Smart manufacturing: A framework for managing performance. Int. J. Comput. Integr. Manuf. 2021, 34, 227–256. [Google Scholar] [CrossRef]
- Abdullah, F.M.; Al-Ahmari, A.M.; Anwar, S. Analyzing Interdependencies among Influencing Factors in Smart Manufacturing. Sustainability 2023, 15, 3864. [Google Scholar] [CrossRef]
- Abdullah, F.M.; Saleh, M.; Al-Ahmari, A.M.; Anwar, S. The Impact of Industry 4.0 Technologies on Manufacturing Strategies: Proposition of Technology-Integrated Selection. IEEE Access 2022, 10, 21574–21583. [Google Scholar] [CrossRef]
- Abdullah, F.M.; Al-Ahmari, A.M.; Anwar, S. Exploring Key Decisive Factors in Manufacturing Strategies in the Adoption of Industry 4.0 by Using the Fuzzy DEMATEL Method. Processes 2022, 10, 987. [Google Scholar] [CrossRef]
- Abdullah, F.M.; Al-Ahmari, A.M.; Anwar, S. A Hybrid Fuzzy Multi-Criteria Decision-Making Model for Evaluating the Influence of Industry 4.0 Technologies on Manufacturing Strategies. Machines 2023, 11, 310. [Google Scholar] [CrossRef]
- Corrêa, H.L. Agile Manufacturing as the 21” Century Strategy for Improving Manufacturing. In Agile Manufacturing: The 21st Century Competitive Strategy; São Paulo, Brazil, 2001; p. 3. [Google Scholar]
- Miltenburg, J. Setting manufacturing strategy for a factory-within-a-factory. Int. J. Prod. Econ. 2008, 113, 307–323. [Google Scholar] [CrossRef]
- Miltenburg, J. Setting manufacturing strategy for a company’s international manufacturing network. Int. J. Prod. Res. 2009, 47, 6179–6203. [Google Scholar] [CrossRef]
- May, G.; Kiritsis, D. Zero Defect Manufacturing Strategies and Platform for Smart Factories of Industry 4.0. In Proceedings of the International Conference on the Industry 4.0 Model for Advanced Manufacturing, Belgrade, Serbia, 3–6 June 2019; pp. 142–152. [Google Scholar]
- Tortorella, G.L.; Fettermann, D. Implementation of Industry 4.0 and lean production in Brazilian manufacturing companies. Int. J. Prod. Res. 2018, 56, 2975–2987. [Google Scholar] [CrossRef]
- Ghobakhloo, M.; Fathi, M. Corporate survival in Industry 4.0 era: The enabling role of lean-digitized manufacturing. J. Manuf. Technol. Manag. 2019, 31, 1–30. [Google Scholar] [CrossRef]
- Tortorella, G.L.; Giglio, R.; van Dun, D.H. Industry 4.0 adoption as a moderator of the impact of lean production practices on operational performance improvement. Int. J. Oper. Prod. Manag. 2019, 39, 860–886. [Google Scholar] [CrossRef]
- Govindan, K.; Kannan, D.; Mathiyazhagan, K.; Jabbour, A.B.L.D.S.; Jabbour, C.J.C. Analysing green supply chain management practices in Brazil’s electrical/electronics industry using interpretive structural modelling. Int. J. Environ. Stud. 2013, 70, 477–493. [Google Scholar] [CrossRef]
- Wu, C.; Barnes, D. An integrated model for green partner selection and supply chain construction. J. Clean. Prod. 2016, 112, 2114–2132. [Google Scholar] [CrossRef]
- Kannan, D.; Khodaverdi, R.; Olfat, L.; Jafarian, A.; Diabat, A. Integrated fuzzy multi criteria decision making method and multi-objective programming approach for supplier selection and order allocation in a green supply chain. J. Clean. Prod. 2013, 47, 355–367. [Google Scholar] [CrossRef]
- Wu, G.-C.; Ding, J.-H.; Chen, P.-S. The effects of GSCM drivers and institutional pressures on GSCM practices in Taiwan’s textile and apparel industry. Int. J. Prod. Econ. 2012, 135, 618–636. [Google Scholar] [CrossRef]
- Huang, C.-Y.; Shyu, J.Z.; Tzeng, G.-H. Reconfiguring the innovation policy portfolios for Taiwan’s SIP Mall industry. Technovation 2007, 27, 744–765. [Google Scholar] [CrossRef]
- Tzeng, G.-H.; Chiang, C.-H.; Li, C.-W. Evaluating intertwined effects in e-learning programs: A novel hybrid MCDM model based on factor analysis and DEMATEL. Expert Syst. Appl. 2007, 32, 1028–1044. [Google Scholar] [CrossRef]
- Manafzadeh, E.; Ramezani, A. Identifying and prioritizing the effect of marketing mix from the customer’s perspective (4C) on the competitiveness of insurance companies using DEMATEL technique: A case study of Tehran Insurance Companies. Mark. Brand. Res. 2016, 3, 86–96. [Google Scholar] [CrossRef]
- Lee, Y.C.; Hsieh, Y.F.; Guo, Y.B. Construct DTPB model by using DEMATEL: A study of a university library website. Program 2013, 47, 155–169. [Google Scholar] [CrossRef]
- Devadoss, A.V.; Felix, A. A Fuzzy DEMATEL approach to study cause and effect relationship of youth violence. Int. J. Comput. Algorithm 2013, 2, 363–372. [Google Scholar]
- Altuntas, S.; Yilmaz, M.K. Fuzzy DEMATEL method to evaluate the dimensions of marketing resources: An application in SMEs. J. Bus. Econ. Manag. 2016, 17, 347–364. [Google Scholar] [CrossRef]
- Zadeh, L.A.; Klir, G.J.; Yuan, B. Fuzzy Sets, Fuzzy Logic, and Fuzzy Systems: Selected Papers; World Scientific: Singapore, 1996; Volume 6. [Google Scholar]
- Ocampo, L.A.; Tan, T.A.G.; Sia, L.A. Using fuzzy DEMATEL in modeling the causal relationships of the antecedents of organizational citizenship behavior (OCB) in the hospitality industry: A case study in the Philippines. J. Hosp. Tour. Manag. 2018, 34, 11–29. [Google Scholar] [CrossRef]
- Beikkhakhian, Y.; Javanmardi, M.; Karbasian, M.; Khayambashi, B. The application of ISM model in evaluating agile suppliers selection criteria and ranking suppliers using fuzzy TOPSIS-AHP methods. Expert Syst. Appl. 2015, 42, 6224–6236. [Google Scholar] [CrossRef]
- Onat, N.C.; Gumus, S.; Kucukvar, M.; Tatari, O. Application of the TOPSIS and intuitionistic fuzzy set approaches for ranking the life cycle sustainability performance of alternative vehicle technologies. Sustain. Prod. Consum. 2016, 6, 12–25. [Google Scholar] [CrossRef]
- Dos Santos, B.M.; Godoy, L.P.; Campos, L.M. Performance evaluation of green suppliers using entropy-TOPSIS-F. J. Clean. Prod. 2019, 207, 498–509. [Google Scholar] [CrossRef]
- Sangaiah, A.K.; Subramaniam, P.R.; Zheng, X. A combined fuzzy DEMATEL and fuzzy TOPSIS approach for evaluating GSD project outcome factors. Neural Comput. Appl. 2015, 26, 1025–1040. [Google Scholar] [CrossRef]
- Sangaiah, A.K.; Thangavelu, A.K. An exploration of FMCDM approach for evaluating the outcome/success of GSD projects. Cent. Eur. J. Eng. 2013, 3, 419–435. [Google Scholar] [CrossRef]
- Gopal, J.; Sangaiah, A.K.; Basu, A.; Gao, X.Z. Integration of fuzzy DEMATEL and FMCDM approach for evaluating knowledge transfer effectiveness with reference to GSD project outcome. Int. J. Mach. Learn. Cybern. 2018, 9, 225–241. [Google Scholar] [CrossRef]
- Baykasoğlu, A.; Kaplanoğlu, V.; Durmuşoğlu, Z.D.; Şahin, C. Integrating fuzzy DEMATEL and fuzzy hierarchical TOPSIS methods for truck selection. Expert Syst. Appl. 2013, 40, 899–907. [Google Scholar] [CrossRef]
- Bao, Y.; Zhang, X.; Zhou, T.; Chen, Z.; Ming, X. Application of Industrial Internet for Equipment Asset Management in Social Digitalization Platform Based on System Engineering Using Fuzzy DEMATEL-TOPSIS. Machines 2022, 10, 1137. [Google Scholar] [CrossRef]
- Chen, J.-K.; Chen, I.-S. Using a novel conjunctive MCDM approach based on DEMATEL, fuzzy ANP, and TOPSIS as an innovation support system for Taiwanese higher education. Expert Syst. Appl. 2010, 37, 1981–1990. [Google Scholar] [CrossRef]
- Ocampo, L.; Deiparine, C.B.; Go, A.L. Mapping strategy to best practices for sustainable food manufacturing using fuzzy DEMATEL-ANP-TOPSIS. Eng. Manag. J. 2020, 32, 130–150. [Google Scholar] [CrossRef]
- Wu, L.-C.; Chang, K.-L.; Liao, S.-K. A hybrid MCDM model to select optimal hosts of variety shows in the social media era. Symmetry 2020, 12, 125. [Google Scholar] [CrossRef]
- Bathrinath, S.; Dhanasekar, M.; Dhanorvignesh, B.; Kamaldeen, Z.; Santhi, B.; Bhalaji, R.; Koppiahraj, K. Modeling sustainability risks in sugar industry using AHP-BWM. Mater. Today Proc. 2022, 50, 1397–1404. [Google Scholar] [CrossRef]
- Sathyan, R.; Parthiban, P.; Dhanalakshmi, R.; Sachin, M. An integrated Fuzzy MCDM approach for modelling and prioritising the enablers of responsiveness in automotive supply chain using Fuzzy DEMATEL, Fuzzy AHP and Fuzzy TOPSIS. Soft Comput. 2023, 27, 257–277. [Google Scholar] [CrossRef]
- Petrovic, I.; Kankaras, M. A hybridized IT2FS-DEMATEL-AHP-TOPSIS multicriteria decision making approach: Case study of selection and evaluation of criteria for determination of air traffic control radar position. Decis. Mak. Appl. Manag. Eng. 2020, 3, 146–164. [Google Scholar] [CrossRef]
- Agrawal, V.; Seth, N.; Dixit, J.K. A combined AHP–TOPSIS–DEMATEL approach for evaluating success factors of e-service quality: An experience from Indian banking industry. Electron. Commer. Res. 2022, 22, 715–747. [Google Scholar] [CrossRef]
- Tortorella, G.L.; Pradhan, N.; Macias de Anda, E.; Trevino Martinez, S.; Sawhney, R.; Kumar, M. Designing lean value streams in the fourth industrial revolution era: Proposition of technology-integrated guidelines. Int. J. Prod. Res. 2020, 58, 5020–5033. [Google Scholar] [CrossRef]
- Baker, J.; Lovell, K.; Harris, N. How expert are the experts? An exploration of the concept of ‘expert’ within Delphi panel techniques. Nurse Res. 2006, 14, 59–70. [Google Scholar] [CrossRef]
- Lin, R.-J. Using fuzzy DEMATEL to evaluate the green supply chain management practices. J. Clean. Prod. 2013, 40, 32–39. [Google Scholar] [CrossRef]
- Vinodh, S.; Devadasan, S.; Vasudeva Reddy, B.; Ravichand, K. Agility index measurement using multi-grade fuzzy approach integrated in a 20 criteria agile model. Int. J. Prod. Res. 2010, 48, 7159–7176. [Google Scholar] [CrossRef]
- Opricovic, S.; Tzeng, G.-H. Defuzzification within a multicriteria decision model. Int. J. Uncertain. Fuzziness Knowl.-Based Syst. 2003, 11, 635–652. [Google Scholar] [CrossRef]
- Chen, C.-T. Extensions of the TOPSIS for group decision-making under fuzzy environment. Fuzzy Sets Syst. 2000, 114, 1–9. [Google Scholar] [CrossRef]
- Jumarni, R.F.; Zamri, N. An integration of fuzzy TOPSIS and fuzzy logic for multi-criteria decision making problems. Int. J. Eng. Technol. 2018, 7, 102–106. [Google Scholar] [CrossRef]
- Basahel, A.; Taylan, O. Using fuzzy AHP and fuzzy TOPSIS approaches for assessing safety conditions at worksites in construction industry. Int. J. Saf. Secur. Eng. 2016, 6, 728–745. [Google Scholar] [CrossRef]
- Carnero, M.C. Developing a fuzzy TOPSIS model combining MACBETH and fuzzy shannon entropy to select a gamification App. Mathematics 2021, 9, 1034. [Google Scholar] [CrossRef]
- Dilberoglu, U.M.; Gharehpapagh, B.; Yaman, U.; Dolen, M. The role of additive manufacturing in the era of industry 4.0. Procedia Manuf. 2017, 11, 545–554. [Google Scholar] [CrossRef]
- Zawadzki, P.; Żywicki, K. Smart product design and production control for effective mass customization in the Industry 4.0 concept. Manag. Prod. Eng. Rev. 2016, 7, 105–112. [Google Scholar] [CrossRef]
- Lu, Y. Industry 4.0: A survey on technologies, applications and open research issues. J. Ind. Inf. Integr. 2017, 6, 1–10. [Google Scholar] [CrossRef]
- Zhang, X.; Peek, W.A.; Pikas, B.; Lee, T. The transformation and upgrading of the Chinese manufacturing industry: Based on “German Industry 4.0”. J. Appl. Bus. Econ. 2016, 18, 97–105. [Google Scholar]
- Kulkarni, S.; Verma, P.; Mukundan, R. Assessing manufacturing strategy definitions utilising text-mining. Int. J. Prod. Res. 2019, 57, 4519–4546. [Google Scholar] [CrossRef]
- Rossini, M.; Costa, F.; Tortorella, G.L.; Portioli-Staudacher, A. The interrelation between Industry 4.0 and lean production: An empirical study on European manufacturers. Int. J. Adv. Manuf. Technol. 2019, 102, 3963–3976. [Google Scholar] [CrossRef]







| Criteria | Description |
|---|---|
| Cost | Maintaining market-competitive rates while reducing total costs. |
| Quality | Maintaining a high degree of customer satisfaction while establishing and maintaining rigorous standards, quality control, and management procedures. |
| Delivery | The time between receiving an order and delivering it to the customer. |
| Flexibility | Ability to offer customized products and services and raise or reduce the number of existing products to respond quickly to customer demands. |
| Performance | Product features and their ability to achieve things other products cannot. |
| Innovativeness | Quickly introducing new products or redesigning current ones. |
| Linguistic Terms | Symbol | Fuzzy Triangular Numbers |
|---|---|---|
| No impact | NO | (0.00,0.10,0.30) |
| Very low impact | VL | (0.10,0.30,0.50) |
| Low impact | L | (0.30,0.50,0.70) |
| High impact | H | (0.50,0.70,0.90) |
| Very high impact | VH | (0.70,0.90,1.00) |
| The Extent of the Influence | Fuzzy Triangular Number |
|---|---|
| Very high impact (VH) | 7.00 9.00 9.00 |
| High impact (H) | 5.00 7.00 9.00 |
| Medium impact (M) | 3.00 5.00 7.00 |
| Low impact (L) | 1.00 3.00 5.00 |
| Very Low impact (VL) | 1.00 1.00 3.00 |
| MSOs | C | Q | D | F | P | I | ||||||||||||
|---|---|---|---|---|---|---|---|---|---|---|---|---|---|---|---|---|---|---|
| C | 1 | 1 | 1 | 0.5 | 0.7 | 0.9 | 0.5 | 0.7 | 0.9 | 0.1 | 0.3 | 0.5 | 0.3 | 0.5 | 0.7 | 0.5 | 0.7 | 0.9 |
| Q | 0.7 | 0.9 | 1 | 1 | 1 | 1 | 0 | 0.1 | 0.3 | 0 | 0.1 | 0.3 | 0.5 | 0.7 | 0.9 | 0.1 | 0.3 | 0.5 |
| D | 0.5 | 0.7 | 0.9 | 0 | 0.1 | 0.3 | 1 | 1 | 1 | 0.5 | 0.7 | 0.9 | 0.3 | 0.5 | 0.7 | 0 | 0.1 | 0.3 |
| F | 0.3 | 0.5 | 0.7 | 0.1 | 0.3 | 0.5 | 0.7 | 0.9 | 1 | 1 | 1 | 1 | 0.5 | 0.7 | 0.9 | 0.3 | 0.5 | 0.7 |
| P | 0.5 | 0.7 | 0.9 | 0.5 | 0.7 | 0.9 | 0.3 | 0.5 | 0.7 | 0.1 | 0.3 | 0.5 | 1 | 1 | 1 | 0.3 | 0.5 | 0.7 |
| I | 0.5 | 0.7 | 0.9 | 0.3 | 0.5 | 0.7 | 0.3 | 0.5 | 0.7 | 0.5 | 0.7 | 0.9 | 0.7 | 0.9 | 1 | 1 | 1 | 1 |
| C | Q | D | F | P | I | |
|---|---|---|---|---|---|---|
| C | 2.029233 | 1.795513 | 1.617931 | 1.694632 | 1.764429 | 1.658888 |
| Q | 1.735788 | 1.678583 | 1.337094 | 1.455012 | 1.60132 | 1.387805 |
| D | 1.514706 | 1.263646 | 1.388454 | 1.371973 | 1.23373 | 1.150883 |
| F | 1.841684 | 1.665435 | 1.5855 | 1.779387 | 1.695742 | 1.576388 |
| P | 1.833782 | 1.703286 | 1.430495 | 1.598728 | 1.787755 | 1.531724 |
| I | 1.742721 | 1.549935 | 1.35726 | 1.600236 | 1.578245 | 1.612278 |
| C | Q | D | F | P | I | |
|---|---|---|---|---|---|---|
| C | 2.029233 | 1.795513 | 1.617931 | 1.694632 | 1.764429 | 1.658888 |
| Q | 1.735788 | 1.678583 | 0 | 0 | 1.60132 | 0 |
| D | 1.514706 | 0 | 0 | 0 | 0 | 0 |
| F | 1.841684 | 1.665435 | 1.5855 | 1.779387 | 1.695742 | 1.576388 |
| P | 1.833782 | 1.703286 | 0 | 1.598728 | 1.787755 | 1.531724 |
| I | 1.742721 | 1.549935 | 0 | 1.600236 | 1.578245 | 1.612278 |
| R | D | R+D | R−D | Dispatcher | Receiver | Weights | Rank | |
|---|---|---|---|---|---|---|---|---|
| C | 10.56 | 10.70 | 21.26 | −0.14 | R | 0.18599 | 1 | |
| Q | 9.20 | 9.66 | 18.85 | −0.46 | R | 0.16493 | 4 | |
| D | 7.92 | 8.72 | 16.64 | −0.79 | R | 0.14558 | 6 | |
| F | 10.14 | 9.50 | 19.64 | 0.64 | D | 0.17186 | 2 | |
| P | 9.89 | 9.66 | 19.55 | 0.22 | D | 0.17101 | 3 | |
| I | 9.44 | 8.92 | 18.36 | 0.52 | D | 0.16062 | 5 |
| MSOs | IoT | CM | BD | AIR | AM | AR | MS | CPS | CS | BC |
|---|---|---|---|---|---|---|---|---|---|---|
| C | H | M | M | H | H | L | L | H | L | M |
| Q | M | L | H | VH | H | M | M | VH | L | M |
| D | VH | M | L | H | L | L | M | H | L | M |
| F | H | M | L | M | VH | H | H | H | L | M |
| P | H | M | H | H | M | L | H | VH | H | H |
| I | L | L | L | L | VH | M | M | H | VL | L |
| MSOs | IoT | CM | BD | AIR | AM | AR | MS | CPS | CS | BC |
|---|---|---|---|---|---|---|---|---|---|---|
| C | 0.00804 | 0.00300 | 0.00067 | 0.00350 | 0.00712 | 0.00067 | 0.00000 | 0.10609 | 0.09819 | 0.09819 |
| Q | 0.04445 | 0.05290 | 0.04605 | 0.02138 | 0.02437 | 0.05382 | 0.05477 | 0.00000 | 0.06093 | 0.06659 |
| D | 0.03851 | 0.04670 | 0.05008 | 0.02032 | 0.04441 | 0.04834 | 0.05515 | 0.00000 | 0.05190 | 0.05283 |
| F | 0.03009 | 0.04241 | 0.03717 | 0.03349 | 0.02293 | 0.02710 | 0.02804 | 0.00000 | 0.04376 | 0.03232 |
| P | 0.04978 | 0.05780 | 0.05303 | 0.02453 | 0.02790 | 0.05303 | 0.04978 | 0.00000 | 0.05393 | 0.05393 |
| I | 0.05829 | 0.07187 | 0.06948 | 0.07361 | 0.00000 | 0.05934 | 0.06040 | 0.05152 | 0.08190 | 0.06948 |
| 0.22916 | 0.27467 | 0.25648 | 0.17683 | 0.12674 | 0.24230 | 0.24815 | 0.15761 | 0.39061 | 0.37334 |
| MSOs | IoT | CM | BD | AIR | AM | AR | MS | CPS | CS | BC |
|---|---|---|---|---|---|---|---|---|---|---|
| C | 0.1048 | 0.1055 | 0.1060 | 0.1054 | 0.1049 | 0.1060 | 0.1061 | 0.0000 | 0.0080 | 0.0080 |
| Q | 0.0394 | 0.0260 | 0.0357 | 0.0531 | 0.0459 | 0.0252 | 0.0244 | 0.0666 | 0.0214 | 0.0000 |
| D | 0.0337 | 0.0209 | 0.0191 | 0.0395 | 0.0230 | 0.0198 | 0.0013 | 0.0560 | 0.0187 | 0.0187 |
| F | 0.0173 | 0.0016 | 0.0079 | 0.0126 | 0.0315 | 0.0221 | 0.0205 | 0.0438 | 0.0000 | 0.0142 |
| P | 0.0141 | 0.0000 | 0.0078 | 0.0345 | 0.0299 | 0.0078 | 0.0141 | 0.0578 | 0.0063 | 0.0063 |
| I | 0.0336 | 0.0224 | 0.0237 | 0.0103 | 0.0819 | 0.0324 | 0.0313 | 0.0422 | 0.0000 | 0.0237 |
| 0.24286 | 0.17642 | 0.20018 | 0.25543 | 0.31707 | 0.21325 | 0.19767 | 0.26636 | 0.05436 | 0.07085 |
| I4.0 T. | FPIS () | Rank | ||
|---|---|---|---|---|
| IoT | 0.229 | 0.243 | 0.5145 | 4 |
| CM | 0.275 | 0.176 | 0.3911 | 8 |
| BD | 0.256 | 0.200 | 0.4384 | 7 |
| AIR | 0.177 | 0.255 | 0.5909 | 3 |
| AM | 0.127 | 0.317 | 0.7144 | 1 |
| AR | 0.242 | 0.213 | 0.4681 | 5 |
| MS | 0.248 | 0.198 | 0.4434 | 6 |
| CPS | 0.158 | 0.266 | 0.6283 | 2 |
| CS | 0.391 | 0.054 | 0.1222 | 10 |
| BC | 0.373 | 0.071 | 0.1595 | 9 |
| MSOs | IoT | CM | BD | AIR | AM | AR | MS | CPS | CS | BC |
|---|---|---|---|---|---|---|---|---|---|---|
| Cost | 0.10259 | 0.10645 | 0.10823 | 0.10606 | 0.10329 | 0.10823 | 0.10874 | 0.00524 | 0.01192 | 0.01192 |
| Quality | 0.11935 | 0.10690 | 0.11624 | 0.14115 | 0.13492 | 0.10586 | 0.10482 | 0.15776 | 0.09860 | 0.08199 |
| Delivery | 0.06685 | 0.05885 | 0.05656 | 0.07542 | 0.06056 | 0.05770 | 0.04742 | 0.08684 | 0.05542 | 0.05485 |
| Flexibility | 0.09242 | 0.08378 | 0.08724 | 0.08983 | 0.10019 | 0.09501 | 0.09414 | 0.11574 | 0.08292 | 0.09069 |
| Performance | 0.08098 | 0.07441 | 0.07806 | 0.09703 | 0.09411 | 0.07806 | 0.08098 | 0.11235 | 0.07733 | 0.07733 |
| Innovativeness | 0.08155 | 0.07214 | 0.07371 | 0.06195 | 0.12546 | 0.08077 | 0.07998 | 0.08704 | 0.05646 | 0.07371 |
| Research Findings | Previous Study [25] | Technology Guideline Selection | |
|---|---|---|---|
| Method Used | A Hybrid MCDM | Z-Score | |
| Data Collection | Expert Opinions | Expert Opinions | |
| Cost | MS | MS | First |
| BD | BD | Second | |
| Quality | CPS | AIR | First |
| AIR | BD | Second | |
| Delivery | CPS | BD | First |
| AIR | IoT | Second | |
| Flexibility | AM | AM | First |
| CPS | CPS | Second | |
| Performance | CPS | CPS | First |
| AIR | AIR | Second | |
| Innovativeness | AM | AM | First |
| CPS | CPS | Second |
Disclaimer/Publisher’s Note: The statements, opinions and data contained in all publications are solely those of the individual author(s) and contributor(s) and not of MDPI and/or the editor(s). MDPI and/or the editor(s) disclaim responsibility for any injury to people or property resulting from any ideas, methods, instructions or products referred to in the content. |
© 2023 by the authors. Licensee MDPI, Basel, Switzerland. This article is an open access article distributed under the terms and conditions of the Creative Commons Attribution (CC BY) license (https://creativecommons.org/licenses/by/4.0/).
Share and Cite
Abdullah, F.M.; Al-Ahmari, A.M.; Anwar, S. An Integrated Fuzzy DEMATEL and Fuzzy TOPSIS Method for Analyzing Smart Manufacturing Technologies. Processes 2023, 11, 906. https://doi.org/10.3390/pr11030906
Abdullah FM, Al-Ahmari AM, Anwar S. An Integrated Fuzzy DEMATEL and Fuzzy TOPSIS Method for Analyzing Smart Manufacturing Technologies. Processes. 2023; 11(3):906. https://doi.org/10.3390/pr11030906
Chicago/Turabian StyleAbdullah, Fawaz M., Abdulrahman M. Al-Ahmari, and Saqib Anwar. 2023. "An Integrated Fuzzy DEMATEL and Fuzzy TOPSIS Method for Analyzing Smart Manufacturing Technologies" Processes 11, no. 3: 906. https://doi.org/10.3390/pr11030906
APA StyleAbdullah, F. M., Al-Ahmari, A. M., & Anwar, S. (2023). An Integrated Fuzzy DEMATEL and Fuzzy TOPSIS Method for Analyzing Smart Manufacturing Technologies. Processes, 11(3), 906. https://doi.org/10.3390/pr11030906

