Data-Driven Intelligent Monitoring of Die-Casting Machine Injection System
Abstract
:1. Introduction
- (1)
- The simulation model is established using the hydraulics of the pressure injection system of the die-casting machine to address the issue of insufficient actual data. In order to gather sample data under various performance conditions for the pressure injection system, the model parameters are adjusted in accordance with potential performance degradation.
- (2)
- A decision tree classifier is used to select the features generated from the original time series, while the front layer of LSTM is utilized for feature extraction from the time series. Furthermore, a monitoring model based on BP-LSTM and CNN-LSTM is established to accomplish component diagnosis and performance evaluation.
- (3)
- Ultimately, DS theory is used to combine the component type results from the two algorithms, a new neural network is used to combine the performance assessment results, and the combined classification and regression results are used as the final results.
2. Theoretical Background
2.1. Single Intelligent Monitoring Approach
2.2. Methods for Feature Extraction
2.3. Methods of Information Fusion
3. Intelligent Monitoring Methods
3.1. Feature Generation and Selection
3.2. Baseline
3.3. Intelligent Monitoring Model
4. Experimental Verification
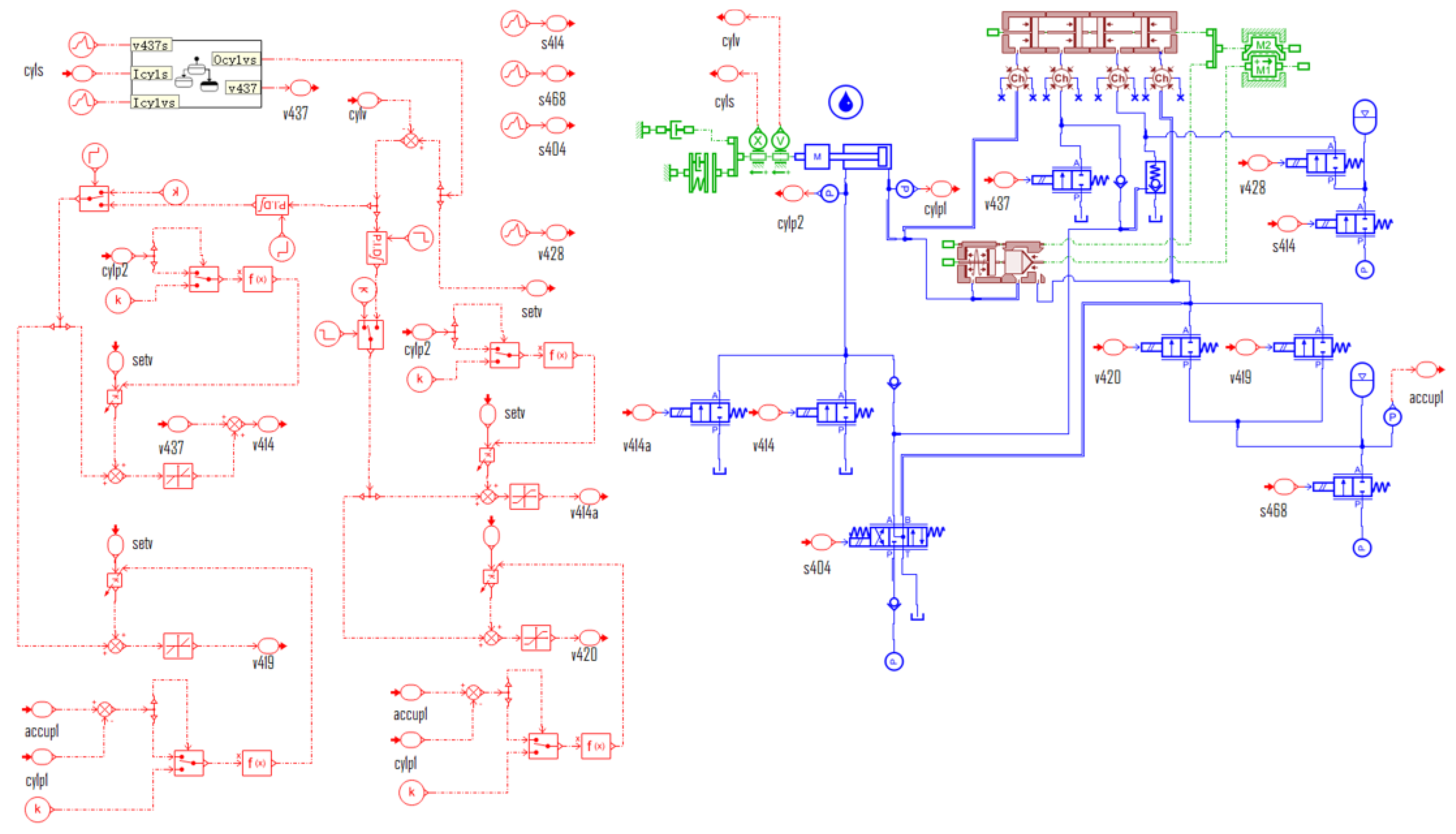
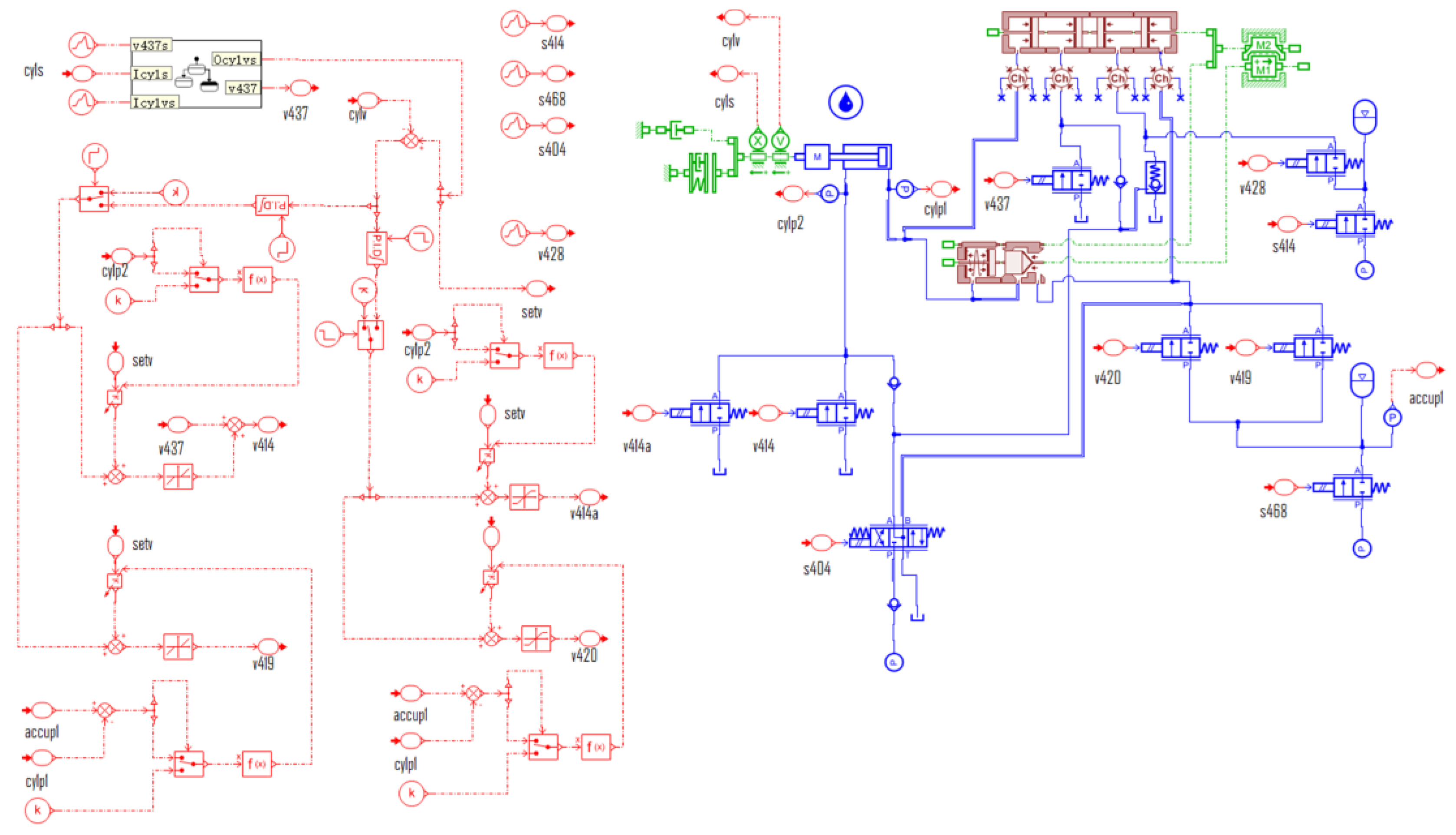
4.1. Pressure Injection System Modeling
4.2. Creation of the Sample Set
4.3. Training of the Model and Analysis of Results
5. Conclusions
- Because the simulation data are partially different from the actual data, the number of samples should be flexibly selected in the actual use so that the model can achieve satisfactory results.
- The actual data used for training should cover all stages of the problem components, and the data of the components at a certain stage should not be selected only for training.
- The categorization of components in this paper is that of a single component, and it remains to be investigated in cases where multiple problem components appear to be coupled. The number of tags for multiple problematic components increases exponentially with the number of problematic components, and in practice, it is recommended that a single component stack be used to resolve the coupling situation.
Author Contributions
Funding
Data Availability Statement
Conflicts of Interest
References
- Sodhi, H.S. Application of Die Casting: A Review Paper. Univers. Rev. 2018, 7, 94–100. [Google Scholar]
- Ma, C.; Yu, W.; Zhang, T.; Zhang, Z.; Ma, Y.; Xiong, S. The effect of slow shot speed and casting pressure on the 3D microstructure of high pressure die casting AE44 magnesium alloy. J. Magnes. Alloys 2021, 11, 753–761. [Google Scholar] [CrossRef]
- Saxena, A.; Godara, S.S.; Chouhan, M.K.; Saxena, K.K. Effect of Die Geometry on Thermal Fatigue Analysis of Aluminium Alloy (A02240) Dies of Low Melting Point Alloys Casting Using Pressure Die Casting Process. Adv. Mater. Process. Technol. 2022, 8, 402–414. [Google Scholar] [CrossRef]
- Liu, H.W.; Sun, H.H.; Liu, J.M. Numerical Simulation on the Die Casting Forming Process of a Magnesium Alloy Bearing Block. In Proceedings of the 6th International Conference on Mechatronics, Materials, Biotechnology and Environment, Yinchuan, China, 13–14 August 2016. [Google Scholar]
- Zezulka, F.; Marcon, P.; Vesely, I.; Sajdl, O. Industry 4.0—An Introduction in the phenomenon. IFAC-PapersOnLine 2016, 49, 8–12. [Google Scholar] [CrossRef]
- Torikka, T.; Haack, S. Predictive Maintenance Service Powered by Machine Learning and Big Data. In Proceedings of the 11th International Fluid Power Conference, Aachen, Germany, 19–21 March 2018; Murrenhoff, H., Ed.; RWTH Aachen University: Aachen, Germany, 2018. ISBN 3958862152. [Google Scholar]
- Lei, Y.; Yang, B.; Jiang, X.; Jia, F.; Li, N.; Nandi, A.K. Applications of machine learning to machine fault diagnosis: A review and roadmap. Mech. Syst. Signal Process. 2020, 138, 106587. [Google Scholar] [CrossRef]
- Jin, Y.R.; Qin, C.J.; Zhang, Z.N.; Tao, J.F.; Liu, C.L. A multi-scale convolutional neural network for bearing compound fault diagnosis under various noise conditions. Sci. China Technol. Sci. 2022, 65, 2551–2563. [Google Scholar] [CrossRef]
- Lv, Y.; Zhao, W.; Zhao, Z.; Li, W.; Ng, K.K. Vibration signal-based early fault prognosis: Status quo and applications. Adv. Eng. Inform. 2022, 52, 101609. [Google Scholar] [CrossRef]
- Lv, Y.; Guo, X.; Zhou, Q.; Qian, L.; Liu, J. Predictive maintenance decision-making for variable faults with non-equivalent costs of fault severities. Adv. Eng. Inform. 2023, 56, 102011. [Google Scholar] [CrossRef]
- Pan, S.J.; Yang, Q. A survey on transfer learning. IEEE Trans. Knowl. Data Eng. 2009, 22, 1345–1359. [Google Scholar] [CrossRef]
- Hou, W.; Zhang, C.; Jiang, Y.; Cai, K.; Wang, Y.; Li, N. A new bearing fault diagnosis method via simulation data driving transfer learning without target fault data. Measurement 2023, 215, 112879. [Google Scholar] [CrossRef]
- Makansi, F.; Schmitz, K. Feature Generation and Evaluation for Data-Based Condition Monitoring of a Hydraulic Press. In Proceedings of the 13th International Fluid Power Conference, Aachen, Germany, 13–15 July 2022; pp. 13–15. [Google Scholar]
- Li, R.; Cheng, Y.; Xu, J.; Li, Y.; Ding, X.; Zhao, S. Research on on-line monitoring system of hydraulic actuator of combine harvester. Processes 2021, 10, 35. [Google Scholar] [CrossRef]
- Makansi, F.; Schmitz, K. Data-Driven Condition Monitoring of a Hydraulic Press Using Supervised Learning and Neural Networks. Energies 2022, 15, 6217. [Google Scholar] [CrossRef]
- Ji, X.; Ren, Y.; Tang, H.; Shi, C.; Xiang, J. An intelligent fault diagnosis approach based on Dempster-Shafer theory for hydraulic valves. Measurement 2020, 165, 108129. [Google Scholar] [CrossRef]
- Zhang, N.; Li, Y.; Yang, X.; Zhang, J. Bearing Fault Diagnosis Based on BP Neural Network and Transfer Learning. J. Phys. Conf. Ser. 2021, 1881, 022084. [Google Scholar] [CrossRef]
- Ren, S.; He, K.; Girshick, R.; Sun, J. Faster r-cnn: Towards real-time object detection with region proposal networks. Adv. Neural Inf. Process. Syst. 2015, 28, 91–99. [Google Scholar] [CrossRef] [PubMed]
- Zhong, S.; Fu, S.; Lin, L. A novel gas turbine fault diagnosis method based on transfer learning with CNN. Measurement 2019, 137, 435–453. [Google Scholar] [CrossRef]
- Hochreiter, S.; Schmidhuber, J. LSTM can solve hard long time lag problems. Adv. Neural Inf. Process. Syst. 1996, 9, 473–479. [Google Scholar]
- Fürnkranz, J. Decision Tree. In Encyclopedia of Machine Learning and Data Mining; Sammut, C., Webb, G.I., Eds.; Springer: Boston, MA, USA, 2017; pp. 330–335. ISBN 978-1-4899-7685-7. [Google Scholar]
- Wang, Y.; Liu, F.; Zhu, A. Bearing fault diagnosis based on a hybrid classifier ensemble approach and the improved Dempster-Shafer theory. Sensors 2019, 19, 2097. [Google Scholar] [CrossRef] [PubMed]
- Han, M.; Pan, J. A fault diagnosis method combined with LMD, sample entropy and energy ratio for roller bearings. Measurement 2015, 76, 7–19. [Google Scholar] [CrossRef]
- Cui, L.; Wang, X.; Xu, Y.; Jiang, H.; Zhou, J. A novel switching unscented Kalman filter method for remaining useful life prediction of rolling bearing. Measurement 2019, 135, 678–684. [Google Scholar] [CrossRef]




















| Features | Formulas | Features | Formulas |
|---|---|---|---|
| Mean | Peak-peak | ||
| Standard deviation | Energy | ||
| Skewness | Root mean square | ||
| Kurtosis | Absolute mean | ||
| Maximum | Minimum | ||
| Waveform factor | Amplitude factor |
| Performance Indicator | Threshold |
|---|---|
| Fast speed accuracy | 81.25 |
| Slow speed accuracy | 76 |
| Pressure accuracy | 79.3 |
| Accelerated performance | 70.6 |
| Braking performance | 72.5 |
| Sample Size | Accuracy (%) | |||
|---|---|---|---|---|
| BP-LSTM | CNN-LSTM | The Proposed Approach | Stacking | |
| 10 | 70.16 | 77.87 | 84.63 | 80.29 |
| 20 | 76.75 | 84.17 | 90.04 | 86.93 |
| 30 | 84.44 | 87.78 | 92.67 | 90.16 |
| 40 | 87.83 | 90.63 | 95.67 | 93.31 |
| 50 | 90.07 | 92.58 | 96.17 | 95.14 |
| 60 | 92.31 | 93.88 | 96.97 | 96.92 |
| 70 | 93.57 | 94.93 | 97.65 | 98.21 |
| 80 | 94.53 | 95.87 | 98.26 | 99.13 |
| Sample Size | R2 Score | ||
|---|---|---|---|
| BP-LSTM | CNN-LSTM | The Proposed Approach | |
| 10 | 0.433 | 0.601 | 0.703 |
| 20 | 0.754 | 0.81 | 0.896 |
| 30 | 0.834 | 0.886 | 0.936 |
| 40 | 0.88 | 0.908 | 0.947 |
| 50 | 0.909 | 0.922 | 0.956 |
| 60 | 0.914 | 0.936 | 0.965 |
| 70 | 0.926 | 0.944 | 0.972 |
| 80 | 0.935 | 0.951 | 0.978 |
| Fold | Accuracy(%) | ||
|---|---|---|---|
| BP-LSTM | CNN-LSTM | The Proposed Approach | |
| 1 | 89.58 | 93.75 | 95.83 |
| 2 | 87.5 | 91.67 | 95.83 |
| 3 | 89.58 | 89.58 | 95.83 |
| 4 | 83.33 | 89.58 | 93.57 |
| 5 | 85.42 | 91.67 | 95.83 |
| Fold | R2 Score | ||
|---|---|---|---|
| BP-LSTM | CNN-LSTM | The Proposed Approach | |
| 1 | 0.83 | 0.92 | 0.93 |
| 2 | 0.89 | 0.91 | 0.94 |
| 3 | 0.84 | 0.89 | 0.94 |
| 4 | 0.92 | 0.88 | 0.94 |
| 5 | 0.91 | 0.92 | 0.95 |
Disclaimer/Publisher’s Note: The statements, opinions and data contained in all publications are solely those of the individual author(s) and contributor(s) and not of MDPI and/or the editor(s). MDPI and/or the editor(s) disclaim responsibility for any injury to people or property resulting from any ideas, methods, instructions or products referred to in the content. |
© 2023 by the authors. Licensee MDPI, Basel, Switzerland. This article is an open access article distributed under the terms and conditions of the Creative Commons Attribution (CC BY) license (https://creativecommons.org/licenses/by/4.0/).
Share and Cite
Zhai, Y.; Liang, Q.; Zhang, W. Data-Driven Intelligent Monitoring of Die-Casting Machine Injection System. Processes 2023, 11, 2947. https://doi.org/10.3390/pr11102947
Zhai Y, Liang Q, Zhang W. Data-Driven Intelligent Monitoring of Die-Casting Machine Injection System. Processes. 2023; 11(10):2947. https://doi.org/10.3390/pr11102947
Chicago/Turabian StyleZhai, Yifei, Qiuhui Liang, and Wei Zhang. 2023. "Data-Driven Intelligent Monitoring of Die-Casting Machine Injection System" Processes 11, no. 10: 2947. https://doi.org/10.3390/pr11102947
APA StyleZhai, Y., Liang, Q., & Zhang, W. (2023). Data-Driven Intelligent Monitoring of Die-Casting Machine Injection System. Processes, 11(10), 2947. https://doi.org/10.3390/pr11102947

