Comprehensive Evaluation of Ecological Environmental Quality in Small-Scale Coal Mining Subsidence Area Based on Hierarchical Structure—A Case Study of Shendong Coalfield in Western China
Abstract
:1. Introduction
2. Materials and Methods
2.1. Study Area
2.2. Field Test Area
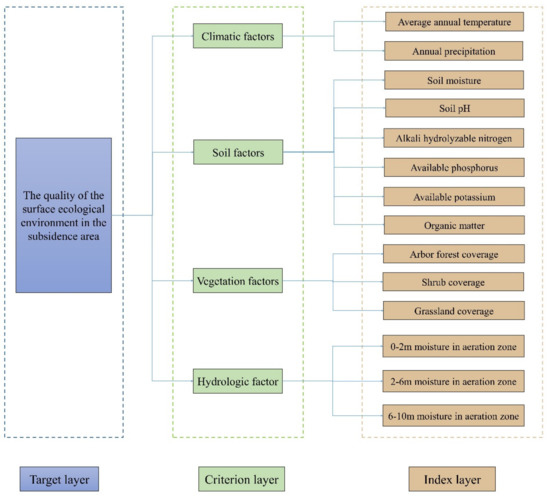
2.3. Selection and Measurement of Evaluation Indicators
2.3.1. Evaluation Indicators
- (1)
- Climate factor
- (2)
- Soil factor
- (3)
- Vegetation factor
- (4)
- Hydrological factors
2.3.2. Evaluation Index Measurement
2.4. Evaluation Models and Methods
- Evaluation factor weight
- 2.
- Evaluation Index Standard Basis
- 3.
- Comprehensive evaluation grade of the ecological environmental quality
3. Results
3.1. Evaluation Factor Weight
3.1.1. Index Layer Factor Weights
3.1.2. Criterion Layer Factor Weights
3.2. Evaluation Factor Membership
3.2.1. Index Layer Factor Membership
3.2.2. Criterion Layer Factor Membership
3.3. Comprehensive Evaluation of Surface Ecological Environment Quality in Subsidence Areas
4. Discussion
5. Conclusions
- Soil factors and hydrological factors have a high weight in the evaluation of ecological environmental quality, and the two weights accounted for 60–70%. Climate factors and vegetation factors had lower weights in the evaluation of ecological environmental quality, and the two weights accounted for 30–40%. The changes in soil and water environment caused by coal mining subsidence were the main factors that caused differences in the ecological environmental quality in subsidence areas.
- In terms of climate factors, the evaluation results of the three regions were grade III, and the impact of climate factors on small-scale subsidence areas was the same. In terms of soil factors, the evaluation results of the control area and the uniform subsidence area were grade I, and the evaluation results of the non-uniform subsidence area were grade VI. Coal mining subsidence had a great impact on the soil quality of the non-uniform subsidence area, but had no impact on the soil quality of the uniform subsidence area, and was even improved. In terms of the vegetation factors, the evaluation results of the three regions were grade II. The membership values of the different grades showed that mining subsidence had a certain impact on the vegetation growth, and the impact of the non-uniform subsidence area was greater than that of the uniform subsidence area. In terms of the hydrological factors, the evaluation results of the three regions were grade VI. The membership values of different grades showed that coal mining subsidence had a significant impact on the non-uniform soil moisture and had little impact on the uniform subsidence area.
- The comprehensive evaluation result of the eco-environmental quality in the control area was grade III and the eco-environmental quality was at the “general” level; the evaluation result of the uniform subsidence area was grade III and the ecological environmental quality was “general”, which was close to the control area; and the evaluation result of the non-uniform subsidence area was grade VI and the ecological environmental quality was “poor”. Coal mining subsidence had a greater impact on the quality of the ecological environment in the non-uniform subsidence area, and the quality of the ecological environment decreased while the impact on the ecological environmental quality in the uniform subsidence area was small, and the quality of the ecological environment was close to the original level.
Author Contributions
Funding
Data Availability Statement
Conflicts of Interest
References
- Du, Y. Research on Xi Jinping Thought on Ecological Advancement; College of Marxism, Northwest A & F University: Xianyang, China, 2020. [Google Scholar]
- Zhao, X. Xi Jinping’s Thought of Ecological Civilization and Its Contemporary Value; Harbin Normal University: Harbin, China, 2021. [Google Scholar]
- Mandal, A.; Sengupta, D. An assessment of soil contamination due to heavy metals around a coal-fired thermal power plant in India. Environ. Geol. 2006, 51, 409–420. [Google Scholar] [CrossRef]
- Rostami, R.; Jonidi Jafari, A. Application of an adsorptive-thermocatalytic process for BTX removal from polluted air flow. J. Environ. Health Sci. Eng. 2014, 12, 89. [Google Scholar] [CrossRef] [PubMed] [Green Version]
- Zhou, Y. A Comparative Study of Chinese and Foreign Environment Impact Assessment of the Legal System; China University of Geosciences: Beijing, China, 2008. [Google Scholar]
- Lu, H.; Qi, Y. A Study on Japan’s Environmental Management and Govermental Responsibilities. Contemp. Econ. Jpn. 2013, 12, 68–79. [Google Scholar] [CrossRef]
- Liu, P. General Environmental Sciences; Higher Education Press: Beijing, China, 1985. [Google Scholar]
- Dongsheng, Z.; Gangwei, F.; Liqiang, M.; An, W.; Yude, L. Harmony of large-scale underground mining and surface ecological environment protection in desert district—A case study in Shendong mining area, northwest of China. Procedia Earth Planet. Sci. 2009, 1, 1114–1120. [Google Scholar] [CrossRef] [Green Version]
- Pei, H.; Fang, S.; Lin, L.; Qin, Z.; Wang, X. Methods and applications for ecological vulnerability evaluation in a hyper-arid oasis: A case study of the Turpan Oasis, China. Environ. Earth Sci. 2015, 74, 1449–1461. [Google Scholar] [CrossRef] [Green Version]
- Yan, C.; Dai, H.; Wen, G. Evaluation of Ecological Environmental Quality in a Coal Mining Area by Modelling Approach. Sustainability 2017, 9, 1265. [Google Scholar] [CrossRef] [Green Version]
- Lei, K.; Pan, H.; Lin, C. A landscape approach towards ecological restoration and sustainable development of mining areas. Ecol. Eng. J. Ecotechnol. 2016, 90, 320–325. [Google Scholar] [CrossRef]
- Weeks, J.L. Is Regulation Effective? A Case Study of Underground Coal Mining. Ann. N. Y. Acad. Sci. 1989, 572, 189–199. [Google Scholar] [CrossRef]
- Cherp, A. Environmental assessment in countries in transition: Evolution in a changing context. J. Environ. Manag. 2001, 62, 357–374. [Google Scholar] [CrossRef]
- Lv, X.; Xiao, W.; Zhao, Y.; Zhang, W.; Li, S.; Sun, H. Drivers of spatio-temporal ecological vulnerability in an arid, coal mining region in Western China. Ecol. Indic. 2019, 106, 105471–105475. [Google Scholar] [CrossRef]
- Han, X.; Cao, T.; Yan, X. Comprehensive evaluation of ecological environment quality of mining area based on sustainable development indicators: A case study of Yanzhou Mining in China. Environ. Dev. Sustain. 2021, 23, 7581–7605. [Google Scholar] [CrossRef]
- Zhang, K.; Zheng, X.; Li, H.; Zhao, Z. Human health risk assessment and early warning of heavy metal pollution in soil of a coal chemical Plant in Northwest China. Soil Sediment Contam. Int. J. 2020, 29, 481–502. [Google Scholar] [CrossRef]
- Liu, S.; Li, W.; Qiao, W.; Wang, Q.; Hu, Y.; Wang, Z. Effect of natural conditions and mining activities on vegetation variations in arid and semiarid mining regions. Ecol. Indic. 2019, 103, 331–345. [Google Scholar] [CrossRef]
- Xiao, W.; Zhang, W.; Ye, Y.; Lv, X.; Yang, W. Is underground coal mining causing land degradation and significantly damaging ecosystems in semi-arid areas? A study from an Ecological Capital perspective. Land Degrad. Dev. 2020, 31, 1969–1989. [Google Scholar] [CrossRef]
- Gao, X. Study on the Change and Evaluation of Land Ecological Quality in Caol Mining Subsidence Area of Mu Us Sandy Landt—A Case Study of the Bulianta Coal Mine; Inner Mongolia Normal University: Hohhot, China, 2021. [Google Scholar]
- Xu, J.; Li, G.; Chen, G.; Zhao, H. Dynamic changes and evaluation of land ecological quality in coal mining area. J. China Coal Soc. 2013, 38, 180–185. [Google Scholar]
- Shao, W.; Guan, Q.; Tan, Z.; Luo, H.; Ma, Y. Application of BP—ANN model in evaluation of soil quality in the arid area, northwest China. Soil Tillage Res. 2021, 208, 104907. [Google Scholar] [CrossRef]
- Yang, Z.; Li, W.; Li, X.; Wang, Q.; He, J. Assessment of eco-geo-environment quality using multivariate data: A case study in a coal mining area of Western China. Ecol. Indic. 2019, 107, 105651. [Google Scholar] [CrossRef]
- Wang, Y.; Wu, X.; He, S.; Niu, R. Eco-environmental assessment model of the mining area in Gongyi, China. Sci. Rep. 2021, 11, 17549. [Google Scholar] [CrossRef]
- Chen, Z. Study on Remote Sensing Assessment Model and Method of Land Ecological Quality: A Case Study of the City of Guang An; China University of Geosciences: Beijing, China, 2020. [Google Scholar]
- Pei, W. Eco-Environment Dynamic Monitoring and Prewarning Study in Panxie Coal Mining Area, Huainan; Nanjing University: Nanjing, China, 2016. [Google Scholar]
- Fan, D.; Qiu, Y.; Sun, W.; Zhao, X.; Mai, X.; Hu, Y. Evaluating ecological environment based on remote sensing ecological index in Shenfu mining area. Bull. Surv. Mapp. 2021, 7, 23–28. [Google Scholar] [CrossRef]
- Han, Z. Study on the Effect of Coal Mining Collapse Crack on Soil Physical and Water Characteristics in Sandy Area; Henan Polytechnic University: Jiaozuo, China, 2017. [Google Scholar]
- Shi, P.; Zhang, Y.; Hu, Z.; Ma, K.; Yu, B. Influence mechanism of coal mining subsidence on soil quality and restoration measures in west China aeolian sand area. J. Univ. Chin. Acad. Sci. 2017, 34, 318–328. [Google Scholar] [CrossRef]
- Li, X. Status and countermeasures of clean and efficient utilization of coal resources in China. Coal Econ. Res. 2019, 39, 71–75. [Google Scholar] [CrossRef]
- Li, Q.; Liu, N.; Zhang, Z.; Ma, C. Distribution Characteristics of Salix Psammophila Litter in Southeastern Edge of Mu Us Sandy Land. J. Arid. Meteorol. 2020, 30, 313–318. [Google Scholar]
- Xu, Z.; Lu, H. Aeolian environment change studies in the Mu Us Sandy Land, north-central China: Theory and recent progress. Acta Gograph. Sin. 2021, 76, 2203–2223. [Google Scholar]
- Yan, F.; Wu, B. Desertification progress in Mu Us Sandy Land over the past 40 years. Arid Land Geogr. 2013, 36, 987–996. [Google Scholar]
- Hu, Z.; Chen, C.; Xiao, W.; Wang, X.; Gao, M. Surface movement and deformation characteristics due to high-intensive coal mining in the windy and sandy region. Int. J. Coal Sci. Technol. 2016, 3, 339–348. [Google Scholar] [CrossRef] [Green Version]
- Du, P. Research on Geologic Environment Effects Induced by Coal Mining in Ecological Weakness Aera and Assessment Techniques; China University of Mining and Technology: Xuzhou, China, 2011. [Google Scholar]
- Guo, J.; Li, Q. Surface damage characteristics in shallow-buried coal seam with strong disturbance mining: Taking Shendong coal mine district as an example. China Min. Mag. 2018, 27, 106–112. [Google Scholar]
- Grothmann, T.; Petzold, M.; Ndaki, P.; Kakembo, V.; Siebenhüner, B.; Kleyer, M.; Yanda, P.; Ndou, N. Vulnerability assessment in african villages under conditions of land use and climate change: Case studies from Mkomazi and Keiskamma. Sustainability 2017, 9, 976. [Google Scholar] [CrossRef] [Green Version]
- Hao, J.; Xu, G.; Luo, L.; Zhang, Z.; Yang, H.; Li, H. Quantifying the relative contribution of natural and human factors to vegetation coverage variation in coastal wetlands in China. Catena 2020, 188, 104429. [Google Scholar] [CrossRef]
- Dong, G.; Guo, C. Evaluation of Land Ecological Quality in the Energy-development Area in the West—A Case Study of Yijinhuoluo Country. J. Inn. Mong. Norm. Univ. (Philos. Soc. Sci.) 2015, 44, 73–76. [Google Scholar]
- Yang, D.; Lei, S.; Bian, Z.; Mou, S. A Review of the Progress in the Research on Soil Physical Quality Indicator and Its Application in the Mining Area Environment. Resour. Environ. Yangtze Basin 2015, 11, 1961–1968. [Google Scholar] [CrossRef]
- Qin, X.; Xiong, J. Application of 3σ rule in LabVIEW data procession. China Meas. Test 2009, 35, 66–69. [Google Scholar]
- Ma, X.; Fan, L.; Zhang, X.; Zhang, Y. Dynamic change of land desertification and its driving mechanism in Yushenfu mining area based on remote sensing. J. China Coal Soc. 2016, 41, 2063–2070. [Google Scholar] [CrossRef]
- Wang, X. Monitoring Evolution and Self-Healing Characteristic of Land Damage Due to High Tension Coal Mining in Windy and Sandy Area; China University of Mining & Technology: Beijing, China, 2014. [Google Scholar]
- Zhang, Y.; Lu, W.; Guo, J.; Zhao, H.; Yang, Q.; Chen, M. Geo-environmental impact assessment and management information system for the mining area, northeast China. Environ. Earth Sci. 2015, 74, 7173–7185. [Google Scholar] [CrossRef]
- Xia, N. Study on Remote Sensing Monitoring of Eco-environment and Assessment Model of Ecological Quality in Zhundong Mining Region; Xinjiang University: Ürümqi, China, 2018. [Google Scholar]
- Fu, G. The Ecological Environment Impact Assessment Study of Coal Mine Planning Environmental Impact Assessment-Take Huolinhe Mine Planning as an Example; Inner Mongolia University: Hohhot, China, 2013. [Google Scholar]
- Fang, A. Study on Ecological Cumulative Effects of Mining Areas in Arid and Semi-Arid Grassland in Eastern Inner Mongolia; China University of Mining and Technology: Xuzhou, China, 2020. [Google Scholar]
- Hu, S.; Yao, Y.; Fu, J.; Zhao, J.; Hao, D. Evaluation of ecological quality variation in mining area of Northeast China based on RESI Index: A case study of Gongchangling District, Liaoning Province. Chin. J. Ecol. 2021, 40, 4053–4060. [Google Scholar] [CrossRef]






| Elements | Standard | Index | Unit | Standard Grading | |||
|---|---|---|---|---|---|---|---|
| I | II | III | VI | ||||
| Climate | Precipitation grade standard (GB/T 28592–2012) | Annual precipitation | mm | 800 | 600 | 400 | 200 |
| Temperature evaluation grade (GB/T 35562–2017) | Average temperature | °C | / | / | / | / | |
| Soil | Classification standard of the second soil survey | Moisture | % | 15 | 12 | 8 | 5 |
| pH | / | / | / | / | / | ||
| N | mg/kg | 150 | 120 | 60 | 30 | ||
| P | mg/kg | 25 | 20 | 10 | 5 | ||
| K | mg/kg | 150 | 120 | 50 | 20 | ||
| Organic matter | g/kg | 30 | 25 | 15 | 10 | ||
| Vegetation | Technical specification for ecological environment assessment (HJ192–2015) | Vegetation coverage | % | 5 | 20 | 50 | 70 |
| Hydrological | Classification standard of the second soil survey | Moisture in vadose zone | % | 15 | 12 | 8 | 5 |
| Serial Number | pH Range | Grade |
|---|---|---|
| 1 | 7.13–7.42 | I |
| 2 | 7.42–7.56 | II |
| 6.99–7.13 | ||
| 3 | 7.56–7.70 | III |
| 6.84–6.99 | ||
| 4 | >7.70 | VI |
| <6.84 |
| Serial Number | Temperature Range | Grade |
|---|---|---|
| 1 | −0.5σ ≤ ∆T ≤ 0.5σ | I |
| 2 | 0.5σ ≤ ∆T ≤ 1.5σ | II |
| −1.5σ ≤ ∆T ≤ −0.5σ | ||
| 3 | 1.5σ ≤ ∆T ≤ 2.0σ | III |
| −2.0σ ≤ ∆T ≤ −1.5σ | ||
| 4 | ∆T ≥ 2.0σ | VI |
| ∆T≤ −2.0σ |
| Membership Value | Control Area | Uniform Subsidence Area | Non-Uniform Subsidence Area | |||||||||
|---|---|---|---|---|---|---|---|---|---|---|---|---|
| I | II | III | VI | I | II | III | VI | I | II | III | VI | |
| Annual precipitation | 0.00 | 0.00 | 0.61 | 0.39 | 0.00 | 0.00 | 0.61 | 0.39 | 0.00 | 0.00 | 0.61 | 0.39 |
| Average annual temperature | 0.00 | 0.00 | 1.00 | 0.00 | 0.00 | 0.00 | 1.00 | 0.00 | 0.00 | 0.00 | 1.00 | 0.00 |
| Soil moisture | 0.00 | 0.00 | 0.00 | 1.00 | 0.00 | 0.00 | 0.00 | 1.00 | 0.00 | 0.00 | 0.00 | 1.00 |
| Soil pH | 1.00 | 0.00 | 0.00 | 0.00 | 1.00 | 0.00 | 0.00 | 0.00 | 1.00 | 0.00 | 0.00 | 0.00 |
| Alkali hydrolysable nitrogen | 0.00 | 0.00 | 0.48 | 0.52 | 0.00 | 0.00 | 0.42 | 0.58 | 0.00 | 0.00 | 0.31 | 0.69 |
| Available phosphorus | 0.21 | 0.79 | 0.00 | 0.00 | 0.55 | 0.45 | 0.00 | 0.00 | 0.00 | 0.99 | 0.01 | 0.00 |
| Available potassium | 0.95 | 0.06 | 0.00 | 0.00 | 1.00 | 0.00 | 0.00 | 0.00 | 0.75 | 0.25 | 0.00 | 0.00 |
| Organic matter | 0.00 | 0.06 | 0.94 | 0.00 | 0.00 | 0.24 | 0.76 | 0.00 | 0.00 | 0.00 | 0.98 | 0.02 |
| Arbor forest coverage | 0.34 | 0.66 | 0.00 | 0.00 | 0.00 | 0.74 | 0.26 | 0.00 | 0.00 | 0.59 | 0.41 | 0.00 |
| Shrub coverage | 0.00 | 0.90 | 0.10 | 0.00 | 0.00 | 0.88 | 0.12 | 0.00 | 0.00 | 0.80 | 0.20 | 0.00 |
| Grassland coverage | 0.00 | 0.93 | 0.07 | 0.00 | 0.00 | 0.92 | 0.08 | 0.00 | 0.00 | 0.78 | 0.22 | 0.00 |
| 0–2 m moisture in vadose zone | 0.00 | 0.00 | 0.27 | 0.73 | 0.00 | 0.00 | 0.27 | 0.73 | 0.00 | 0.00 | 0.00 | 1.00 |
| 2–6 m moisture in vadose zone | 0.00 | 0.00 | 0.37 | 0.63 | 0.00 | 0.00 | 0.33 | 0.67 | 0.00 | 0.00 | 0.23 | 0.77 |
| 6–10 m moisture in vadose zone | 0.00 | 0.29 | 0.71 | 0.00 | 0.00 | 0.18 | 0.82 | 0.00 | 0.00 | 0.00 | 0.97 | 0.03 |
| Evaluation Unit | Criterion Layer | I | II | III | VI | Quality Level |
|---|---|---|---|---|---|---|
| Control area | Climate | 0.00 | 0.00 | 0.86 | 0.14 | III |
| Soil | 0.34 | 0.15 | 0.19 | 0.32 | I | |
| Vegetation | 0.17 | 0.79 | 0.04 | 0.00 | II | |
| Hydrologic | 0.00 | 0.03 | 0.35 | 0.62 | VI | |
| Uniform subsidence area | Climate | 0.00 | 0.00 | 0.86 | 0.14 | III |
| Soil | 0.46 | 0.10 | 0.12 | 0.32 | I | |
| Vegetation | 0.00 | 0.86 | 0.14 | 0.00 | II | |
| Hydrologic | 0.00 | 0.02 | 0.37 | 0.61 | VI | |
| Non-uniform subsidence area | Climate | 0.00 | 0.00 | 0.86 | 0.14 | III |
| Soil | 0.22 | 0.20 | 0.17 | 0.41 | VI | |
| Vegetation | 0.00 | 0.76 | 0.24 | 0.00 | II | |
| Hydrologic | 0.00 | 0.00 | 0.26 | 0.74 | VI |
| Evaluation Unit | I | II | III | VI | Quality Level |
|---|---|---|---|---|---|
| Control area | 0.19 | 0.20 | 0.32 | 0.29 | III |
| Uniform subsidence area | 0.23 | 0.14 | 0.32 | 0.31 | III |
| Non-uniform subsidence area | 0.11 | 0.15 | 0.34 | 0.40 | VI |
Publisher’s Note: MDPI stays neutral with regard to jurisdictional claims in published maps and institutional affiliations. |
© 2022 by the authors. Licensee MDPI, Basel, Switzerland. This article is an open access article distributed under the terms and conditions of the Creative Commons Attribution (CC BY) license (https://creativecommons.org/licenses/by/4.0/).
Share and Cite
Yang, Y.; Liu, S.; Zhang, K.; Bai, L.; Wu, F. Comprehensive Evaluation of Ecological Environmental Quality in Small-Scale Coal Mining Subsidence Area Based on Hierarchical Structure—A Case Study of Shendong Coalfield in Western China. Processes 2022, 10, 952. https://doi.org/10.3390/pr10050952
Yang Y, Liu S, Zhang K, Bai L, Wu F. Comprehensive Evaluation of Ecological Environmental Quality in Small-Scale Coal Mining Subsidence Area Based on Hierarchical Structure—A Case Study of Shendong Coalfield in Western China. Processes. 2022; 10(5):952. https://doi.org/10.3390/pr10050952
Chicago/Turabian StyleYang, Yingming, Shuyu Liu, Kai Zhang, Lu Bai, and Fengxiao Wu. 2022. "Comprehensive Evaluation of Ecological Environmental Quality in Small-Scale Coal Mining Subsidence Area Based on Hierarchical Structure—A Case Study of Shendong Coalfield in Western China" Processes 10, no. 5: 952. https://doi.org/10.3390/pr10050952
APA StyleYang, Y., Liu, S., Zhang, K., Bai, L., & Wu, F. (2022). Comprehensive Evaluation of Ecological Environmental Quality in Small-Scale Coal Mining Subsidence Area Based on Hierarchical Structure—A Case Study of Shendong Coalfield in Western China. Processes, 10(5), 952. https://doi.org/10.3390/pr10050952
