Next Article in Journal
Systemic Efficacy of Sirolimus via the ERBB Signaling Pathway in Breast Cancer
Next Article in Special Issue
Predictive Classifier for Cardiovascular Disease Based on Stacking Model Fusion
Previous Article in Journal
Recent Advances in Creating Biopreparations to Fight Oil Spills in Soil Ecosystems in Sharply Continental Climate of Republic of Kazakhstan
Previous Article in Special Issue
An Empirical Performance Analysis of the Speak Correct Computerized Interface
 
 
Font Type:
Arial Georgia Verdana
Font Size:
Aa Aa Aa
Line Spacing:
Column Width:
Background:
Article

Technology Trend Forecasting and Technology Opportunity Discovery Based on Text Mining: The Case of Refrigerated Container Technology

1
School of Mechanical and Power Engineering, Zhengzhou University, Zhengzhou 450001, China
2
China Institute of FTZ Supply Chain, Shanghai Maritime University, Shanghai 201306, China
3
Henan Engineering Research Center of Innovation Method, Zhengzhou 450001, China
4
School of Management Engineering, Zhengzhou University, Zhengzhou 450001, China
*
Author to whom correspondence should be addressed.
Processes 2022, 10(3), 551; https://doi.org/10.3390/pr10030551
Submission received: 15 February 2022 / Revised: 8 March 2022 / Accepted: 9 March 2022 / Published: 11 March 2022
(This article belongs to the Special Issue Recent Advances in Machine Learning and Applications)

Abstract

:
How to detect potential useful technical information hidden in patents and scientific papers is crucial for technology trend forecasting and potential research opportunities. Using the text mining method to extract hidden technical information is helpful in assisting strategic decision-making and predicting the tendency of technological development. This study proposes a framework to combine patent analysis and scientific paper analysis to predict technology trends and discover technology opportunities. By mining the hidden technical information, we compared an analysis of patents and scientific papers to reveal the technological development trajectory and future development trends and discover potential technological innovation opportunities. First, we extracted the knowledge contained in patents and scientific papers by text mining. Then, we cleaned and coded the data through natural language processing. We used the Latent Dirichlet Allocation topic model to cluster topics and list the multi-dimensional hierarchical structure diagram. We compared and analyzed results, combined them with expert knowledge, and drew a technology roadmap to predict future development trends and discover technological opportunities. Finally, we used refrigerated container technology as an example for validation. Results showed that the framework proposed in this study can directly and comprehensively display the development trend of technology and discover potential technological innovation opportunities to verify the effectiveness of the framework. The proposed method also provides an effective reference and inspiration for future research.

1. Introduction

Technological innovation is an important driving force for social and economic development. In recent years, experts and scholars in many fields have realized the importance of understanding the composition content and development trend of technological development paths. The Technology Roadmap (TRM), as an effective research tool, provides a good method for such understanding. TRM provides an effective structured framework to accurately reflect the evolution and development trend of a certain system, product, or technology. By analyzing the process of industrial development and its influencing factors, we can further predict and grasp the future trend of industrial development [1]. TRM is an effective tool for technological foresight, technological innovation, and policy formulation [2], which has been widely used at the country- and enterprise-levels, and has very important research significance and research value [3]. Therefore, drawing technology roadmaps through machine learning and text mining methods is of great significance for relevant research on technology foresight and technology development trend prediction.
Considerable research has been done on TRM. It first appeared in the United States in the 1970s. Motorola was the first to draw a TRM. TRM attracted widespread attention from the business community and academia. Then, TRM was subsequently widely used in many fields. The representative results are mainly as follows: Park et al. calculated the technology portfolio scores of different companies with the help of the IPC (International Patent Classification), and then used it to identify technological innovation opportunities with high practicability and development potential [4]. Rodriguez and Kim et al. proposed to identify high-value patents and obtain potential technological innovation opportunities based on patent citation network outliers [5]. In contrast to the text mining method, based on keyword extraction, and the technical route, based on the subject action object (SAO) triplet analysis, the graph method (SAO-TRM) can show the relationship between products, functions, and technologies [6]. The Derwent Data Analyzer (DDA), developed from Vantage-Point by Porter’s team at Georgia Tech University, has become the main tool for text mining and has formed a set of standardized procedures. With the help of DDA, researchers can easily use scientific and technological literature to make a TRM [7]. This process usually includes bibliometrics or patent analysis methods. Zhang X. Y., based on the idea of classification, uses the method of text mining and the method of active learning to extract technical information from patents, which can effectively make technical predictions [8]. TRM is also an effective tool for technology planning and communication suitable for business plans. Tierney, Hermina, and Walsh suggested the third-generation roadmapping process, namely, technology landscaping, for new pharmaceutical innovations [9]. Traditional TRMs typically consider only linear forecasts or single scenarios, unable to cope with instability or rapid change [10]. Owing to various limitations, expert knowledge plays a decisive role in TRM, and the development of TRM is still largely a qualitative task; many times it must rely on repeated discussions and verification by experts as a reference [11]. Some scholars use computer algorithms, text mining techniques, morphological analysis, and patent databases as datasets to determine future technological development trends and opportunities [12]. Ho and O’Sullivan proposed a systematic roadmap for practice management processes to develop effective standardization strategies to support innovation. They not only provided guidance for effectively solving the standardization problem in the intelligent system innovation strategy but also emphasized policy influence and provided a reference for the government in the standardization [13]. Gerdsri et al. proposed a TDE (Technology Development Envelope) method combining the Delphi method and a multi-layer decision-making model with a case study of electronic cooling technology, and proposed specific steps to develop a multi-path technology roadmap [14].
The above analysis indicates that the traditional TRM has shortcomings such as excessive subjectivity and excessive reliance on expert judgment. Most of the current research also focuses on the use of TRM for processes such as technology forecasting, and strategic planning. At present, few studies have been made on the discovery of technological innovation opportunities. Most of the data analysis sources are relatively single, including patents, papers, and different types of websites. Few scholars have used multi-source data for a comprehensive comparison. In addition, the identification of technological innovation opportunities is very important for the development of new technologies. In recent years, with the rapid development of computer technology and the widespread application of machine learning and deep learning in academic fields, the objective analysis of massive amounts of data through computers can effectively analyze and predict future development trends. At present, the academia usually uses natural language processing as the mainstream analysis method. Through text mining, the academia can effectively extract deep-level topics and identify hidden patterns, thereby helping to procure technical foresight and strategy, as well as policy formulation [15].
In recent years, with the development of the transportation industry, the refrigerated container transportation industry has also flourished. Many types of refrigerated containers have been put into use [16]. The application of refrigerated containers has improved peoples’ quality of life and changed the development model of social and economic structure to a certain extent [17]. However, the current public literature on technological prediction and identification of technological innovation opportunities for refrigerated container technology remains lacking. Studying refrigerated container technology and exploring the future development trends of related technologies is of considerable research significance [18]. On this basis, we developed a framework to predict future development trends of refrigerated container technology, according to the understanding of the past and the current technological development level and trajectory. This framework uses the text mining method and expert knowledge, and draws a TRM to identify future issues the development trend of refrigerated container technology. At the same time, to improve the ability to seek new technological opportunities, the text mining technology and the technology roadmap (TRM) were combined to offer a new way to find technology innovation opportunities. Based on the actual effect, the application of this framework in the field of refrigerated containers can effectively identify and track technological development trends and provide enlightening technological innovation opportunities. All of these effects improve the ability to perceive market changes with the hope to achieve success in the future competitive environment.
The remainder of this paper is organized as follows: Section 2 elaborates on the methodology. Section 3 analyzes the case study of refrigerated container technology. Section 4 summarizes and discusses the paper.

2. Methodology

This section mainly introduces detailed research frameworks and specific method flows.

2.1. Basic Concepts and Overall Process

This study proposes a framework that uses scientific literature and technology patents as data sources, combines text mining based on topic clustering and expert judgment methods, and compares the analysis results of scientific papers and patents to predict technology trends and discover potential technological innovation opportunities. The main research is divided into six stages. First, the data source was determined, and data were collected from Web of Science (WoS), the Derwent Innovation Index (DII) database, and the cnipr (China Intellectual Property net) patent information service platform. We extracted papers and patents through keyword search, using this topic as the research object and different related search queries (namely, “refrigerated container”). We downloaded related scientific papers and patents. Second, the collected patents and documents were cleaned with Python (mainly including the scikit-learn library and the Jieba word segmentation tool). The data were converted into a compatible text format to preprocess and then divided by year. Third, machine learning algorithms were used for keyword extraction and topic clustering. Fourth, the multi-dimensional hierarchical structure diagram was built through expert knowledge and topic clustering results from topic clustering, providing a basis for classification. Fifth, a TRM was constructed. Finally, the clustering results of scientific papers and patents were compared to predict technology development trends and discover new technological innovation opportunities. The overall process of the framework is shown in Figure 1.

2.2. Specific Steps

2.2.1. Data Retrieval and Collection

In data retrieval and collection, scientific papers and patents were considered to be important data sources for technical analysis. WoS (www.webofknowledge.com, 17 June 2021), the DII database (www.clarivate.com, 17 June 2021), and the cnipr patent information service platform (www.search.cnipr.com, 17 June 2021) were used as the data sources for data collection. Search queries related to research topics were used to download relevant scientific papers and technical patents. Thus, we obtained the datasets of academic papers and patents related to reefer container technology. The purpose of this step was to obtain relevant data about technology in the target field.

2.2.2. Data Cleaning and Preprocessing, Keyword Extraction, Topic Clustering, and Construction of Multi-Dimensional Hierarchical Structure Diagram

After obtaining the required data, the data must be preprocessed. First, we removed the noise data (such as function words, prepositions, and stop words) from the obtained scientific papers and technical patents. We divided them according to the year, converted the cleaned scientific papers and patents into a text format compatible with text mining, and obtained scientific paper datasets and technical patent datasets. Given that the amount of information in papers and patents is too large for direct analysis, many previous studies have used machine learning methods to represent the subject of the document by extracting keywords in the document. We also used the text mining method to extract keywords from papers and patents. Then, the unstructured data were converted into valuable structured data to construct the multi-dimensional hierarchical structure diagram in the subsequent stages.
The specific steps are as follows. First, we used Python to preprocess the collected document data, including word segmentation, removing punctuation, and removing stop words. Then, we used TF-IDF (Term Frequency-Inverse Document Frequency) to extract keywords from the document automatically according to term frequency and document frequency. We determined the importance of words to the documents in the document collection to establish a TF-IDF matrix for the construction of a keyword list of each document, helping domain experts filter out unnecessary and irrelevant keywords. After deriving the keyword list, we constructed document vectors based on the TF-IDF value. We used these document vectors to observe the similarity between documents to prepare for the next topic clustering. Next, the extracted data were used as the input of the phrase extraction algorithm. In this step, we used the Latent Dirichlet Allocation (LDA) topic model to cluster topics according to the pre-divided years. The first step of this process was determining the number of iterations and hyperparameters α and β of the LDA topic model [19,20]. The second step was using perplexity as the criterion for determining the number of topics [21]. We ran the LDA topic model to explore the topic distribution of keywords in the field of technological innovation and filter out irrelevant topics, obtaining the results of annual subject clustering. We then invited experts to name them. After obtaining the subject clustering results, we used the clustering results as objective decision evidence to introduce the idea of multi-dimensional analysis in the multi-dimensional space patent map [22]. We combined results with expert knowledge to construct the multi-dimensional hierarchical structure diagram of the research field technology.
The specific steps of constructing a multi-dimensional hierarchical structure diagram are as follows. First, we analyzed, summarized, and extracted patent clustering results to divide technical topics into different dimensions and construct the first level of the hierarchical structure diagram. Then, according to the clustering, we analyzed the relationship between the contents of topic clustering and constructed the second and third layers of the multi-dimensional hierarchical structure diagram; experts were invited to discuss and modify it. Finally, we generated the multi-dimensional hierarchical structure diagram of the technology.

2.2.3. Building the TRM

Based on the collected data, we constructed the TRM according to the multi-dimensional hierarchical structure diagram of the technology. The vertical structure of the TRM was directly determined by the multidimensional hierarchical structure diagram of the technology, and the horizontal structure was represented by time. The detailed steps are as follows. First, according to the results of the annual theme clustering, the annual technical theme was obtained. Second, the TRM was divided into different levels and stages based on the multi-dimensional hierarchical structure diagram of the technology. According to the hierarchical structure of the technology, themes with the same attributes were merged into each layer. This merging provided a basis for the classification of topic clustering results and facilitated the systematic and comprehensive understanding of the evolution path of the technology. Finally, based on scientific papers and technical patents, the TRM was constructed.

2.2.4. Forecasting Technology Development Trend and Discovering Technological

Innovation Opportunities

After drawing the TRM, we compared the first appeared time of the main technical themes based on the technical themes obtained from scientific papers and patents. Then, we predicted the future development trend of this technology through comparative analysis and combined it with the detailed path of technological development based on scientific papers and patents. After predicting technology development trends, we found potential technological innovation opportunities.

3. Case Study

To verify the proposed methodology, we took refrigerated container technology as a case study. With the development of society, science, and technology, demand for different types and better nutritional value of food continues to increase. Various refrigerated transportation vehicles and technologies have also been developed [23]. Different types of refrigerated containers have been used for refrigerated transportation of goods, which can not only maintain the best low temperature but also can carry out efficient, safe, and cheap transportation to other regions worldwide. With the development of phase-change cold storage technology, air-conditioning technology, and other related research, refrigerated containers in the direction of green, intelligent development, and related fields of research will also have an important effect on human life. Therefore, predicting the future development of refrigerated container technology and discovering potential technological innovation opportunities are of considerable significance to the strategic decision-making and development planning of the government and enterprises.

3.1. Data Collection

In this paper, we used the WoS, the DII database, and the cnipr patent information service platform as data sources. We used the keywords (“refrigerated container”) or (“refrigerated container transportation”) or (“cold-chain container”) or (“cold-chain container transportation”) to search scientific papers and patents. The time range was from 2011 to 2021. After excluding irrelevant papers and patents, we obtained 554 papers and 843 patents. The line chart of scientific papers and patent numbers related to refrigerated container technology are shown in Figure 2.
As shown in Figure 2, since 2011, scientific papers and patents related to refrigerated container technology have received widespread attention. From 2011 to 2014, as technological development entered a rapid growth stage, the number of scientific papers and patents increased rapidly every year. In these three years, related research on refrigerated container technology was a hotspot. Since 2015, research on related fields has slowed down, indicating that the research has entered a mature development stage. In general, the rate of change in patents was more dramatic than that of scientific papers, showing that the process of transforming scientific results into technical applications has always been a research hotspot.

3.2. Data Analysis

Data analysis comprises three parts: data processing, topic clustering, and constructing a multi-dimensional hierarchical structure diagram.

3.2.1. Data Processing, Topic Clustering

To increase the accuracy of the topic clustering, first, the collected documents were preprocessed; this process included word segmentation, as well as removal of stop words and punctuation. The LDA topic model was then used for topic clustering. At present, many scholars’ research on knowledge mining and technology prediction was based on the assumption that a set of keywords extracted from a document can accurately represent the subject of the document. This study is also based on such assumptions, as shown in Table 1 and Table 2.
The data of scientific papers and patents were divided by year and processed separately. First, common meaningless keywords, such as “research trends” and “significance” were removed. Then, the TF-IDF matrix was constructed based on scientific papers and patent documents, to extract keywords. For example, (452; 5032) and (835; 8629) were constructed, meaning extracting 5032 keywords from 452 scientific papers and 8629 keywords from 835 patents. According to the TF-IDF extraction results, the development context and basic characteristics of refrigerated containers could be preliminarily judged. Then, several domain experts were invited to discuss and verify the results. Irrelevant words were eliminated, and 936 keywords were selected as the basis for topic clustering, as shown in Table 1 and Table 2. Through experts’ discussions, the appropriate clustering algorithm control parameters were selected to obtain better clustering results. After we obtained the clustering results, we deleted some meaningless topics. Then, experts in related fields were invited for discussion. With the help of their professional knowledge, the annual technical topics based on scientific papers and patents were obtained. As shown in Table 3 and Table 4, according to clustering results, the topic name was defined by analyzing the relationship between keywords in each group. For example, Cluster 2 of scientific papers is defined as the power system by analyzing the relationship between keywords such as diesel generators, lithium batteries, LNG engines (liquefied natural gas engines), and solar panels.

3.2.2. Building a Multi-Dimensional Hierarchical Structure Diagram

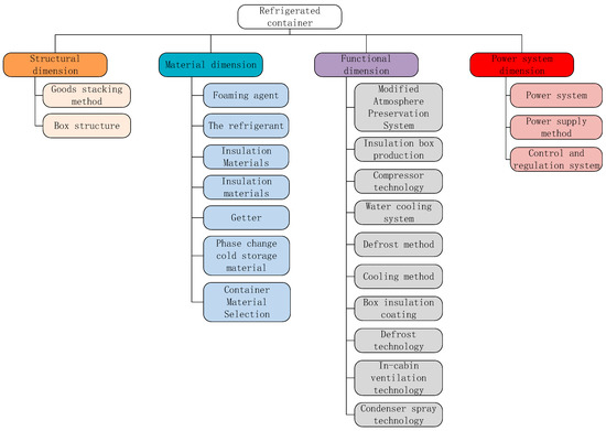
The multi-dimensional hierarchical structure diagram is a branch diagram that represents the relationship between different technologies, products, and functions, providing an effective technical development context and representing the relationship between different technologies, products, and functions in a specific technical field [24]. Constructing the multi-dimensional hierarchical graph is important to clarifying and understanding the evolution and development process of technology. In this paper, we invited experts in refrigerated containers to conduct topic screening and classification. Through repeated discussions, based on the topic clustering results, we constructed the multi-dimensional hierarchical structure diagram of refrigerated container technology by combining qualitative and quantitative methods. The purpose of constructing the multi-dimensional hierarchical structure diagram of refrigerated container technology in this paper was to provide a basis for the classification of thematic clustering results to have a more systematic and comprehensive understanding of the evolution path of refrigerated container technology. The specific steps are as follows. First, experts previewed the topic clustering results and classified and named technical topics based on research experience and domain knowledge. Four types of topics were used, including structural dimension, functional dimension, material dimension, and power system dimension. These topics also fully reflected the main research and development directions of refrigerated container technology. These dimensions guided the category to which the topic clustering results belonged and directly constituted the vertical structure of the TRM. Then, according to the divided dimensions, by merging related topics and naming them, these topics were subdivided into corresponding categories and levels. Finally, the layered structure of refrigerated container technology was generated according to the layering result, as shown in Figure 3. The figure clearly shows the hierarchical structure of refrigerated container technology. The first layer is composed of four dimensions: structure, function, material, and power systems. The second layer is a further step to the first layer. The description, taking the power system dimension as an example, mainly includes the following control and regulation system, power supply mode, and power system. The third layer is a further description of the second layer, which mainly combines the analysis results of topic clustering and the naming process of experts in related fields.

3.3. Constructing the Technological Roadmap, Predicting Technological Development Trends, and Discovering Technological Innovation Opportunities

By constructing the technological development path, we can predict the technological development trend. To fully understand the development path of refrigerated container technology and predict its short-term development trend based on the topic clustering results, we constructed a TRM evolution map based on the topic clustering results obtained from scientific papers and patents. First, experts in related fields were invited to classify the topics in Table 1 and Table 2 according to the multi-dimensional hierarchical structure diagram of the technology. Then, based on the topic clustering results obtained from scientific papers and patents, TRM was constructed. Finally, by analyzing the gap between the technological evolution map based on scientific papers and patents from different angles, we predicted the development trend of refrigerated container technology and discovered potential technological innovation opportunities.

3.3.1. Technological Evolution Path Based on Scientific Papers

As shown in Figure 4, with the help of experts in related fields, the technical topics in scientific papers from 2011 to 2021 were obtained according to the results of topic clustering. To better understand the evolution path of refrigerated container technology, we constructed a technology evolution roadmap based on the subject clustering results obtained from scientific papers and expert knowledge. Based on the multi-dimensional hierarchical structure diagram of refrigerated container technology and the annual technical theme evolution results shown in Figure 4, we divided the theme into different stages and positioned them on the TRM to complete the TRM evolution of refrigerated container technology. In Figure 5, the vertical axis represents the structural, functional, material, and power system layers of the refrigerated container technology obtained from the first layer of the layered structure. The horizontal axis represents time. Different colors represent different technical themes. Diamonds represent the names of technical topics, named by experts. The key elements of each layer are displayed on the TRM through different colors. Through these elements, we can see the development process and development trend of refrigerated container technology by analyzing the appeared time change trend of each technical theme.
We use the function dimension as an example. Nine main categories comprise this dimension: air-conditioned fresh-keeping system, heat-insulating box production, compressor energy-saving technology, water cooling system, defrosting method, refrigeration method, heat-insulating box coating, ventilation system, cabin ventilation, and condenser spray technology and defrost technology. We use compressor energy-saving technology as an example. After 2011, arable-frequency energy-saving compressors had gradually replaced fixed-frequency energy-saving compressors, becoming the mainstream development trend. In 2013, two-stage compression piston-type inverter compressors and permanent magnet inverter two-stage compressors, as well as new technologies such as compression screw air compressors, continued to emerge. By 2018, with the development of science and technology, digital scroll compressors had been put into application. At present, compressor energy-saving technologies are mainly inverter and digital turbo-types, a paradigm that will continue in the short term. When compared with fixed-frequency compressors, inverter compressors have the advantages of intelligence and low carbon footprint. In recent years, relevant scholars have done considerable research on inverter energy-saving technology, and have achieved remarkable results. The digital turbo compressor has the advantage of being more intelligent than the frequency conversion type. Related research has indicated that the research direction of compressor energy-saving technology is moving toward high efficiency, intelligence, low carbon, and digitalization. Development trends have changed from fixed frequency technology to variable frequency and turbine technology. We can predict that the research on frequency conversion energy-saving technology will continue in the future, improvement of frequency conversion technology will continue, the research enthusiasm for digital turbine technology will remain, and more applications of digital technology will be made. In general, with the development of science and technology, new technologies such as digital technology and smart sensor technology will be applied to compressors. In the future, more and more scholars will make continuous attempts, and the structure of compressors will continue to be simplified. The performance of these systems, which will be more intelligent and economical, will continue to improve.

3.3.2. Technology Evolution Path Based on Patents

As shown in Figure 6, with the help of experts in related fields, the technical topics in patents from 2011 to 2021 were obtained according to the results of topic clustering. To better understand the evolution path of refrigerated container technology, we constructed a technology evolution roadmap based on the subject clustering results obtained from patents and expert knowledge. Based on the multi-dimensional hierarchical structure diagram of refrigerated container technology and the annual technical theme shown in Figure 6, we divided the theme into different stages and positioned them on the TRM to complete the evolutionary roadmap of refrigerated container technology. In Figure 7, the vertical axis represents the structural, functional, material, and power system layers of the refrigerator container technology obtained from the first layer of the layered structure. The horizontal axis represents time. Different colors represent different technical themes. Diamonds represent the names of technical topics, named by experts. The key elements of each layer are displayed on the TRM through different colors. Through these elements, we can study the development process and development trend of refrigerated container technology by analyzing the time change trend of each technical theme.
We use the function dimension as an example. This dimension comprises nine main categories: air-conditioned fresh-keeping system, heat-insulating box production, compressor energy-saving technology, water cooling system, defrosting method, refrigeration method, heat-insulating box coating, ventilation system, cabin ventilation, and condenser spray technology and defrost technology. We use compressor energy-saving technology as an example. Before 2011, air compressors and variable-frequency energy-saving compressors were mainly used. With the development of science and technology, by 2016, variable-frequency scroll compressors and two-stage compression piston-type variable-frequency compressors appeared. They have been used in refrigerated container transportation. Inverter compressors appeared in 2019, and digital scroll compressors appeared in 2020. Through the above analysis, we can see that the applications of compressor energy-saving technology research include frequency converters. In 2011, energy-saving compressors gradually developed into inverter turbo compressors and, after 2019, into digital turbo compressors. Turbo-inverter compressors were more energy-efficient and efficient than fixed-frequency compressors and had higher economic benefits. The transformation of technical topics shows that compressor energy-saving technologies were mainly inverter and digital turbo-types. The application of compressor energy-saving technology has developed in the directions of high efficiency, low carbon, intelligence, and digitalization. In the future, more and more new frequency conversion technologies and turbine technologies will appear. We can predict that frequency conversion energy-saving technology will remain the mainstream of future applications and that continuously improved frequency conversion technology will be applied to refrigerated containers. As a new technology, digital turbine technology will continue to be researched in the future and more applications will be developed. In general, with the development of science and technology, new technologies such as digital technology and smart sensor technology will be applied to compressors. In the future, more and more scholars will make continuous attempts in this field, and the structure of compressors will continue to be simplified. Their performance, which will be more intelligent and economical, will continue to improve.

3.3.3. Predicting Technological Development Trend and Discovering Technological

Innovation Opportunities Based on Comparative Analysis of Scientific Papers and Patents

Figure 5 and Figure 7 show the evolution path of refrigerated container technology based on scientific papers and patents. We can see that the focus of research on refrigerated container technology in scientific papers and technical patents are different. Scientific papers tend to focus on basic research, whereas patents focus on the application of technical research. Technological opportunities can determine the direction of technology development to a certain extent. Understanding the relationship between science and technology is of great significance for analyzing future development trends and identifying technological opportunities. Through comparative analysis, topics that exist in the paper but not in the patent, or topics that exist in the patent but not in the paper, can all be regarded as potential technological innovation opportunities. Therefore, as shown in Table 5, this paper listed the various technical topics in scientific papers and patents, then compared and analyzed the appeared time difference between scientific papers and patents. This process can visually show the evolution path of the refrigerated container technology field. Then, we can determine the development trend of technology and potential technological innovation opportunities.
We use the dynamic system as an example to construct the path evolution diagram. As shown in Figure 8, in 2012, the academic community published scientific papers on the application of solar power to refrigerated containers. By 2014, this technical topic appeared in patents. In 2013, the new technical theme of portable generators first appeared in scientific papers but did not appear in patents. Therefore, portable generators could be regarded as an opportunity for technological innovation after 2013. In patent analysis, portable generators appeared in 2019. By 2021, the theoretical research of wave power technology has achieved results and has been published in scientific papers. At the same time, related application research has also emerged. The floating plate wave, which is an energy-generating device, has been patented and applied to refrigerated container transportation. Therefore, we can predict that the research on wave power generation is a hotspot and that more types of wave energy-generating devices will be applied to refrigerated containers in the future. Through the above analysis, we can see that by analyzing the time difference of technical issues, we can effectively make technical predictions and discover potential technological innovation opportunities.
According to Figure 8 and Table 5, in 2011, topics including stainless steel cabinets, diesel generators, vacuum insulation panels, refrigerants such as R134a and R404a, polyurethane foaming agents, and hot gas defrosting methods first appeared in scientific papers. In patents, only generator cars, polyurethane foaming agents, and vacuum insulation panels appeared in 2011. Therefore, we can predict that R134a, R404a and other refrigerants, hot gas defrosting methods, and stainless steel cabinets are potential technological innovation opportunities after 2012. In patent analysis, stainless steel boxes, R134a, R404a, and other refrigerants appeared in 2012, and hot gas defrosting methods appeared in 2014. For another example, in 2013, direct ventilation systems, portable generators, foam plastics, aluminum sheet polymers and other thermal insulation materials, green foaming agents, HFC-LBA foaming agents, cyclopentane, and HFC-245fa and HFC-365mfc, as well as other new technical themes such as third-generation mixed foaming agents, first appeared in papers. However, only the technical theme of ventilation ducts appeared in patents. Therefore, after 2014, technical topics that did not appear could be regarded as potential technological innovation opportunities. By analyzing the technical themes of patents, we can see that aluminum flooring polymers appeared in 2014, and cyclopentane and HFC-245fa appeared in 2015. In 2017, a mixed blowing agent of cyclopentane and HFC-245fa emerged. In 2019, portable generators emerged. These results also verified that potential technological innovation opportunities can be discovered by comparing the time when the technical topics in scientific papers and patents first appeared.
Following the above analysis, we combined the corresponding relationship between scientific papers and patents. On this basis, we compared and analyzed the differences between scientific papers and patents to predict technological development trends and identify potential technological innovation opportunities. The main conclusions are as follows.
The research on refrigerated container technology was mainly concentrated in the fields of compressor technology, power system, foaming agent, and refrigerant. These fields will remain hot spots, and the relevant research will develop in green and intelligent directions.
Inverter compressor technology appeared in scientific papers before 2011 and then appeared in patents. In 2016, a two-stage compression piston-type inverter compressor was proposed in scientific papers and then appeared in patents in 2017. We can predict that, for a long period in the future, variable frequency scroll compressors will remain the focus of research, new technologies will continue to be improved, and more opportunities for technological innovation will appear.
Digital scroll compressor technology first appeared in scientific papers in 2011 and has been a research hotspot. In 2018, a new generation of digital scroll compressor technology was launched and successfully applied in 2020. In terms of patents, we can predict be predicted that the digital scroll technology represents the future development trend. The relevant research will have high research value and will be a hotspot of technological innovation opportunities.
Lithium batteries appeared in scientific papers before 2019 and were applied successfully in 2020, becoming the main power system of refrigerated containers. In 2020, refrigerated containers equipped with lithium battery power were first put into use. We can predict that in the future, new energy battery power supply systems will become research hotspots, including lithium battery technology, graphene battery technology, hydrogen energy battery technology, and many other types of battery. In addition, other energy sources, such as solar energy technology and wave power generation will receive extensive attention. With high development potential innovation opportunities, opportunities for technological innovation are numerous.
Third-generation blowing agents such as HFC-245fa, HFC-365mfc, and cyclopentane appeared in scientific papers in 2012, all of which appeared in patents for the first time in 2014–2015. In 2017, the mixture of cyclopentane and HFC-245fa appeared in scientific papers and patents. Therefore, the third-generation foaming agent has achieved good progress in patent applications, with various continuously improved mixed foaming agents emerging one after another. In 2013, the fourth-generation foaming agent was first proposed in a scientific paper, including HFC-LBA foaming agent and FEA-1100 foaming agent. Their ozone depletion potential (ODP) was zero and global warming potential (GWP) was less than 10, indicating minimal environmental impact. Such research will have broad market prospects. In 2020, the FEA-1100 foaming agent once again appeared in scientific papers, indicating that significant research results had been achieved. At present, the application of fourth-generation foaming agents in refrigerated containers remains in its infancy. We can predict that the fourth-generation foaming agents will have considerable development potential and will become the mainstream field of technological innovation.
Refrigerants such as R134a and R404a appeared in scientific papers before 2011. In 2012, refrigerants such as HFCs and hydrofluoroolefins (HFOs) refrigerants, R-744 and R-290, first appeared. In 2014, refrigerants such as HFO-1234yf, R417a, R420a, and other refrigerants were proposed. In 2016, new environmentally friendly refrigerants such as R404A-oil mixture and R452A were proposed. We can predict that in the future, third-generation refrigerants (such as R417a, R420a, R421a, and liquid nitrogen) will still occupy a considerable position. Their applications in refrigerated containers will also remain the focus of research. In addition, the research on the new generation of refrigerants represents a future development trend, as environmental problems became increasingly serious. The new generation of refrigerants has increasingly higher requirements for ODP and GWP. In the future, the new generation of green refrigerants will be a potential hotspot for technological innovation and has high development potential.

4. Conclusions and Discussions

This paper attempted to predict technological development trends and discover technological innovation opportunities through the comparative analysis of scientific papers and patents. We proposed a framework that combines patent analysis and scientific paper analysis to conduct comparative analysis from multiple aspects and reveal the development trajectory of refrigerated container technology. Then, we determined the future development trend of related technologies. Finally, we discovered potential technological innovation opportunities. By collecting scientific papers and patents in the past 10 years, we conducted data processing, subject clustering, constructing a TRM, and comparing and analyzing the technical themes appearing in the papers and patents from multiple perspectives such as time and quantity, we compared and analyzed the changing trends of technical topics over time, to determine the future development trend of the technology and potential technological innovation opportunities. We used refrigerated container technology as an example. The result verified the scientificity and practicability of the proposed framework.
The main results and contributions are listed as follows:
(1)
We proposed a research framework to predict technological trends and discover technological innovation opportunities. Many past studies on TRM mainly focused on predicting technology development trends. Few studies have found potential technological innovation opportunities based on analyzing technology development trends. In addition, scientific papers and patents contain massive amounts of technical information. With the development of computer technology, the use of text mining can more efficiently excavate deep-level hidden information and display the information objectively. Text mining effectively predicts the development trend of technology and discovers potential technological innovation opportunities. Therefore, scientific papers and patent data were combined, and machine learning techniques and technological innovation were used, all of which are of great significance for understanding technological development trends and discovering technological innovation opportunities. The framework proposed in this paper conducts research from a new perspective, analyzes from multiple perspectives, reveals the technology development trends, and discovers potential technological innovation opportunities.
(2)
We mainly used text mining and expert judgment to construct the technological roadmap of refrigerated containers. Then, we analyzed the evolutionary paths and development trends of major fields. Such information can intuitively result in an understanding of the emergence and development context of the technology. This information can also provide researchers with a reference and guidance from different angles.
(3)
We analyzed the development path of refrigerated container technology by using text mining and expert judgment methods. We predicted the development trend of the target field and potential technological innovation opportunities. The research results mainly include the following. (A) For compressor technology, variable frequency energy-saving compressor technology is a research hotspot, and digital scroll compressor technology is the future development trend. (B) For the power system, sources such as new energy battery technology and solar technology are all future development trends. The future power systems tend to be lighter and lower-carbon. (C) For foaming agents, various new mixed foaming agents will have breakthroughs in performance. In the future, the new generation of foaming agents will have indicators of ODP and GWP will continue to improve. The impact on the environment will become increasingly smaller. (D) For refrigerants, a new generation of green refrigerants is the future development trend, and future refrigerants will have the advantages of greenness and environmental protection.
However, the method proposed in this paper still has some limitations and problems to be considered. First, we used the TF-IDF method and LDA topic model for the text mining method. The effect needs to be improved in topic clustering. In the future, clustering algorithms such as the Lingo clustering algorithm and HDP topic clustering can be applied to cluster topics to improve the effectiveness and accuracy of clustering results. Second, we used scientific papers and patents as the data resource for analysis. The proposed method has limited application scope. That is, it may not be able to predict technological development trends and find technological innovation opportunities in some fields where papers and patent data are lacking. In the future, we can combine information such as enterprise data and user data, which can enable us to better understand technology development trends and technological innovation opportunities.

Author Contributions

Conceptualization, Y.W., L.F. and J.W.; methodology, Y.W., L.F. and J.W.; Software, Y.W.; validation, Y.W.; formal analysis, Y.W.; investigation, Y.W.; resources, Y.W., P.L.; data curation, Y.W.; writing—original draft preparation, Y.W.; writing—review and editing, Y.W.; visualization, Y.W., P.L.; supervision, P.L., H.Z.; project administration, Y.W., P.L., H.Z.; funding acquisition, P.L., H.Z. All authors have read and agreed to the published version of the manuscript.

Funding

This research was funded by Innovation Method Fund of China with grant number 2018IM020300, 2019IM020200, Joint Funds of the National Natural Science Foundation of China (Project: No. U1904210-4), Zhengzhou University Support Program Project for Young Talents and Enterprise Cooperative Innovation Team, and Shanghai Science and Technology Program (Project: No. 20040501300).

Conflicts of Interest

The authors declare that they have no known competing financial interests or personal relationships that could have appeared to influence the work reported in this paper.

References

  1. Li, X.F.; Tong, Y.H.; Tan, Y. Technology roadmap and technology roadmap thinking. Sci. Sci. Manag. Sci. Technol. 2005, 8, 26–28, 59. [Google Scholar]
  2. Ma, T.; Liu, S.; Nakamori, Y. Roadmapping as a way of knowledge management for supporting scientific research in academia. Syst. Res. Behav. Sci. 2006, 23, 743–755. [Google Scholar] [CrossRef]
  3. Petrick, I.J.; Provance, M. Roadmapping as a mitigator of uncertainty in strategic technology choice. Int. J. Technol. Intell. Plan. 2005, 1, 171–184. [Google Scholar] [CrossRef]
  4. Park, Y.; Yoon, J. Application technology opportunity discovery from technology portfolios: Use of patent classification and collaborative filtering. Technol. Forecast. Soc. Chang. 2017, 118, 170–183. [Google Scholar] [CrossRef]
  5. Rodriguez, A.; Tosyali, A.; Kim, B.; Choi, J.; Lee, J.M.; Coh, B.Y.; Jeong, M.K. Patent Clustering and Outlier Ranking Methodologies for Attributed Patent Citation Networks for Technology Opportunity Discovery. IEEE Trans. Eng. Manag. 2016, 63, 426–437. [Google Scholar] [CrossRef]
  6. Choi, S.; Kim, H.; Yoon, J.; Kim, K.; Lee, J.Y. An SAO-based text-mining approach for technology roadmapping using patent information. R&D Manag. 2013, 43, 52–74. [Google Scholar]
  7. Lahoti, G.; Porter, A.L.; Zhang, C.; Youtie, J.; Wang, B. Tech mining to validate and refine a technology roadmap. World Pat. Inf. 2018, 55, 1–18. [Google Scholar] [CrossRef]
  8. Zhang, X.Y. Interactive patent classification based on multi-classifier fusion and active learning. Neurocomputing 2014, 127, 200–205. [Google Scholar] [CrossRef]
  9. Tierney, R.; Hermina, W.; Walsh, S. The pharmaceutical technology landscape: A new form of technology roadmapping. Technol. Forecast. Soc. Chang. 2013, 80, 194–211. [Google Scholar] [CrossRef]
  10. Strauss, J.D.; Radnor, M. Roadmapping for dynamic and uncertain environments. Res. Technol. Manag. 2004, 47, 51–58. [Google Scholar] [CrossRef]
  11. Geum, Y.; Lee, H.; Lee, Y.; Park, Y. Development of data-driven technology roadmap considering dependency: An ARM-based technology roadmapping. Technol. Forecast. Soc. Chang. 2015, 91, 264–279. [Google Scholar] [CrossRef]
  12. Yoon, B.; Park, I.; Coh, B.Y. Exploring technological opportunities by linking technology and products: Application of morphology analysis and text mining. Technol. Forecast. Soc. Chang. 2014, 86, 287–303. [Google Scholar] [CrossRef]
  13. Ho, J.Y.; O’Sullivan, E. Strategic standardisation of smart systems: A roadmapping process in support of innovation. Technol. Forecast. Soc. Chang. 2017, 115, 301–312. [Google Scholar] [CrossRef] [Green Version]
  14. Tugrul, D.A.I.M.; Gerdsri, N.; Kockan, I.; Kocaoglu, D. Technology Development Envelope Approach for the Adoption of Future Powertrain Technologies: A Case Study on Ford Otosan Roadmapping Model. J. Transp. Syst. Eng. Inf. Technol. 2011, 11, 58–69. [Google Scholar]
  15. Deng, X.X.; Zhang, R.H.; Fan, X.L.; Tan, R.H. Patent analysis of small and lightweight welding guns and innovative design based on TRIZ. Mech. Des. 2014, 31, 14–19. [Google Scholar]
  16. Wang, H.L. A brief description of containers and container ships. China’s New Technol. New Prod. 2012, 12, 155. [Google Scholar]
  17. Liu, G.H.; Xie, R.H. Development status analysis and development trend research of refrigerated transportation equipment. Guangxi Light Ind. 2009, 25, 122–123. [Google Scholar]
  18. Li, X.; Xie, Q.; Daim, T.; Huang, L. Forecasting technology trends using text mining of the gaps between science and technology: The case of perovskite solar cell technology. Technol. Forecast. Soc. Chang. 2019, 146, 432–449. [Google Scholar] [CrossRef]
  19. Hoffman, M.D.; Blei, D.M.; Bach, F. Online learning for Latent Dirichlet Allocation. In Proceedings of the 24th Annual Conference on Neural Information Processing Systems 2010, NIPS 2010, Vancouver, BC, Canada, 6–9 December 2010. [Google Scholar]
  20. AlSumait, L.; Barbará, D.; Domeniconi, C. On-line LDA: Adaptive topic models for mining text streams with applications to topic detection and tracking. In Proceedings of the 2008 Eighth IEEE International Conference on Data Mining, Pisa, Italy, 15–19 December 2008; pp. 3–12. [Google Scholar]
  21. Blei, D. Probabilistic topic models. Commun. ACM 2012, 55, 77–84. [Google Scholar] [CrossRef] [Green Version]
  22. Feng, L.J.; Wang, Y.X.; Yue, J.J.; Wang, J.F. Analysis of technical opportunities based on multi-dimensional space patent maps. Sci. Technol. Manag. Res. 2017, 14, 187–195. [Google Scholar]
  23. Yuan, L.; Zhengx, H. Survival of CARMEL multi-purpose reefer ship. China Water Transp. 2011, 34, 55–56. [Google Scholar]
  24. Yoon, B.; Park, Y. A systematic approach for identifying technology opportunities: Keyword-based morphology analysis. Technol. Forecast. Soc. Chang. 2005, 72, 145–160. [Google Scholar] [CrossRef]
Figure 1. Research framework.
Figure 1. Research framework.
Processes 10 00551 g001
Figure 2. Statistical line chart of scientific papers and patents on refrigerated container technology.
Figure 2. Statistical line chart of scientific papers and patents on refrigerated container technology.
Processes 10 00551 g002
Figure 3. Multi-dimensional hierarchical structure diagram of refrigerated container technology based on text mining and expert knowledge.
Figure 3. Multi-dimensional hierarchical structure diagram of refrigerated container technology based on text mining and expert knowledge.
Processes 10 00551 g003
Figure 4. Results of the evolution of scientific paper topics.
Figure 4. Results of the evolution of scientific paper topics.
Processes 10 00551 g004
Figure 5. Technology roadmap of refrigerated containers based on thematic clustering of scientific papers.
Figure 5. Technology roadmap of refrigerated containers based on thematic clustering of scientific papers.
Processes 10 00551 g005
Figure 6. The evolution of patent topics.
Figure 6. The evolution of patent topics.
Processes 10 00551 g006
Figure 7. Technology roadmap of refrigerated containers based on patent subject clustering.
Figure 7. Technology roadmap of refrigerated containers based on patent subject clustering.
Processes 10 00551 g007
Figure 8. Comparative analysis of scientific paper analysis results and patent analysis results.
Figure 8. Comparative analysis of scientific paper analysis results and patent analysis results.
Processes 10 00551 g008
Table 1. List of examples of keywords based on scientific papers.
Table 1. List of examples of keywords based on scientific papers.
Scientific PapersKeywords
Paper 1refrigeration module, mechanical refrigerated container, FLUENT simulation, porous media, four-body stacking method
Paper 2cargo compartment ventilation, cargo compartment channel, cargo compartment structure platform, air-cooled refrigerated container, NB-IoT technology
Paper 3water cooling, cooling medium, layout, temperature field, heat transfer coefficient, heat leakage rate, radiation
Table 2. List of examples of patent-based keywords.
Table 2. List of examples of patent-based keywords.
PatentsKeywords
Patent 1wave power generation, baffle type, ship refrigerated container, battery pack, renewable energy
Patent 2PLC, infrared sensor, wall-mounted refrigerated container, wind power, generator
Patent 3polyurethane rigid foam, chemical blowing agent, flame retardant, isocyanate reaction, catalyst
Table 3. Examples of topic clustering results based on the extraction of scientific papers.
Table 3. Examples of topic clustering results based on the extraction of scientific papers.
Cluster Number123456
KeywordsR134a
R404a
CO2 refrigerants
HFCs and HFOs refrigerants
R-717
R-744
R-290
HFO-1234yf
R417a
R420a
R421a
Liquid nitrogen refrigerant
R404a-oil mixture refrigerant
R452a
Diesel generators
Diesel-electric integrated
Portable generator
Power generation vehicle
Dual fuel generator set
Combined power station
lithium batteryThree-phase generator
Hybrid
Integral stacking method
Two-body stacking method
Four-body stacking method
Separate stacking method
Frequency conversion energy-saving compressor
Frequency conversion energy-saving fan
Digital scroll compressor
Two-stage compression piston type inverter compressor
Inner loop power supply system
Radiant power supply system
Outer loop power supply system
Busbar power supply system
PVC insulation
Styrofoam
Aluminum plate polymer thermal insulation material
Polystyrene insulation (EPS)
Extruded polystyrene insulation material (XPS)
Polyurethane insulation (PU)
Styrofoam insulation material
Polyurethane integral foam material
SuPoTecR thermal insulation foam
Q Liner R thermoplastic polyurethane material
Topic namethe refrigerantpower systemGoods stacking methodCompressor technologyPower supplyInsulation materials
Table 4. Examples of topic clustering results based on patent extraction.
Table 4. Examples of topic clustering results based on patent extraction.
Cluster Number123456
KeywordsPolyurethane foam material
HFC-365mfc cyclopentane
Mixture of cyclopentane and HFC-245fa
Polyolefin foam composite thermal insulation foam material
Polyurethane composite
Diesel generators
Diesel-electric integrated
Servo motor powered generator car
Hybrid generator set
solar energy generation
lithium battery
Wave energy power generation device
Turbine power plant
Self-generation technology
Integral stacking method
Four-body stacking method
Mixed cargo stacking
Frequency conversion energy-saving compressor
Variable speed scroll compressor
Air compressor
Piston type inverter compressor
Digital scroll compressor
Polystyrene board
cork
Polyurethane
Phenolic resin insulation material
Vacuum insulation board
Defrost solenoid valve
Defrost electric heater
Ultrasonic defrost
Phase change energy storage defrost
Topic nameFoaming agentpower systemGoods stacking methodCompressor technologyInsulation MaterialsDefrost method
Table 5. Comparison of scientific papers and patent analysis results.
Table 5. Comparison of scientific papers and patent analysis results.
2011
Scientific papersFunctional dimension: hot gas defrosting method, frequency conversion energy saving compressors, remote monitoring, digital scroll compressors, frequency conversion energy-saving fans, digital electronics
Structural dimension: stainless steel box
Material dimension: paraffin-based phase change materials, polyurethane, vacuum insulation board and other insulation materials, R134a, R404a and other refrigerants, CO2 refrigerant, 245fa, 365mfc, cyclopentane and water, and other foaming agents
Power System dimension: diesel generator
PatentsFunctional dimension: remote monitoring, mechanical exhaust and natural air supply, air compressor, variable speed scroll compressor, oil-free air compressor, vacuum insulation box, drainage device, frequency conversion speed control refrigeration device, cold plate cold storage type refrigerated container
Structural dimension: composite sandwich panel, Ventilation duct
Material dimension: polyurethane foam, fiber reinforced composite materiality-shaped floor, VIP insulation board, antibacterial nickel-saving austenitic stainless steel, polyvinyl chloride (PVC) material, microfiber material, carbon steel or stainless steel, polyvinyl alcohol borax gelled cold storage agent
Power System dimension: power generation car, diesel engine, fuel tank, battery, three-phase AC power supply, wind power
2012
Scientific papersFunctional dimension: air-cooled ventilation, evaporative condenser, intelligent safety monitoring system, controlled atmosphere refrigeration technology, solar refrigeration systems, PS satellite positioning systems
Structural dimension:
Material dimension: polyvinyl chloride insulation material, polyurethane foaming agent, HCFC-141b foaming agent, HFCs and hydrofluoroolefins (Hydrofluoroolefins, HFOs) refrigerants, including low GWP refrigerants (such as R-717, R-744 and R-290), R23 refrigerant, HFO-1234yf refrigerant, etc., cabinet materials such as galvanized sheet and aluminum-magnesium sheet
Power System dimension: diesel-electric integrated drive, Carrier Vecter1850 SB210+50 of Longwing Model units
PatentsFunctional dimension: sensors, temperature sensors, safety intelligent detection systems, radio frequency identification technology, return air ducts
Structural dimension: T-floor
Material dimension: polymer materials, polyurethane foam
Power System dimension: wind turbines, solar photovoltaic cells, intelligent generator sets, diesel generators
2013
Scientific papersFunctional dimension: direct ventilation system, mechanical air supply, natural exhaust
Structural dimension: slot flange
Material dimension: foam plastic, aluminum plate polymer and other thermal insulation materials, green foaming agent, HFC-LBA foaming agent, cyclopentane mixed with third-generation blowing agent such as HFC-245fa and HFC-365mfc
Power System dimension: portable generator
PatentsFunctional dimension: vapor compression system, monitoring system, water leaker
Structural dimension: ventilation duct, with duct diversion groove
Material dimension: fiber reinforced resin tape composite material
Power System dimension: diesel generator
2014
Scientific papersFunctional dimension: RFID technology, compartment sandwich foaming technology, compartment split-type high-pressure integral infusion foaming Technology, vacuum insulation chamber (box) body manufacturing technology, liquid nitrogen spray technology and liquid CO2 vaporization and refrigeration technology, digital control technology, air-conditioning preservation technology, intelligent integration of air-conditioning transportation equipment
Structural dimension:
Material dimension: polypropylene materials, new green phase change materials, composite phase change materials, solar heat reflective thermal insulation coatings(reflective thermal insulation coatings, radiation thermal insulation coatings and transparent thermal insulation coatings),carbon aluminum alloy boxes body material, polystyrene insulation material (EPS), extruded polystyrene insulation material (XPS), polyurethane insulation material (PU), R417a, R420a, R421a and liquid nitrogen and other refrigerants, phase change energy storage materials, MGSS stainless iron and SUS304 stainless steel cabinet materials, solid–gas phase change materials, liquid–gas phase change materials, solid–liquid phase change materials, activated carbon/barium-lithium alloy, etc. getter, CaCO3, CaO and MgO mixed getter
Power System dimension:
PatentsFunctional dimension: Zigbee networking technology, PLC control, aluminum floor, multi-compressor refrigeration system, multiple temperature control systems
Structural dimension:
Material dimension: composite insulation plate, carbon dioxide adsorption materials, polyurethane foam
Power System dimension: solar panels, batteries, wind turbines, solar photovoltaic battery packs
2015
Scientific papersFunctional dimension: micro-environmental detection and control system, sensors, air conditioning ratio, vapor compression refrigeration cycle (refrigeration compressor, condenser, evaporator, throttle valve, accumulator, pressure control and gas–liquid separator), information construction
Structural dimension:
Material dimension: prefabricated foamed sandwich vacuum insulation board composite material, polystyrene foam insulation materials
Power System dimension: power generation vehicles, 45ft diesel-electric integrated mechanical refrigerator
PatentsFunctional dimension: temperature sensor, condenser, upper air outlet method, humidity adjustment, air duct, refrigerator power socket box
Structural dimension:
Material dimension: cyclopentane, HFC-245fa, polyether, polyurethane raw materials, vacuum insulation board
Power System dimension:
2016
Scientific papersFunctional dimension: cabin ventilation technology, frequency conversion technology, enclosure structure insulation technology, compressor energy-saving technology, defrosting energy-saving technology, air conditioning refrigerated container, air supply method, air extraction method, condenser spray cooling technology, electric heating defrost, hot air defrost method and hot gas defrost method, intelligent and information technology, microcomputer controller, hot gas bypass technology, two-stage compression piston inverter compressor, double fan structure evaporator, defrost solenoid valve and defrost electric heater, electronic expansion valve, programmable controller, CFD, multi-temperature control refrigerator, remote real-time monitoring system, “e -coat” gas cooling technology
Structural dimension: four-body stacking method, two-body stacking method, integral stacking method
Material dimension: barium-lithium alloy, cobalt oxide, vanadium compounds and other chemical getters, activated carbon getters, full water foaming agent, SiO2 aerogel, glass fiber core material, polyurethane integral foam material, supporter thermal insulation foam material, a thermoplastic polyurethane material, R452A refrigerant, R404A-oil mixture, new environmentally friendly refrigerant
Power System dimension:
PatentsFunctional dimension: electronic expansion valve, remote monitoring system, wired remote monitoring system, RFID technology, silicone heat insulation paint layer, ventilation arrangement structure
Structural dimension:
Material dimension: polyurethane foam, expandable polyurethane foam, carbon dioxide adsorbent
Power System dimension: metal-air battery, frequency conversion scroll compressor, diesel generator, automatic power supply device
2017
Scientific papersFunctional dimension:
Structural dimension:
Material dimension:
Power System dimension: radiation power supply, inner loop power supply
PatentsFunctional dimension: remote monitoring system, temperature sensor, internal micro-environment adjustment control system, transformer, air-cooled, air-cooled condenser, solenoid valve, intelligent refrigerated container real-time positioning monitoring system, ventilation duct, top air outlet
Structural dimension: new sealing structure, container door end lining board structure
Material dimension: polyurethane, AL-Mg series aluminum alloy, HFC-245fa, cyclopentane, cyclopentane and HFC-245fa’s mixture, composite insulation board, vacuum insulation board, thermal insulation composite board
Power System dimension: inverter scroll compressor, generator set, piston compressor, dual-fuel propulsion diesel engine, solar power generation device
2018
Scientific papersFunctional dimension: ZigBee technology, remote monitoring technology, thermal expansion valve, electronic expansion valve, suction regulating valve, hot gas bypass valve, intelligent monitoring, automatic refrigerator management system GRASP 3.0, cooling method of condenser of refrigeration unit: air cooling, digital scroll compressor
Structural dimension:
Material dimension: alloy steel box material, activated carbon/expanded graphite composite getter, R404a refrigerant
Power System dimension:
PatentsFunctional dimension: remote monitoring system, controlled atmosphere refrigerated container, Beidou positioning system, Internet of Things, intelligent refrigerated container, VR technology, container sunshade device, WI-FI module, new muffler device, air-conditioned refrigerated container, energy storage unit
Structural dimension: new sealing structure, top corner sealing structure
Material dimension: coconut shell activated carbon, copper nitrate, expandable graphite mixed getter, high-strength corrosion-resistant Al-Mg aluminum alloy, high-damping muffler material and gas condensation adhesive damping material, temperature uniformity-floor
Power System dimension: solar panel, intelligent power supply management device, battery pack, hybrid generator set, diesel generator, intelligent integrated power supply system, cross-type power supply system
2019
Scientific papersFunctional dimension: temperature field distribution, low-orbit satellite and narrowband Internet of Things (NB-Iota) communication technology, water cooling system, air-cooled cooling, water-cooled cooling, cold storage refrigerated container, ventilation design, two ventilation modes: air supply mode, exhaust mode, T-shaped floor drain device, large return air duct area
Structural dimension:
Material dimension: hard high-quality polyurethane foam board
Power System dimension: outer loop power supply system, bulbar power supply mode, lithium battery power supply, diesel generator
PatentsFunctional dimension: BIM technology, PLC controller, energy storage unit, compression condensing unit and evaporator, air duct, drainage electric ball valve, air-conditioned refrigerated container, injection foaming equipment, injection foaming equipment, defrost solenoid valve, electronic expansion valve, condenser, inverter compressor
Structural dimension: air tightness-ring seal, sandwich structure
Material dimension: polyurethane rigid foam, polyurethane foam, polystyrene foam, polyolefin Foam, composite thermal insulation foam material, PVC deflector, thermal insulation cotton, closed-cell polyurethane rigid foam
Power System dimension: wind power generation, bulbar power supply, pure electric refrigerated container, LNG fuel water-cooled refrigerated container, power battery, energy-saving wall-mounted refrigerated container generator set, solar panel, servo motor, portable generator, injection foaming equipment; four-standard power refrigerated container for diesel engine, automobile, solar energy, and power grid; four-body stacking, rotating motor, oil-electric integrated refrigeration system
2020
Scientific papersFunctional dimension: fan installation technology, turbo fan, 45-foot wide-body cold storage refrigerated container, monitoring systems, wireless communication technologies (such as 5G), mechanical air supply/natural exhaust air or natural air supply/mechanical exhaust wind mode, new mechanical air supply/mechanical exhaust mode, CFD simulation, solid–liquid phase change cold storage technology, zone temperature control system, hot gas defrost, electric heating defrost, air energy defrosting, water defrosting, liquid refrigerant defrosting, ultrasonic defrosting, electromagnetic defrosting, phase change energy storage defrosting, air energy electric defrosting, ultrasonic electric defrosting, temperature control, phase change cold storage technology, Internet of Things technology, frequency conversion energy saving technology, temperature field uniformity, active air conditioning technology, intelligence, cargo compartment ventilation arrangement, air supply speed, return air form, fan position
Structural dimension: T-floor aluminum profile welding, refrigerated container yard, cargo stacking
Material dimension: organic phase change material, RT5HC phase change cold storage material, FEA-1100 blowing agent, rigid polyurethane foam
Power System dimension: lithium battery, low-speed diesel engine, diesel generator, shaft generator (also motor), steam turbine generators, exhaust gas booster generators, combined power plants, dual-fuel generator sets, hydrogen fuel cell, solar cell, Super capacitor, hybrid power, LNG dual-fuel technology, pure electric refrigerated container, hybrid power supply system, battery power supply, new energy battery power supply, power carrier technology
PatentsFunctional dimension: air defrosting technology, electronic expansion valve, compression condensing unit, NB-IOT communication module group, helium refrigeration, rechargeable energy storage, water cooling system, intelligent power supply switching device, ethernet communication, water cooling methods, PLC controllers, water-cooled refrigerated container ships, cold storage boards
Structural dimension:
Material dimension: a polyurethane composite material: isocyanate and isocyanate reactive compounds, carbon dioxide refrigerant, double-layer phase change material and natural cold source, composite Getter: coconut shell activated carbon, copper nitrate, expandable graphite and hydrogen peroxide
Power System dimension: wave power generation, LNG fuel power generation, diesel generator set, battery drive, LNG cold energy engine, wall-mounted wind power generation group, storage battery, solar panels, servo motors, power batteries
2021
Scientific papersFunctional dimension:
Structural dimension:
Material dimension:
Power System dimension: floating plate wave energy power generation device, wireless charging, passive refrigerated container, self-power generation technology
PatentsFunctional dimension: antenna technology, jet enthalpy refrigeration system, air defrost technology, return air channel, door antifreeze design
Structural dimension:
Material dimension: water-based galvanized paint
Power System dimension: floating plate wave energy power generation device, wireless charging, turbine power generation device, hybrid refrigerated container and more kind of power supply refrigeration system, passive refrigerated container and system, self-power generation technology
Publisher’s Note: MDPI stays neutral with regard to jurisdictional claims in published maps and institutional affiliations.

Share and Cite

MDPI and ACS Style

Wang, Y.; Feng, L.; Wang, J.; Zhao, H.; Liu, P. Technology Trend Forecasting and Technology Opportunity Discovery Based on Text Mining: The Case of Refrigerated Container Technology. Processes 2022, 10, 551. https://doi.org/10.3390/pr10030551

AMA Style

Wang Y, Feng L, Wang J, Zhao H, Liu P. Technology Trend Forecasting and Technology Opportunity Discovery Based on Text Mining: The Case of Refrigerated Container Technology. Processes. 2022; 10(3):551. https://doi.org/10.3390/pr10030551

Chicago/Turabian Style

Wang, Yansen, Lijie Feng, Jinfeng Wang, Huadong Zhao, and Peng Liu. 2022. "Technology Trend Forecasting and Technology Opportunity Discovery Based on Text Mining: The Case of Refrigerated Container Technology" Processes 10, no. 3: 551. https://doi.org/10.3390/pr10030551

APA Style

Wang, Y., Feng, L., Wang, J., Zhao, H., & Liu, P. (2022). Technology Trend Forecasting and Technology Opportunity Discovery Based on Text Mining: The Case of Refrigerated Container Technology. Processes, 10(3), 551. https://doi.org/10.3390/pr10030551

Note that from the first issue of 2016, this journal uses article numbers instead of page numbers. See further details here.

Article Metrics

Back to TopTop