Abstract
Polyhydroxyalkanoates (PHA) are a family of biodegradable plastics used as an ecofriendly alternative for conventional plastics in various applications. In this study, an industrial-scale PHA production system was designed and analyzed for the material flows and economics with the use of SuperPro Designer. Haloferax mediterranei was utilized to produce poly(3-hydroxybutyrate-co-3-hydroxyvalerate) (PHBV). Byproduct streams from a local cheese plant, with an input of 168.7 metric ton/day (MT/day) lactose, were used as the feedstock. Three scenarios with different processes for the treatments of used enzyme and spent medium were investigated and the major factors that influence the overall economics were identified. The simulated system produces 9700 MT/year PHBV with a yield of 0.2 g PHBV/g lactose and an overall process efficiency of 87%. The breakeven price was found to be more sensitive to the lactose price than enzyme price. The scenario with enzyme reuse and spent medium recycling achieved the lowest breakeven price among others, which can be less than 4 $/kg PHA based on the delactosed permeate (DLP) unit price. The study suggests utilizing dairy derived feedstocks has the potential to make PHA competitive in the bioplastic market, which could be beneficial to both dairy and bioplastic industries.
1. Introduction
PHA is a group of 3-hydroxy fatty acid polyesters derived naturally from various types of microbes. It has thermoplastic properties and ecological characteristics, such as renewable origins and is biodegradable in the natural environment. Therefore, PHA has been an emerging bioplastic material in recent decades and has become a popular alternative for conventional petroleum-based plastics [1,2]. PHA has a well-established commercial market and has been made into various products (e.g., packaging films, plastic containers, medical implant materials, drug carriers, nutritional supplements and biofuels, etc). PHA is produced globally at industrial scale (for example, 50,000 metric ton/year (MT/a) by ADM, USA (with Metabolix), 10,000 MT/a by Bio-On, Italy, and 10,000 MT/a by Tianjin Green Bio-Science, China) [3]. The PHA market is around $0.72 billion in 2020 [4]. The production cost of PHA is usually three to four times higher than that of petroleum-based plastic resins [5]. Reducing the production cost has been a bottleneck for the market expansion. The feedstock cost is one of the main contributors and accounts for over 40% of the total annual operating cost [6]. Therefore, many researchers are developing bioconversion processes to utilize waste streams or industrial by-products.
Whey permeate, lactose powder, and delactosed permeate (DLP) are byproduct streams derived from cheese, whey, and lactose manufacturing processes. Whey permeate is the side stream from the separation and concentration of whey protein. Lactose powder is produced from crystalizing the sugars from whey permeate, leaving behind DLP after the recovery of lactose crystals [7]. These byproduct streams are produced in large quantities from cheese-making facilities and contain rich nutrients including sugars, protein, amino acids, minerals, and micronutrients. However, whey permeate and DLP are currently sold as low value products including animal feed, fertilizers, field spread [8]. Converting cheese processing byproducts to PHA can create an additional revenue for dairy processors, and potentially reduce high production cost and make PHA more competitive in the bioplastic market.
Haloferax mediterranei is an extreme halophilic archaeon that can maintain robust pure microbial culture in unsterile conditions. It has been extensively studied for its capability of producing Poly(3-hydroxybutyrate-co-3-hydroxyvalerate) (PHBV), a type of high-quality PHA, from various waste feedstocks, including ethanol stillage [9], molasses wastewater [10], cheese whey hydrolysates [11], olive mill wastewater [12], macroalgal hydrolysates [13], and fermented food waste [14]. The biorefinery system involving this strain as the PHBV producer has several benefits over other freshwater microbes, which includes (1) a cheaper feedstock cost due to the use of waste/byproduct streams; (2) less energy consumption as sterilization and/or pasteurization is unnecessary; and (3) less downstream process inputs due to the novel extraction process facilitated by osmotic shock. Correspondingly, the process design of the production system would be different from the systems using freshwater PHA producers and mixed cultures, mainly on fermentation, downstream PHA extraction, and purification processes, as well as the wastewater treatment.
The production system of PHA from cheese processing byproducts involves several essential steps, including upstream feedstock pretreatment, fermentation for PHA production, and downstream processes for PHA extraction, purification, and drying. Several economic aspects involved in these processes, including direct capital cost, annual operating cost, revenue, etc. are studied in this research. The substrate cost varies among different types of cheese processing byproducts, and the price of the same type can also fluctuate depending on the market. Since H. mediterranei cannot use lactose directly [11], there is an essential step to hydrolyze lactose into its monosaccharides constituents, glucose and galactose, before the PHA production. Enzymatic hydrolysis is an environmentally friendly approach, which does not require as much mass and energy inputs as acid-catalyzed hydrolysis [15]. The enzyme cost may be high depending on its price and usage in the hydrolysis. However, the cost can be saved through enzyme reuse or immobilization, which are viable in the lactose hydrolysis process [16,17]. The cultivation of H. mediterranei also requires around 18% total salts to maintain a suitable growth environment. The massive salt input involved in the fermentation step is another important factor which may influence the overall economics of the system. The recycling of the spent salts can reduce the costs of salts and high-saline wastewater treatment, and is also found to be feasible on H. mediterranei through many strategies by a previous study [18].
The objectives of this study were to: (1) develop a techno-economic model for an industrial-scale PHA production system and analyze the economics with focus on production cost and breakeven price; (2) identify potential pitfalls and aspects that would have major influence on the systematic economics; and (3) based on the former findings, provide suggestions on the primary targets of research and development before the actual construction and operation of PHA production facilities.
2. Materials and Methods
2.1. Process Design and Analysis Tool
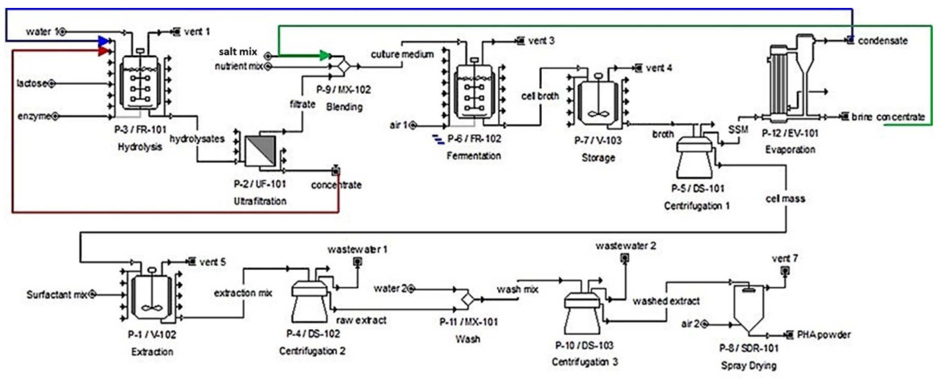
The techno-economic model of PHA production systems using cheese whey by-product streams was developed, and the process flows and operations were demonstrated using SuperPro Designer software v12.0 (Intelligen Inc., Scotch Plains, NJ, USA). Three types of by-products, lactose powder, whey permeate, and DLP, were utilized as the carbon source in the model. An industrial scale of production was employed for the model. The cheese processing by-product feedstock was simplified as 168.7 MT/day of lactose, which was a feasible scale for a local cheese processing facility. Shown in Figure 1, the generic flowsheet of the production system consists of 10 essential unit operations, which are operated to convert the three types of cheese whey by-product streams into the dry PHA powder as the target product. The essential unit operations involved in the model were (in the order of process flows): hydrolysis, blending, fermentation, storage, centrifugation one, extraction, centrifugation two, wash, centrifugation three, and spray drying. Depending on the process design, the additional unit operations were ultrafiltration (after hydrolysis), and evaporation (after centrifugation one). As the general description of the system, the lactose in the by-product streams was first hydrolyzed into glucose and galactose with appropriate amount of lactase enzyme in the hydrolysis tank. The hydrolysate streams were then mixed with salts and other nutrients in a blending process and fed into a fermentation tank where the microbe H. mediterranei was inoculated to produce PHA polymers intracellularly. The fermentation was designed to be operated in a staggered mode with five fermenters with a retention time of five days. At the end of fermentation, the cell broth was transferred into a storage tank and further processed through centrifugation to separate the cells from spent medium. The cells were then subjected to an extraction process via water addition that caused osmotic shock and cell lysis to release PHA polymers. The PHA was then processed through consecutive runs of centrifugation and wash to improve purity. The washed PHA was finally processed with a spray dryer which yielded a dry PHA powder with less than a 5% moisture content (MC).
Figure 1.
Process flowsheet of PHA production model (Scenario 1).
Three scenarios (shown in Figure 1, Figure 2 and Figure 3) were compared in the model: Scenario 1 without enzyme reuse or spent salt recycling; Scenario 2 with enzyme reuse but without spent salt recycling; Scenario 3 with both enzyme reuse and spent salt recycling. In Scenario 2, an ultrafiltration unit was added right after the hydrolysis tank to concentrate and reuse the enzyme separated from the hydrolysate streams. This may not only save costs for purchasing new enzymes, but also minimize the influence of enzyme accumulation in the following processes. Based on the Scenario 2, Scenario 3 added an evaporation process after the centrifugation one, where the spent saline medium (SSM) was further concentrated to yield a brine concentrate and water condensate. The brine concentrate was then recycled back to the fermentation process, and the water condensate went into the hydrolysis process. The recycling of the spent brine concentrate is designed in a way where 90% salts were reused with 10% discharged as high-saline wastewater. In that case, there wouldn’t be salt accumulation in each batch run; instead, there was additional fresh salts needed for each batch, which is designed as equivalent to the loss of the 10% salts.
Figure 2.
Process flowsheet of PHA production model with enzyme reuse (Scenario 2).
Figure 3.
Process flowsheet of PHA production model with enzyme reuse and spent brine recycling (Scenario 3).
The SSM recovery and water reclamation strategies can highly reduce the raw material input and minimize salt discharge to the environment, making this biorefinery system more environmentally friendly.
2.2. Specification of Unit Operations in All Scenarios
2.2.1. Hydrolysis
The process starts with the hydrolysis operation. During this process, the lactose of the feedstock is broken down into monosaccharides through enzymatic hydrolysis. The input streams of this unit operation are: (1) lactose, 168.7 metric ton/day (MT/day); (2) water, 744.7 MT/day (calculated based on the density of a solution with 20% lactose [19]; (3) lactase enzyme, 0.53 MT/day. The operational conditions of hydrolysis are set to be: charge 1: water, 2500 gallons/min (gpm), 79.1 min; charge 2: lactose, 560 MT/h, 20 min; charge 3: enzyme, 15 min; agitation: 12 h; heating: 37 °C, 12 h; hydrolysis: 12 h, 80% maximum working volume, 95% reaction extent. The stoichiometric equation of hydrolysis (with mass coefficients) is:
Right after the reaction, 100% of the vessel volume is transferred out with a flow rate of 2500 gpm for 96.2 min. The compounds of output stream (hydrolysates) are water, 736.3 MT/batch; glucose, 84.4 MT/batch; galactose, 84.4 MT/batch; lactose, 8.4 MT/batch; and enzyme, 0.53 MT/batch.
2.2.2. Blending
Following the hydrolysis step, the hydrolysates stream is then blended with the salts and nutrient mix before feeding into the next fermentation tank. A mixed salt stock named minimum saline medium (MSM) is registered with the composition as follows: NaCl, 156 g/L; MgCl2 6H2O, 13 g/L; MgSO4 7H2O, 20 g/L; CaCl2 6H2O, 1 g/L; KCl, 4 g/L; NaBr, 0.5 g/L and FeCl3, 5 mg/L [14]. The salinity of MSM was measured to be 18.8 parts per thousand (ppt), correspondingly the saltwater density is around 1.13 kg/L. The mass input of MSM is calculated as 172 MT/batch based on this density. The hydrolysate from the previous unit operation is used as the carbon source for the fermentation. An additional nutrient mix including mostly 16.9 MT/batch of ammonium chloride is used to provide essential nutrients besides the carbon source.
2.2.3. Fermentation
The fermentation process is the main unit operation of the system, where H. mediterranei is cultured for PHBV production using the hydrolysates derived from cheese whey by-product streams. The input streams of fermentation are culture medium coming out of the previous blending process, which consist of cheese whey hydrolysates, MSM, nutrient mix, etc. Forced aeration is provided with a flow rate of one volume per volume per minute (vvm). There are five identical fermentation tanks operated in a staggered batch mode in the system. One tank is filled with culture medium and started the fermentation each day, while another tank is emptied and cleaned to prepare for the next day fermentation. The fermentation time for each batch is assumed to be five days. Each batch fermentation adopts the same operational conditions: continuous agitation, heating (37 °C), and venting. The PHBV yield is assumed as 0.2 g/g sugar, which was obtained from experiments. The PHBV content is assumed to be around 60% cell dry mass (CDM) [11]. Both reactions are set to have 95% conversion efficiency. After fermentation, 90% of cell broth is transferred out to downstream processes for PHBV production, meanwhile 10% of cell broth is left in the fermentation tank to be used as the seed for the following batch production. The output streams in the cell broth are: PHBV (contained in the cells), 31.8 MT/batch; residual biomass, 20.1 MT/batch; MSM, 155.1 MT/batch; glucose, 3.8 MT/batch; galactose, 3.8 MT/batch; lactose, 7.6 MT/batch; ammonium chloride, 0.7 MT/batch; enzyme, 0.5 MT/batch; water, 691.5 MT/batch. After each fermentation batch, the harvested cell broth is temporarily stored in a storage tank for downstream processes.
2.2.4. Cell Mass Separation through Centrifugation
The centrifugation one is used to proceed solid and liquid separation on the harvested cell broth. The duration is set to be 4 h. Through centrifugation, 98% (m/m) of solids which are cells containing PHBV granules are separated from the cell broth. And 2% (m/m) of cell solids are left in the spent medium. Additionally, 10% (v/v) of cell broth is assumed to be the cell solids slurry, which would then go to downstream PHBV production processes, and 90% (v/v) of cell broth is the supernatant from the centrifugation process, which contains the majority of salts, sugars, and other leftover nutrients from the spent medium. The output streams of centrifugation one are: (1) cell mass stream containing PHBV, 31.1 MT/batch; residual biomass, 19.8 MT/batch; Spent MSM, 15.5 MT/batch; glucose, 0.38 MT/batch; galactose, 0.38 MT/batch; lactose, 0.76 MT/batch; ammonium chloride, 0.07 MT/batch; enzyme, 0.05 MT/batch; water, 103.7 MT/batch; (2) spent medium stream containing PHBV, 0.64 MT/batch; residual biomass, 0.36 MT/batch; spent MSM, 139.6 MT/batch; glucose, 3.4 MT/batch; galactose, 3.4 MT/batch; lactose, 6.8 MT/batch; ammonium chloride, 0.7 MT/batch; enzyme, 0.5 MT/batch; and water, 587.8 MT/batch. The mass compositions of cell mass stream and spent medium stream are 60.4% and 79.1%, respectively. The cell mass stream then proceeds to downstream processes, and the spent medium stream is disposed of as high salinity wastewater in the Scenarios 1 and 2. The spent medium stream is subjected to an additional unit operation of evaporation for salt recycling in Scenario 3.
2.2.5. PHA Extraction, Purification, and Drying
The concentrated cell mass stream from centrifugation one is then fed into a tank to extract PHBV granules from cells. 0.1% (m/m) of Sodium dodecyl chloride (SDS) water solution is used as the surfactant to facilitate the unique extraction process for H. mediterranei [20]. The extraction process is conducted with continuous agitation and heating at 37 °C for 4 h. After extraction, 100% vessel working volume with 80.2% (m/m) water is transferred out to another centrifugation process (centrifugation two) to concentrate the PHBV extract from the mixed solution. The process duration of centrifugation two is set as 2 h. The recovery efficiencies of mass and volume in this process are assumed to be the same as centrifugation one. The output raw extract stream consists of PHBV, 30.5 MT/batch; residual biomass, 2.0 MT/batch; MSM, 1.5 MT/batch; glucose, 0.04 MT/batch; galactose, 0.04 MT/batch; lactose, 0.07 MT/batch; ammonium chloride, 0.007 MT/batch; enzyme, 0.005 MT/batch; and water, 55.1 MT/batch (61.7% m/m). The supernatant from the centrifugation two is subjected to wastewater treatment with the local sewer price.
The raw extract stream is then processed through a wash run, where it is mixed with 89.3 MT/batch of water to remove most of the soluble compounds and purify the PHBV extract. After the wash run, the streams are centrifuged again in the centrifugation three step, where the recovery efficiencies of mass and volume in this process are assumed to be the same to centrifugation one and two. The output purified extract stream contains PHBV, 29.8 MT/batch; residual biomass, 0.2 MT/batch; MSM, 0.2 MT/batch; glucose, 4 kg/batch; galactose, 4 kg/batch; lactose, 8 kg/batch; ammonia chloride, 0.8 kg/batch; enzyme, 0.5 kg/batch; and water, 43.3 MT/batch (59% m/m). Finally, the purified extract stream is treated by a spray dryer to yield dry PHBV powder with less than 5% MC, as the final product stream of the system. The dryer is operated at 70 °C for 12 h to achieve a final loss on drying (LOD) of 5%.
2.3. Additional Unit Operations Involved in the Scenario 2 and Scenario 3
2.3.1. Ultrafiltration for Enzyme Reuse
Based on the processes of Scenario 1, an additional ultrafiltration unit is added in Scenario 2 immediately after the hydrolysis operation. In the ultrafiltration process, it is assumed that 100% enzyme is rejected (rejection factor = 1) and permeate stream is 80% (v/v) of feed stream (concentration factor = 5). The duration of the process is set to be 8 h per batch. The membranes used in this process are Dft membranes with a pore size of 0.45 micron, and the replacement frequency of the membranes is once per every 5000 operating hours. The filtrate from the process containing hydrolysates goes to the next fermentation process for cell cultivation and PHBV production. The concentrate stream containing mostly spent enzyme goes to the next hydrolysis batch run, where 80% of spent enzyme with 20% fresh enzyme are used.
2.3.2. Evaporation for Spent Brine Recycling
Additional to Scenario 2, an evaporation unit is added after centrifugation one in Scenario 3 to further process the spent saline medium from cell broth. The evaporation process takes 6 h per batch. It is assumed that 50% (m/m) water is evaporated from the spent medium, and 100% vapor gets condensed and is reused in the following hydrolysis batch run. After evaporation, the spent medium turns into a brine concentrate stream, where all the salts from spent medium are reclaimed. The model assumed that 90% of the brine concentrate is reused in the following fermentation batch run, and the leftover 10% is treated as the high saline wastewater.
2.4. Economic Evaluations
The economic analysis was conducted based on the technical process design and mass and energy balances of the production system. All costs were given with 2021 pricing in US dollars ($). The prices of major raw materials, utilities, consumable materials, and waste treatment services were listed in Table 1. The cost of labor was based on an adjusted basic rate of 35.65 $/h and a lumped rate of 25 $/h. The labor rates were adjusted based on the assumption of four operators a shift at 30 $/h, 24 h/day, and 320 day/year; and an engineer at 50 $/h and 2080 h/year; and a manager at 50 $/h, 40 h/week, and 52 week/year to maintain the year-round operation of the production system. The price of PHBV product was assumed as 10 $/kg.
Table 1.
Prices of raw materials, utility, consumable materials, and waste treatment services used in the study.
The economic analysis of the study focused on the direct fixed capital cost (DCC), and annual operating cost (AOC). The professional estimates from business vendors were considered for major equipment selection, sizing, and cost. Table 2 lists the cost items and calculation factors involved in the capital investment estimation. The coefficients were obtained as the default values of the SuperPro built-in database [22], which have been compared against other sources from literature with similar sizes PHA production systems [6], as well as personal communications with industrial partners for quality assurance. The breakdown of AOC included raw materials cost (RMC) and other major costs of labor, facility, consumables, waste treatment/disposal, and utilities.
Table 2.
Capital investment estimation of the economic model.
The profitability of the model was analyzed for a 20-year economic lifetime with an annual interest or discount rate of 7%. The breakeven price (BP, $/kg) of PHBV was calculated and compared for the three scenarios in this study. The BP is the cutoff selling price of the product that makes the net annual worth (NAW, $/year) zero, based on the following Equations (2) and (3). The taxes and depreciation were neglected because of no profit or net income above cost present in the annual cash flow.
where,
A = level cash flow of capital investment ($/year), which is the equivalent annualized capital cost with escalation over the life of the project;
DCC = direct capital cost ($), the total fixed capital investment assumed to occur all at time zero;
AOC = level annual operating cost ($/year), assumed constant over the life of the project;
MP = main product production and sales rate (kg/year), assumed constant over the life of the project;
i = annual interest or discount rate (%), constant at 7% over the lifetime of the project;
n = project economic lifetime (years), assumed as 20 years.
2.5. Sensitivity Analysis
Sensitivity analysis was conducted to understand the influence of major factors on the overall economic model and make recommendations to optimize process parameters for better economic purposes. Two price items including feedstock price (described as lactose price) and the lactase enzyme price, which were identified as the major factors influencing the operating cost, were analyzed with the feasible price ranges in the market: 0.04 to 2.20 $/kg lactose and 1 to 120 $/kg lactase enzyme, respectively. Given the price ranges, the breakeven price of selling the main product PHA was calculated based on Equations (2) and (3). The different responses of breakeven price to the two factors were then compared among the three production scenarios to identify which scenario can give the lowest breakeven price. The breakeven price was also examined based on the median prices of different types of cheese processing by-products including lactose powder (0.77 $/kg lactose), whey permeate (0.37 $/kg lactose), and DLP (0.13 $/kg lactose).
3. Results and Discussion
3.1. Mass and Energy Flows in the Model
The model aimed at converting the daily input of feedstock into PHBV dry powder within the same time frame, which can be available to the market. Therefore, the operating schedule was designed to fit the time frame by adopting the staggered operation mode for the main production tanks, which resulted in a faster recipe cycle time of 24 h than the recipe batch time of 123 h. The annual operating time was assumed to be 7899 h in the model, and there were 325 batch runs per year. These values were considered for the calculations of materials and energy flows of the system, and equipment sizing. Figure 1, Figure 2 and Figure 3 show the schematic flow diagrams of the three scenarios. The mass and energy balance were determined in the model. Table 3 presents the major material flows in the three scenarios.
Table 3.
The mass of input and output streams of Scenarios 1 through 3 [b].
All scenarios have the same inputs of cheese by-product feedstock (represented by lactose), nutrient mix, air, and extraction mix, and outputs of main product PHBV, wastewater, and vent, because of the mass balance achieved for the same production target per batch. The target product stream (PHBV) is 31.8 MT/batch, which corresponds to an overall yield of 18.8% from lactose input. The major wastewater streams are SSM and wastewater. The wastewater is the sum of normal-salinity wastewater 1 and wastewater 2 streams derived from PHA extraction and wash operations. The SSM is treated as high-salinity wastewater, which costs considerably more than normal-salinity wastewater in terms of treatment and disposal. The vent stream output contains air and biogenic CO2 emitted from various tanks. The input enzyme in Scenarios 2 and 3 is 0.1 MT/batch, which is only 20% of that in Scenario 1, since it was assumed that the enzyme was separated from the hydrolysates stream through an ultrafiltration unit and 80% of spent enzyme was reused in the following batch. Additionally, since there is an evaporation unit in the Scenario 3 for salt and water recovery and recycling, the input amounts of salt mix and water are 46.7 and 286.4 MT/batch, respectively, which are around 27% and 34% of those materials used in Scenarios 1 and 2. The output amount of SSM in Scenario 3 is 44.3 MT/batch, which is only 6% of that in the former two scenarios. The reductions of input and output materials in Scenario 3 can lead to economic benefits of the production system. Since Scenario 3 also has much less output of SSM, it can help minimize the energy consumption and environmental concerns regarding high-saline wastewater treatment and disposal.
Table 4 shows the consumptions of standard electricity, steam, and cooling water in different scenarios. According to the energy balance conducted in the model, Scenarios 1 and 2 have the same consumptions of utilities. The utility steam in Scenario 3 is 1.4 × 105 MT, which is about five times that in the other two scenarios. This high consumption of steam is due to the additional evaporation unit. Table 5 summarizes the major equipment and specifications used in the three scenarios, which were used to estimate equipment cost (EC). The material and energy balances of the model is used to determine the size and the operational throughput of each piece of equipment. The vessel volumes of the tanks are estimated based on the volumes of input and output streams and the assumption that 85% of vessel volume is working volume and the remaining 15% is used as headspace surge capacity. The throughputs of centrifuges are adjusted in a way that the total processing time of the three centrifuges is less than the cycle time (24 h), so that the downstream processes of PHA extraction, purification and drying can be completely within the same batch time. The unit costs of tanks are estimated based on a rate of 793 $/m3.
Table 4.
Utility consumption in Scenarios 1 through 3 [b].
Table 5.
The specifications of major equipment used in Scenarios 1 through 3 [b].
3.2. Economic Analysis: Comparison on Equipment Cost, Direct Capital Cost and Annual Operating Cost
The economic analysis has been conducted in the model for all three scenarios based on the material and energy flows. The important factors of model economics including EC, DCC, and AOC have been compared among the three scenarios, as shown in Figure 4. EC and DCC increase from Scenarios 1 to 3, mainly due to more unit operations in scenarios 2 and 3. The DCC of the system starts at a little more than 40 million $ to 55 million $, which is a comparable capital size of a full scale production plant to previous studies [33,34]. The EC is around 10 million $, which can be reduced by many operational strategies (e.g., maximizing the occupancy time per batch by using the same centrifuge for multiple unit processes without compromising overall productivity; and reducing equipment sizes by a continuous operating schedule). Opposite to the EC and DCC, the AOC has a descending order among the three scenarios, which is from around 56 million to 40 million $.
Figure 4.
EC, DCC and AOC of Scenarios 1 through 3 (the lactose price of 0.22 $/kg and enzyme price of 40 $/kg were used for all scenarios). Scenario 1: PHA production base model; Scenario 2: PHA production model with enzyme reuse; Scenario 3: PHA production model with enzyme reuse and spent brine recycling.
Taking a closer look at the AOC of the three scenarios, as shown in Figure 5, the RMC is the largest share of the AOC in all scenarios, which is similar to previous findings on the PHA production systems [6,35]. The RMC in Scenario 1 is 24.7 million $, which accounts for 43% of AOC. The RMC in Scenario 2 is 19.2 million $, and in Scenario 3 it is 15.9 million $. The lower RMC in the latter scenarios is due to the savings of enzyme, salt mix and water through enzyme reuse and SSM recycling. The cost of utilities is the second largest share of AOC, which is 11.6 million $ in Scenarios 1 and 2, and 13.0 million $ in Scenario 3. The additional utility cost from the evaporator accounts for the total utility increase in Scenario 3. The facility-dependent cost also accounts for 8.2 to 10.2 million $ in the AOC, which is estimated based on the direct fixed capital and used for annual maintenance, depreciation, and miscellaneous expenses of the facilities. It is worth noting that the cost for waste treatment/disposal is around 10 million $ in the first two scenarios, but it is only 0.2 million $ in Scenario 3. This is due to the fact that the SSM, which has been treated as the costly high-saline wastewater, is recycled and reused in Scenario 3. The accumulation of salts or other nutrients have been avoided in the process design by the addition or the reduction of the feed streams. For instance, given 90% of spent brine concentrate is recycled, the feed of new salt mix in the following batch operation has been reduced to 10% of its original input amount to achieve the salt balance of the system. Moreover, the cost of consumables in Scenario 1 is almost 0, but it is 1.2 million $ in the latter two scenarios. This results from the need for frequent changes of filtration membranes (twice per year) of the ultrafilter, which accounts for 97% of the total consumable cost. The labour-dependent cost is 2.3 million $ in all scenarios, which is reasonable for an assumption that the operation of the whole plant requires the same number of operating and management personnel for all capacities considered.
Figure 5.
Breakdown of AOC in Scenarios 1 through 3 (the lactose price of 0.22 $/kg and enzyme price of 40 $/kg were used for all three scenarios). Scenario 1: PHA production base model; Scenario 2: PHA production model with enzyme reuse; Scenario 3: PHA production model with enzyme reuse and spent brine recycling.
3.3. Economic Analysis: Break-Down of Raw Materials Cost
Since the RMC accounts for the largest portion of AOC in all scenarios, it is worthwhile to investigate the break-down of the RMC to determine the important factors that have influence on AOC and overall economics. Shown in Figure 6, the largest portion of RMC is the cost of lactose (12 million $), which accounts for 49% of RMC in Scenario 1, 63% in Scenario 2, and 76% in Scenario 3. The lactose cost depends on the input mass and the lactose price. Therefore, with a larger feedstock input than is defined in the base model (168.7 MT/day), and with a higher lactose price (the price range is commonly 0.1 to 2.2 $/kg from local cheese companies), the portion of lactose cost in RMC would possibly increase, which can influence the overall economics.
Figure 6.
The breakdown of RMC in Scenarios 1 through 3 (the lactose price of 0.22 $/kg and lactase enzyme price of 40 $/kg were used for all three scenarios). Scenario 1: PHA production base model; Scenario 2: PHA production model with enzyme reuse; Scenario 3: PHA production model with enzyme reuse and spent brine recycling.
The cost of the enzyme is the second largest share in Scenario 1, which accounts for 28% of RMC. However, it is reduced by 86% in Scenarios 2 and 3, which is a result of enzyme recycling. Although enzyme loading is only 0.3% of lactose input, the high enzyme price (40 $/kg) makes the enzyme cost an important parameter of RMC. In that case, technologies to recycle enzyme in the hydrolysis step of the production system are necessary for the benefits of overall economics. Another important factor is the cost of the salt mix, which is 4 million $ in Scenarios 1 and 2, and 1 million $ in Scenario 3. The system requires a large amount of salt mix input due to the high salinity requirement of H. mediterranei in this case. High salt is advantageous in helping eliminate the energy-intensive pasteurization or sterilization operations. However, the costs to purchase salts and treat/dispose of high-saline wastewater would become an issue for this type of production [36]. Therefore, the recycling of SSM using an evaporation-condensation process is necessary for financial and environmental benefits. These results of RMC breakdown indicate that the prices and input mass of raw materials, particularly feedstocks, are the major factors that can influence the overall economics of the PHA production system.
3.4. Sensitivity Analysis
Since the previous results suggest the cost of lactose and lactase enzyme are the most important factors that influence the RMC and AOC, a further analysis was conducted to determine how sensitive the breakeven price (BP) of the main product (PHA) is to these factors. Figure 7 and Figure 8 illustrate the sensitivity analysis for the three scenarios. Shown in Figure 7, given a lactose price range of 0.04 to 2.2 $/kg, the breakeven price increases from 5 to 16.4 $/kg PHA in Scenario 1, from 4.7 to 16.2 $/kg PHA in Scenario 2, and from 3.7 to 15.2 $/kg PHA in Scenario 3. Table 6 lists the slopes of the lines in the sensitivity analysis for all scenarios. The BP increases by 5.3 $/kg for each 1 $/kg increase of lactose price. Since the slopes of the three lines are nearly the same, the BP is approximately equally sensitive to the changing lactose price in all three scenarios. Given the same selling price of PHBV around 10 $/kg, Scenario 3 has the lowest BP with greater potential for profitability among the other scenarios.
Figure 7.
Sensitivity analysis of the changing lactose price on the BP of PHA for Scenarios 1 through 3 (the lactase enzyme price of 40 $/kg was used for all scenarios). Scenario 1: PHA production base model; Scenario 2: PHA production model with enzyme reuse; Scenario 3: PHA production model with enzyme reuse and spent brine recycling.
Figure 8.
Sensitivity analysis of the changing lactase enzyme price on the BP of PHA for Scenarios 1 through 3 (the lactose price of 0.22 $/kg was used for all scenarios). Scenario 1: PHA production base model; Scenario 2: PHA production model with enzyme reuse; Scenario 3: PHA production model with enzyme reuse and spent brine recycling.
Table 6.
The slopes of the sensitivity lines in Scenarios 1 through 3 [b].
As shown in Figure 8, with a lactase enzyme price of 1 through 120 $/kg, the BP increases from 5.2 to 7.2 $/kg PHA in Scenario 1, from 5.5 to 5.9 $/kg PHA for Scenario 2, and from 4.5 to 4.9 $/kg PHA in Scenario 3. The slope of the line of Scenario 1 is steeper than the other two scenarios and the BP is more sensitive to the enzyme price in Scenario 1 than others. This is because 80% of used enzyme is recycled in the latter two scenarios, making the enzyme cost a less influential factor than Scenario 1. It is worth noting that the BPs in Scenario 1 are lower than Scenario 2 when the enzyme prices are less than 20 $/kg, indicating the enzyme recycling strategy does not benefit the economics with inexpensive enzyme. This is because the costs added to DCC and AOC from the ultrafiltration unit cause an overspend even with the savings from enzyme reuse. Moreover, since the slope of BP to the enzyme price is 0.017 to 0.0033 and is much less than the slope of BP to the lactose price (5.3), the BP is less sensitive to the lactase enzyme price than lactose price. This corresponds to the previous finding of this study that the lactose cost is a much larger share than enzyme cost in the breakdown of RMC.
Depending on the type of cheese processing by-product streams, the feedstock has different unit prices based on lactose: for lactose powder, the price is often around 0.77 $/kg lactose; for whey permeate, the price is around 0.37 $/kg lactose; and for DLP, the price can be as low as 0.13 $/kg lactose. The vertical dash lines with different colours on Figure 7 represent the unit prices of different cheese whey by-product streams and their corresponding BPs. Compared to other by-product streams, the price of DLP results in the lowest BP, which can be around 4 $/kg PHA in Scenario 3. The BP for whey permeate is around 5 to 6 $/kg PHA, and the higher one is around 6 to 8 $/kg PHA when lactose powder is used as the feedstock. The results indicate that the BP of PHA can be largely influenced by the type and price of cheese by-product feedstock. Apart from these findings, there are potentially other cheaper dairy by-products and wastewater streams (e.g., organic-rich effluents from milk, cream and butter processing units) that can result in better economics for PHA production [37,38].
4. Conclusions
A techno-economic analysis study has been conducted on the PHA production system by using cheese processing by-product streams as feedstock. Three scenarios with different unit operations have been compared for materials and energy flows: major equipment cost (EC), direct capital cost (DCC) and annual operating cost (AOC), and sensitivity analysis. Due to the additional unit operations in Scenarios 2 and 3, the energy consumption, EC, and DCC are higher than Scenario 1. However, since those additional units lead to savings of major inputs including salt mix, water, enzyme, and output of costly wastewater, the latter two scenarios, particularly Scenario 3, have less AOC than Scenario 1. Given that feedstock cost is found to be the largest portion of total raw materials cost (RMC), the breakeven price of PHA is equally sensitive to changes in lactose price for all scenarios. The breakeven price is less sensitive to lactase enzyme price than lactose price, and an enzyme recycling strategy may not be economically beneficial with inexpensive enzyme below 20 $/kg. However, a failure to recycle or reuse enzyme may cause excessive nitrogen discharge to water bodies, which would require additional costs to mitigate the relevant environmental impacts. Scenario 3 is the most profitable case among the three, and the use of DLP as feedstock results in the lowest breakeven price which can be less than 4 $/kg PHA. The low breakeven price enables PHA to be economically competitive with conventional plastics and common bioplastics. This can be beneficial to the dairy industry by adding an additional revenue stream to dairy byproducts. The case of making PHA from cheese by-products can be applied to other dairy by-products and waste streams such as organic effluents from milk, cream, and butter processing. Therefore, PHA production from dairy derived byproducts has the potential to grow dairy markets into non-food products, which also offers a business case with economic feasibility for the bioplastic industry.
Author Contributions
Conceptualization, K.W. and R.Z.; methodology, K.W.; software, K.W.; validation, K.W., A.M.H. and Y.C.; formal analysis, K.W.; investigation, K.W. and A.C.; resources, R.Z.; data curation, K.W.; writing—original draft preparation, K.W.; writing—review and editing, B.M.J., A.M.H., A.C., Y.C. and R.Z.; visualization, K.W.; supervision, R.Z.; project administration, R.Z.; funding acquisition, R.Z., K.W. and A.M.H. All authors have read and agreed to the published version of the manuscript.
Funding
This research was funded by National Dairy Council, Dairy Management Inc., grant number: A21-2458.
Institutional Review Board Statement
Not applicable.
Informed Consent Statement
Not applicable.
Data Availability Statement
Not applicable.
Conflicts of Interest
The authors declare no conflict of interest. The funders had no role in the design of the study; in the collection, analyses, or interpretation of data; in the writing of the manuscript; or in the decision to publish the results.
References
- Koller, M. A Review on Established and Emerging Fermentation Schemes for Microbial Production of Polyhydroxyalkanoate (PHA) Biopolyesters. Fermentation 2018, 4, 30. [Google Scholar] [CrossRef] [Green Version]
- Sabbagh, F.; Muhamad, I.I. Production of Poly-Hydroxyalkanoate as Secondary Metabolite with Main Focus on Sustainable Energy. Renew. Sustain. Energy Rev. 2017, 72, 95–104. [Google Scholar] [CrossRef]
- Chen, G.Q. A Microbial Polyhydroxyalkanoates (PHA) Based Bio- and Materials Industry. Chem. Soc. Rev. 2009, 38, 2434–2446. [Google Scholar] [CrossRef] [PubMed]
- Aeschelmann, F.; Carus, M. Biobased Building Blocks and Polymers in the World: Capacities, Production, and Applications–Status Quo and Trends Towards 2020. Ind. Biotechnol. 2015, 11, 154–159. [Google Scholar] [CrossRef]
- Kourmentza, C.; Plácido, J.; Venetsaneas, N.; Burniol-Figols, A.; Varrone, C.; Gavala, H.N.; Reis, M.A.M. Recent Advances and Challenges towards Sustainable Polyhydroxyalkanoate (PHA) Production. Bioengineering 2017, 4, 55. [Google Scholar] [CrossRef] [Green Version]
- Leong, Y.K.; Show, P.L.; Lan, J.C.-W.; Loh, H.-S.; Lam, H.L.; Ling, T.C. Economic and Environmental Analysis of PHAs Production Process. Clean Techn Env. Policy 2017, 19, 1941–1953. [Google Scholar] [CrossRef]
- Oliveira, D.; Puri, R.; Fenelon, M.A.; O’Mahony, J.A. Delactosed Permeate as a Dairy Processing Co-Product with Major Potential Value: A Review. Int. J. Food Sci. Technol. 2019, 54, 999–1008. [Google Scholar] [CrossRef]
- Durham, R.J. Modern Approaches to Lactose Production. In Dairy-Derived Ingredients: Food and Nutraceutical Uses; Corredig, M., Ed.; Woodhead Publishing: Sawston, UK, 2009; pp. 103–144. ISBN 978-1-84569-465-4. [Google Scholar]
- Bhattacharyya, A.; Saha, J.; Haldar, S.; Bhowmic, A.; Mukhopadhyay, U.K.; Mukherjee, J. Production of Poly-3-(Hydroxybutyrate-Co-Hydroxyvalerate) by Haloferax Mediterranei Using Rice-Based Ethanol Stillage with Simultaneous Recovery and Re-Use of Medium Salts. Extremophiles 2014, 18, 463–470. [Google Scholar] [CrossRef]
- Cui, Y.-W.; Zhang, H.-Y.; Ji, S.-Y.; Wang, Z.-W. Kinetic Analysis of the Temperature Effect on Polyhydroxyalkanoate Production by Haloferax Mediterranei in Synthetic Molasses Wastewater. J. Polym. Environ. 2017, 25, 277–285. [Google Scholar] [CrossRef]
- Pais, J.; Serafim, L.S.; Freitas, F.; Reis, M.A.M. Conversion of Cheese Whey into Poly(3-Hydroxybutyrate-Co-3-Hydroxyvalerate) by Haloferax Mediterranei. New Biotechnol. 2016, 33, 224–230. [Google Scholar] [CrossRef]
- Alsafadi, D.; Al-Mashaqbeh, O. A One-Stage Cultivation Process for the Production of Poly-3-(Hydroxybutyrate-Co-Hydroxyvalerate) from Olive Mill Wastewater by Haloferax Mediterranei. New Biotechnol. 2017, 34, 47–53. [Google Scholar] [CrossRef]
- Ghosh, S.; Gnaim, R.; Greiserman, S.; Fadeev, L.; Gozin, M.; Golberg, A. Macroalgal Biomass Subcritical Hydrolysates for the Production of Polyhydroxyalkanoate (PHA) by Haloferax Mediterranei. Bioresour. Technol. 2019, 271, 166–173. [Google Scholar] [CrossRef]
- Wang, K.; Zhang, R. Production of Polyhydroxyalkanoates (PHA) by Haloferax Mediterranei from Food Waste Derived Nutrients for Biodegradable Plastic Applications. J. Microbiol. Biotechnol. 2020, 28, 338–347. [Google Scholar] [CrossRef] [PubMed]
- El-Zawawy, W.K.; Ibrahim, M.M.; Abdel-Fattah, Y.R.; Soliman, N.A.; Mahmoud, M.M. Acid and Enzyme Hydrolysis to Convert Pretreated Lignocellulosic Materials into Glucose for Ethanol Production. Carbohydr. Polym. 2011, 84, 865–871. [Google Scholar] [CrossRef]
- Gänzle, M.G.; Haase, G.; Jelen, P. Lactose: Crystallization, Hydrolysis and Value-Added Derivatives. Int. Dairy J. 2008, 18, 685–694. [Google Scholar] [CrossRef]
- Wolf, M.; Gasparin, B.C.; Paulino, A.T. Hydrolysis of Lactose Using β-d-Galactosidase Immobilized in a Modified Arabic Gum-Based Hydrogel for the Production of Lactose-Free/Low-Lactose Milk. Int. J. Biol. Macromol. 2018, 115, 157–164. [Google Scholar] [CrossRef]
- Koller, M. Recycling of Waste Streams of the Biotechnological Poly(Hydroxyalkanoate) Production by Haloferax Mediterranei on Whey. Available online: https://www.hindawi.com/journals/ijps/2015/370164/abs/ (accessed on 3 April 2019).
- McDonald, E.J.; Turcotte, A.L. Density and Refractive Indices of Lactose Solutions. J. Res. Natl. Bur. Stand. 1948, 41, 63–68. [Google Scholar] [CrossRef]
- Escalona, A.M.; Varela, F.R.; Gomis, A.M. Procedure for Extraction of Polyhydroxyalkanoates from Halophilic Bacteria Which Contain Them. U.S. Patent 5536419A, 16 August 1996. [Google Scholar]
- Alibaba Group. CaCl2 Water Purification Calcium Chloride Bulk Agent Calcium Chloride. Available online: https://www.alibaba.com/product-detail/Cacl2-Cacl2-CaCl2-Water-Purification-Calcium_1600206332554.html?spm=a2700.galleryofferlist.normal_offer.d_title.70b5593bA8wM5V&s=p (accessed on 27 July 2021).
- Intelligen, Inc. SuperPro Designer; Intelligen, Inc.: Scotch Plains, NJ, USA, 2021. [Google Scholar]
- Statista Potassium Chloride Price Forecast 2015–2035. Available online: https://www.statista.com/statistics/469705/potassium-chloride-price-forecast/ (accessed on 27 July 2021).
- Alibaba Group. Industrial Grade 6H2O 46% Purity MgCl2 Magnesium Chloride Hexahydrate Flakes. Available online: https://www.alibaba.com/product-detail/Mgcl2-Mgcl2mgcl2-Industrial-Grade-6h2o-46_1600252529812.html?spm=a2700.galleryofferlist.normal_offer.d_title.363d1b71w3FSll&s=p (accessed on 27 July 2021).
- Alibaba Group. High Purity White Powder Anhydrous MgSO4 Magnesium Sulphate Magnesium Sulfate Anhydrou 99% 14168-73-1. Available online: https://www.alibaba.com/product-detail/Mgso4-Mgso4-High-Purity-White-Powder_1600280791324.html?spm=a2700.galleryofferlist.normal_offer.d_title.7c842baaZJs5Xp&s=p (accessed on 27 July 2021).
- Alibaba Group. Industrial Grade High Purity Sodium Bromide (Nabr). Available online: https://www.alibaba.com/product-detail/Industrial-grade-high-purity-sodium-bromide_60377614864.html?spm=a2700.galleryofferlist.normal_offer.d_title.725c4f6eJciUZh (accessed on 27 July 2021).
- Alibaba Group. 94.5% Raw Sea Salt Bulk Sea Salt Price Nacl-Buy Raw Sea Salt, Nacl, Bulk Sea Salt Product on Alibaba.Com. Available online: https://www.alibaba.com/product-detail/Nacl-Nacl-Nacl-94-5-Raw_60286953075.html?spm=a2700.galleryofferlist.normal_offer.d_title.26747c45R7ZfF5&s=p (accessed on 27 July 2021).
- Alibaba Group. High Quality Heavy Alkali Sodium Bicarbonate NaHCO3 3144-55-8 Sodium Bicarbonate. Available online: https://www.alibaba.com/product-detail/Nahco3-Nahco3-High-Quality-Heavy-Alkali_1600257570258.html?spm=a2700.galleryofferlist.normal_offer.d_title.d8d1215fFXiDsD&s=p (accessed on 27 July 2021).
- Alibaba Group. Amonium Chloride/NH4Cl/Ammonium Chloride 99.5%/Feed or Industrial Grade/Good Price. Available online: https://www.alibaba.com/product-detail/Nh4cl-Nh4cl-Ammonium-Chloride-Industrial-Amonium_60586402024.html?spm=a2700.galleryofferlist.normal_offer.d_title.538b7818y6cZX4&s=p (accessed on 27 July 2021).
- Alibaba Group. Sodium Dodecyl Sulfate Sds K12,95%/93%/92% Powder, Cas 151-21-3. Available online: https://www.alibaba.com/product-detail/Sodium-Dodecyl-Sulfate-Sodium-Dodecyl-Sulfate_1600266362204.html?spm=a2700.galleryofferlist.normal_offer.d_title.44495c65X95ddT&s=p (accessed on 27 July 2021).
- California Water Service Home. Available online: https://www.calwater.com/ (accessed on 27 July 2021).
- Gryczko, S.; Alexander, J.; Heinig, A. Wastewater Rate Studies|City of Davis, CA. Available online: https://www.cityofdavis.org/city-hall/public-works-utilities-and-operations/wastewater/wastewater-rate-studies (accessed on 27 July 2021).
- Bhattacharyya, A.; Jana, K.; Haldar, S.; Bhowmic, A.; Mukhopadhyay, U.K.; De, S.; Mukherjee, J. Integration of Poly-3-(Hydroxybutyrate-Co-Hydroxyvalerate) Production by Haloferax Mediterranei through Utilization of Stillage from Rice-Based Ethanol Manufacture in India and Its Techno-Economic Analysis. World J. Microbiol. Biotechnol. 2015, 31, 717–727. [Google Scholar] [CrossRef] [PubMed]
- Choi, D.; Chipman, D.C.; Bents, S.C.; Brown, R.C. A Techno-Economic Analysis of Polyhydroxyalkanoate and Hydrogen Production from Syngas Fermentation of Gasified Biomass. Appl. Biochem. Biotechnol. 2010, 160, 1032–1046. [Google Scholar] [CrossRef] [PubMed]
- Choi, J.; Lee, S.Y. Process Analysis and Economic Evaluation for Poly(3-Hydroxybutyrate) Production by Fermentation. Bioprocess Eng. 1997, 17, 335–342. [Google Scholar] [CrossRef]
- Zhao, Y.; Zhuang, X.; Ahmad, S.; Sung, S.; Ni, S.-Q. Biotreatment of High-Salinity Wastewater: Current Methods and Future Directions. World J. Microbiol. Biotechnol. 2020, 36, 37. [Google Scholar] [CrossRef] [PubMed]
- Amaro, T.M.M.M.; Rosa, D.; Comi, G.; Iacumin, L. Prospects for the Use of Whey for Polyhydroxyalkanoate (PHA) Production. Front. Microbiol. 2019, 10, 992. [Google Scholar] [CrossRef] [PubMed]
- Shete, B.; Shinkar, N.P. Dairy Industry Wastewater Sources, Characteristics & Its Effects on Environment. Int. J. Curr. Eng. Technol. 2013, 3, 1611–1615. [Google Scholar]
Publisher’s Note: MDPI stays neutral with regard to jurisdictional claims in published maps and institutional affiliations. |
© 2021 by the authors. Licensee MDPI, Basel, Switzerland. This article is an open access article distributed under the terms and conditions of the Creative Commons Attribution (CC BY) license (https://creativecommons.org/licenses/by/4.0/).







