Abstract
Introduction and Aim: older adults are among the primary beneficiaries of health information systems such as electronic Personal Health Records (PHRs), yet they are notably underrepresented in existing research. This study addresses this gap by focusing on this vulnerable group, aiming to enhance their engagement with PHR systems to improve health management. This research seeks to identify the key determinants that influence the intention of older adults to utilize PHR systems, thereby supporting the development of more user-friendly health information technologies for this demographic. Methods: to better understand the functionality of PHR systems and improve user competence, hands-on workshops were conducted for 135 older adults. The workshops aimed to enhance their capability to manage chronic conditions using these systems. Post-training, participants’ intentions to use PHRs were assessed via a survey, applying the Health Belief Model (HBM) as the analytical framework. Data analysis was performed using Partial Least Squares (PLS) path modeling to underscore the robustness of the methodological approach. Findings: the data analysis of the participants’ responses uncovered that seniors’ usage intention toward PHRs is a function of the PHR’s perceived usefulness (p < 0.01, OR = 2.5, 95% CI 1.5–4.1), perceived barriers (p < 0.05, OR = 1.3, 95% CI 0.8–2.1), perceived confidence (p < 0.05, OR = 1.6, 95% CI 1.0–2.5), and cues to action (p < 0.05, OR = 1.8, 95% CI 1.1–2.9). Of these, perceived usefulness was found to be the strongest predictor. The results also indicate that perceived susceptibility and perceived severity did not significantly impact seniors’ intention to use PHRs. Conclusions: according to the findings and based on the HBM literature, if individuals perceive more benefits and fewer barriers to the use of PHRs, greater self-efficacy, and better cues to action, they are more likely to adopt the system.
1. Introduction
According to demographic forecasts, the world population is ageing, a phenomenon that will have far-reaching implications for social, economic, and healthcare systems. By 2030, one in six people worldwide will be aged 60 or over, with this demographic increasing from 1 billion in 2020 to 1.4 billion and expected to double to 2.1 billion by 2050. Additionally, those aged 80 or older will triple to 426 million [1]. With a globally ageing population, there is a pressing need to address the healthcare demands associated with chronic conditions that are more prevalent among older adults. Health Information Systems (HISs), including Personal Health Records (PHRs), play a crucial role in supporting this demographic, offering tools for enhanced self-management that can ultimately reduce healthcare costs and improve the quality of care [2]. Despite the growing adoption of e-health, there has been minimal focus on the motivations and methods behind older adults’ engagement with technology-driven healthcare, underscoring a notable deficiency in the current research concerning this vital demographic group [3].
Electronic Personal Health Records (PHRs) are one of the emerging health information systems that provide a platform for individuals to access their medical records, self-management tools, and methods to communicate with their healthcare providers [4]. PHRs help older adults consolidate and store all their health-related data in one place, simplifying access across healthcare providers and enabling effective communication, which is especially beneficial for seniors managing multiple chronic conditions [4,5]. Thus, the effective use of PHRs is of significant importance for seniors and their health management.
PHR systems include information and communication technologies that can aid users in maintaining their health and wellness, explicitly assisting patients with managing their chronic illnesses [2]. Despite their benefits, older adults encounter several challenges in relation to the adoption of PHRs, including limited digital literacy, technology-related anxiety, and concerns about data privacy. These barriers, compounded by unfamiliarity with digital health tools, underscore the need for tailored interventions to improve PHR uptake among seniors. As a result, the adoption rate of PHR systems remains relatively low [6,7]. To enhance PHR utilization, it is essential to discover the barriers to and facilitators of their use by individuals.
The Health Belief Model (HBM) [7], widely used to understand health behaviors, is particularly relevant for older adults who face unique barriers in relation to the adoption of health technology. Constructs such as self-efficacy and perceived usefulness are especially critical to promoting engagement in this demographic [7,8]. The current study evaluates the usage intention toward PHRs among older users and makes multiple contributions to the literature. First, it enriches the literature by evaluating individuals’ perceptions of Health Information Systems (HISs) in general and PHRs in particular. Second, it combines Information System (IS) literature with health literature by implementing the HBM model as the theoretical foundation underpinning this study. Third, it extends the literature on technology use by employing the full range of HBM constructs, including perceived susceptibility, severity, cues to action, and confidence. The study aims to analyze the determinants of older adults’ intention to use electronic Personal Health Records (PHRs), utilizing the HBM to examine perceived barriers and facilitators in this demographic.
The remainder of the current paper is organized as follows. The second section presents the related work and literature review. The applied research model, methodology, and hypotheses development are described in the third section. The fourth section presents the study results. The last section discusses the study findings, followed by the conclusions.
2. Literature Review
Previous studies have explored PHR adoption from diverse perspectives, including system use and user interaction. PHR adoption is influenced by individual factors, such as digital literacy and user confidence, and organizational factors, such as healthcare support and training access [9,10,11]. Furthermore, patients’ willingness and ability to identify and respond to errors in their personal health records have been linked to digital health literacy, with barriers to engagement identified [12]. The perspectives of colorectal cancer survivors, caregivers, and providers on a personal health record prototype have highlighted differences in perceived value and optimal use across stakeholder groups [13]. Studies widely acknowledge digital literacy, accessibility, and user confidence as primary factors driving PHR engagement, especially among older adults with chronic conditions [5,14,15]. This theme of individual competency aligns with findings on technology-specific barriers, such as privacy and accessibility challenges, which are particularly relevant to seniors [16,17]. A framework to investigate individuals’ intention to use PHR systems was presented in [18].
Healthcare providers’ perspectives offer valuable insights into the challenges and facilitators of PHR adoption. For example, challenges in PHR uptake have been explored from the viewpoints of CEOs, CIOs, and health informatics project managers, revealing significant barriers and facilitators [19]. In Saudi Arabia, predictors of healthcare providers’ uptake of PHRs have been identified, with the behavioral intention to recommend serving as a proxy for user uptake [20]. Factors impacting the intention to use PHRs among health experts and workers in Korea have also been analysed [21], as well as the adoption of PHR systems from the perspectives of regulators as health policymakers in Indonesia [22]. A qualitative study in Indonesia has analysed the barriers to and facilitators of PHR system uptake by health facilities [23]. These findings highlight the importance of organizational support and professional endorsement for PHR adoption. However, there is limited research on how these factors interact with patient-related determinants, especially among older adults. This study explores these interactions to provide a more holistic understanding of PHR adoption.
Various angles have been explored to understand PHR adoption. The role of computer skills in PHR uptake among patients with chronic cardiovascular diseases has been studied [24]. A cross-sectional study has investigated the uptake of a PHR system from the confidentiality and information privacy perspective [16]. Sociotechnical factors impacting PHR uptake have been analysed through an empirical study [25]. Another study has examined the uptake of PHRs from socioeconomic and behavioral perspectives [26]. The association between patient characteristics and current Internet usage patterns, on the one hand, and PHR adoption, on the other, has also been established [17].
Platform-specific factors influence PHR adoption, with unique engagement challenges observed in smartphone- and web-based systems [27,28,29]. Theoretical models have been widely implemented to understand PHR adoption. For example, Anderson’s behavioral model has been used to examine factors associated with PHR uptake [30]. The Unified Theory of Acceptance and Use of Technology (UTAUT) has been used to identify predictors of patients’ intention to use PHR systems [31].
The findings from the literature highlight the multifaceted nature of PHR adoption, focusing on the unique challenges and opportunities related to older adults. By addressing gaps identified in previous research and by enhancing our theoretical and practical understanding, this study sets the stage for a comprehensive examination of how to increase PHR adoption in this key demographic. While the existing literature provides valuable insights, there remains a need for more integrated and comprehensive research that specifically addresses the needs and perceptions of older adults.
Despite extensive research on patient engagement, unique challenges faced by older adults—like technological anxiety and accessibility barriers—remain underexplored. There remains a notable gap in research on PHR adoption among older adults, who are potential beneficiaries of these systems but experience unique usability challenges. To the best of the authors’ knowledge, there is a lack of research quantitatively and explicitly focusing on the uptake of PHR systems among older users. Therefore, this study aims to fill this gap by identifying key determinants influencing older adults’ intention to use PHR systems, addressing the following research question using a well-known model as the theoretical basis:
RQ: What are the antecedents of older users’ intention to use PHR information systems?
The primary purpose of this paper is to address the gap related to our understanding of the factors that influence older adults’ adoption of Personal Health Records (PHRs), a technology that holds substantial potential for improving health management within this demographic. Given the global trend toward an ageing population and the increased prevalence of chronic conditions among older adults, the adoption of PHRs could enhance self-management, reduce healthcare costs, and improve the quality of care. This study is significant as it provides insights into key determinants—such as perceived usefulness, confidence, and barriers—that affect PHR uptake among older adults. By identifying these factors, the research contributes to the development of user-centered strategies and interventions that can promote PHR adoption, ultimately supporting healthcare systems in addressing the unique needs of ageing populations.
3. Materials and Methods
3.1. The PHR System Overview
The PHR system employed in this study is a government-developed tool accessible to all Australians, designed to manage personal health profiles. It allows Australian residents to monitor and manage their own health information and has been designed to allow users to create personal health profiles and manage their medical information securely. The system is accessible from multiple sources and enables health providers, such as physicians, pharmacists, and pathologists, to connect to it and exchange health information according to the set of standard specifications based on the Internet. The system has three major components, including a provider portal, a consumer portal, and a clinical system integration.
The research did not involve the design or development of this system. Instead, a number of workshops were conducted to help elderly participants effectively use this existing PHR system, guiding them through profile creation and system navigation. The workshops aimed to enhance digital health literacy among the elderly, enabling them to utilize the system for better health management.
3.2. Research Model and Hypotheses Development
It is important to mention that this study does not utilize the Fast Healthcare Interoperability Resources (FHIR) standard, which facilitates seamless data exchange between healthcare systems. Instead, it focuses on user-related factors affecting PHR adoption among older adults, aiming to understand perceived barriers, benefits, and determinants influencing their intention to adopt PHRs. FHIR, developed by Health Level Seven International (HL7), provides a framework for the exchange of Electronic Health Records (EHRs) [32]. FHIR defines data formats and elements (known as “resources”) and an application programming interface (API) for exchanging health information, which can significantly enhance interoperability and data exchange in healthcare systems. While FHIR facilitates seamless data exchange and supports the integration of various health information systems, this study centers on user-related factors. Future research could utilize FHIR to assess its impact on the interoperability and usability of PHR systems, potentially enhancing their adoption among older adults. Integrating FHIR could provide a more comprehensive approach by addressing both technical and user-related factors, ultimately facilitating a more effective and widespread adoption of PHRs among older adults.
Building on insights from prior research, this study employs the Health Belief Model (HBM) as a theoretical lens to examine PHR uptake. To the best of our knowledge, this is the first time that HBM has been used in Information System (IS) literature to study HIS uptake by older users. Intentions to perform particular behaviors have been proven to be the most influential psychological predictor of actual behaviors [33,34]. Previous research studies have also selected intention instead of actual usage as a dependent variable to investigate information technology uptake by physicians [35,36].
The HBM was initially proposed to predict the behavioural reactions of individuals with acute or chronic diseases to their received treatment [37]; however, the model was later adjusted to predict more general health behaviours [37,38]. This study focuses on a specific group of older users, namely older adults suffering from chronic conditions. This group of users need PHRs the most to manage their conditions. Given this, HBM was deemed to be a perfect theoretical lens for this study. The Health Belief Model (HBM) was chosen for its relevance to the understanding of health behaviors among older adults managing chronic conditions. The model’s focus on perceived usefulness, barriers, confidence, and cues aligns with the unique needs of this demographic, enabling targeted interventions.
HBM is based on the understanding of individuals’ perceptions of health-promoting behaviors, such as the use of protection to avoid HIV [39], self-screening to avoid breast cancer [40], the use of sunscreen to prevent skin cancer [41], and attending a type 2 diabetes self-management promotion education program [42]. HBM suggests that individuals’ perceptions of health problems, perceived benefits of action and barriers to action, self-efficacy, and cues to action, explain engagement (or lack of engagement) in health-promoting behavior.
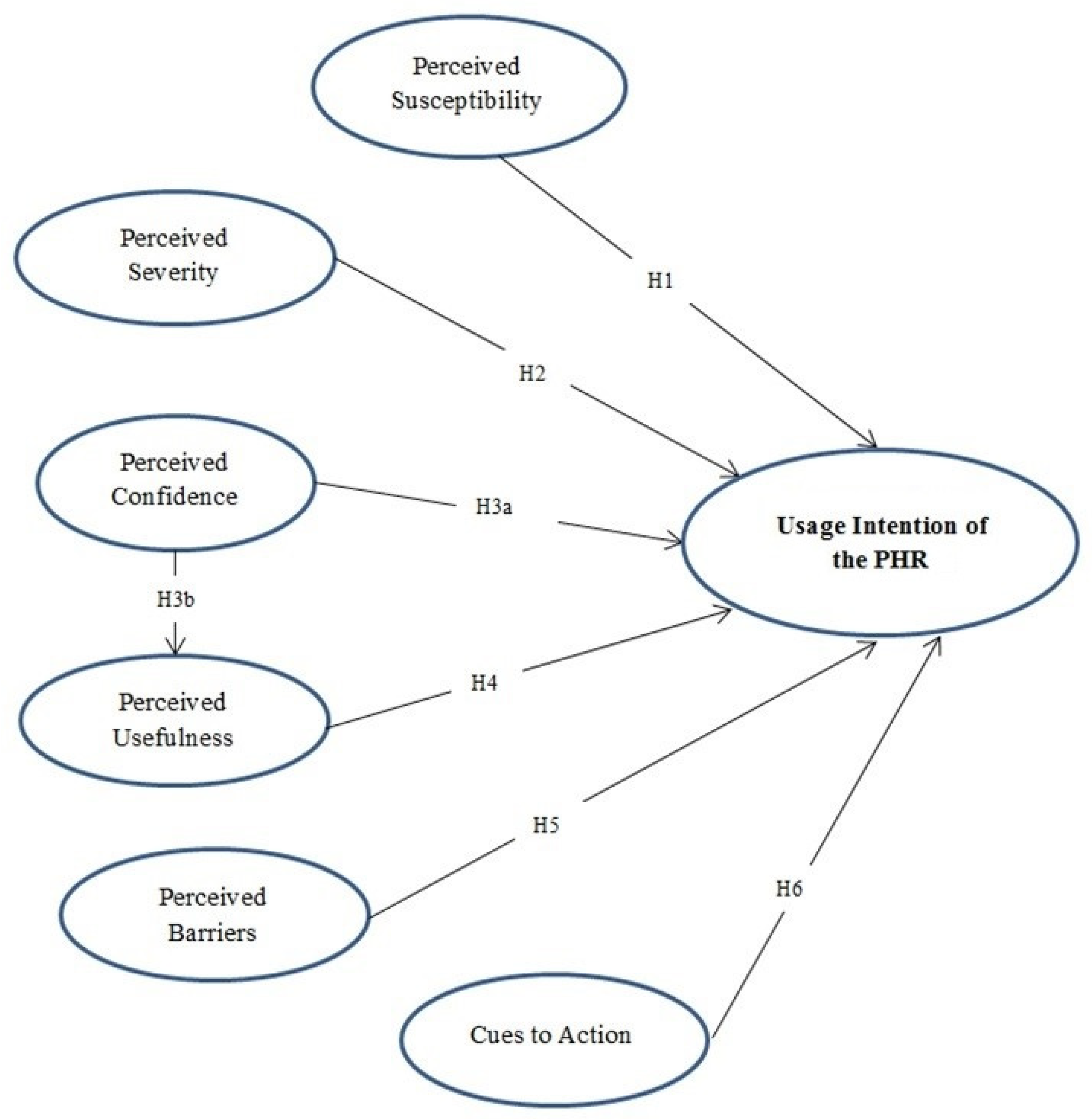
HBM is one of the most widely cited psychological health behavior change models developed to explain and predict health-related behaviors, particularly concerning the uptake of health services [43,44]. HBM was implemented in this study to evaluate PHR usage intention as a health-related action to improve the management of chronic conditions. Based on the HBM, individuals must value their health and expect that specific health-related actions (such as using the PHR to manage their health) will assist them in avoiding illness and/or achieving good health. Figure 1 illustrates the research model of the current study.
Figure 1.
The research model.
3.2.1. Perceived Susceptibility
Perceived susceptibility is defined as “an individual’s perception of the risk (or the chances) of contracting a health disease or condition” [7,45]. According to the HBM, individuals who perceive a high risk of being personally affected by a particular health problem are more likely to engage in behaviors that decrease their risk of developing the condition [46]. Therefore, individuals’ perceived susceptibility can play an important role in the intention to consider health-related issues. Adapted to the domain of PHRs, if individuals feel that they are at risk of developing a disease, they have more reasons to make a behavior change and use the system to improve their health condition. Thus, the following hypothesis was put forward:
H1.
Perceived susceptibility has a positive effect on PHR usage intention among older users.
3.2.2. Perceived Severity
Perceived severity (seriousness) is defined as “the degree to which individuals think a specific disease or condition is serious” [47]. According to the HBM, if individuals perceive a given health problem as serious, they are more likely to engage in activities/behaviors that prevent it or reduce its severity [48]. Accordingly, the intention to use PHR should depend on the degree to which individuals perceive their health condition as serious. Thus, the following hypothesis was put forward:
H2.
Perceived severity has a positive effect on PHR usage intention among older users.
3.2.3. Perceived Confidence
Perceived confidence (self-efficacy) is defined as an “individual’s perception of their ability to successfully complete a specific task (behavior change)” [47]. There is extensive evidence demonstrating the effect of perceived confidence on the usage intention of information systems [8,49,50,51]. The current literature offers studies that implement self-efficacy measures to predict technology use behaviors, the ability to make informed medical decisions [52], and individuals’ confidence in their ability to obtain health information regarding treatment options and their concerns about making informed choices [53,54]. This relationship is included in this study’s model to test if perceived confidence influences the usage intention toward the PHR. There also exists empirical evidence of a relationship between perceived confidence and perceived usefulness. According to the literature, if individuals perceive a higher self-efficacy, they perceive the system to be easy and useful, given the effect of self-efficacy on the degree of effort, persistence, and level of learning that takes place, and will, therefore, be less resistant to change [55,56]. Adapted to the domain of PHRs, individuals’ perceived confidence is a motivational trigger to promote engagement with the system. This information led to the proposal of the following hypotheses:
H3a.
Perceived confidence has a positive effect on PHR usage intention among older users.
H3b.
Perceived confidence has a positive effect on PHR perceived usefulness among older users.
3.2.4. Perceived Usefulness
Perceived usefulness is considered an individual’s evaluation of the value or efficacy of engaging in health-promoting behavior to reduce the risk of a health condition [57]. Individuals may perceive that taking such an action could result in a variety of benefits that go beyond improved health, including various social, personal, or financial benefits. Multiple studies have evaluated individuals’ perceived usefulness of health information technology applications and have claimed that a higher level of usefulness of a particular system is positively associated with a greater intention to use the system [58,59,60]. In the case of PHR systems, the intention to use the system should depend on individuals believing that it has various advantages in terms of health improvement. Thus, the following hypothesis was put forward:
H4.
Perceived usefulness has a positive effect on PHR usage intention among older users.
3.2.5. Perceived Barriers
According to the HBM, perceived barriers refer to an individual’s evaluation of the obstacles to undergoing a given behavioral change. Barriers include activities that are difficult, inconvenient, disruptive to normal activities, or costly [61]. According to the literature, the major perceived barriers related to computer-based systems are the system’s complexity, hardware/software problems, lack of computer literacy, and time for documentation [62,63,64]. Similarly, various barriers should be addressed in the context of PHRs to evaluate the effect of individuals’ perceived barriers on the usage intention toward the system. Thus, the following hypothesis was put forward:
H5.
Perceived barriers have a negative effect on PHR usage intention among older users.
3.2.6. Cues to Action
Cues to action are “the stimuli necessary to trigger the decision-making process to accept a recommended health action” [47]. Cues to action comprise two different types: they can be internal, such as when an individual experiences a health problem, or external, such as communication through the media or with others who can influence the individual, such as friends and family members [47,48]. Individuals with similar health beliefs may adopt different health behaviors based on whether or not they receive motivational cues. According to the HBM, cues to action can play an important role in driving individual acceptance of particular health-related behaviors. For example, [65] stated that patients who received postcard reminders tailored to the HBM were significantly more likely to obtain the flu vaccine than members of the control group. The relationship between cues to action and intention to use is hypothesized herein in the context of the PHR to evaluate whether internal/external triggers impact the usage intention toward the system. Thus, the following hypothesis was put forward:
H6.
Cues to action have a positive effect on PHR usage intention among older users.
3.3. Participants
Participants were selected from members of a non-profit incorporated association in Australia. In meetings with the managers of the organization, the PHR system was introduced, its benefits were outlined, a series of training workshops for members was offered, and the contents of the workshops were addressed. The managers agreed to help the research team by sending an invitation email to all members and motivating them to attend the workshops. The members were asked to participate in the workshops if they met the following three criteria: (1) they had a confirmed diagnosis of a chronic illness or were affected by chronic pain, (2) they were not registered with the mentioned PHR system, and (3) they had basic computer and internet knowledge. Overall, 135 older adults met these selection criteria and were included in the study. Participants were recruited through email invitations sent by the association’s managers. Out of more than 200 eligible members, 135 enrolled in the study, resulting in a response rate of 67%. This sample focused on older adults with chronic conditions and basic digital skills, reflecting the diversity in age and health conditions.
3.4. Measurement
The intervention comprised three 2-h workshops over three weeks. The sessions covered registration, health data entry, and information-sharing functions of the PHR. Each workshop included guided hands-on practice, demonstrations, and Q&A to reinforce learning and boost confidence. A survey was administered to the 135 seniors who attended the PHR workshops. The survey instruments for six constructs (perceived susceptibility, perceived severity, perceived usefulness, perceived barriers, perceived self-efficacy, and cues to action) were adapted from the HBM model. The HBM was initially developed to predict how individuals with acute or chronic diseases would behaviorally react to the treatment they received [66], but the model was later adjusted to predict more general health behaviors [37,38]. HBM suggests that individual perceptions of health problems, perceived benefits of action and barriers to action, self-efficacy, and cues to action explain engagement (or lack of engagement) in health-promoting behavior. The survey questionnaire consisted of three major sections: summary information about the PHR system, demographic information, and perception of the PHR for chronic disease self-management based on the six constructs of the HBM. In the summary information section, all parts of the PHR system that were covered in the workshops were summarized.
3.5. Data Collection
In the first session of the training workshops, the benefits of a self-care program for chronic disease conditions were explained, and the participants were motivated to continue in this study. All participants signed an informed consent form based on the ethical approval obtained from the human research ethics committee. Additional support was offered to ensure older adults fully understood the study’s objectives and confidentiality protections. Post-workshop, a survey was administered based on HBM constructs (e.g., perceived usefulness, barriers, confidence) using a 5-point Likert scale. Pilot testing on some participants confirmed clarity, with good internal consistency for all constructs (Cronbach’s alpha > 0.75). The participants were provided with a booklet containing all the program content (an overview of the weekly activities) and were taught how to register and log into the system. Each week, they read the week’s content from the booklet, logged into the system, and completed that week’s particular activity. For example, the participants were taught how to add information related to their condition in the relevant section as a private message for their own reference. Moreover, the individuals learned how to share their health conditions, such as any allergies and adverse reactions experienced, with their healthcare providers by using the relevant section in the system. The participants were encouraged to ask their healthcare providers (e.g., their local general practitioner) to upload their clinical documents, diagnostic imaging, and pathology reports. After the completion of all workshops, participants were requested to complete the survey, and those who did were given a small gift as a token of appreciation.
3.6. Data Analysis
Partial Least Squares (PLS) path modeling was selected as the primary analysis method for this study owing to its suitability for complex models with multiple latent constructs and studies with smaller sample sizes [43,67,68,69]. Unlike covariance-based techniques, PLS makes fewer distributional assumptions, allowing for the analysis of data that may not follow normal distribution. Given the limited sample size and the non-normality observed in some constructs, PLS was a suitable choice for our data. The primary assumptions of PLS include the availability of a minimum sample size that provides reliable estimations and the data meeting the requirements of multicollinearity and indicator reliability. Our sample of 135 older adults met these criteria, as established through pre-analytical checks. Additionally, PLS’s ability to handle formative and reflective constructs allowed us to assess the inter-relationships between various factors affecting PHR adoption. While more robust techniques such as Covariance-Based Structural Equation Modeling (CB-SEM) may be appropriate for larger samples and confirmatory studies, PLS was chosen here to allow exploratory analysis of complex constructs in this smaller, specific sample. Future studies with larger, more representative samples may employ CB-SEM to further validate the relationships identified in our model.
To conduct the analysis, we used the SmartPLS version 3.0 [70] software, which enables both the evaluation of the measurement model and the structural model within PLS path modeling. SmartPLS is ideal for complex models with smaller samples. Bootstrapping (5000 resamples) was used to assess path significance, with R2 values indicating that the model explained 71.2% of the variance in PHR usage intention. The measurement model was first assessed to verify the reliability and validity of each latent construct. Reliability was established using Cronbach’s alpha and Composite Reliability (CR), with thresholds set to 0.7 and above, indicating acceptable internal consistency across indicators for each construct.
With respect to validity, we conducted both convergent and discriminant validity tests. Convergent validity was assessed using Average Variance Extracted (AVE) values, with acceptable values equal to or greater than 0.5. Discriminant validity was examined using the Fornell–Larcker criterion and cross-loadings, ensuring that each construct shared more variance with its indicators than with other constructs in the model. After verifying the measurement model, we proceeded to test the structural model, examining path coefficients and R2 values for each relationship within the model. Path coefficients were assessed for their significance using a bootstrapping procedure with 5000 resamples. This process allowed us to determine the strength and direction of the relationships among the constructs, as well as the explained variance in each endogenous variable. The results indicate that perceived usefulness, perceived barriers, perceived confidence, and cues to action were significant predictors of the intention to use Personal Health Records (PHRs) among older adults. Perceived susceptibility and perceived severity, however, were not statistically significant predictors within the model.
4. Results
4.1. Sample Profile
After discarding incomplete surveys, 121 surveys were used for data analysis. Table 1 displays demographic information on the participants. The majority were female, single, and aged between 60 and 69. All participants reported suffering from at least one major chronic condition, including diabetes, heart disease, asthma, and allergy. Additionally, 22.3% of the participants reported having other chronic conditions: glaucoma (2.2%), chronic renal disease (3.7%), epilepsy (3.0%), Parkinson’s disease (0.7%), arthritis (3.0%), and cancer (9.6%).
Table 1.
Demographic information on the study participants.
4.2. Examining the Measurement Model and Validation
The measurement model was evaluated by testing individual item reliabilities, internal consistency, and discriminant validity. It was necessary to ensure that the measurement model had a satisfactory level of validity and reliability prior to testing for significant relationships in the structural model. Reliability measures the degree to which the set of indicators of a latent variable is internally consistent in its measurements [71]. First, exploratory factor analysis was carried out to evaluate the potential latent factors in the developing measures. The mean and standard deviation of each item are shown in Table 2. It was found that all the individual item loadings were significant (and above 0.7).
Table 2.
Descriptive statistics and factor loading.
The Composite Reliability (CR) values of the different latent variables ranged from 0.7985 to 0.9355, as demonstrated in Table 3. These values exceeded the recommended limit of 0.70, indicating acceptable reliability. Cronbach’s alpha was used to measure the reliability and consistency of the entire scale. Based on Table 3, Cronbach’s alpha values for all constructs were above the recommended threshold of 0.70.
Table 3.
Composite Reliabilities (CR), Cronbach’s alpha, AVE, and correlation of latent variables.
Validity is the extent to which a scale or set of measures accurately represents the concept. The two major dimensions for testing the measurement model were convergent validity and discriminant validity. Convergent validity measures the degree to which items on a scale are linked, in theory, and is usually measured through the Average Variance Extracted (AVE). Table 3 shows that the AVE of each latent construct was greater than the recommended threshold of 0.50, indicating convergent validity.
Discriminant validity measures the extent to which a construct or variable is distinct from another construct or variable. Satisfactory discriminant validity is demonstrated when a construct shares more variance with its measures (indicators) than with other constructs in the same model. Since the square roots of the AVE were significantly higher than the correlations between constructs in the corresponding rows and columns, the instrument demonstrated adequate discriminant validity, as presented in Table 3.
4.3. Testing the Structural Model
Having validated the measurement model, the next phase involved testing the hypothesized relationships among the latent constructs in the structural model, which provided information on how well the theoretical model anticipates the hypothesized paths or relationships. This was estimated through the path coefficients and R2 values, as presented in Figure 2. The R2 value indicates the percentage of variance in the corresponding construct that is explained by the structural paths leading to it. The strengths of the relationships between constructs are indicated by the path coefficients. Perceived confidence had a significant effect on perceived usefulness. The path coefficient was 0.803, and it accounted for 64.5% of the variance in perceived usefulness. Overall, the model explained 71.2% of the variance in the intention to use, as indicated by the R2 value.
Figure 2.
Structural model results.
The significance of all paths was tested using the bootstrap resampling procedure (500 subsamples), a nonparametric technique for assessing and estimating the precision of the PLS. The results are reported in Table 4. The t-values must be significant to support the hypothesized paths. The bootstrapping results were used for each of the hypotheses. All hypotheses were supported except for the ones concerning perceived susceptibility (H1) and perceived severity (H2). The results indicate that neither perceived susceptibility nor perceived severity directly predicted an intention to use the PHR. Thus, five out of seven hypotheses in the current study were supported.
Table 4.
Hypotheses testing results.
4.4. Research Findings
The current study aims to identify the determinants of the intention to use PHR systems. This section discusses the findings and answers the research question. The results show that the intention to use the PHR system is a function of perceived usefulness, perceived barriers, perceived self-efficacy, and cues to action. These factors have considerable predictive power, accounting for more than half of the variance explaining the intention to use the PHR system.
Contrary to our predictions, two constructs, i.e., perceived susceptibility and perceived severity, were not found to influence the intention to use PHR. An explanation for the lack of support for a direct effect is that our sample was drawn only from elderly individuals. The majority of seniors generally have limited computer literacy, experience technology (computer) anxiety, and do not fully appreciate the benefits of using technology in their personal lives [72,73,74]. If seniors perceive a risk or a chance of contracting a health disease or condition (perceived susceptibility) and believe a specific disease or condition to be serious (perceived severity), they may find themselves in a situation where technology anxiety aggravates their condition. Elderly individuals are generally worried about making mistakes on computer systems and destroying information, especially in relation to sensitive tasks related to their health [75,76,77].
The findings for perceived confidence confirm our prediction. According to the literature [78,79], perceived confidence (self-efficacy) is related to an individual’s belief in their ability to succeed in a particular situation. Self-efficacy plays an important role in chronic disease self-management [80]. If individuals have more self-efficacy, they are more likely to be motivated to manage their health conditions. For example, [81] proved that there is a direct relationship between self-efficacy and self-care in patients, demonstrating that this construct has the power to predict self-care behavior. One of the most important parts of the examined PHR system was the ‘Personal Health Notes’ section, which allowed individuals to store private notes about their health. The study participants uploaded their medical histories, medications, and important notes related to their health.
Furthermore, the system included a section called ‘Personal Health Summary’ that allowed individuals to enter information about their health and share it with their healthcare providers. Here, the participants uploaded various types of information, such as their allergy information, adverse reactions, and details related to their medications. The participants perceived self-efficacy as a positive factor that impacted their intention to use the PHR and share their information with healthcare providers based on the personal functions of the system.
This study’s findings regarding the effect of perceived confidence on perceived usefulness confirm those from previous studies. According to the literature [55,56], if individuals have self-efficacy, they perceive the system to be easy and useful because of the effect of self-efficacy on the degree of effort, persistence, and the level of learning that takes place, making them less resistant to changes. If individuals have more self-efficacy, they can use the PHR system regularly and interact with their healthcare providers. By using the system, they believe that it can reduce medication errors, increase the identification of drug-to-drug contraindications that lead to allergies, and reduce unnecessary tests and procedures.
Among the influential factors, perceived usefulness was found to be the strongest determinant, a finding that is consistent with prior studies [43,82]. For example, [83] stated that user perception of perceived usefulness affects users’ intention to use technology. Participants found that the PHR has the capability to reduce unnecessary and duplicative tests and health services, track chronic conditions in conjunction with multiple providers, provide health-related information in emergencies and during travelling, keep lists of their current medications, and reduce the likelihood of taking inappropriate medication. They also had more information about medication side effects because more information was available in the system.
As expected, perceived barriers negatively impacted PHR usage intention. This finding is consistent with previous HBM studies [41,46]. Some participants indicated concerns in relation to undertaking self-management activities to manage chronic conditions. They had concerns about uploading new medical documents, checking their medical history, and controlling privacy settings. However, during the workshops, they were taught about the ‘Restricted Settings’ feature of the system. This feature allows individuals to have significant control over their eHealth records. For instance, they could choose who can access data in their eHealth record, set controls on healthcare provider organization access, apply greater controls to sensitive data, and select which portion of their data to make unviewable through their eHealth record.
Cues to action positively impacted PHR usage intention. This finding is consistent with previous HBM studies [43]. Participants added their medical histories, such as allergies, family history of drug allergies, or other harmful (adverse) drug reactions and side effects, into the ‘Personal Health Notes’ and ‘Personal Health Summary’ sections. By using the PHR system, participants became more involved in the management of their health conditions and knew more about their health status (internal trigger). The participants were encouraged to ask their healthcare providers to upload their clinical documents, such as pathology and diagnostic imaging reports and medication records, into the system. This kind of interaction between healthcare providers and seniors can act as an external trigger to motivate seniors to use the PHR to improve their chronic conditions. In addition, they were provided with a booklet that discussed the advantages and disadvantages of using the PHR and how the system could improve chronic conditions (external trigger). The results indicate that the combination of internal and external triggers had an important positive impact on PHR usage intention.
In summary, the study found that perceived usefulness, confidence, cues to action, and barriers significantly influenced older adults’ intentions to adopt PHRs. Perceived usefulness was the strongest positive predictor of adoption, while perceived confidence boosted both usage intention and perceived usefulness. Cues to action, like workshop support, also positively affected intentions. In contrast, perceived barriers (e.g., usability, privacy concerns, etc.) had a negative impact. Notably, perceived susceptibility and severity did not significantly influence intentions, likely due to participants’ familiarity with the management of chronic conditions. The model explained 71.2% of the variance in usage intentions, underscoring the role of practical benefits, confidence, and support over health risk perceptions in driving technology adoption among older adults.
5. Discussion
This study found that perceived usefulness, barriers, cues to action, and confidence significantly impact older adults’ intention to use PHRs, while perceived susceptibility and severity do not. Despite the growing need for older adults to engage with Health Information Systems (HISs), past research has largely overlooked this demographic. HISs are, probably the information systems that the elderly need the most, and therefore, it is essential to identify the drivers of older adults’ usage of these systems. This current study implements the HBM [7] to evaluate PHR usage intention among older adults, uniquely integrating health and information system perspectives and exploring constructs like susceptibility, severity, cues to action, and confidence.
This study has a number of theoretical and practical implications. It applies the HBM to a novel context—older adults’ PHR adoption—bridging information systems and health perspectives to reveal critical adoption drivers for this demographic. This study extends the technology adoption literature by applying constructs such as perceived usefulness, barriers, susceptibility, and cues to action in the context of PHRs for older adults. While a number of valuable research studies about PHRs have produced remarkable results [84,85], many of these studies are patient-oriented. Obviously, studies on PHRs focus on the health-related information of individuals who need to monitor and manage their data; however, physicians play an important role in PHR uptake. Further research should explore the role of physician endorsement in PHR adoption, as professional support may significantly impact older adults’ engagement with these systems.
These findings underscore the practical value of understanding how factors such as perceived usefulness, barriers, self-efficacy, and cues to action impact older adults’ adoption of Personal Health Records (PHRs). By recognizing the importance of perceived usefulness and self-efficacy, healthcare providers and system developers can better tailor PHRs to older adults by enhancing usability and addressing technology-related anxieties through accessible training. This research offers actionable insights for policymakers and healthcare organizations to create supportive environments that encourage PHR use, such as providing accessible training programs and easy-to-use interfaces tailored to older adults. The outcomes here contribute directly to strategies for implementing PHR systems in ways that empower older users and potentially improve health outcomes through more consistent and informed self-management.
The lack of a significant impact of perceived susceptibility and perceived severity on the intention to use Personal Health Records (PHRs) among the elderly adds an intriguing dimension to our findings. This outcome may stem from older adults’ longstanding familiarity with their health conditions, particularly chronic illnesses, which could normalize their perception of susceptibility or severity. For many seniors, managing chronic conditions is already a substantial part of their routine, possibly reducing the motivational influence of susceptibility and severity perceptions as primary determinants of the adoption of additional health management tools.
Another possible explanation lies in the psychological and practical barriers specific to digital health technology adoption in this age group. Older adults often report higher technology anxiety, particularly concerning sensitive health data, which could overshadow perceptions of health risk severity. This anxiety might inhibit their inclination to engage with PHR systems despite recognizing their health risks.
Moreover, the tangible benefits and support mechanisms—such as perceived usefulness, confidence, and cues to action—may exert a more immediate and actionable influence on adoption. Given that PHR systems provide functional benefits (e.g., centralized health records, ease of sharing information with providers), these aspects might resonate more with practical, outcome-oriented motivations over abstract perceptions of susceptibility or severity, which are traditionally influential with respect to preventive rather than management behaviors.
Limitations and Future Research
There were some potential limitations associated with the current study. First, the sample population included only older adults with chronic diseases, meaning that the sample was not representative of the entire elderly population. A more comprehensive future study is suggested, focusing on a variety of older adults.
Secondly, future research should examine the impact of other factors, such as vicarious experiences, social persuasion, past experiences, technology anxiety, trust (e.g., security, privacy, and accuracy), patient-clinician relationships, and information-seeking. Thirdly, future research should focus on studying healthcare professionals who are using PHRs. PHRs are systems that involve individuals and, at the same time, healthcare professionals; therefore, evaluating the system’s impact on healthcare professionals’ job performance is critical. Future studies could also benefit from a control group without PHR training to better assess the training’s impact on PHR adoption and engagement over time. A longitudinal component—i.e., tracking participants’ usage intention after 3 months, 6 months, and 12 months—could provide deeper insights into the persistence of PHR adoption.
This study’s sample from a single association limits generalizability. Future research could incorporate random sampling across various organizations to improve representativeness. Adding qualitative feedback through open-ended survey items or interviews could enrich the understanding of the quantitative findings, revealing personal motivations and barriers. Potential biases from the workshops and single-organization samples were addressed through standardized training materials and content. Future studies could apply randomization across multiple sites for robustness.
Finally, we acknowledge that the sample size in this study was relatively small and restricted to older adults within a specific community organization. This limitation may affect the generalizability of our findings to the broader population of older adults, as this cohort may not fully represent the diversity in demographics, technological experience, or health management needs found in other communities. Future research could address this by expanding the sample to include a larger, more varied demographic from multiple organizations or geographic locations. Additionally, using a multisite or randomized sampling approach would help increase external validity, providing insights that may be more broadly applicable across different segments of the older adult population.
6. Conclusions
This study investigates the factors influencing older adults’ intentions to use health information systems, specifically electronic Personal Health Records (PHRs). A total of 135 seniors suffering from chronic conditions participated in workshops to familiarize themselves with a PHR system, after which they were provided with a survey. The findings reveal that perceived usefulness, perceived barriers, cues to action, and perceived confidence are significant determinants of the intention to use PHRs among older adults, with perceived usefulness emerging as the strongest driver. The model’s explanatory power, accounting for 71.2% of the variance in usage intention, highlights the predictive strength of these factors. Additionally, cues to action, such as external prompts from healthcare providers, are confirmed as positive drivers. In contrast, perceived susceptibility and perceived severity do not significantly impact usage intention. These results highlight the importance of addressing barriers and enhancing self-efficacy, as well as cues to action to promote PHR adoption among seniors. The study underscores the need for targeted interventions, such as practical workshops, to improve older adults’ understanding and usage of PHR systems. Additionally, it emphasizes the role of healthcare professionals in encouraging patients to use PHRs and the necessity for further research on the involvement of physicians in PHR adoption. These findings suggest that enhancing practical usability, building confidence, and encouraging healthcare provider involvement may constitute more effective strategies than focusing solely on health risk perceptions. The insights gained from this study have valuable implications for senior individuals, healthcare professionals, and policymakers aiming to enhance the adoption and effectiveness of health information systems among the elderly population. Future research should also consider the integration of standards such as FHIR to explore its impact on PHR interoperability and usability, both of which were beyond the scope of the current study. Expanding sample diversity and examining long-term interventions could further clarify the role of healthcare provider support in promoting sustained PHR use among seniors. Integrating FHIR could provide a more holistic approach by addressing both technical and user-related factors, ultimately facilitating a more effective and widespread adoption of PHRs among older adults.
Author Contributions
Conceptualization, R.T., A.H.G., and R.G.; methodology, R.T., A.H.G., and R.G.; data curation, R.T.; formal analysis, R.T.; writing—original draft preparation, R.T.; writing—review and editing, R.T., A.H.G., and R.G. All authors have read and agreed to the published version of the manuscript.
Funding
This research received no external funding.
Institutional Review Board Statement
The study was conducted in accordance with the Declaration of Helsinki, and approved by the Griffith University Human Research Ethics Committee (protocol code ICT/01/15/HREC, on 30 January 2015).
Informed Consent Statement
Informed consent was obtained from all subjects involved in the study.
Data Availability Statement
The raw data supporting the conclusions of this article will be made available by the authors on request.
Conflicts of Interest
The authors declare that they have no known competing financial interests or personal relationships that could have appeared to influence the work reported in this paper.
References
- World Health Organization. Ageing and Health. 2022. Available online: https://www.who.int/news-room/fact-sheets/detail/ageing-and-health (accessed on 30 May 2024).
- Ruhi, U.; Chugh, R. Utility, value, and benefits of contemporary personal health records: Integrative review and conceptual synthesis. J. Med. Internet Res. 2021, 23, e26877. [Google Scholar] [CrossRef] [PubMed]
- Wilson, J.; Heinsch, M.; Betts, D.; Booth, D.; Kay-Lambkin, F. Barriers and facilitators to the use of e-health by older adults: A scoping review. BMC Public Health 2021, 21, 1556. [Google Scholar] [CrossRef]
- Baird, A.; North, F.; Raghu, T. Personal Health Records (PHR) and the future of the physician-patient relationship. In Proceedings of the 2011 iConference, Seattle, WA, USA, 8–11 February 2011; pp. 281–288. [Google Scholar]
- Alzahrani, S.; Daim, T. Assessing the Key Factors Impacting the Adoption and Use of Tethered Electronic Personal Health Records for Health Management. In R&D Management in the Knowledge Era; Springer: Berlin/Heidelberg, Germany, 2019. [Google Scholar]
- Gabel, M.; Nüesch, S. Decisive impulses: The effects of incentives on the adoption of personal health records. In Academy of Management Proceedings; Academy of Management Briarcliff Manor: New York, NY, USA, 2019; Volume 2019, pp. 10510, 12095. [Google Scholar]
- Rosenstock, I.M. The health belief model: Explaining health behavior through expectancies. In Health Behavior and Health Education: Theory, Research, and Practice; Glanz, K., Lewis, F.M., Rimer, B.K., Eds.; Jossey-Bass/Wiley: Hoboken, NJ, USA, 1990; pp. 39–62. [Google Scholar]
- Luarn, P.; Lin, H.-H. Toward an understanding of the behavioral intention to use mobile banking. Comput. Hum. Behav. 2005, 21, 873–891. [Google Scholar] [CrossRef]
- Ming, D.Y.; Wong, W.; Jones, K.A.; Antonelli, R.C.; Gujral, N.; Gonzales, S.; Rogers, U.; Ratliff, W.; Shah, N.; King, H.A. Feasibility of Implementation of a Mobile Digital Personal Health Record to Coordinate Care for Children and Youth with Special Healthcare Needs in Primary Care: A Mixed Methods Study Protocol. JMIR Res. Protoc. 2023, 12, e46847. [Google Scholar] [CrossRef] [PubMed]
- Harahap, N.C.; Handayani, P.W.; Hidayanto, A.N. Integrated Personal Health Record in Indonesia: Design Science Research Study. JMIR Public Health Surveill. 2023, 11, e44784. [Google Scholar] [CrossRef] [PubMed]
- Cheng, C.; Gearon, E.; Hawkins, M.; McPhee, C.; Hanna, L.; Batterham, R.; Osborne, R.H. Digital Health Literacy as a Predictor of Awareness, Engagement, and Use of a National Web-Based Personal Health Record: Population-Based Survey Study. J. Med. Internet Res. 2022, 24, e35772. [Google Scholar] [CrossRef]
- Lear, R.; Freise, L.; Kybert, M.; Darzi, A.; Neves, A.L.; Mayer, E.K. Patients’ Willingness and Ability to Identify and Respond to Errors in Their Personal Health Records: Mixed Methods Analysis of Cross-sectional Survey Data. J. Med. Internet Res. 2022, 24, e37226. [Google Scholar] [CrossRef]
- Haggstrom, D.A.; Carr, T. Uses of Personal Health Records for Communication Among Colorectal Cancer Survivors, Caregivers, and Providers: Interview and Observational Study in a Human-Computer Interaction Laboratory. JMIR Hum. Factors 2022, 9, e16447. [Google Scholar] [CrossRef]
- Elsafty, A.; Elbouseery, I.M.; Shaarawy, A. Factors Affecting the Behavioral Intention to Use Standalone Electronic Personal Health Record Applications by Adults in Egypt. Bus. Manag. Stud. 2020, 6, 14–36. [Google Scholar] [CrossRef]
- Abd-Alrazaq, A.; Bewick, B.M.; Farragher, T.; Gardner, P. Factors Affecting Patients’ Use of Electronic Personal Health Records in England: Cross-Sectional Study. J. Med. Internet Res. 2019, 21, e12373. [Google Scholar] [CrossRef]
- Abdekhoda, M.; Dehnad, A.; Hosseini, A.F.; Ahmadi, M. Information Technology Acceptance in Health Information Management. Methods Inf. Med. 2014, 53, 14–20. [Google Scholar] [CrossRef] [PubMed]
- Rizwan, F. The Impact of Patient Characteristics and the Internet Usage on Potential PHR Adoption in Primary Care. Master’s Thesis, McGill University, Montréal, QC, Canada, 2019. [Google Scholar]
- Dutta, B.; Peng, M.-H.; Sun, S.-L. Modeling the adoption of personal health record (PHR) among individual: The effect of health-care technology self-efficacy and gender concern. Libyan J. Med. 2018, 13, 1500349. [Google Scholar] [CrossRef]
- Alanazi, A.; Al Anazi, Y. The challenges in personal health record adoption. J. Healthc. Manag. 2019, 64, 104–109. [Google Scholar] [CrossRef] [PubMed]
- Yousef, C.C.; Salgado, T.M.; Farooq, A.; Burnett, K.; McClelland, L.E.; Abu Esba, L.C.; Alhamdan, H.S.; Khoshhal, S.; Aldossary, I.F.; Alyas, O.A.; et al. Health Care Providers’ Acceptance of a Personal Health Record: Cross-sectional Study. J. Med. Internet Res. 2021, 23, e31582. [Google Scholar] [CrossRef]
- Park, H.S.; Kim, K.I.; Soh, J.Y.; Hyun, Y.H.; Jang, S.K.; Lee, S.; Hwang, G.Y.; Kim, H.S. Factors Influencing Acceptance of Personal Health Record Apps for Workplace Health Promotion: Cross-Sectional Questionnaire Study. JMIR mHealth uHealth 2020, 8, e16723. [Google Scholar] [CrossRef]
- Harahap, N.C.; Handayani, P.W.; Hidayanto, A.N. The Challenges in Integrated Personal Health Record Adoption in Indonesia: A Qualitative Analysis of Regulatory Perspectives. In Proceedings of the 2021 International Conference on Informatics, Multimedia, Cyber and Information System (ICIMCIS, 2021), Jakarta, Indonesia, 28–29 October 2021; IEEE: New York, NY, USA, 2022; pp. 169–174. [Google Scholar]
- Harahap, N.C.; Handayani, P.W.; Hidayanto, A.N. Barriers and facilitators of personal health record adoption in Indonesia: Health facilities’ perspectives. Int. J. Med. Inform. 2022, 162, 104750. [Google Scholar] [CrossRef]
- Clarke, M.A.; Fruhling, A.L.; Lyden, E.L.; E Tarrell, A.; Bernard, T.L.; Windle, J.R. The Role of Computer Skills in Personal Health Record Adoption Among Patients with Heart Disease: Multidimensional Evaluation of Users Versus Nonusers. JMIR Hum. Factors 2021, 8, e19191. [Google Scholar] [CrossRef]
- Ruhi, U.; Majedi, A.; Chugh, R. Sociotechnical Drivers and Barriers in the Consumer Adoption of Personal Health Records: Empirical Investigation. JMIR Public Health Surveill. 2021, 9, e30322. [Google Scholar] [CrossRef]
- Paccoud, I.; Baumann, M.; LEBihan, E.; Pétré, B.; Breinbauer, M.; Böhme, P.; Chauvel, L.; Leist, A.K. Socioeconomic and behavioural factors associated with access to and use of Personal Health Records. BMC Med. Inform. Decis. Mak. 2021, 21, 18. [Google Scholar] [CrossRef]
- Choi, B.K.; Park, Y.-T.; Park, H.-A.; Lane, C.; Jo, E.C.; Kang, S. Factors of quality of care and their association with smartphone based PHR adoption in South Korean hospitals. BMC Med. Inform. Decis. Mak. 2021, 21, 296. [Google Scholar] [CrossRef]
- Sohn, C.; Yeo, Y. Web-Based PHR (Personal Health Records) Systems Adoption: Patients’ Perspectives. In Handbook of Research on Technology Integration in the Global World; IGI Global: Hershey, PA, USA, 2019. [Google Scholar]
- Choi, B.K.; Park, Y.-T.; Kwon, L.-S.; Kim, Y.S. Analysis of Platforms and Functions of Mobile-Based Personal Health Record Systems. Health Inform. Res. 2020, 26, 311–320. [Google Scholar] [CrossRef] [PubMed]
- Luo, Y. Associated Factors with Electronic Personal Health Records Use among Older Cancer Survivors: An Application of Anderson’s Behavioral Model of Health Services Use to eHealth Services. On-Line J. Nurs. Inform. 2022, 26. [Google Scholar]
- Yousef, C.C.; Salgado, T.M.; Farooq, A.; Burnett, K.; McClelland, L.E.; Thomas, A.; Alenazi, A.O.; Abu Esba, L.C.; AlAzmi, A.; Alhameed, A.F.; et al. Predicting Patients’ Intention to Use a Personal Health Record Using an Adapted Unified Theory of Acceptance and Use of Technology Model: Secondary Data Analysis. JMIR Public Health Surveill. 2021, 9, e30214. [Google Scholar] [CrossRef] [PubMed]
- WELCOME TO FHIR® (No Date) Index—FHIR v5.0.0. Available online: https://www.hl7.org/fhir/ (accessed on 24 July 2024).
- Armitage, C.J.; Conner, M. Efficacy of the Theory of Planned Behaviour: A meta-analytic review. Br. J. Soc. Psychol. 2001, 40, 471–499. [Google Scholar] [CrossRef]
- Godin, G.; Kok, G. The Theory of Planned Behavior: A Review of its Applications to Health-Related Behaviors. Am. J. Health Promot. 1996, 11, 87–98. [Google Scholar] [CrossRef]
- Hung, S.-Y.; Ku, Y.-C.; Chien, J.-C. Understanding physicians’ acceptance of the Medline system for practicing evidence-based medicine: A decomposed TPB model. Int. J. Med. Inform. 2012, 81, 130–142. [Google Scholar] [CrossRef]
- Yi, M.Y.; Jackson, J.D.; Park, J.S.; Probst, J.C. Understanding information technology acceptance by individual professionals: Toward an integrative view. Inf. Manag. 2005, 43, 350–363. [Google Scholar] [CrossRef]
- Semenza, J.C.; Ploubidis, G.B.; George, L.A. Climate change and climate variability: Personal motivation for adaptation and mitigation. Environ. Health 2011, 10, 46. [Google Scholar] [CrossRef]
- Ross, T.P.; Ross, L.T.; Rahman, A.; Cataldo, S. The Bicycle Helmet Attitudes Scale: Using the Health Belief Model to Predict Helmet Use Among Undergraduates. J. Am. Coll. Health 2010, 59, 29–36. [Google Scholar] [CrossRef]
- Rosenstock, I.M.; Strecher, V.J.; Becker, M.H. The health belief model and HIV risk behavior change. In Preventing AIDS; Springer: Berlin/Heidelberg, Germany, 1994. [Google Scholar]
- Yarbrough, S.S.; Braden, C.J. Utility of health belief model as a guide for explaining or predicting breast cancer screening behaviours. J. Adv. Nurs. 2001, 33, 677–688. [Google Scholar] [CrossRef]
- Carmel, S.; Shani, E.; Rosenberg, L. The role of age and an expanded Health Belief Model in predicting skin cancer protective behavior. Health Educ. Res. 1994, 9, 433–447. [Google Scholar] [CrossRef] [PubMed]
- Jalilian, F.; Motlagh, F.Z.; Solhi, M.; Gharibnavaz, H. Effectiveness of self-management promotion educational program among diabetic patients based on health belief model. J. Educ. Health Promot. 2014, 3, 14. [Google Scholar] [PubMed]
- Ahadzadeh, A.S.; Sharif, S.P.; Ong, F.S.; Khong, K.W. Integrating Health Belief Model and Technology Acceptance Model: An Investigation of Health-Related Internet Use. J. Med. Internet Res. 2015, 17, e45. [Google Scholar] [CrossRef]
- Yue, Z.; Li, C.; Weilin, Q.; Bin, W. Application of the health belief model to improve the understanding of antihypertensive medication adherence among Chinese patients. Patient Educ. Couns. 2015, 98, 669–673. [Google Scholar] [CrossRef]
- Frankenfield, K.M. Health Belief Model of Breast Cancer Screening for Female College Students. Ph.D. Thesis, Eastern Michigan University, Ypsilanti, MI, USA, 2009. [Google Scholar]
- Kim, H.-S.; Ahn, J.; No, J.-K. Applying the Health Belief Model to college students’ health behavior. Nutr. Res. Pr. 2012, 6, 551–558. [Google Scholar] [CrossRef]
- Janz, N.K.; Becker, M.H. The Health Belief Model: A Decade Later. Health Educ. Q. 1984, 11, 1–47. [Google Scholar] [CrossRef]
- Rosenstock, I.M. The health belief model and preventive health behavior. Health Educ. Behav. 1974, 2, 354–386. [Google Scholar] [CrossRef]
- Ahuja, M.K.; Thatcher, J.B. Moving beyond intentions and toward the theory of trying: Effects of work environment and gender on post-adoption information technology use. MIS Q. 2005, 29, 427–459. [Google Scholar] [CrossRef]
- Bowles, K.H.; Dykes, P.; Demiris, G. The Use of Health Information Technology to Improve Care and Outcomes for Older Adults. Res. Gerontol. Nurs. 2015, 8, 5–10. [Google Scholar] [CrossRef]
- Hall, A.K.; Bernhardt, J.M.; Dodd, V. Older Adults’ Use of Online and Offline Sources of Health Information and Constructs of Reliance and Self-Efficacy for Medical Decision Making. J. Health Commun. 2015, 20, 751–758. [Google Scholar] [CrossRef]
- Chu, A.; Mastel-Smith, B. The outcomes of anxiety, confidence, and self-efficacy with Internet health information retrieval in older adults: A pilot study. Comput. Inform. Nurs. 2010, 28, 222–228. [Google Scholar] [CrossRef] [PubMed]
- Bunn, H.; O’connor, A. Validation of client decision-making instruments in the context of psychiatry. Can. J. Nurs. Res. 1995, 28, 13–27. [Google Scholar]
- Campbell, R.J. Older Women and the Internet. J. Women Aging 2004, 16, 161–174. [Google Scholar] [CrossRef] [PubMed]
- Igbaria, M.; Iivari, J. The effects of self-efficacy on computer usage. Omega 1995, 23, 587–605. [Google Scholar] [CrossRef]
- Bandura, A. Self-efficacy: Toward a unifying theory of behavioral change. Psychol. Rev. 1977, 84, 191. [Google Scholar] [CrossRef]
- Davis, F.D. Perceived usefulness, perceived ease of use, and user acceptance of information technology. MIS Q. 1989, 13, 319–340. [Google Scholar] [CrossRef]
- Myers, J.J.; Koester, K.A.; Chakravarty, D.; Pearson, C.; Maiorana, A.; Shade, S.B.; Steward, W.T. Perceptions regarding the ease of use and usefulness of health information exchange systems among medical providers, case managers and non-clinical staff members working in HIV care and community settings. Int. J. Med. Inform. 2012, 81, e21–e29. [Google Scholar] [CrossRef][Green Version]
- Winkelman, W.J.; Leonard, K.J.; Rossos, P.G. Patient-perceived usefulness of online electronic medical records: Employing grounded theory in the development of information and communication technologies for use by patients living with chronic illness. J. Am. Med. Inform. Assoc. 2005, 12, 306–314. [Google Scholar] [CrossRef]
- Wang, T.; Biedermann, S. Running the numbers on an EHR. Applying cost-benefit analysis in EHR adoption. J. AHIMA/Am. Health Inf. Manag. Assoc. 2010, 81, 32–36. [Google Scholar]
- Boonstra, A.; Broekhuis, M. Barriers to the acceptance of electronic medical records by physicians from systematic review to taxonomy and interventions. BMC Health Serv. Res. 2010, 10, 231. [Google Scholar] [CrossRef]
- Wald, J.S.; Grant, R.W.; Schnipper, J.L.; Gandhi, T.K.; Poon, E.G.; Businger, A.C.; Orav, E.J.; Williams, D.H.; Volk, L.A.; Middleton, B. Survey analysis of patient experience using a practice-linked PHR for type 2 diabetes mellitus. AMIA Annual Symposium Proceedings. Am. Med. Inform. Assoc. 2009, 2009, 678. [Google Scholar]
- Granlien, M.S.; Hertzum, M. Barriers to the Adoption and Use of an Electronic Medication Record. Electron. J. Inf. Syst. Eval. 2012, 15, 216–227. [Google Scholar]
- Boonstra, A.; Versluis, A.; Vos, J.F.J. Implementing electronic health records in hospitals: A systematic literature review. BMC Health Serv. Res. 2014, 14, 370. [Google Scholar] [CrossRef] [PubMed]
- Larson, E.B.; Olsen, E.; Cole, W.; Shortell, S. The relationship of health beliefs and a postcard reminder to influenza vaccination. J. Fam. Pract. 1979, 8, 1207–1211. [Google Scholar] [PubMed]
- Glanz, K.; Rimer, B.K.; Viswanath, K. Health Behavior and Health Education: Theory, Research, and Practice; John Wiley & Sons: Hoboken, NJ, USA, 2008. [Google Scholar]
- Alaiad, A.; Zhou, L. The determinants of home healthcare robots adoption: An empirical investigation. Int. J. Med. Inform. 2014, 83, 825–840. [Google Scholar] [CrossRef]
- Zhou, T. Examining location-based services usage from the perspectives of unified theory of acceptance and use of technology and privacy risk. J. Electron. Commer. Res. 2012, 13, 135–144. [Google Scholar]
- Kijsanayotin, B.; Pannarunothai, S.; Speedie, S.M. Factors influencing health information technology adoption in Thailand’s community health centers: Applying the UTAUT model. Int. J. Med. Inform. 2009, 78, 404–416. [Google Scholar] [CrossRef]
- Ringle, C.M.; Wende, S.; Becker, J.-M. SmartPLS 3; SmartPLS 3.0 GmbH: Boenningstedt, Germany, 2015; p. 584. [Google Scholar]
- Alaiad, A.; Zhou, L. Patients’ adoption of WSN-based smart home healthcare systems: An integrated model of facilitators and barriers. IEEE Trans. Prof. Commun. 2017, 60, 4–23. [Google Scholar] [CrossRef]
- Mitzner, T.L.; Rogers, W.A.; Fisk, A.D.; Boot, W.R.; Charness, N.; Czaja, S.J.; Sharit, J. Predicting older adults’ perceptions about a computer system designed for seniors. Univers. Access Inf. Soc. 2014, 15, 271–280. [Google Scholar] [CrossRef]
- Mcmurtrey, M.E.; Downey, J.P.; Zeltmann, S.M.; Mcgaughey, R.E. Seniors and technology: Results from a field study. J. Comput. Inf. Syst. 2011, 51, 22. [Google Scholar]
- Mcmurtrey, M.E.; Downey, J.P.; Zeltmann, S.M.; Mcgaughey, R.E. Seniors and information technology: A MIS-fit? J. Int. Technol. Inf. Manag. 2012, 21, 1. [Google Scholar] [CrossRef]
- Wild, K.V.; Mattek, N.C.; Maxwell, S.A.; Dodge, H.H.; Jimison, H.B.; Kaye, J.A. Computer-related self-efficacy and anxiety in older adults with and without mild cognitive impairment. Alzheimer’s Dement. 2012, 8, 544–552. [Google Scholar] [CrossRef]
- Henderson, R.; Deane, F.; Barrelle, K.; Mahar, D. Computer anxiety: Correlates, norms and problem definition in health care and banking employees using the Computer Attitude Scale. Interact. Comput. 1995, 7, 181–193. [Google Scholar] [CrossRef]
- Chu, A.; Huber, J.; Mastel-Smith, B.; Cesario, S. “Partnering with Seniors for Better Health”: Computer use and internet health information retrieval among older adults in a low socioeconomic community. J. Med. Libr. Assoc. 2009, 97, 12–20. [Google Scholar] [CrossRef] [PubMed]
- Anderson, R.M.; Funnell, M.M.; Fitzgerald, J.T.; Marrero, D.G. The Diabetes Empowerment Scale: A measure of psychosocial self-efficacy. Diabetes Care 2000, 23, 739–743. [Google Scholar] [CrossRef]
- Lorig, K.R.; Sobel, D.S.; Ritter, P.L.; Laurent, D.; Hobbs, M. Effect of a self-management program on patients with chronic disease. Eff. Clin. Pract. ECP 2002, 4, 256–262. [Google Scholar]
- Holman, H.; Lorig, K. Perceived self-efficacy in self-management of chronic disease. Self-Effic. Thought Control. Action 1992, 1, 305–324. [Google Scholar]
- Sharifirad, G.; Mohebi, S.; Azadbakht, L.; Feizi, A.; Kargar, M. Review the key role of self-efficacy in diabetes care. J. Educ. Health Promot. 2013, 2, 36. [Google Scholar] [CrossRef]
- Tang, P.C.; Ash, J.S.; Bates, D.W.; Overhage, J.M.; Sands, D.Z. Personal health records: Definitions, benefits, and strategies for overcoming barriers to adoption. J. Am. Med. Inform. Assoc. 2006, 13, 121–126. [Google Scholar] [CrossRef]
- Amoako-Gyampah, K. Perceived usefulness, user involvement and behavioral intention: An empirical study of ERP implementation. Comput. Hum. Behav. 2007, 23, 1232–1248. [Google Scholar] [CrossRef]
- Andrews, L.; Gajanayake, R.; Sahama, T. The Australian general public’s perceptions of having a personally controlled electronic health record (PCEHR). Int. J. Med. Inform. 2014, 83, 889–900. [Google Scholar] [CrossRef]
- Kerai, P.; Wood, P.; Martin, M. A pilot study on the views of elderly regional Australians of personally controlled electronic health records. Int. J. Med. Inform. 2014, 83, 201–209. [Google Scholar] [CrossRef]
Disclaimer/Publisher’s Note: The statements, opinions and data contained in all publications are solely those of the individual author(s) and contributor(s) and not of MDPI and/or the editor(s). MDPI and/or the editor(s) disclaim responsibility for any injury to people or property resulting from any ideas, methods, instructions or products referred to in the content. |
© 2025 by the authors. Licensee MDPI, Basel, Switzerland. This article is an open access article distributed under the terms and conditions of the Creative Commons Attribution (CC BY) license (https://creativecommons.org/licenses/by/4.0/).

