The Smart Governance Framework and Enterprise System’s Capability for Improving Bio-Business Licensing Services
Abstract
1. Introduction
2. Materials and Methods
2.1. The Practice of Making Low-Risk Bio-Business Licenses
2.2. Determination of KBLI as a Research Sample
- Risk-based business licensing for on-farm bio-business, namely, plantations and agriculture. Palm oil as a commodity has an important role in the Indonesian economy, and it is important to see how smallholder plantation permits play a significant role [18]. As for agriculture, chili is considered a commodity whose price is determined by supply and demand [19]. Therefore, it is necessary to see how the level of business licensing in this sector is increasing to determine the expected increase in the national supply.
- 01262—Palm Oil Plantation.
- 01283—Chili Farming.
- Risk-based business licensing for off-farm bio-business, namely, Food SMEs (Small–Medium Enterprises). Food MSMEs (Micro, Small, and Medium Enterprises) were chosen mainly because of the widespread provision of drinks and food, in the form of restaurants or shops, as well as in the home industry of food production.
- 56109—Restaurants and other mobile food service providers.
- 56304—Taverns.
- 10794—Crackers, chips, dents, and similar industries.
- 10799—Other food product industries.
2.3. BKPM Stakeholder Interview
2.4. Analysis of IT Governance Maturity Level
- Incomplete (0) or the process is not finished.
- Initial (1), i.e., the process has been carried out, but the target of the process has not been achieved.
- Performed (2) or the process has been performed by planning and measuring process performance but has not been set according to standards.
- Defined (3) or has guidelines in accordance with the standards (minimum requirements) of the process.
- Managed (4) or regular quantitative measurements have been carried out to improve service performance.
- Optimized (5) or process optimization has been carried out with continuous improvement.
2.5. EA Analysis
2.6. Bio-Business Licensing Service Improvement Recommendations
3. Results
3.1. Review of Business Licensing Implementation
3.1.1. The Results of the Practice of Making Business Licenses
3.1.2. Licensing Implementation Data for Selected KBLI Bio-Business Services
3.2. System Analysis and Governance of Bio-Business Licensing
3.2.1. Results of Interviews with Stakeholders
- Customer Channel: There are OSS web and mobile apps for submitting business licenses. OSS-RBA was released on 4 August 2021. It replaced the previous version, OSS v1.1, which was used on 1 January 2020. OSS has existed since its release in 2018. OSS-RBA has three subsystems. There is the service subsystem licensing (facilities), the supervision subsystem, and the information service subsystem. New developers felt that it requires changes in the code structures. It is easier to achieve further development by looking at the technology roadmap.
- Customer Management: Customer questions and complaints are acceptable via email, social media (Facebook, Instagram, Twitter, and the YouTube channel), virtual face-to-face, and WhatsApp for business. There is a PIC for each channel and a coordinator who monitors progress. Some tools can monitor applications/devices, and provide an alarm for the person in charge. A service level (target uptime and downtime service) is required to ensure customer satisfaction.
- Service Integration: This implements Redhat Openshift API Management for integration between systems. Integration has been achieved with several systems from other ministries/institutions, especially for the validation process, such as OSS-RBA integration with the following systems:
- DUKCAPIL online for NIK validation.
- DJP online for NPWP validation.
- AHU online for articles of inforporation validation.
- IMIGRASI online for passport validation.
- ATR/BPN online for KKPR on land.
- KKP online for KKPR at sea.
- Application from KLHK for environmental approval, such as IPPKWH, SPPL, UKL/UPL, or AMDAL.
- Business Intelligence and Analysis: The data warehouse (DWH) uses IBM Cognos, and data visualization uses Tableau. The future development idea is to increase the capability from DWH to the data lake, but this requires additional internal and external resources. Along with the increase in the amount of data managed both in the form of structured and unstructured data, in the future, it will be necessary to increase the DB (database) from SQL-based ones such as Postgres to non-SQL such as MongoDB. It is important to assess whether there is a need for data analytics so that it can continue to enhance the business climate and create new jobs. Of course, this capability requires an increase in/addition of internal resource capabilities.
- Cloud Management: There are production, staging, and development environments in the data center. It already has a DRC (Disaster Recovery Center) but has never performed a rehearsal test and results. It is important to see whether the current configuration accommodates HA (high availability) capabilities. It also needs to consider cloud solutions with better profit considerations (operational and cost aspects).
- Cyber Security Solution: System security has been equipped with network access control using a firewall (Check Point), including IDS and IPS functions. Penetration testing from BSSN is regularly conducted every year. With the enactment in the PDP (Personal Data Protection) Law, it needs to implement information security to carry out regular security testing or implement information security into system development activities by implementing DevSecOps.
3.2.2. Results of IT Governance Maturity Level
- Monitoring and event management. Some monitoring tools are applicable to monitor OSS (operational support services). There are two tools/applications, tools for monitoring IT infrastructure (using products from solar wind) and tools for monitoring OSS applications (using products from Dynatrace). Both will automatically send alarm notifications (in the form of an email) to the PIC of each device if an anomaly occurs. There is a condition that needs to be activated: the device needs to send an alarm notification to categorize it as an incident and the PIC of the device needs to be late in realizing it. Therefore, a layer of functions is needed. This layer can provide information and ensure the alarm given has a true impact on services or is critical. This is called the operational center for OSS (see Figure 5a). With this operational center, alarms from monitoring tools will be sorted and categorized into the warning or incident category. Based on the knowledge base, the PIC will be contacted if there is an incident. Alarm and incident logs will form the basis of future system improvements.
- Service request management and incident management. From the initial explanation in the customer management section, each application escalates to the second support or person in charge of the device. Customer requests and complaints are recorded manually by the coordinator/admin. For the monitoring process to be carried out in real-time and to record the length of time for completion, it is necessary to make an SLA for each request or complaint from a customer. SLA achievement is monitorable periodically, and resolutions are made if necessary. Therefore, the authors recommend having a single ticketing system called a service desk. This function serves customer complaints regarding applications (see Figure 5b). The service desk in its journey will be effective if supported with a knowledge base in solving similar customer requests or complaints. There is also knowledge transfer between team members [26]. As an example, there is a classification of requests (low, high, medium, and critical) for the service level of each ticket in a knowledge base. Additionally, managing the same and repeated tickets is performed so that a permanent solution can be found. Recommendations for increasing the level of maturity of other processes can be seen in Table A8.
3.2.3. Results of Service System Design Analysis Using the EA Framework
- Layer 1
- 1.
- Data:List of important entities that play a role in business licensing: Business Actor, Dukcapil, BKPM, Immigration, DJP, Kemkumham, KKP, ATR-BPN, and KLHK.
- 2.
- Function:The main processes in business licensing: submission of business licenses, validation (NIK, Passport, NPWP, articles of incorporation, KKPR at Sea, KKPR on Land, and Forest Area), choosing a business scale, choosing a KBLI, and printing NIB.
- 3.
- Network:List of business licensing service locations: the main service location is at the central BKPM office, with service locations in 34 provinces and local districts.
- 4.
- People:List of organizational units that play an important role:
- ▪
- Minister of Investment/Head of BKPM;
- ▪
- Deputy Minister/Deputy Head of BKPM;
- ▪
- Deputy for Investment Information Technology;
- ▪
- Directorate of Business Licensing System Development;
- ▪
- Directorate of Management of Electronic Service Systems, Infrastructure, and Networks;
- ▪
- Directorate of Data and Information Management.
- 5.
- Time:Operational time Monday–Friday 08 AM to 4 PM Jakarta Time (except for virtual until 3 PM Jakarta Time).
- 6.
- Motivation:The vision of the business licensing service is:
- ▪
- Improving the investment ecosystem and business activities including (Article 6 of the Job Creation Law):
- Application of risk-based business licensing;
- Simplification of the basic requirements for business licensing;
- Simplification of the business licensing sector;
- Simplification of investment requirements.
- ▪
- Risk-based business licensing is carried out based on determining the level of risk and rating of the business scale of business activities (Article 7 paragraph (1) and paragraph (7) of the Job Creation Law).
- Layer 2
- Data:This consists of a relational diagram of business entities as shown in Figure 6a. This diagram illustrates that the business licensing process consists of two activities: registration and the issuance of business licenses. During the registration process, a validation process is required from several organizational units outside BKPM.
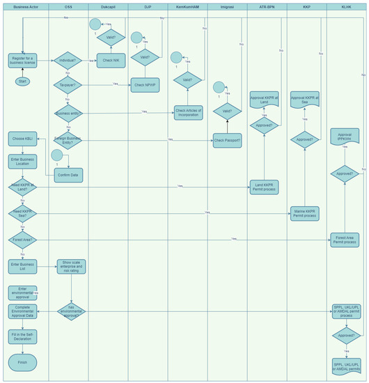
- Function:This section describes the business process model of business licensing services (see Figure A1). This business process is more detailed than a relational diagram, in which there are stages in registering a business license. It starts from the selection of whether the business actor is an individual or a business entity. The validation process is checked by several applications outside the OSS-RBA. Once validated, the next step is to select the KBLI and list of businesses. This selection will determine additional requirements based on predetermined risks.
- Network:This section explains the connectivity between business locations (see Figure 6b). The place for business licensing services consists of the central BKPM office, DPTMSP scattered in each province, and ministries/institutions that validate business actors and issue business licensing requirements.
- People:The regulation of the Minister of Investment/Head of the Investment Coordinating Board Number 6 of 2021, concerning the organization and working procedures of the Ministry of Investment/The Investment Coordinating Board is visible in Figure A2. The management of OSS RBA is the Deputy for Investment Information Technology.
- Time:The implementation schedule of the business licensing service improvement program is discussable in the next section, namely, Section 3.3.
- Motivation:This section explains in more detail the mission to achieve BKPM’s vision. BKPM’s strategic plan consists of BKPM KPIs:
- ▪
- Encouraging high-value investments by partnering with national entrepreneurs, especially MSMEs in project areas;
- ▪
- Deployment of quality investments;
- ▪
- Focused investment promotion by sector and country;
- ▪
- Encouraging an increase in domestic investment/PMDN, especially in MSMEs.
3.3. Recommendations for Service Improvement
4. Discussion
5. Conclusions
Author Contributions
Funding
Institutional Review Board Statement
Informed Consent Statement
Data Availability Statement
Acknowledgments
Conflicts of Interest
Appendix A
Appendix A.1. Risk-Based Business Licensing for Bio-Business (On-Farm)
| Type | Risk | Time Period (SLA) | Total NIB | Total Project | Requirements |
|---|---|---|---|---|---|
| Micro Enterprise | R | Real-time | 11,229 | 12,117 | NIB |
| Small Enterprise | R | Real-time | 822 | 898 | NIB |
| Medium Enterprise | R | Real-time | 105 | 107 | NIB |
| Large Enterprise | R | Real-time | 163 | 166 | NIB |
| Medium Enterprise | T | 5 Days | 137 | 150 | Work Plan, Resource, Partnership |
| Large Enterprise | T | 5 Days | 164 | 180 | Work Plan, Resource, Partnership |
| Type | Risk | Time Period (SLA) | Total NIB | Total Project | Requirements |
|---|---|---|---|---|---|
| Micro Enterprise | R | Real-time | 1617 | 1700 | NIB |
| Small Enterprise | R | Real-time | 126 | 126 | NIB |
| Medium Enterprise | R | Real-time | 22 | 22 | NIB |
| Large Enterprise | R | Real-time | 47 | 48 | NIB |
| Micro Enterprise | MR | Real-time | 130 | 131 | NIB |
| Small Enterprise | MR | Real-time | 19 | 19 | NIB |
| Medium Enterprise | MR | Real-time | 5 | 5 | NIB |
| Large Enterprise | MR | Real-time | 8 | 8 | NIB |
| Medium Enterprise * | MT | 7 Days | 21 | 21 | SS, area approval, AMDAL/UKL/UPL |
| Large Enterprise * | MT | 7 Days | 25 | 25 | SS for seeds, facilities, human resources, and places |
Appendix A.2. Risk-Based Business Licensing for Bio-Business (Off-Farm)
| Type | Risk | Time Period (SLA) | Total NIB | Total Project | Requirements |
|---|---|---|---|---|---|
| Micro Enterprise | R | Real-time | 4866 | 4916 | NIB, SS K3L |
| Small Enterprise | R | Real-time | 742 | 753 | NIB |
| Medium Enterprise | R | Real-time | 97 | 98 | NIB |
| Type | Risk | Time Period (SLA) | Total NIB | Total Project | Requirements |
|---|---|---|---|---|---|
| Micro Enterprise | R | Real-time | 18,080 | 18,270 | NIB, SS K3L |
| Small Enterprise | R | Real-time | 647 | 656 | NIB |
| Medium Enterprise | R | Real-time | 72 | 72 | NIB |
| Type | Risk | Time Period (SLA) | Total NIB | Total Project | Requirements |
|---|---|---|---|---|---|
| Micro Enterprise | R | Real-time | 31,052 | 31,573 | NIB, SNI, SIIN |
| Small Enterprise | R | Real-time | 214 | 219 | NIB, SNI, SIIN |
| Medium Enterprise | R | Real-time | 21 | 21 | NIB, SNI, SIIN, SS K3L |
| Large Enterprise * | MT | 7 Days | 42 | 43 | NIB, SNI, SIIN, SS K3L |
| Type | Risk | Time Period (SLA) | Total NIB | Total Project | Requirements |
|---|---|---|---|---|---|
| Micro Enterprise | R | Real-time | 15,709 | 15,872 | NIB, SNI, SIIN |
| Small Enterprise | R | Real-time | 224 | 225 | NIB, SNI, SIIN |
| Medium Enterprise | R | Real-time | 30 | 31 | NIB, SNI, SIIN, SS K3L |
| Large Enterprise * | MT | 7 Days | 44 | 45 | NIB, SNI, SIIN, SS K3L |
| Quadrant | Impact—Effort | Improve Internal Process | Improve Customer Satisfaction | Require System Development | Beneficial Impact |
|---|---|---|---|---|---|
| Low-hanging fruit | Low–Low | Yes | No | No | Yes |
| Quick wins | High–Low | Yes | Yes | No | Yes |
| Major projects | High–High | Yes | Yes | Yes | Yes |
| Not worth doing | Low–High | Yes/No | Yes/No | Yes/No | No |
| No | Processes | Recommendations |
|---|---|---|
| 1 | Ensured Stakeholder Engagement |
|
| 2 | Ensured Risk Optimization |
|
| 3 | Service Level Management |
|
| 4 | Change Control |
|
| 5 | Service Validation and Testing |
|
| 6 | Release Management |
|
| 7 | Information Security |
|
| 8 | Managed Performance and Conformance Monitoring |
|
| 9 | Manage System of Internal Control |
|
| 10 | Manage Compliance with External Requirement |
|
| Abbreviation | Terms |
|---|---|
| AHU online | “Aplikasi dari Direktorat Jenderal Administrasi Hukum Umum, Kementerian Hukum dan HAM RI/Kemkumham” or Application from Directorate General of General Legal Administration, Ministry of Law and Human Rights of the Republic of Indonesia |
| AMDAL/UKL/UPL | “Analisis Dampak Lingkungan/ Upaya Pengelolaan Lingkungan Hidup/Upaya Pemantauan Lingkungan Hidup“ or environmental permit |
| ATR/BPN online | “Application dari Direktorat Jenderal Tata Ruang Kementerian Agraria Dan Tata Ruang/Badan Pertanahan Nasional” or Application from Directorate General of Spatial Planning, Ministry of Agrarian Affairs and Spatial Planning/National Land Agency |
| BKPM | “Badan Koordinasi Penanaman Modal” or Capital Investment Coordinating Board |
| BPJS | “Badan Penyelenggara Jaminan Sosial” or social security number |
| DUKCAPIL online | “Aplikasi pelayanan kependudukan dan pencatatan sipil” or application for population services and online civil registration |
| IMIGRASI online | “Aplikasi dari Direktorat Jenderal Imigrasi Indonesia” or application from Directorate General of Immigration |
| KBLI | “Klasifikasi Baku Lapangan Usaha Indonesia” or the Indonesian Business Field Standard Classification |
| KKP online | “Aplikasi dari Kementerian Kelautan dan Perikanan Republik Indonesia” or application from Ministry of Marine Affairs and Fisheries |
| KLHK | “Kementerian Lingkungan Hidup dan Kehutanan Republik Indonesia” or Ministry of Environment and Forestry of The Republic of Indonesia |
| K3L | “Keselamatan, Keamanan, Kesehatan dan pelestarian lingkungan” or safety, security, health, and environmental preservation |
| K/L | “Kementrian/Lembaga” or ministry/agency functions |
| MR | “Menengah-Rendah” or medium–low risk |
| MT | “Menengah-Tinggi” or high–medium risk |
| NIB | “Nomor Induk Berusaha” or the Business Identification Number |
| NIK | “Nomor Induk Kependudukan” or Identity Number |
| NPWP | “Nomor Pokok Wajib Pajak” or Tax Identity Number |
| PBG | “Persetujuan Bangunan Gedung” or building approvals |
| R | “Rendah” or low risk |
| SNI | “Standar Nasional Indonesia” or Indonesian National Standard |
| SS | “Sertifikat Standar” or Standard Certificate |
| T | “Tinggi” or high risk |
| UMK | “Usaka Mikro dan kecil” or micro and small enterprises |


References
- The IMD World Competitiveness Center. IMD World Digital Competitiveness Ranking; The IMD World Competitiveness Center: Lausanne, Switzerland, 2022. [Google Scholar]
- As’ad, A.M.; Khazaei, B.; Akhgar, B.; Alqatawna, J. Importance of service integration in e-government implementations. In Proceedings of the 2016 7th International Conference on Information and Communication Systems (ICICS), Irbid, Jordan, 5–7 April 2016; IEEE: Irbid, Jordan, 2016; pp. 56–61. [Google Scholar]
- Maulana, M.M.; Suroso, A.I.; Nurhadryani, Y.; Seminar, K.B. Smart Governance for One-Stop-Shop Services of Bio-Business Licensing in Indonesia: A Literature Review. In Proceedings of the 2020 International Conference on Computer Science and Its Application in Agriculture (ICOSICA), Bogor, Indonesia, 16–17 September 2020; IEEE: Bogor, Indonesia, 2020; pp. 1–6. [Google Scholar]
- Maulana, M.M.; Suroso, A.I.; Nurhadryani, Y.; Seminar, K.B. Smart Governance Design for One-Stop Government of Licensing Services in Bio-business. In Proceedings of the 2021 International Conference on Intelligent Technology, System and Service for Internet of Everything (ITSS-IoE), Sana’a, Yemen, 1–2 November 2021; IEEE: Sana’a, Yemen, 2021; pp. 1–6. [Google Scholar]
- Maulana, M.M.; Suroso, A.I.; Nurhadryani, Y.; Seminar, K.B. Enterprise System Modeling for Business Licensing Services. In Proceedings of the 2021 International Conference on Informatics, Multimedia, Cyber and Information System (ICIMCIS), Jakarta, Indonesia, 28–29 October 2021; IEEE: Jakarta, Indonesia, 2021; pp. 343–348. [Google Scholar]
- Widjajarto, A.; Lubis, M.; Yunan, U. Architecture Model of Information Technology Infrastructure based on Service Quality at Government Institution. Procedia Comput. Sci. 2019, 161, 841–850. [Google Scholar] [CrossRef]
- Dzihni, A.S.; Andreswari, R.; Hasibuan, M.A. Business Process Analysis and Academic Information System Audit of Helpdesk Application using Genetic Algorithms a Process Mining Approach. Procedia Comput. Sci. 2019, 161, 903–909. [Google Scholar] [CrossRef]
- Dias, G.P.; Rafael, J.A. A simple model and a distributed architecture for realizing one-stop e-government. Electron. Commer. Res. Appl. 2007, 6, 81–90. [Google Scholar] [CrossRef]
- Khan, M. Embedding Systemic Thinking into Enterprise Architecture. Available online: https://www.academia.edu/41835166/Embedding_Systemic_Thinking_into_Enterprise_Architecture_DRAFT_Preprint_ (accessed on 8 June 2023).
- Rachmat, R. Perancangan Arsitektur Enterprise Smart Governance. Master’s Thesis, IPB University, Bogor, Indonesia, 2019. [Google Scholar]
- Suroso, A.I.; Sugiharto; Ramadhan, A. Decision Support System for Agricultural Appraisal in Dryland Areas. Adv. Sci. Lett. 2014, 20, 1980–1986. [Google Scholar] [CrossRef]
- Suroso, A.I.; Fahmi, I.; Tandra, H. The Role of Internet on Agricultural Sector Performance in Global World. Sustainability 2022, 14, 12266. [Google Scholar] [CrossRef]
- Bahaweres, R.B.; Imam Suroso, A.; Wahyu Hutomo, A.; Permana Solihin, I.; Hermadi, I.; Arkeman, Y. Tackling Feature Selection Problems with Genetic Algorithms in Software Defect Prediction for Optimization. In Proceedings of the 2020 International Conference on Informatics, Multimedia, Cyber and Information System (ICIMCIS), Jakarta, Indonesia, 19–20 November 2020; IEEE: Jakarta, Indonesia, 2020; pp. 64–69. [Google Scholar]
- Pressman, A. Design Thinking: A Guide to Creative Problem Solving for Everyone; First Published; Routledge: London, UK; New York, NY, USA, 2019; ISBN 978-1-315-56193-6. [Google Scholar]
- Thoring, K.; Müller, R.M. Understanding Design Thinking: A Process Model Based On Method Engineering. In Proceedings of the DS 69: Proceedings of E&PDE 2011, the 13th International Conference on Engineering and Product Design Education, London, UK, 8–9 September 2011; City University: London, UK, 2011; pp. 493–498. [Google Scholar]
- Kementrian Investasi/BKPM. O. Panduan Perizinan Usaha Mikro Kecil (UMK) Risiko Rendah Dan Menengah Rendah. Available online: https://oss.go.id/panduan (accessed on 19 June 2022).
- Martínez-Mesa, J.; González-Chica, D.A.; Bastos, J.L.; Bonamigo, R.R.; Duquia, R.P. Sample size: How many participants do I need in my research? An. Bras. Dermatol. 2014, 89, 609–615. [Google Scholar] [CrossRef] [PubMed]
- Suroso, A.I.; Pahan, I.; Maesaroh, S.S. New Plantation Moratorium Policy and Smallholders Palm Oil Rejuvenation for Increasing Productivity of Indonesian Palm Oil. J. Manaj. Dan Agribisnis 2020, 17, 138–152. [Google Scholar] [CrossRef]
- Rachmaniah, M.; Suroso, A.I.; Syukur, M.; Hermadi, I. Supply and Demand Model for a Chili Enterprise System Using a Simultaneous Equations System. Economies 2022, 10, 312. [Google Scholar] [CrossRef]
- Emoghene, O.; Nonyelum, O.F. Information Gathering Methods and Tools: A Comparative Study. 2017. Available online: https://www.researchgate.net/publication/326688869_Information_Gathering_Methods_and_Tools_A_Comparative_Study (accessed on 8 June 2023). [CrossRef]
- Asdiany, D. Analisis Tingkat Kematangan (Maturity Level) Tata Kelola Teknologi Sistem Informasi Akademik Menggunakan Cobit 4.1 pada STAIN ParePare. Kontigensi J. Ilm. Manaj. 2018, 6, 96–111. [Google Scholar] [CrossRef]
- Amali, L.N.; Katili, M.R.; Suhada, S.; Hadjaratie, L. The measurement of maturity level of information technology service based on COBIT 5 framework. TELKOMNIKA Telecommun. Comput. Electron. Control 2020, 18, 133. [Google Scholar] [CrossRef]
- Syah, T.Y.R.; Nurohim, A.; Hadi, D.S. Lean Six Sigma Concept in The Health Service Process in The Universal Health Coverage of BPJS Healthcare (Healthcare and Social Security Agency). Proc. UII-ICABE 2020, 1, 71–88. [Google Scholar]
- The Status Quo of Crisis Management Implementation in Jordanian Public Secondary Schools in Amman, According to Impact Effort Matrix, from the Point of View of its School Leaders. J. Educ. Pract. 2020, 11, 22–29. [CrossRef]
- Kementrian Investasi/BKPM. Klasifikasi Baku Lapangan Usaha Indonesia (KBLI) 2020. Available online: https://oss.go.id/informasi/kbli-berbasis-risiko (accessed on 25 June 2022).
- Maulana, M.M.; Suroso, A.I. Designing a simple house of knowledge management. In Digital Transformation Management; Routledge: London, UK, 2022; pp. 107–126. ISBN 978-1-00-322453-2. [Google Scholar]
- Christianti, M.; Imbar, R.V. Pemodelan Enterprise Architecture Zachman Framework pada Sistem Informasi Fakultas Teknologi Informasi Universitas Kristen Maranatha Bandung. Jurnal Sistem Informasi 2007, 2, 113–135. Available online: http://repository.maranatha.edu/524/1/Pemodelan%20Enterprise%20Architecture.pdf (accessed on 8 June 2023).
- Fauzi, E.A.; Nurmandi, A.; Pribadi, U. A Literature Review on Smart City and Smart Governance. 2020. Available online: https://ojs.uma.ac.id/index.php/jppuma/article/download/3304/2678 (accessed on 8 June 2023).
- Bolívar, M.P.R.; Meijer, A.J. Smart Governance: Using a Literature Review and Empirical Analysis to Build a Research Model. Soc. Sci. Comput. Rev. 2016, 34, 673–692. [Google Scholar] [CrossRef]
- Ruijer, E.; Van Twist, A.; Haaker, T.; Tartarin, T.; Schuurman, N.; Melenhorst, M.; Meijer, A. Smart Governance Toolbox: A Systematic Literature Review. Smart Cities 2023, 6, 878–896. [Google Scholar] [CrossRef]







| Section | Question |
|---|---|
| Technology Architecture Assessment 1 |
|
| Develop Technology Architecture Target 2 |
|
| System Prototype Design |
|
| No | Process | No | Process |
|---|---|---|---|
| 1 | Ensured Stakeholder Engagement | 14 | Ensured Governance Framework Setting and Maintenance |
| 2 | Ensured Risk Optimization | 15 | Managed IT Management Framework |
| 3 | Managed Innovation | 16 | Information Security |
| 4 | Ensured Resource Optimization | 17 | Ensured Benefits Delivery |
| 5 | Managed Human Resources | 18 | Managed Performance and Conformance Monitoring |
| 6 | Service Level Management | 19 | Managed System of Internal Control |
| 7 | Supplier Management | 20 | Managed Compliance With External Requirements |
| 8 | Capacity Management | 21 | Monitoring and Event Management |
| 9 | Availability Management | 22 | Service Request Management |
| 10 | Change Management | 23 | Incident Management |
| 11 | Service Validation and Testing | 24 | Problem Management |
| 12 | Release Management | 25 | IT Asset Management |
| 13 | Knowledge Management | 26 | Service Continuity Management |
| Zachman EA Framework | Data What | Function How | Network Where | People Who | Time When | Motivation Why |
|---|---|---|---|---|---|---|
| SCOPE (CONTEXTUAL) Planner | Things important to the business | Process performance | Business locations | Important organizations | Events significant to the business | Business goals and strategies |
| ENTERRPRISE MODEL (CONCEPTUAL) Owner | Semantic model | Business process model | Business logistics system | Workflow model | Master schedule | Business plan |
| SYSTEM MODEL (LOGICAL) Designer | Logical data model | Logical data model | Distributed system architecture | Human interface architecture | Process structure | Business rule model |
| TECHNOLOGY MODEL (PHYSICAL) Builder | Physical data model | System design | Technology architecture | Presentation architecture | Control structure | Rule design |
| Business Scale | Business Criteria | Venture Capital |
|---|---|---|
| UMK | Micro | ≤IDR 1 Billion |
| Small | IDR 1 < x ≤ 5 Billion | |
| Non-UMK | Medium | IDR 5 < x ≤ 10 Billion |
| Large | >IDR 10 Billion |
| Code | Recommendations |
|---|---|
| R1 | OSS-RBA applications review related to future technology roadmaps, including code structures |
| R2 | Monitoring/tracking MT and T risk licensing applications |
| R3 | OSS SLA creation |
| R4 | BIA capability upgrade from DWH to data lake |
| R5 | Rehearsal test for DRC and addition of HA capabilities—e.g., to Cloud |
| R6 | Information security policy making, monitoring, and implementation |
| R7 | Development of OSS service operational center |
| R8 | Development of a single ticketing system for customer requests or complaints |
| R9 | Define a stakeholder list |
| R10 | Application of risk management processes in the organization |
| R11 | Regularly review the SDLC process, including change, testing, and release processes |
| R12 | Implementation of internal controls and compliance |
| R13 | Measurement of KPI/OKR achievement |
Disclaimer/Publisher’s Note: The statements, opinions and data contained in all publications are solely those of the individual author(s) and contributor(s) and not of MDPI and/or the editor(s). MDPI and/or the editor(s) disclaim responsibility for any injury to people or property resulting from any ideas, methods, instructions or products referred to in the content. |
© 2023 by the authors. Licensee MDPI, Basel, Switzerland. This article is an open access article distributed under the terms and conditions of the Creative Commons Attribution (CC BY) license (https://creativecommons.org/licenses/by/4.0/).
Share and Cite
Maulana, M.M.; Suroso, A.I.; Nurhadryani, Y.; Seminar, K.B. The Smart Governance Framework and Enterprise System’s Capability for Improving Bio-Business Licensing Services. Informatics 2023, 10, 53. https://doi.org/10.3390/informatics10020053
Maulana MM, Suroso AI, Nurhadryani Y, Seminar KB. The Smart Governance Framework and Enterprise System’s Capability for Improving Bio-Business Licensing Services. Informatics. 2023; 10(2):53. https://doi.org/10.3390/informatics10020053
Chicago/Turabian StyleMaulana, Muhammad Mahreza, Arif Imam Suroso, Yani Nurhadryani, and Kudang Boro Seminar. 2023. "The Smart Governance Framework and Enterprise System’s Capability for Improving Bio-Business Licensing Services" Informatics 10, no. 2: 53. https://doi.org/10.3390/informatics10020053
APA StyleMaulana, M. M., Suroso, A. I., Nurhadryani, Y., & Seminar, K. B. (2023). The Smart Governance Framework and Enterprise System’s Capability for Improving Bio-Business Licensing Services. Informatics, 10(2), 53. https://doi.org/10.3390/informatics10020053

