Whitelist or Leave Our Website! Advances in the Understanding of User Response to Anti-Ad-Blockers
Abstract
1. Introduction
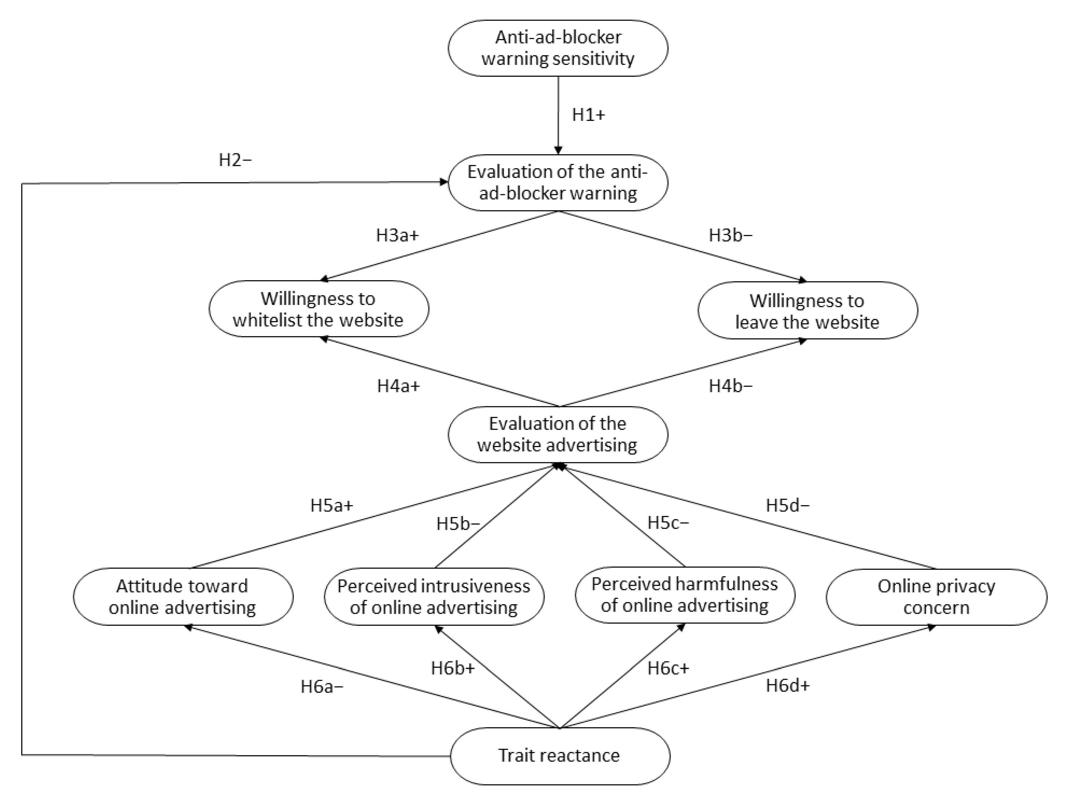
2. Conceptual Framework and Hypothesis Development
2.1. Anti-Ad-Blocker Warning Evaluation Drivers
2.2. Drivers of the Willingness to Whitelist/Leave the Website
2.3. General and Specific Advertising Evaluation Drivers
3. Method
3.1. Survey Design and Administration
3.2. Variables
3.3. Statistical Analysis
4. Results
4.1. Latent Variable Measurement
4.2. Structural Model Assessment
5. Discussion
6. Practical Implications
7. Limitations and Future Directions
8. Conclusions
Author Contributions
Funding
Institutional Review Board Statement
Informed Consent Statement
Data Availability Statement
Conflicts of Interest
Appendix A. Alternative Anti-Ad-Blocker Warnings
- Option 1
- Option 2
- Option 3
- Option 4
References
- Gritckevich, A.; Katona, Z.; Sarvary, M. Ad Blocking. Manag. Sci. 2022, 68, 4703–4724. [Google Scholar] [CrossRef]
- Gordon, B.R.; Jerath, K.; Katona, Z.; Narayanan, S.; Shin, J.; Wilbur, K.C. Inefficiencies in Digital Advertising Markets. J. Mark. 2021, 85, 7–25. [Google Scholar] [CrossRef]
- Zhao, S.; Chen, M.K.; Borcea, C.; Chen, Y. Personalized Dynamic Counter Ad-Blocking Using Deep Learning. IEEE Trans. Knowl. Data Eng. 2022, 1–14. [Google Scholar] [CrossRef]
- Zhao, S.; Kalra, A.; Wang, C.; Borcea, C.; Chen, Y. Ad Blocking Whitelist Prediction for Online Publishers. In Proceedings of the 2019 IEEE International Conference on Big Data (Big Data), Los Angeles, CA, USA, 9–12 December 2019; pp. 1711–1716. [Google Scholar] [CrossRef]
- Schumann, J.H.; von Wangenheim, F.; Groene, N. Targeted Online Advertising: Using Reciprocity Appeals to Increase Acceptance among Users of Free Web Services. J. Mark. 2014, 78, 59–75. [Google Scholar] [CrossRef]
- Söllner, J.; Dost, F. Exploring the Selective Use of Ad Blockers and Testing Banner Appeals to Reduce Ad Blocking. J. Advert. 2019, 48, 302–312. [Google Scholar] [CrossRef]
- Despotakis, S.; Ravi, R.; Srinivasan, K. The Beneficial Effects of Ad Blockers. Manag. Sci. 2021, 67, 2096–2125. [Google Scholar] [CrossRef]
- Quick, B.L.; Considine, J.R. Examining the Use of Forceful Language When Designing Exercise Persuasive Messages for Adults: A Test of Conceptualizing Reactance Arousal as a Two-Step Process. Heath Commun. 2008, 23, 483–491. [Google Scholar] [CrossRef] [PubMed]
- Ringold, D.J. Boomerang Effects in Response to Public Health Interventions: Some Unintended Consequences in the Alcoholic Beverage Market. J. Consum. Policy 2002, 25, 27–63. [Google Scholar] [CrossRef]
- Çelik, F.; Çam, M.S.; Koseoglu, M.A. Ad avoidance in the digital context: A systematic literature review and research agenda. Int. J. Consum. Stud. 2023. [Google Scholar] [CrossRef]
- Miller, C.H.; Lane, L.T.; Deatrick, L.M.; Young, A.M.; Potts, K.A. Psychological Reactance and Promotional Health Messages: The Effects of Controlling Language, Lexical Concreteness, and the Restoration of Freedom. Hum. Commun. Res. 2007, 33, 219–240. [Google Scholar] [CrossRef]
- Staunton, T.V.; Alvaro, E.M.; Rosenberg, B.D.; Crano, W.D. Controlling Language and Irony: Reducing Threat and Increasing Positive Message Evaluations. Basic Appl. Soc. Psychol. 2020, 42, 369–386. [Google Scholar] [CrossRef]
- Paulson, G.D.; Roloff, M.E. The Effect of Request Form and Content on Constructing Obstacles to Compliance. Commun. Res. 1997, 24, 261–290. [Google Scholar] [CrossRef]
- Kronrod, A.; Grinstein, A.; Wathieu, L. Go Green! Should Environmental Messages be So Assertive? J. Mark. 2012, 76, 95–102. [Google Scholar] [CrossRef]
- Zemack-Rugar, Y.; Moore, S.G.; Fitzsimons, G.J. Just do it! Why committed consumers react negatively to assertive ads. J. Consum. Psychol. 2017, 27, 287–301. [Google Scholar] [CrossRef]
- Brehm, J.W. A Theory of Psychological Reactance; Academic Press: New York, NY, USA, 1966. [Google Scholar]
- Brehm, S.S.; Brehm, J.W. Psychological Reactance: A Theory of Freedom and Control; Academic Press: New York, NY, USA, 1981. [Google Scholar]
- Chen, Q.; Feng, Y.; Liu, L.; Tian, X. Understanding consumers’ reactance of online personalized advertising: A new scheme of rational choice from a perspective of negative effects. Int. J. Inf. Manag. 2019, 44, 53–64. [Google Scholar] [CrossRef]
- Edwards, S.M.; Li, H.; Lee, J.-H. Forced Exposure and Psychological Reactance: Antecedents and Consequences of the Perceived Intrusiveness of Pop-Up Ads. J. Advert. 2002, 31, 83–95. [Google Scholar] [CrossRef]
- Shin, W.; Lin, T.T.-C. Who avoids location-based advertising and why? Investigating the relationship between user perceptions and advertising avoidance. Comput. Hum. Behav. 2016, 63, 444–452. [Google Scholar] [CrossRef]
- Munawar, S.; Muhammad, F.S.; Ahmed, S.S.; Farooq, S.; Rehman, A. Skipping the skippable: An empirical study with out-of-sample predictive relevance. J. Community Psychol. 2022, 50, 742–759. [Google Scholar] [CrossRef]
- Youn, S.; Kim, S. Newsfeed native advertising on Facebook: Young millennials’ knowledge, pet peeves, reactance and ad avoidance. Int. J. Advert. 2019, 38, 651–683. [Google Scholar] [CrossRef]
- Brinson, N.H.; Britt, B.C. Reactance and turbulence: Examining the cognitive and affective antecedents of ad blocking. J. Res. Interact. Mark. 2021, 15, 549–570. [Google Scholar] [CrossRef]
- Brinson, N.H.; Eastin, M.S.; Cicchirillo, V.J. Reactance to Personalization: Understanding the Drivers Behind the Growth of Ad Blocking. J. Interact. Advert. 2018, 18, 136–147. [Google Scholar] [CrossRef]
- Redondo, I.; Aznar, G. Responses to Anti-Adblock Filters: Theoretical Foundations, Influential Factors, and Managerial Implications. J. Bus. Econ. Manag. 2021, 22, 42–60. [Google Scholar] [CrossRef]
- Richards, A.S.; Bessarabova, E.; Banas, J.A.; Larsen, M. Freedom-prompting reactance mitigation strategies function differently across levels of trait reactance. Commun. Q. 2021, 69, 238–258. [Google Scholar] [CrossRef]
- Reynolds-Tylus, T. Psychological Reactance and Persuasive Health Communication: A Review of the Literature. Front. Commun. 2019, 4, 56. [Google Scholar] [CrossRef]
- Miller, C.H.; Burgoon, M.; Grandpre, J.R.; Alvaro, E.M. Identifying Principal Risk Factors for the Initiation of Adolescent Smoking Behaviors: The Significance of Psychological Reactance. Health Commun. 2006, 19, 241–252. [Google Scholar] [CrossRef]
- Miller, C.H.; Quick, B.L. Sensation Seeking and Psychological Reactance as Health Risk Predictors for an Emerging Adult Population. Health Commun. 2010, 25, 266–275. [Google Scholar] [CrossRef] [PubMed]
- Dillard, J.P.; Shen, L. On the Nature of Reactance and its Role in Persuasive Health Communication. Commun. Monogr. 2005, 72, 144–168. [Google Scholar] [CrossRef]
- Rains, S.A. The Nature of Psychological Reactance Revisited: A Meta-Analytic Review. Hum. Commun. Res. 2013, 39, 47–73. [Google Scholar] [CrossRef]
- Pavey, L.; Sparks, P. Reactance, autonomy and paths to persuasion: Examining perceptions of threats to freedom and informational value. Motiv. Emot. 2009, 33, 277–290. [Google Scholar] [CrossRef]
- Shen, L.; Dillard, J.P. Psychometric Properties of the Hong Psychological Reactance Scale. J. Pers. Assess. 2005, 85, 74–81. [Google Scholar] [CrossRef]
- Brown, S.P.; Stayman, D.M. Antecedents and Consequences of Attitude toward the Ad: A Meta-Analysis. J. Consum. Res. 1992, 19, 34–51. [Google Scholar] [CrossRef]
- MacKenzie, S.B.; Lutz, R.J.; Belch, G.E. The Role of Attitude toward the Ad as a Mediator of Advertising Effectiveness: A Test of Competing Explanations. J. Mark. Res. 1986, 23, 130–143. [Google Scholar] [CrossRef]
- Stewart, D.W.; Martin, I.M. Intended and Unintended Consequences of Warning Messages: A Review and Synthesis of Empirical Research. J. Public Policy Mark. 1994, 13, 1–19. [Google Scholar] [CrossRef]
- Smith, R.E.; Chen, J.; Yang, X. The Impact of Advertising Creativity on the Hierarchy of Effects. J. Advert. 2008, 37, 47–62. [Google Scholar] [CrossRef]
- Thibaut, J.W.; Kelley, H.H. The Social Psychology of Groups; John Wiley & Sons: New York, NY, USA, 1959. [Google Scholar]
- Gouldner, A.W. The Norm of Reciprocity: A Preliminary Statement. Am. Sociol. Rev. 1960, 25, 161–178. [Google Scholar] [CrossRef]
- Dix, S.; Phau, I. Television Advertising Avoidance: Advancing Research Methodology. J. Promot. Manag. 2010, 16, 114–133. [Google Scholar] [CrossRef]
- Miltgen, C.L.; Cases, A.-S.; Russell, C.A. Consumers’ Responses to Facebook Advertising across PCs and Mobile Phones: A model for Assessing the Drivers of Approach and Avoidance of Facebook Ads. J. Advert. Res. 2019, 59, 414–432. [Google Scholar] [CrossRef]
- Bauer, H.H.; Reichardt, T.; Barnes, S.J.; Neumann, M.M. Driving consumer acceptance of mobile marketing: A theoretical framework and empirical study. J. Electron. Commer. Res. 2005, 6, 181–192. [Google Scholar]
- Dix, S.; Phau, I.; Jamieson, K.; Shimul, A.S. Investigating the Drivers of Consumer Acceptance and Response of SMS Advertising. J. Promot. Manag. 2017, 23, 62–79. [Google Scholar] [CrossRef]
- Festinger, L. A Theory of Cognitive Dissonance; Stanford University Press: Evanston, IL, USA, 1957; Volume 2. [Google Scholar]
- Beneke, J.; Cumming, G.; Stevens, A.; Versfeld, M. Influences on attitude toward mobile text message advertisements: An investigation of South African youth. Int. J. Mob. Mark. 2010, 5, 77–97. [Google Scholar]
- Aldas-Manzano, J.; Martí-Parreño, J.; Ruiz-Mafe, C.; Scribner, L. The Role of Attitudes and Ethicality on Branded Video Games(Advergames) Acceptance. Athens J. Bus. Econ. 2015, 1, 41–48. [Google Scholar] [CrossRef]
- Speck, P.S.; Elliott, M.T. Predictors of Advertising Avoidance in Print and Broadcast Media. J. Advert. 1997, 26, 61–76. [Google Scholar] [CrossRef]
- Sarfraz, U.; Bano, S. Moderating impact of brand authenticity and control over ads on the effectiveness of Facebook advertising: A two-sample study. EuroMed J. Bus. 2022. ahead-of-print. [Google Scholar] [CrossRef]
- Wiese, M.; Martínez-Climent, C.; Botella-Carrubi, D. A framework for Facebook advertising effectiveness: A behavioral perspective. J. Bus. Res. 2020, 109, 76–87. [Google Scholar] [CrossRef]
- Celebi, S.I. How do motives affect attitudes and behaviors toward internet advertising and Facebook advertising? Comput. Hum. Behav. 2015, 51, 312–324. [Google Scholar] [CrossRef]
- Lin, C.A.; Kim, T. Predicting user response to sponsored advertising on social media via the technology acceptance model. Comput. Hum. Behav. 2016, 64, 710–718. [Google Scholar] [CrossRef]
- Morimoto, M.; Macias, W. A Conceptual Framework for Unsolicited Commercial E-mail: Perceived Intrusiveness and Privacy Concerns. J. Internet Commer. 2009, 8, 137–160. [Google Scholar] [CrossRef]
- White, T.B.; Zahay, D.L.; Thorbjørnsen, H.; Shavitt, S. Getting too personal: Reactance to highly personalized email solicitations. Mark. Lett. 2008, 19, 39–50. [Google Scholar] [CrossRef]
- Novak, T.P.; Hoffman, D.L.; Yung, Y.-F. Measuring the Customer Experience in Online Environments: A Structural Modeling Approach. Mark. Sci. 2000, 19, 22–42. [Google Scholar] [CrossRef]
- Cho, C.-H.; Cheon, H.J. Why Do People Avoid Advertising on the Internet? J. Advert. 2004, 33, 89–97. [Google Scholar] [CrossRef]
- Bleier, A.; Eisenbeiss, M. The Importance of Trust for Personalized Online Advertising. J. Retail. 2015, 91, 390–409. [Google Scholar] [CrossRef]
- Rus-Arias, E.; Palos-Sanchez, P.R.; Reyes-Menendez, A. The Influence of Sociological Variables on Users’ Feelings about Programmatic Advertising and the Use of Ad-Blockers. Informatics 2021, 8, 5. [Google Scholar] [CrossRef]
- Tucker, C.E. Social Networks, Personalized Advertising, and Privacy Controls. J. Mark. Res. 2014, 51, 546–562. [Google Scholar] [CrossRef]
- Hong, S.-M.; Faedda, S. Refinement of the Hong Psychological Reactance Scale. Educ. Psychol. Meas. 1996, 56, 173–182. [Google Scholar] [CrossRef]
- Thomas, A.; Donnell, A.J.; Buboltz, W.C., Jr. The Hong Psychological Reactance Scale: A Confirmatory Factor Analysis. Meas. Eval. Couns. Dev. 2001, 34, 2–13. [Google Scholar] [CrossRef]
- Redondo, I.; Aznar, G. To use or not to use ad blockers? The roles of knowledge of ad blockers and attitude toward online advertising. Telemat. Inform. 2018, 35, 1607–1616. [Google Scholar] [CrossRef]
- Saadeghvaziri, F.; Dehdashti, Z.; Askarabad, M.R.K. Web advertising: Assessing beliefs, attitudes, purchase intention and behavioral responses. J. Econ. Adm. Sci. 2013, 29, 99–112. [Google Scholar] [CrossRef]
- Baek, T.H.; Morimoto, M. Stay away from me: Examining the determinants of personalized advertising. J. Advert. 2012, 41, 59–76. [Google Scholar] [CrossRef]
- Smit, E.G.; Van Noort, G.; Voorveld, H.A. Understanding online behavioural advertising: User knowledge, privacy concerns and online coping behaviour in Europe. Comput. Hum. Behav. 2014, 32, 15–22. [Google Scholar] [CrossRef]
- Hair, J.F.; Hult, G.T.M.; Ringle, C.M.; Sarstedt, M. A Primer on Partial Least Squares Structural Equation Modeling (PLS-SEM), 2nd ed.; SAGE: Thousand Oaks, CA, USA, 2016. [Google Scholar]
- Ringle, C.M.; Wende, S.; Becker, J.-M. SmartPLS 3. 2015. Available online: www.smartpls.com. (accessed on 1 April 2021).
- Yan, S.; Miller, K.M.; Skiera, B. How Does the Adoption of Ad Blockers Affect News Consumption? J. Mark. Res. 2022, 59, 1002–1018. [Google Scholar] [CrossRef]

| Latent Variables | Items | Outer Loadings |
|---|---|---|
| Trait reactance | I become angry when my freedom of choice is restricted. | 0.785 |
| (AVE = 0.573; CR = 0.842) | I become frustrated when I am unable to make free and independent decisions. | 0.750 |
| I am content only when I am acting of my own free will. | 0.787 | |
| I resist the attempts of others to influence me. | 0.701 | |
| Attitude toward online advertising | I think Internet advertisements are worth it. | 0.883 |
| (AVE = 0.764; CR = 0.928) | Generally, I consider Internet advertising to be a good thing. | 0.868 |
| My general opinion about Internet advertising is highly favorable. | 0.873 | |
| I appreciate seeing advertising messages on the Internet. | 0.871 | |
| Perceived intrusiveness of online adv. | Online advertising gets in the way of my Internet searches. | 0.812 |
| (AVE = 0.583; CR = 0.846) | Online advertising distracts me from my objectives while on the Internet. | 0.559 |
| Online advertising disrupts my activity on the Internet. | 0.829 | |
| Internet advertisements intrude on the content I am accessing. | 0.822 | |
| Perceived harmfulness of online adv. | Advertising slows down the loading of the websites I visit. | 0.846 |
| (AVE = 0.611; CR = 0.862) | Advertising consumes resources from my Internet connection. | 0.811 |
| Advertisements may contain malicious code. | 0.653 | |
| Advertising reduces the performance of my computer/mobile. | 0.802 | |
| Online privacy concern | I feel uncomfortable when personal data are shared without permission. | 0.665 |
| (AVE = 0.570; CR = 0.840) | I am concerned about the potential misuse of personal information. | 0.769 |
| I believe that personal data have been misused too often. | 0.829 | |
| I think companies share information without permission. | 0.747 | |
| Evaluation of the website advertising | For me, the website advertisements are unacceptable to acceptable. | 0.858 |
| (AVE = 0.730; CR = 0.890) | For me, the website advertisements are useless to useful. | 0.861 |
| For me, the website advertisements are of low quality to high quality. | 0.845 | |
| Evaluation of the anti-ad-blocker warning | For me, the anti-ad-blocker warning is unreasonable to reasonable. | 0.869 |
| (AVE = 0.728; CR = 0.915) | For me, the anti-ad-blocker warning is unpleasant to pleasant. | 0.789 |
| For me, the anti-ad-blocker warning is disrespectful to respectful. | 0.886 | |
| For me, the anti-ad-blocker warning is unconvincing to convincing. | 0.867 |
| Latent Variable | (1) | (2) | (3) | (4) | (5) | (6) | (7) |
|---|---|---|---|---|---|---|---|
| (1) Trait reactance | 0.757 | ||||||
| (2) Attitude toward online advertising | −0.110 | 0.874 | |||||
| (3) Perceived intrusiveness of online advertising | 0.284 | −0.435 | 0.764 | ||||
| (4) Perceived harmfulness of online advertising | 0.260 | −0.339 | 0.420 | 0.782 | |||
| (5) Online privacy concern | 0.441 | −0.201 | 0.306 | 0.356 | 0.755 | ||
| (6) Evaluation of the website advertising | −0.096 | 0.563 | −0.366 | −0.214 | −0.173 | 0.854 | |
| (7) Evaluation of the anti-ad-blocker warning | −0.108 | 0.402 | −0.284 | −0.187 | −0.110 | 0.380 | 0.854 |
| Hypothesized Relationships | Path Coeff. | t Values | Sig. | f2 | q2 |
|---|---|---|---|---|---|
| H1: Anti-ad-blocker warning sensitivity → Evaluation of the anti-ad-blocker warning | 0.114 | 2.597 | p < 0.01 | 0.013 | 0.009 |
| H2: Trait reactance → Evaluation of the anti-ad-blocker warning | −0.102 | 2.159 | p < 0.05 | 0.011 | 0.006 |
| H3a: Evaluation of the anti-ad-blocker warning → Willingness to whitelist the website | 0.455 | 9.966 | p < 0.001 | 0.237 | 0.233 |
| H3b: Evaluation of the anti-ad-blocker warning → Willingness to leave the website | −0.419 | 9.252 | p < 0.001 | 0.185 | 0.180 |
| H4a: Evaluation of the website advertising → Willingness to whitelist the website | 0.101 | 2.102 | p < 0.05 | 0.012 | 0.007 |
| H4b: Evaluation of the website advertising → Willingness to leave the website | −0.037 | 0.751 | 0.453 | 0.001 | −0.004 |
| H5a: Attitude toward online advertising → Evaluation of the website adv. | 0.502 | 12.622 | p < 0.001 | 0.296 | 0.187 |
| H5b: Perceived intrusiveness of online advertising → Evaluation of the website adv. | −0.149 | 3.429 | p < 0.001 | 0.024 | 0.013 |
| H5c: Perceived harmfulness of online advertising → Evaluation of the website adv. | 0.032 | 0.788 | 0.430 | 0.001 | −0.001 |
| H5d: Online privacy concern → Evaluation of the website adv. | −0.038 | 0.920 | 0.358 | 0.002 | 0.000 |
| H6a: Trait reactance → Attitude toward to online advertising | −0.110 | 2.265 | p < 0.05 | 0.012 | 0.008 |
| H6b: Trait reactance → Perceived intrusiveness of online advertising | 0.284 | 6.083 | p < 0.001 | 0.088 | 0.049 |
| H6c: Trait reactance → Perceived harmfulness of online advertising | 0.260 | 5.515 | p < 0.001 | 0.073 | 0.040 |
| H6d: Trait reactance → Online privacy concern | 0.441 | 11.196 | p < 0.001 | 0.242 | 0.120 |
Disclaimer/Publisher’s Note: The statements, opinions and data contained in all publications are solely those of the individual author(s) and contributor(s) and not of MDPI and/or the editor(s). MDPI and/or the editor(s) disclaim responsibility for any injury to people or property resulting from any ideas, methods, instructions or products referred to in the content. |
© 2023 by the authors. Licensee MDPI, Basel, Switzerland. This article is an open access article distributed under the terms and conditions of the Creative Commons Attribution (CC BY) license (https://creativecommons.org/licenses/by/4.0/).
Share and Cite
Redondo, I.; Aznar, G. Whitelist or Leave Our Website! Advances in the Understanding of User Response to Anti-Ad-Blockers. Informatics 2023, 10, 30. https://doi.org/10.3390/informatics10010030
Redondo I, Aznar G. Whitelist or Leave Our Website! Advances in the Understanding of User Response to Anti-Ad-Blockers. Informatics. 2023; 10(1):30. https://doi.org/10.3390/informatics10010030
Chicago/Turabian StyleRedondo, Ignacio, and Gloria Aznar. 2023. "Whitelist or Leave Our Website! Advances in the Understanding of User Response to Anti-Ad-Blockers" Informatics 10, no. 1: 30. https://doi.org/10.3390/informatics10010030
APA StyleRedondo, I., & Aznar, G. (2023). Whitelist or Leave Our Website! Advances in the Understanding of User Response to Anti-Ad-Blockers. Informatics, 10(1), 30. https://doi.org/10.3390/informatics10010030

