Assessing Asset-Liability Risk with Neural Networks
Abstract
1. Introduction
2. Asset-Liability Risk
2.1. Conditional Expectations as Minimizing Functions
2.2. Monte Carlo Estimation of Value-at-Risk and Expected Shortfall
2.3. Importance Sampling
2.4. The Case of an Underlying Multivariate Normal Distribution
3. Neural Network Approximation
- , , and are the numbers of nodes in the hidden layers
- are affine functions of the form for matrices and vectors for
- is a non-linear activation function used in the hidden layers and applied component-wise. In the examples in Section 4 we choose
- is the final activation function. For a portfolio of assets and liabilities a natural choice is . To keep the presentation simple, we will consider pure liability portfolios with loss in all our examples below. Accordingly, we choose .
3.1. Training and Validation
3.1.1. Regularization through Tree Structures
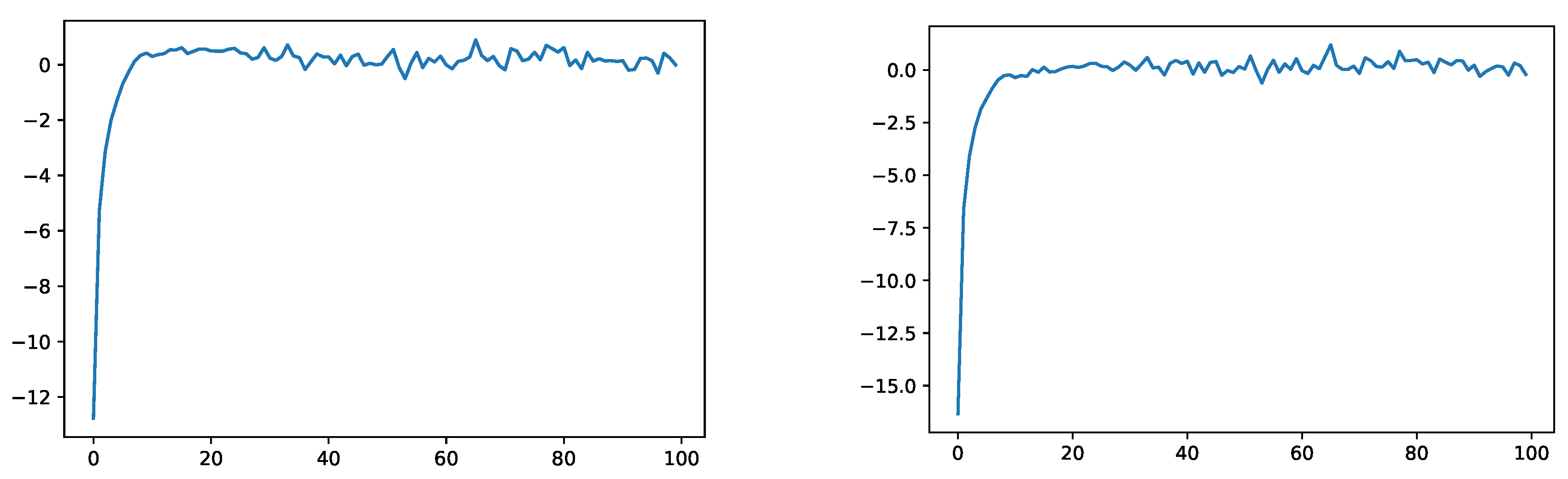
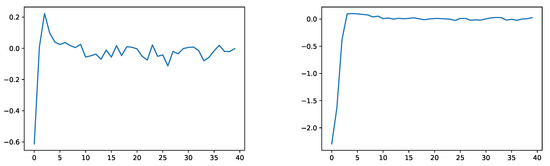
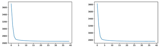
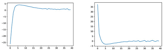
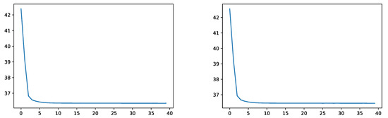
3.1.2. Stochastic Gradient Descent
3.1.3. Initialization
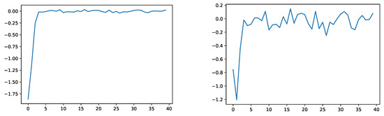
3.2. Backtesting the Network Approximation
- (i)
- Generalization error:The true conditional expectation is of the form for the unique3 measurable function minimizing the mean squared distance . To approximate l we choose a network architecture and try to find a that minimizes the empirical squared distanceBut if the samples , do not represent the distribution of well, (11) might not be a good approximation of the true expectation .
- (ii)
- Numerical minimization method:The minimization of (11) usually is a complex problem, and one has to employ a numerical method to find an approximate solution . The quality of will depend on the performance of the numerical method being used.
- (iii)
- Network architecture:It is well known that feedforward neural networks with one hidden layer have the universal approximation property; see, e.g., Cybenko (1989); Hornik et al. (1989) or Leshno et al. (1993). That is, they can approximate any continuous function uniformly on compacts to any degree of accuracy if the activation function is of a suitable form and the hidden layers contain sufficiently many nodes. As a consequence, can be made arbitrarily small if the hidden layer is large enough and is chosen appropriately. However, we do not know in advance how many nodes we need. And moreover, feedforward neural networks with two or more hidden layers have shown to yield better results in different applications.
- (a)
- (b)
- (c)
4. Examples
4.1. Single Put Option
4.2. Portfolio of Call and Put Options
4.3. Variable Annuity with GMIB
5. Conclusions
Author Contributions
Funding
Conflicts of Interest
References
- Bauer, Daniel, Andreas Reuss, and Daniela Singer. 2012. On the calculation of the solvency capital requirement based on nested simulations. ASTIN Bulletin 42: 453–99. [Google Scholar]
- Britten-Jones, Mark, and Stephen Schaefer. 1999. Non-linear Value-at-Risk. Review of Finance, European Finance Association 5: 155–80. [Google Scholar]
- Broadie, Mark, Yiping Du, and Ciamac Moallemi. 2011. Efficient risk estimation via nested sequential estimation. Management Science 57: 1171–94. [Google Scholar] [CrossRef]
- Broadie, Mark, Yiping Du, and Ciamac Moallemi. 2015. Risk estimation via regression. Operations Research 63: 1077–97. [Google Scholar] [CrossRef]
- Bru, Bernard, and Henri Heinich. 1985. Meilleures approximations et médianes conditionnelles. Annales de l’I.H.P. Probabilités et Statistiques 21: 197–224. [Google Scholar]
- Cambou, Mathieu, and Damir Filipović. 2018. Replicating portfolio approach to capital calculation. Finance and Stochastics 22: 181–203. [Google Scholar] [CrossRef]
- Carriere, Jacques F. 1996. Valuation of the early-exercise price for options using simulations and nonparametric regression. Insurance: Mathematics and Economics 19: 19–30. [Google Scholar] [CrossRef]
- Castellani, Gilberto, Ugo Fiore, Zelda Marino, Luca Passalacqua, Francesca Perla, Salvatore Scognamiglio, and Paolo Zanetti. 2019. An Investigation of Machine Learning Approaches in the Solvency II Valuation Framework. SSRN Preprint. [Google Scholar]
- Cybenko, G. 1989. Approximation by superpositions of a sigmoidal function. Mathematics of Control, Signals and Systems 2: 303–14. [Google Scholar] [CrossRef]
- David, Herbert A., and Haikady N. Nagaraja. 2003. Order Statistics, 3rd ed. Wiley Series in Probability and Statistics; Hoboken: Wiley. [Google Scholar]
- Duffie, Darrell, and Jun Pan. 2001. Analytical Value-at-Risk with jumps and credit risk. Finance and Stochastics 5: 155–80. [Google Scholar] [CrossRef]
- Fiore, Ugo, Zelda Marino, Luca Passalacqua, Francesca Perla, Salvatore Scognamiglio, and Paolo Zanetti. 2018. Tuning a deep learning network for Solvency II: Preliminary results. In Mathematical and Statistical Methods for Actuarial Sciences and Finance: MAF 2018. Berlin: Springer. [Google Scholar]
- Glasserman, Paul. 2003. Monte Carlo Methods in Financial Engineering. Stochastic Modelling and Applied Probability. Berlin: Springer. [Google Scholar]
- Glorot, Xavier, and Yoshua Bengio. 2010. Understanding the difficulty of training deep feedforward neural networks. Proceedings of the Thirteenth International Conference on Artificial Intelligence and Statistics 9: 249–56. [Google Scholar]
- Glynn, Peter, and Shing-Hoi Lee. 2003. Computing the distribution function of a conditional expectation via Monte Carlo: Discrete conditioning spaces. ACM Transactions on Modeling and Computer Simulation 13: 238–58. [Google Scholar]
- Goodfellow, Ian, Yoshua Bengio, and Aaron Courville. 2016. Deep Learning. Cambridge: MIT Press. [Google Scholar]
- Gordy, Michael B., and Sandeep Juneja. 2008. Nested simulation in portfolio risk measurement. Management Science 56: 1833–48. [Google Scholar] [CrossRef]
- Ha, Hongjun, and Daniel Bauer. 2019. A least-squares Monte Carlo approach to the estimation of enterprise risk. Working Paper. Forthcoming. [Google Scholar]
- Hejazi, Seyed Amir, and Kenneth R. Jackson. 2017. Efficient valuation of SCR via a neural network approach. Journal of Computational and Applied Mathematics 313: 427–39. [Google Scholar] [CrossRef]
- Hornik, Kurt, Maxwell Stinchcombe, and Halbert White. 1989. Multilayer feedforward networks are universal approximators. Neural Networks 2: 359–66. [Google Scholar] [CrossRef]
- Lee, Shing-Hoi. 1998. Monte Carlo Computation of Conditional Expectation Quantiles. Ph.D. thesis, Stanford University, Stanford, CA, USA. [Google Scholar]
- Leshno, Moshe, Vladimir Lin, Allan Pinkus, and Shimon Schocken. 1993. Multilayer feedforward networks with a non-polynomial activation function can approximate any function. Neural Networks 6: 861–67. [Google Scholar] [CrossRef]
- Longstaff, Francis, and Eduardo Schwartz. 2001. Valuing American options by simulation: A simple least-squares approach. The Review of Financial Studies 14: 113–47. [Google Scholar] [CrossRef]
- McNeil, Alexander J., Rüdiger Frey, and Paul Embrechts. 2015. Quantitative Risk Management: Concepts, Techniques and Tools, rev. ed. Princeton: Princeton University Press. [Google Scholar]
- Natolski, Jan, and Ralf Werner. 2017. Mathematical analysis of replication by cashflow matching. Risks 5: 13. [Google Scholar] [CrossRef]
- Pelsser, Antoon, and Janina Schweizer. 2016. The difference between LSMC and replicating portfolio in insurance liability modeling. European Actuarial Journal 6: 441–94. [Google Scholar] [CrossRef] [PubMed]
- Rouvinez, Christophe. 1997. Going Greek with VaR. Risk Magazine 10: 57–65. [Google Scholar]
- Ruder, Sebastian. 2016. An overview of gradient descent optimization algorithms. arXiv arXiv:1609.04747. [Google Scholar]
- Tsitsiklis, John, and Benjamin Van Roy. 2001. Regression methods for pricing complex American-style options. IEEE Transactions on Neural Networks 12: 694–703. [Google Scholar] [CrossRef] [PubMed]
- Wüthrich, Mario V. 2016. Market-Consistent Actuarial Valuation. EAA Series; Berlin: Springer. [Google Scholar]
- Zwingmann, Tobias, and Hajo Holzmann. 2016. Asymptotics for the expected shortfall. arXiv arXiv:1611.07222. [Google Scholar]
| 1. | More precisely, is usually defined as an - or (1-quantile depending on whether it is applied to L or . So up to the sign convention, all VaR definitions coincide if is strictly increasing. Similarly, different definitions of ES are equivalent if is continuous. |
| 2. | If the training data is generated according to a tree structure as in Section 3.1.1, one can either group the simulations , , , so that pairs with the same -component stay together or not. In our implementations, both methods gave similar results. |
| 3. | More precisely, uniqueness holds if functions are identified that agree -almost surely. |












© 2020 by the authors. Licensee MDPI, Basel, Switzerland. This article is an open access article distributed under the terms and conditions of the Creative Commons Attribution (CC BY) license (http://creativecommons.org/licenses/by/4.0/).
Share and Cite
Cheridito, P.; Ery, J.; Wüthrich, M.V. Assessing Asset-Liability Risk with Neural Networks. Risks 2020, 8, 16. https://doi.org/10.3390/risks8010016
Cheridito P, Ery J, Wüthrich MV. Assessing Asset-Liability Risk with Neural Networks. Risks. 2020; 8(1):16. https://doi.org/10.3390/risks8010016
Chicago/Turabian StyleCheridito, Patrick, John Ery, and Mario V. Wüthrich. 2020. "Assessing Asset-Liability Risk with Neural Networks" Risks 8, no. 1: 16. https://doi.org/10.3390/risks8010016
APA StyleCheridito, P., Ery, J., & Wüthrich, M. V. (2020). Assessing Asset-Liability Risk with Neural Networks. Risks, 8(1), 16. https://doi.org/10.3390/risks8010016

