Platelet and Fibrinogen Contribution to Clot Strength in Premature Neonates with Sepsis
Abstract
1. Introduction
2. Materials and Methods
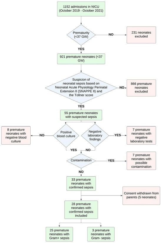
2.1. Study Design and Population
2.2. Rotational Thromboelastometry (ROTEM)
2.3. Flow Cytometry Analysis
2.4. Statistical Analysis
3. Results
3.1. Baseline Characteristics of the Study Population

3.2. Conventional Coagulation Tests (CCTs)
3.3. ROTEM Parameters
3.4. Flow Cytometry Parameters
3.5. MCFplatelet and MCEplatelet Linearity Association
3.6. MCFplatelet and MCEplatelet Correlations with Platelet Count and Platelet Function
3.7. MCFplatelet and MCEplatelet for Predicting Platelet Count and Platelet Function
3.8. MCFplatelet and MCEplatelet Discrimination Capability to Detect Thrombocytopenia
3.9. MCFplatelet and MCEplatelet for Reflecting Platelets and Fibrinogen Response
3.10. Platelet and Fibrinogen Contribution to Clot Strength

3.11. Platelets and Fibrinogen Contribution to Clot Strength in EXTEM MCF Thresholds

4. Discussion
4.1. Elasticity-Based and Amplitude-Based Platelet Contribution to Clot Strength
4.2. Elasticity-Based and Amplitude-Based Discrimination Capability to Predict Lower Platelet Count or Function
4.3. Contribution of Fibrinogen and Platelets to Clot Strength in Response to Sepsis
5. Conclusions
Supplementary Materials
Author Contributions
Funding
Institutional Review Board Statement
Informed Consent Statement
Data Availability Statement
Conflicts of Interest
Abbreviations
| A10 | Amplitude at 10 min after CT (clotting time) |
| aPTT | Activated Partial Prothrombin Time |
| AUC | Area Under the Curve |
| CCTs | Conventional Coagulation Tests |
| CFT | Clot Formation Time |
| CRP | C-Reactive Protein |
| CT | Clotting Time |
| DIC | Disseminated Intravascular Coagulation |
| EXTEM | Extrinsic Rotational Thromboelastometry |
| FIBTEM | Fibrinogen Rotational Thromboelastometry (rotational thromboelastometry assay for fibrin formation) |
| GA | Gestational Age |
| GP | Glycoprotein |
| INR | International Normalized Ratio (INR) |
| INTEM | Intrinsic Rotational Thromboelastometry |
| IQR | Interquartile Range |
| IVH | Intraventricular Hemorrhage |
| LI30, LI45, LI60 | Lysis Index at 30, 45, and 60 min after CT (clotting time) |
| MCE | Maximum Clot Elasticity |
| MCEplatelet | Platelet Contribution to Clot Elasticity |
| MCF | Maximum Clot Firmness |
| MCFplatelet | Platelet Contribution to Clot Firmness |
| MFI | Mean Fluorescence Intensity |
| NICU | Neonatal Intensive Care Unit |
| PLTs | Platelet Count |
| PRP | Platelet Rich Plasma |
| PT | Prothrombin Time |
| RIA | Radioimmunoassay |
| ROTEM | Rotational Thromboelastometry |
| SD | Standard Deviation |
| SNAPPE II | Score for Neonatal Acute Physiology Perinatal Extension II |
| TRAP | Thrombin Receptor Activating Peptide |
| WBC | White Blood Cells |
Appendix A
- Glossary
- EXTEM: Extrinsic rotational thromboelastometry. In the EXTEM assay, clot formation is induced by the activation of the extrinsic coagulation pathway using 20 μL of 0.2 mol/L calcium chloride solution (star-TEM reagent) and 20 μL of extrinsic activator (ex-TEM reagent; recombinant tissue factor and phospholipids).
- FIBTEM: Fibrinogen rotational thromboelastometry (rotational thromboelastometry assay for fibrin formation). The FIBTEM assay constitutes a modified EXTEM assay, where platelet contribution to clot formation is inhibited with 20 μL of thrombocyte inhibitor (fib-TEM reagent; Cytochalasin D and 0.2 mol/L of calcium chloride).
- MCF: Maximum clot firmness. MCF is calculated separately for EXTEM and FIBTEM. MCF reflects the final strength of the clot.
- MCE: Maximum clot elasticity. MCE is calculated as MCE = (100 × MCF)/(100 − MCF) (separately for EXTEM and FIBTEM). MCE describes the mechanical properties of the clot.
- MCFplatelet: Platelet contribution to clot firmness. MCFplatelet = (MCF-EXTEM) − (MCF-FIBTEM).
- MCΕplatelet: Platelet contribution to clot elasticity. MCEplatelet = (MCE-EXTEM) − (MCE-FIBTEM).
References
- Ree, I.M.C.; Fustolo-Gunnink, S.F.; Bekker, V.; Fijnvandraat, K.J.; Steggerda, S.J.; Lopriore, E. Thrombocytopenia in neonatal sepsis: Incidence, severity and risk factors. PLoS ONE 2017, 12, e0185581. [Google Scholar] [CrossRef] [PubMed]
- Curley, A.; Stanworth, S.J.; Willoughby, K.; Fustolo-Gunnink, S.F.; Venkatesh, V.; Hudson, C.; Deary, A.; Hodge, R.; Hopkins, V.; Lopez Santamaria, B.; et al. Randomized Trial of Platelet-Transfusion Thresholds in Neonates. N. Engl. J. Med. 2019, 380, 242–251. [Google Scholar] [CrossRef] [PubMed]
- New, H.V.; Stanworth, S.J.; Gottstein, R.; Cantwell, C.; Berryman, J.; Chalmers, E.A.; Bolton-Maggs, P.H.B. British Society for Haematology Guidelines on transfusion for fetuses, neonates and older children ( Br J Haematol. 2016;175:784–828). Addendum August 2020. Br. J. Haematol. 2020, 191, 725–727. [Google Scholar] [CrossRef] [PubMed]
- Fustolo-Gunnink, S.F.; Fijnvandraat, K.; van Klaveren, D.; Stanworth, S.J.; Curley, A.; Onland, W.; Steyerberg, E.W.; de Kort, E.; D’Haens, E.J.; Hulzebos, C.V.; et al. Preterm neonates benefit from low prophylactic platelet transfusion threshold despite varying risk of bleeding or death. Blood 2019, 134, 2354–2360. [Google Scholar] [CrossRef] [PubMed]
- Wikkelsø, A.; Wetterslev, J.; Møller, A.M.; Afshari, A. Thromboelastography (TEG) or thromboelastometry (ROTEM) to monitor haemostatic treatment versus usual care in adults or children with bleeding. Cochrane Database Syst. Rev. 2016, 2016, CD007871. [Google Scholar] [CrossRef] [PubMed]
- Hunt, H.; Stanworth, S.; Curry, N.; Woolley, T.; Cooper, C.; Ukoumunne, O.; Zhelev, Z.; Hyde, C. Thromboelastography (TEG) and rotational thromboelastometry (ROTEM) for trauma induced coagulopathy in adult trauma patients with bleeding. Cochrane Database Syst. Rev. 2015, 2015, CD010438. [Google Scholar] [CrossRef] [PubMed]
- Karkouti, K.; Callum, J.; Wijeysundera, D.N.; Rao, V.; Crowther, M.; Grocott, H.P.; Pinto, R.; Scales, D.C. Point-of-Care Hemostatic Testing in Cardiac Surgery: A Stepped-Wedge Clustered Randomized Controlled Trial. Circulation 2016, 134, 1152–1162. [Google Scholar] [CrossRef] [PubMed]
- Roullet, S.; Freyburger, G.; Cruc, M.; Quinart, A.; Stecken, L.; Audy, M.; Chiche, L.; Sztark, F. Management of bleeding and transfusion during liver transplantation before and after the introduction of a rotational thromboelastometry-based algorithm. Liver Transplant. 2015, 21, 169–179. [Google Scholar] [CrossRef] [PubMed]
- Solomon, C.; Ranucci, M.; Hochleitner, G.; Schöchl, H.; Schlimp, C.J. Assessing the Methodology for Calculating Platelet Contribution to Clot Strength (Platelet Component) in Thromboelastometry and Thrombelastography. Anesth. Analg. 2015, 121, 868–878. [Google Scholar] [CrossRef] [PubMed]
- Lang, T.; Johanning, K.; Metzler, H.; Piepenbrock, S.; Solomon, C.; Rahe-Meyer, N.; Tanaka, K.A. The effects of fibrinogen levels on thromboelastometric variables in the presence of thrombocytopenia. Anesth. Analg. 2009, 108, 751–758. [Google Scholar] [CrossRef] [PubMed]
- Lam, W.A.; Chaudhuri, O.; Crow, A.; Webster, K.D.; Li, T.-D.; Kita, A.; Huang, J.; Fletcher, D.A. Mechanics and contraction dynamics of single platelets and implications for clot stiffening. Nat. Mater. 2011, 10, 61–66. [Google Scholar] [CrossRef] [PubMed]
- Gialamprinou, D.; Kontovazainitis, C.-G.; Pouliakis, A.; Fleva, A.; Markopoulou, M.; Bessina, M.; Katsaras, G.N.; Chatziioannidis, I.; Giannakou, A.; Roilides, E.; et al. Sepsis-induced coagulopathy in preterm neonates with Gram-positive sepsis presents with hypercoagulation and reduced platelet activation compared with healthy preterm neonates. Res. Pract. Thromb. Haemost. 2023, 7, 100100. [Google Scholar] [CrossRef] [PubMed]
- Iba, T.; Levi, M.; Levy, J.H. Intracellular communication and immunothrombosis in sepsis. J. Thromb. Haemost. 2022, 20, 2475–2484. [Google Scholar] [CrossRef] [PubMed]
- Gaertner, F.; Massberg, S. Blood coagulation in immunothrombosis-At the frontline of intravascular immunity. Semin. Immunol. 2016, 28, 561–569. [Google Scholar] [CrossRef] [PubMed]
- Ranucci, M.; Baryshnikova, E.; Ranucci, M.; Silvetti, S. Fibrinogen levels compensation of thrombocytopenia-induced bleeding following cardiac surgery. Int. J. Cardiol. 2017, 249, 96–100. [Google Scholar] [CrossRef] [PubMed]
- Munk-Andersen, H.; Schenk, B.; Larsen, O.H.; Fries, D.; Fenger-Eriksen, C. Fibrinogen concentrate improves clot strength in patients with haematological malignancies requiring platelet transfusion. Transfus. Med. 2016, 26, 291–296. [Google Scholar] [CrossRef] [PubMed]
- Fustolo-Gunnink, S.F.; Huisman, E.J.; van der Bom, J.G.; van Hout, F.M.A.; Makineli, S.; Lopriore, E.; Fijnvandraat, K. Are thrombocytopenia and platelet transfusions associated with major bleeding in preterm neonates? A systematic review. Blood Rev. 2019, 36, 1–9. [Google Scholar] [CrossRef] [PubMed]
- Ranucci, M.; Di Dedda, U.; Baryshnikova, E. Platelet Contribution to Clot Strength in Thromboelastometry: Count, Function, or Both? Platelets 2020, 31, 88–93. [Google Scholar] [CrossRef] [PubMed]
- Singer, M.; Deutschman, C.S.; Seymour, C.W.; Shankar-Hari, M.; Annane, D.; Bauer, M.; Bellomo, R.; Bernard, G.R.; Chiche, J.-D.; Coopersmith, C.M.; et al. The Third International Consensus Definitions for Sepsis and Septic Shock (Sepsis-3). JAMA 2016, 315, 801–810. [Google Scholar] [CrossRef] [PubMed]
- European Medicines Agency (EMA). Report on the Expert Meeting on Neonatal and Paediatric Sepsis; European Medicines Agency (EMA): London, UK, 2010.
- Molloy, E.J.; Wynn, J.L.; Bliss, J.; Koenig, J.M.; Keij, F.M.; McGovern, M.; Kuester, H.; Turner, M.A.; Giannoni, E.; Mazela, J.; et al. Neonatal sepsis: Need for consensus definition, collaboration and core outcomes. Pediatr. Res. 2020, 88, 2–4. [Google Scholar] [CrossRef] [PubMed]
- Richardson, D.K.; Corcoran, J.D.; Escobar, G.J.; Lee, S.K. SNAP-II and SNAPPE-II: Simplified newborn illness severity and mortality risk scores. J. Pediatr. 2001, 138, 92–100. [Google Scholar] [CrossRef] [PubMed]
- Töllner, U. Early diagnosis of septicemia in the newborn. Clinical studies and sepsis score. Eur. J. Pediatr. 1982, 138, 331–337. [Google Scholar] [CrossRef] [PubMed]
- Spurgeon, B.E.J.; Linden, M.D.; Michelson, A.D.; Frelinger, A.L. 3rd Immunophenotypic Analysis of Platelets by Flow Cytometry. Curr. Protoc. 2021, 1, e178. [Google Scholar] [CrossRef] [PubMed]
- Whiting, D.; DiNardo, J.A. TEG and ROTEM: Technology and clinical applications. Am. J. Hematol. 2014, 89, 228–232. [Google Scholar] [CrossRef] [PubMed]
- Solomon, C.; Traintinger, S.; Ziegler, B.; Hanke, A.; Rahe-Meyer, N.; Voelckel, W.; Schöchl, H. Platelet function following trauma. A multiple electrode aggregometry study. Thromb. Haemost. 2011, 106, 322–330. [Google Scholar] [PubMed]
- Solomon, C.; Baryshnikova, E.; Schlimp, C.J.; Schöchl, H.; Asmis, L.M.; Ranucci, M. FIBTEM PLUS provides an improved thromboelastometry test for measurement of fibrin-based clot quality in cardiac surgery patients. Anesth. Analg. 2013, 117, 1054–1062. [Google Scholar] [CrossRef] [PubMed]
- Solomon, C.; Hagl, C.; Rahe-Meyer, N. Time course of haemostatic effects of fibrinogen concentrate administration in aortic surgery. Br. J. Anaesth. 2013, 110, 947–956. [Google Scholar] [CrossRef] [PubMed]
- Ranucci, M.; Pistuddi, V.; Di Dedda, U.; Menicanti, L.; De Vincentiis, C.; Baryshnikova, E. Platelet function after cardiac surgery and its association with severe postoperative bleeding: The PLATFORM study. Platelets 2019, 30, 908–914. [Google Scholar] [CrossRef] [PubMed]
- Michelson, A.D. Platelet function in the newborn. Semin. Thromb. Hemost. 1998, 24, 507–512. [Google Scholar] [CrossRef] [PubMed]
- Rajasekhar, D.; Kestin, A.S.; Bednarek, F.J.; Ellis, P.A.; Barnard, M.R.; Michelson, A.D. Neonatal platelets are less reactive than adult platelets to physiological agonists in whole blood. Thromb. Haemost. 1994, 72, 957–963. [Google Scholar] [CrossRef] [PubMed]
- Nuttall, G.A.; Oliver, W.C.; Santrach, P.J.; Bryant, S.; Dearani, J.A.; Schaff, H.V.; Ereth, M.H. Efficacy of a simple intraoperative transfusion algorithm for nonerythrocyte component utilization after cardiopulmonary bypass. Anesthesiology 2001, 94, 773–781. [Google Scholar] [CrossRef] [PubMed]
- Sokou, R.; Ioakeimidis, G.; Piovani, D.; Parastatidou, S.; Konstantinidi, A.; Tsantes, A.G.; Lampridou, M.; Houhoula, D.; Iacovidou, N.; Kokoris, S.; et al. Development and validation of a sepsis diagnostic scoring model for neonates with suspected sepsis. Front. Pediatr. 2022, 10, 1004727. [Google Scholar] [CrossRef] [PubMed]
- Levi, M.; Schultz, M.J. What do sepsis-induced coagulation test result abnormalities mean to intensivists? Intensive Care Med. 2017, 43, 581–583. [Google Scholar] [CrossRef] [PubMed]
- Daudel, F.; Kessler, U.; Folly, H.; Lienert, J.S.; Takala, J.; Jakob, S.M. Thromboelastometry for the assessment of coagulation abnormalities in early and established adult sepsis: A prospective cohort study. Crit. Care 2009, 13, R42. [Google Scholar] [CrossRef] [PubMed]
- Davies, G.R.; Lawrence, M.; Pillai, S.; Mills, G.M.; Aubrey, R.; Thomas, D.; Williams, R.; Morris, K.; Evans, P.A. The effect of sepsis and septic shock on the viscoelastic properties of clot quality and mass using rotational thromboelastometry: A prospective observational study. J. Crit. Care 2018, 44, 7–11. [Google Scholar] [CrossRef] [PubMed]
- Müller, M.C.; Meijers, J.C.M.; Vroom, M.B.; Juffermans, N.P. Utility of thromboelastography and/or thromboelastometry in adults with sepsis: A systematic review. Crit. Care 2014, 18, R30. [Google Scholar] [CrossRef] [PubMed]
- Ostrowski, S.R.; Windeløv, N.A.; Ibsen, M.; Haase, N.; Perner, A.; Johansson, P.I. Consecutive thrombelastography clot strength profiles in patients with severe sepsis and their association with 28-day mortality: A prospective study. J. Crit. Care 2013, 28, 317.e1–317.e11. [Google Scholar] [CrossRef] [PubMed]
- Wikkelsø, A.; Wetterslev, J.; Møller, A.M.; Afshari, A. Thromboelastography (TEG) or rotational thromboelastometry (ROTEM) to monitor haemostatic treatment in bleeding patients: A systematic review with meta-analysis and trial sequential analysis. Anaesthesia 2017, 72, 519–531. [Google Scholar] [CrossRef] [PubMed]
- Zipperle, J.; Schmitt, F.C.F.; Schöchl, H. Point-of-care, goal-directed management of bleeding in trauma patients. Curr. Opin. Crit. Care 2023, 29, 702–712. [Google Scholar] [CrossRef] [PubMed]
- Sola-Visner, M.; Leeman, K.T.; Stanworth, S.J. Neonatal platelet transfusions: New evidence and the challenges of translating evidence-based recommendations into clinical practice. J. Thromb. Haemost. 2022, 20, 556–564. [Google Scholar] [CrossRef] [PubMed]




| Characteristics | Confirmed Sepsis (N = 28) | p-Value Between Gram (+) and Gram (−) | All Patients (N = 28) | Controls (N = 30) | p-Value Between Patients and Controls | |
|---|---|---|---|---|---|---|
| Gram (+) (N = 25) | Gram (−) (N = 3) | |||||
| General | ||||||
| GA (months) | 31.7 (29–32.4) | 27 (24.6–33.7) | 0.44 | 31.4 (27.5–32.4) | 31.4 (30.3–33) | 0.37 |
| BW (gr) | 1400 (990–1735) | 900 (740–2560) | 0.44 | 1390 (970–1757.5) | 1600 (1240–2080) | 0.13 |
| Gender (male) | 13 (52%) | 1 (33.3%) | 0.54 | 14 (50%) | 14 (46.7%) | >0.99 |
| Mode of delivery (CS) | 21 (84%) | 3 (100%) | 0.45 | 24 (85.7%) | 28 (93.3%) | 0.42 |
| Caucasian race | All | All | >0.99 | All | All | >0.99 |
| IUGR | 7 (28%) | 1 (33.3%) | 0.84 | 8 (28.6%) | 6 (20%) | 0.55 |
| SGA | 5 (20%) | 0 (0%) | 0.39 | 5 (17.9%) | 3 (10%) | 0.46 |
| Survival | All | 1 survivor | 0.01 | 26 (92.9%) survived | All survived | 0.23 |
| PPROM | None | None | 0 (0%) | 2 (6.7%) | 0.49 | |
| Bleeding observed | None | 2 (66.7%) | 0.01 | 2 (7.1%) | none | 0.23 |
| Neonatal morbidities (any of the diseases below) | ||||||
| Morbidity (any from below) | 19 (76%) | 2 (66.7%) | 0.72 | 24 (85.7%) | 17 (56.7%) | 0.02 |
| RDS | 19 (76%) | 2 (66.7%) | 0.72 | 21 (75%) | 17 (56.7%) | 0.17 |
| IVH | 1 (4%) | 2 (66.7%) | 0.02 | 3 (10.7%) | 0 (0%) | >0.99 |
| NEC | None | None | >0.99 | None | None | >0.99 |
| Microbiome | 13 × Staphylococcus epidermidis 10 × Staphylococcus haemoliticus 2 × Staphylococcus hominis | 2 × e-coli 1 × enterobacter | 13 × Staphylococcus epidermidis 10 × Staphylococcus haemoliticus 2 × Staphylococcus hominis 2 × e-coli 1 × enterobacter | All negative | ||
| Laboratory tests | ||||||
| Thrombocytopenia (PLTs < 150 × 103/μL) | 8 (32%) | 1 (33.3%) | 0.96 | 9 (32.1%) | 2 (6.7%) | 0.019 |
| PLT levels (×103/μL) | ||||||
| <50 | 0 (0%) | 1 (33.3%) | 0.14 | 1 (3.6%) | 0 (0%) | 0.06 |
| 50–100 | 5 (20%) | 0 (0%) | 5 (17.9%) | 1 (3.3%) | ||
| 100–150 | 3 (12%) | 0 (0%) | 3 (10.7%) | 1 (3.3%) | ||
| >150 | 17 (68%) | 2 (66.7%) | 19 (67.9%) | 28 (93.3%) | ||
| CRP (mg/dL) | 7.5 (3.5–8.2) | 2.7 (2.5–8.8) | 0.68 | 7.5 (2.6–8.4) | 0.2 (0.1–0.2) | <0.0001 |
| WBC (×106/μL) | 11,900 (9710–22,700) | 16,000 (13,300–19,600) | 0.66 | 14,650 (9855–21,800) | 9955 (7170–12,300) | 0.027 |
| SGOT (U/L) | 26 (22–43) | 33 (21–51) | 0.60 | 26.5 (21.5–43.5) | 20.5 (18–30) | 0.08 |
| SGPT (U/L) | 8 (6–22) | 7 (5–9) | 0.33 | 7.5 (6–21) | 7 (6–11) | 0.09 |
| Total bilirubin (mg/dL) | 7 (2.8–7.8) | 5.5 (4.9–12.1) | 0.71 | 6.4 (3.7–8) | 7.3 (4.4–10) | 0.12 |
| Direct bilirubin (mg/dL) | 0.5 (0.4–0.6) | 0.4 (0.4–0.6) | 0.41 | 0.5 (0.4–0.6) | 0.5 (0.4–0.6) | 0.37 |
| Urea (mg/dL) | 33 (22–43) | 40 (25–42) | 0.79 | 33 (23.5–43) | 20.5 (14–34) | 0.004 |
| Creatinine (mg/dL) | 0.5 (0.4–0.7) | 0.6 (0.4–0.7) | 0.82 | 0.5 (0.4–0.7) | 0.6 (0.5–0.7) | 0.77 |
| Maternal characteristics | ||||||
| Maternal age (years) | 34 (30–40) | 34 (30–45) | 0.91 | 34 (30–40.5) | 35 (31–38) | 0.98 |
| Disease (any from below) | 15 (60%) | 3 (100%) | 0.53 | 18 (64.3%) | 12 (40%) | 0.07 |
| Thyroid disease | 7 (28%) | 1 (33.3%) | 0.85 | 8 (28.6%) | 6 (20%) | 0.45 |
| Preeclampsia | 3 (12%) | 0 (0%) | 0.53 | 3 (10.7%) | 0 (0%) | 0.11 |
| HD | 5 (20%) | 1 (33.3%) | 0.59 | 6 (21.4%) | 2 (6.7%) | 0.14 |
| DM | 4 (16%) | 0 (0%) | 0.45 | 4 (14.3%) | 7 (23.3%) | 0.38 |
| Other disease (chorioamnionitis, coagulation issues) | 1 (4%) | 2 (66.7%) both chorioamnionitis | 0.02 | 3 (10.7%) | 2 (6.7%) | 0.67 |
| Medication (Yes) | 12 (48%) | 3 (100%) | 0.23 | 15 (53.6%) | 10 (33.3%) | 0.19 |
| Steroids | 21 (84%) | 2 (66.7%) | 0.46 | 23 (82.1%) | 27 (90%) | 0.46 |
| Control (N = 30) Median (IQR) | Day 1 | Day 2–3 | Day 5–7 | |||||
|---|---|---|---|---|---|---|---|---|
| Patients (N = 28) Median (IQR) | p | Patients (N = 28) Median (IQR) | p | Patients (N = 26 *) Median (IQR) | p | |||
| Intem | CT (s) | 203 (172–250) | 208 (178–243) | 0.7371 | 214 (174–238) | 1.0000 | 198 (165–210) | 0.1414 |
| A10 (mm) | 60 (56–66) | 60 (56–65) | 0.5218 | 63 (57–67) | 0.6599 | 68 (64–71) | 0.0033 | |
| CFT (s) | 61 (44–68) | 70 (59–101) | 0.0361 | 56.5 (45–76) | 0.9344 | 42 (37–50) | 0.0028 | |
| MCF (mm) | 64 (60–68) | 63 (59–67) | 0.5318 | 65 (62–70) | 0.4199 | 71 (67–73) | 0.0023 | |
| LI30 (%) | 98 (97–99) | 98 (97–100) | 0.7117 | 99 (98–100) | 0.2670 | 98 (97–99) | 0.7362 | |
| LI45 (%) | 95 (93–97) | 95 (93–98) | 0.4068 | 96 (95–97) | 0.2261 | 95 (94–97) | 0.5017 | |
| LI60 (%) | 91.5 (90–94) | 92.5 (90–95) | 0.2800 | 93 (92.5–95.5) | 0.0307 | 93 (91.5–94) | 0.1464 | |
| Extem | CT (s) | 49.5 (45–55) | 54 (49–61.5) | 0.0863 | 51 (47–61.5) | 0.3831 | 45.5 (43–51) | 0.0474 |
| A10 (mm) | 60 (55–66) | 61.5 (55–66) | 0.9193 | 62 (58–66.5) | 0.4687 | 66.5 (59–72) | 0.0182 | |
| CFT (s) | 67.5 (52–88) | 73 (61–91.5) | 0.0973 | 65.5 (48–81.5) | 0.7438 | 54 (42–66) | 0.0271 | |
| MCF (mm) | 65 (59–68) | 64.5 (61–68.5) | 0.9876 | 65 (61–71) | 0.5589 | 70 (63–73) | 0.0152 | |
| LI30 (%) | 99 (98–100) | 99 (98–100) | 0.6100 | 99.5 (98.5–100) | 0.2300 | 99 (98–100) | 0.7214 | |
| LI45 (%) | 95.5 (94–97) | 96 (94–98) | 0.3590 | 96.5 (94–98) | 0.2232 | 95 (94–97) | 0.9206 | |
| LI60 (%) | 93 (90–94) | 93 (91–96) | 0.2607 | 94 (92–96) | 0.0611 | 93 (91.5–94.5) | 0.4336 | |
| Fibtem | CT (s) | 52 (47–58) | 56 (47.5–60) | 0.2099 | 49.5 (44–59.5) | 0.5179 | 46 (43–49) | 0.0204 |
| A10 (mm) | 17 (12–24) | 21 (17–25) | 0.0232 | 22 (19.5–27) | 0.0042 | 23 (20–30) | 0.0013 | |
| CFT (s) | 165 (106–222) | 162.5 (101–637) | 0.6330 | 212 (104–363) | 0.5682 | 111 (72–400) | 0.3555 | |
| MCF (mm) | 17 (13–24) | 23 (19.5–26.5) | 0.0037 | 24 (21–29) | 0.0007 | 25 (22–31) | 0.0002 | |
| LI30 (%) | 100 (98–100) | 100 (100–100) | 0.0273 | 100 (100–100) | 0.0403 | 100 (97–100) | 0.3852 | |
| LI45 (%) | 99.5 (95–100) | 100 (100–100) | 0.0125 | 100 (99.5–100) | 0.0288 | 100 (93–100) | 0.7141 | |
| LI60 (%) | 99 (95–100) | 100 (100–100) | 0.0155 | 100 (100–100) | 0.0228 | 100 (92–100) | 0.6631 | |
| MCE platelet | 163 (126–193) | 152 (127–180) | 0.4184 | 157 (122–210) | 0.8458 | 204 (147–238) | 0.0525 | |
| MCF platelet | 46 (42–49) | 42 (35–44) | 0.0004 | 43 (35–45) | 0.0014 | 42 (37–48) | 0.0676 | |
| Flow Cytometry | GPIb CD42b MFI inactivated | 2.5 (2.3–2.7) | 2.8 (2.4–3) | 0.0826 | 2.7 (2.5–2.9) | 0.0648 | 2.8 (2.6–3.1) | 0.0027 |
| GPIb CD42b inactivated receptors | 7152 (6712–7917) | 8152.5 (6888–8698) | 0.0826 | 7770 (7211–8565) | 0.0648 | 8035 (7476–9126) | 0.0027 | |
| GPIb 42b MFI activated | 2.6 (2.3–2.7) | 2.7 (2.5–3) | 0.0507 | 2.6 (2.5–3) | 0.0813 | 2.8 (2.6–3.1) | 0.0011 | |
| GPIb 42b activated receptors | 7520 (6771–7917) | 7946.5 (7152.5–8742) | 0.0498 | 7681 (7152–8654) | 0.0800 | 8314.5 (7564–9126) | 0.0011 | |
| GPIIb CD41 MFI inactivated | 2.8 (2.6–3.1) | 3 (2.8–3.3) | 0.0187 | 3 (2.6–3.4) | 0.1845 | 3.1 (2.9–3.4) | 0.0104 | |
| GPIIb CD41 inactivated receptors | 8079 (7623–8979) | 8845.5 (8226–9659) | 0.0191 | 8890 (7564–10,014) | 0.1846 | 8934.5 (8506–10,014) | 0.0106 | |
| GPIIb CD41 MFI activated | 3.6 (3.1–3.8) | 3.6 (3.3–3.9) | 0.6020 | 3.4 (3–4.1) | 0.7674 | 3.7 (3.3–4.1) | 0.2780 | |
| GPIIb CD41 activated receptors | 10,474 (9126–11,262) | 10,578 (9526–11,426) | 0.6020 | 9925 (8801–12,126) | 0.7613 | 10,920 (9570–12,130) | 0.2708 | |
| GPIIIa CD61 MFI inactivated | 3.5 (3.3–4) | 3.9 (3.6–4.3) | 0.0349 | 3.8 (3.3–4.2) | 0.3496 | 3.8 (3.6–4.2) | 0.0392 | |
| GPIIIa CD61 inactivated receptors | 10,148 (9570–11,679) | 11,366 (10,430–12,574) | 0.0349 | 11,053 (9748–12,245) | 0.3215 | 11,172 (10,578–12,454) | 0.0392 | |
| GPIIIa CD61 MFI activated | 4.3 (4–4.7) | 4.6 (4.1–4.8) | 0.2397 | 4.2 (3.8–4.6) | 0.7430 | 4.6 (4–5) | 0.2207 | |
| GPIIIa CD61 activated receptors | 12,693 (11,589–13,891) | 13,591 (12,006–14,041) | 0.2460 | 12,454 (11,172–13,531) | 0.7370 | 13,411 (11,589–14,702) | 0.2366 | |
| P-selectin CD62P MFI inactivated | 1.2 (1.1–1.3) | 0.9 (0.9–1.1) | 0.0005 | 1 (0.9–1.1) | 0.0005 | 0.9 (0.9–1) | <0.0001 | |
| P-selectin CD62P inactivated receptors | 3445 (3155–3710) | 2774 (2748.5–3082) | 0.0006 | 2787 (2737–3212) | 0.0004 | 2762.5 (2720–2813) | <0.0001 | |
| P-selectin CD62P MFI activated | 1.2 (1.1–1.3) | 1.2 (1.1–1.3) | 0.8763 | 1.2 (1.1–1.2) | 0.1951 | 1.2 (1.1–1.3) | 0.4847 | |
| P-selectin CD62P activated receptors | 3503 (3328–3909) | 3561 (3255.5–3923.5) | 0.8701 | 3358 (3126–3764) | 0.2698 | 3432.5 (3241–3619) | 0.4645 | |
Disclaimer/Publisher’s Note: The statements, opinions and data contained in all publications are solely those of the individual author(s) and contributor(s) and not of MDPI and/or the editor(s). MDPI and/or the editor(s) disclaim responsibility for any injury to people or property resulting from any ideas, methods, instructions or products referred to in the content. |
© 2025 by the authors. Licensee MDPI, Basel, Switzerland. This article is an open access article distributed under the terms and conditions of the Creative Commons Attribution (CC BY) license (https://creativecommons.org/licenses/by/4.0/).
Share and Cite
Gialamprinou, D.; Kontovazainitis, C.-G.; Pouliakis, A.; Fleva, A.; Giannakou, A.; Diamanti, E.; Kratimenos, P.; Mitsiakos, G. Platelet and Fibrinogen Contribution to Clot Strength in Premature Neonates with Sepsis. Children 2025, 12, 948. https://doi.org/10.3390/children12070948
Gialamprinou D, Kontovazainitis C-G, Pouliakis A, Fleva A, Giannakou A, Diamanti E, Kratimenos P, Mitsiakos G. Platelet and Fibrinogen Contribution to Clot Strength in Premature Neonates with Sepsis. Children. 2025; 12(7):948. https://doi.org/10.3390/children12070948
Chicago/Turabian StyleGialamprinou, Dimitra, Christos-Georgios Kontovazainitis, Abraham Pouliakis, Alexandra Fleva, Anastasia Giannakou, Elisavet Diamanti, Panagiotis Kratimenos, and Georgios Mitsiakos. 2025. "Platelet and Fibrinogen Contribution to Clot Strength in Premature Neonates with Sepsis" Children 12, no. 7: 948. https://doi.org/10.3390/children12070948
APA StyleGialamprinou, D., Kontovazainitis, C.-G., Pouliakis, A., Fleva, A., Giannakou, A., Diamanti, E., Kratimenos, P., & Mitsiakos, G. (2025). Platelet and Fibrinogen Contribution to Clot Strength in Premature Neonates with Sepsis. Children, 12(7), 948. https://doi.org/10.3390/children12070948

