IGF1R as a Potential Pharmacological Target in Allergic Asthma
Abstract
:1. Introduction
2. Materials and Methods
2.1. HDM Sensitization Protocol and Therapeutic Inhibition of IGF1R
2.2. In Vivo Assessment of Lung Function
2.3. Sample Collection and Preparation
2.4. Histopathological and Immunostaining Analysis
2.5. RNA Isolation, Reverse Transcription and qPCR
2.6. Mouse ELISAS
2.7. Statistics
3. Results
3.1. Efficient Depletion of IGF1R and IGF System Gene Expression upon HDM Exposure and Pharmacological Blockade of IGF1R
3.2. Therapeutic Inhibition of IGF1R during HDM Exposure Attenuates Peripheral Blood and Bone Marrow Eosinophilia and the Increase in Serum IL13
3.3. Pharmacological Targeting of IGF1R Ameliorates Pulmonary Pathology upon HDM Exposure
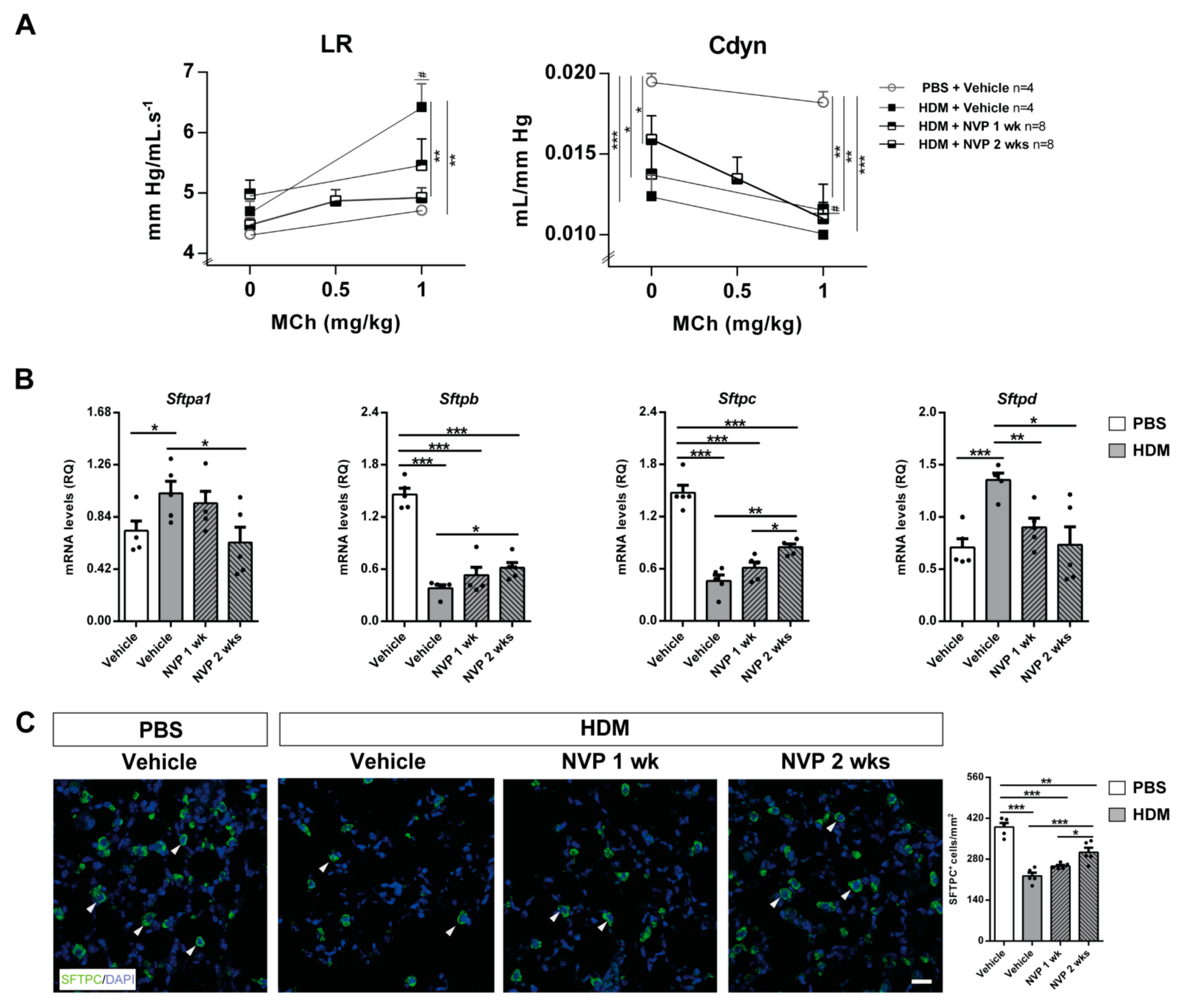
3.4. Pharmacological Blockade of IGF1R Attenuates AHR and Ameliorates Surfactant Deregulation after HDM Challenge
3.5. Therapeutic Inhibition of IGF1R Halts Expression of Allergic Airway Inflammation Markers after HDM Exposure
3.6. IGF1R Blockade Depleted Bronchiolar Epithelial Differentiation and Goblet Cell Hyperplasia upon HDM-Induced Allergy
4. Discussion
5. Conclusions
Supplementary Materials
Author Contributions
Funding
Institutional Review Board Statement
Informed Consent Statement
Data Availability Statement
Conflicts of Interest
References
- Fahy, J.V. Type 2 Inflammation in Asthma-Present in Most, Absent in Many. Nat. Rev. Immunol. 2015, 15, 57–65. [Google Scholar] [CrossRef]
- Gregory, L.G.; Lloyd, C.M. Orchestrating House Dust Mite-Associated Allergy in the Lung. Trends Immunol. 2011, 32, 402–411. [Google Scholar] [CrossRef] [PubMed]
- Calderón, M.A.; Linneberg, A.; Kleine-Tebbe, J.; De Blay, F.; de Rojas, D.H.F.; Virchow, J.C.; Demoly, P. Respiratory Allergy Caused by House Dust Mites: What do We Really Know? J. Allergy Clin. Immunol. 2015, 136, 38–48. [Google Scholar] [CrossRef] [PubMed]
- Kuo, C.H.S.; Pavlidis, S.; Loza, M.; Baribaud, F.; Rowe, A.; Pandis, I.; Hoda, U.; Rossios, C.; Sousa, A.; Wilson, S.J.; et al. A Transcriptome-Driven Analysis of Epithelial Brushings and Bronchial Biopsies to Define Asthma Phenotypes in U-BIOPRED. Am. J. Respir. Crit. Care Med. 2017, 195, 443–455. [Google Scholar] [CrossRef] [PubMed]
- Kuruvilla, M.E.; Lee, F.E.-H.; Lee, G.B. Understanding Asthma Phenotypes, Endotypes and Mechanisms of Disease. Clin. Rev. Allergy Immunol. 2019, 56, 219–233. [Google Scholar] [CrossRef]
- Girnita, L.; Worrall, C.; Takahashi, S.I.; Seregard, S.; Girnita, A. Something Old, Something New and Something Borrowed: Emerging Paradigm of Insulin-Like Growth Factor Type 1 Receptor (IGF-1R) Signaling Regulation. Cell Mol. Life Sci. 2014, 71, 2403–2427. [Google Scholar] [CrossRef]
- Wang, Z.; Li, W.; Guo, Q.; Wang, Y.; Ma, L.; Zhang, X. Insulin-Like Growth Factor-1 Signaling in Lung Development and Inflammatory Lung Diseases. BioMed Res. Int. 2018, 2018, 17–19. [Google Scholar] [CrossRef]
- Griffiths, C.D.; Bilawchuk, L.M.; McDonough, J.E.; Jamieson, K.C.; Elawar, F.; Cen, Y.; Duan, W.; Lin, C.; Song, H.; Casanova, J.-L.; et al. IGF1R is an Entry Receptor for Respiratory Syncytial Virus. Nature 2020, 583, 615–619. [Google Scholar] [CrossRef]
- Vázquez-Mera, S.; Pichel, J.G.; Salgado, F.J. Involvement of IGF Proteins in Severe Allergic Asthma: New Roles for Old Players. Arch. Bronconeumol. 2021, S0300-2896, 94–96. [Google Scholar] [CrossRef]
- Fraser, D.D.; Cepinskas, G.D.V.M.; Patteron, E.K.; Slessarev, M.; Martin, C.; Daley, M.; Patel, M.A.; Miller, M.R.; O’Gorman, D.B.; Gill, S.E.; et al. Novel Outcome Biomarkers Identified with Targeted Proteomic Analyses of Plasma From Critically Ill Coronavirus Disease 2019 Patients. Crit. Care Explor. 2020, 2, e0189. [Google Scholar] [CrossRef]
- Nieto-Fontarigo, J.J.; Gonzalez-Barcala, F.J.; Andrade-Bulos, L.J.; San-José, M.E.; Cruz, M.J.; Valdés-Cuadrado, L.; Crujeiras, R.M.; Arias, P.; Salgado, F.J. iTRAQ-Based Proteomic Analysis Reveals Potential Serum Biomarkers of Allergic and Nonallergic Asthma. Allergy 2020, 75, 3171–3183. [Google Scholar] [CrossRef]
- Esnault, S.; Kelly, E.A.; Schwantes, E.A.; Liu, L.Y.; DeLain, L.P.; Hauer, J.A.; Bochkov, Y.A.; Denlinger, L.C.; Malter, J.S.; Mathur, S.K.; et al. Identification of Genes Expressed by Human Airway Eosinophils after an In Vivo Allergen Challenge. PLoS ONE 2013, 8, e67560. [Google Scholar] [CrossRef]
- Yamashita, N.; Tashimo, H.; Ishida, H.; Matsuo, Y.; Arai, H.; Nagase, H.; Adachi, T.; Ohta, K. Role of Insulin-Like Growth Factor-I in Allergen-Induced Airway Inflammation and Remodeling. Cell. Immunol. 2005, 235, 85–91. [Google Scholar] [CrossRef]
- Lee, Y.C.; Jogie-Brahim, S.; Lee, D.Y.; Han, J.; Harada, A.; Murphy, L.J.; Oh, Y. Insulin-Like Growth Factor-Binding Protein-3 (IGFBP-3) Blocks the Effects of Asthma by Negatively Regulating NF-?B Signaling through IGFBP-3R-Mediated Activation of Caspases. J. Biol. Chem. 2011, 286, 17898–17909. [Google Scholar] [CrossRef]
- Piñeiro-Hermida, S.; Gregory, J.A.; López, I.P.; Torrens, R.; Ruíz-Martínez, C.; Adner, M.; Pichel, J.G. Attenuated Airway Hyperresponsiveness and Mucus Secretion in HDM-Exposed Igf1r-Deficient Mice. Allergy 2017, 72, 1317–1326. [Google Scholar] [CrossRef]
- Piñeiro-Hermida, S.; Alfaro-Arnedo, E.; Gregory, J.A.; Torrens, R.; Ruíz-Martínez, C.; Adner, M.; López, I.P.; Pichel, J.G. Characterization of the Acute Inflammatory Profile and Resolution of Airway Inflammation after Igf1r-Gene Targeting in a Murine Model of HDM-Induced Asthma. PLoS ONE 2017, 12, e0190159. [Google Scholar] [CrossRef]
- Piñeiro-Hermida, S.; López, I.P.; Alfaro-Arnedo, E.; Torrens, R.; Iñiguez, M.; Alvarez-Erviti, L.; Ruiz-Martinez, C.; Pichel, J.G. IGF1R Deficiency Attenuates Acute Inflammatory Response in a Bleomycin-Induced Lung Injury Mouse Model. Sci. Rep. 2017, 7, 1–13. [Google Scholar] [CrossRef]
- Hewish, M.; Chau, I.; Cunningham, D. Insulin-Like Growth Factor 1 Receptor Targeted Therapeutics: Novel Compounds and Novel Treatment Strategies for Cancer Medicine. Recent Pat Anticancer Drug Discov. 2009, 4, 54–72. [Google Scholar] [CrossRef]
- Osher, E.; Macaulay, V.M. Therapeutic Targeting of the IGF Axis. Cells 2019, 8, 895. [Google Scholar] [CrossRef]
- Mitsiades, C.S.; Mitsiades, N.S.; McMullan, C.J.; Poulaki, V.; Shringarpure, R.; Akiyama, M.; Hideshima, T.; Chauhan, D.; Joseph, M.; Libermann, T.A.; et al. Inhibition of the Insulin-Like Growth Factor Receptor-1 Tyrosine Kinase Activity as a Therapeutic Strategy for Multiple Myeloma, Other Hematologic Malignancies and Solid Tumors. Cancer Cell 2004, 5, 221–230. [Google Scholar] [CrossRef]
- Cintron-Colon, R.; Sanchez-Alavez, M.; Nguyen, W.; Mori, S.; Gonzalez-Rivera, R.; Lien, T.; Bartfai, T.; Aid, S.; Francois, J.-C.; Holzenberger, M.; et al. Insulin-Like Growth Factor 1 Receptor Regulates Hypothermia During Calorie Restriction. Proc. Natl. Acad. Sci USA 2017, 114, 9731–9736. [Google Scholar] [CrossRef] [PubMed]
- Piñeiro-Hermida, S.; Martínez, P.; Blasco, M.A. Short and Dysfunctional Telomeres Protect from Allergen-Induced Airway Inflammation. Aging Cell. 2021, 20, e13352. [Google Scholar] [CrossRef] [PubMed]
- Sengupta, S.; Sobo, M.; Lee, K.; Kumar, S.S.; White, A.R.; Mender, I.; Fuller, C.; Chow, L.M.L.; Fouladi, M.; Shay, J.W.; et al. Induced Telomere Damage to Treat Telomerase Expressing Therapy-Resistant Pediatric Brain Tumors. Mol. Cancer Ther. 2018, 17, 1504–1514. [Google Scholar] [CrossRef] [PubMed]
- Kolmert, J.; Piñeiro-Hermida, S.; Hamberg, M.; Gregory, J.A.; López, I.P.; Fauland, A.; Wheelock, C.E.; Dahlen, S.-E.; Pichel, J.G.; Adner, M. Prominent Release of Lipoxygenase Generated Mediators in a Murine House Dust Mite-Induced Asthma Model. Prostaglandins Other Lipid Mediat. 2018, 137, 20–29. [Google Scholar] [CrossRef]
- Adachi, T.; Choudhury, B.K.; Stafford, S.; Sur, S.; Alam, R. The Differential Role of Extracellular Signal-Regulated Kinases and p38 Mitogen-Activated Protein Kinase in Eosinophil Functions. J. Immunol. 2000, 165, 2198–2204. [Google Scholar] [CrossRef]
- Kamper, G.T.; Stafford, S.; Adachi, T.; Jinquan, T.; Quan, S.; Grant, J.A.; Skov, P.S.; Poulsen, L.K.; Alam, R. Eotaxin Induces Degranulation and Chemotaxis of Eosinophils through the Activation of ERK2 and p38 Mitogen-Activated Protein Kinases. Blood 2000, 95, 1911–1917. [Google Scholar] [CrossRef]
- Sohn, M.H.; Lee, K.E.; Kim, K.W.; Kim, E.S.; Park, J.Y.; Kim, K.E. Calcium-Calmodulin Mediates House Dust Mite-Induced ERK Activation and IL-8 Production in Human Respiratory Epithelial Cells. Respiration 2007, 74, 447–453. [Google Scholar] [CrossRef]
- Battes, M.E.; Sedgwick, J.B.; Zhu, Y.; Liu, L.Y.; Heuser, R.G.; Jarjour, N.N.; Kita, H.; Bertics, P.J. Human Airway Eosinophils Respond to Chemoattractants with Greater Eosinophil-Derived Neurotoxin Release, Adherence to Fibronectin, and Activation of the Ras-ERK Pathway When Compared with Blood Eosinophils. J. Immunol. 2010, 184, 7125–7133. [Google Scholar] [CrossRef]
- Acat, M.; Toru, E.U.; Sahim, S.; Arik, O.; Ayada, C. High Serum Levels of IGF-I and IGFBP3 may Increase Comorbidity Risk for Asthmatic Patients. Bratisl. Med. J. 2017, 118, 691–694. [Google Scholar] [CrossRef]
- Busse, W.W. The Relationship of Airway Hyperresponsiveness and Airway Inflammation: Airway Hyperresponsiveness in Asthma: Its Measurement and Clinical Significance. Chest 2010, 138, 4S–10S. [Google Scholar] [CrossRef]
- Evans, C.M.; Raclawska, D.S.; Ttofali, F.; Liptzin, D.R.; Fletcher, A.A.; Harper, D.N.; McGing, M.A.; McElwee, M.M.; Williams, O.W.; Sanchez, E.; et al. The Polymeric Mucin Muc5ac is Required for Allergic Airway Hyperreactivity. Nat. Commun. 2015, 17, 6281. [Google Scholar] [CrossRef]
- Whitsett, J.A.; Wert, S.E.; Weaver, T.E. Alveolar Surfactant Homeostasis and Pathogenesis of Pulmonary Disease. Annu. Rev. Med. 2010, 61, 105–119. [Google Scholar] [CrossRef]
- Ogawa, H.; Ledford, J.G.; Mukherjee, S.; Aono, Y.; Nishioka, Y.; Lee, J.J.; Izumi, K.; Hollingsworth, J.W. Surfactant Protein D Attenuates Sub-Epithelial Fibrosis in Allergic Airways Disease through TGF-? Respir. Res. 2014, 15, 1–13. [Google Scholar] [CrossRef]
- Ledford, J.G.; Mukherjee, S.; Kislan, M.M.; Nugent, J.L.; Hollingsworth, J.W.; Wright, J.R. Surfactant Protein-a Suppresses Eosinophil-Mediated Killing of Mycoplasma Pneumoniae in Allergic Lungs. PLoS ONE 2012, 7, e32436. [Google Scholar] [CrossRef]
- Ikegami, M.; Whitsett, J.A.; Martis, P.C.; Weaver, T.E. Reversibility of Lung Inflammation Caused by SP-B Deficiency. Am. J. Physiol. Lung Cell. Mol. Physiol. 2005, 289, L962–L970. [Google Scholar] [CrossRef]
- Glasser, S.W.; Maxfield, M.D.; Ruetschilling, T.L.; Akinbi, H.T.; Baatz, J.E.; Kitzmiller, J.A.; Page, K.; Xu, Y.; Bao, E.L.; Korfhagen, T.R. Persistence of LPS-Induced Lung Inflammation in Surfactant Protein-C-Deficient Mice. Am. J. Respir Cell Mol. Biol. 2013, 49, 845–854. [Google Scholar] [CrossRef]
- Glasser, S.W. Surfactant Protein-C in the Maintenance of Lung Integrity and Function. J. Allergy Ther. 2011, 7, 001. [Google Scholar] [CrossRef]
- Coverstone, A.M.; Seibold, M.A.; Peters, M.C. Diagnosis and Management of T2-High Asthma. J. Allergy Clin. Immunol. Pract. 2020, 8, 442–450. [Google Scholar] [CrossRef]
- Jacquet, A. The Role of Innate Immunity Activation in House Dust Mite Allergy. Trends Mol. Med. 2011, 17, 604–611. [Google Scholar] [CrossRef]
- McAlees, J.W.; Lajoie, S.; Dienger, K.; Sproles, A.A.; Richgels, P.K.; Yang, Y.; Khodoun, M.; Azuma, M.; Yagita, H.; Fulkerson, P.C.; et al. Differential Control of CD4+ T Cell Subsets by the PD-1/PD-L1 Axis in Allergic Asthma. Eur. J. Immunol. 2015, 45, 1019–1029. [Google Scholar] [CrossRef]
- Akbari, O.; Stock, P.; Singh, A.K.; Lombardi, V.; Lee, W.L.; Freeman, G.J.; Sharpe, A.H.; Umetsu, D.T.; DeKruyff, R.H. PD-L1 and PD-L2 Modulate Airway Inflammation and iNKT-Cell-Dependent Airway Hyperreactivity in Opposing Directions. Mucosal Immunol. 2010, 3, 81–91. [Google Scholar] [CrossRef]
- Mosayebian, A.; Koohini, Z.; Hossein-Nataj, H.; Abediankenari, S.; Abedi, S.; Asgarian-Omran, H. Elevated Expression of Tim-3 and PD-1 Immune Checkpoint Receptors on T-CD4 + Lymphocytes of Patients with Asthma. Iran. J. Allergy Asthma Immunol. 2018, 17, 517–525. [Google Scholar] [CrossRef]
- Nakae, S.; Lunderius, C.; Ho, L.H.; Schäfer, B.; Tsai, M.; Galli, S.J. TNF Can Contribute to Multiple Features of Ovalbumin-Induced Allergic Inflammation of the Airways in Mice. J. Allergy Clin. Immunol. 2007, 119, 680–686. [Google Scholar] [CrossRef]
- Chu, D.K.; Llop-Guevara, A.; Walker, T.D.; Flader, K.; Goncharova, S.; Boudreau, J.E.; Moore, C.L.; In, T.S.; Waserman, S.; Coyle, A.J.; et al. IL-33, But not Thymic Stromal Lymphopoietin or IL-25, is Central to Mite and Peanut Allergic Sensitization. J. Allergy Clin. Immunol. 2013, 131, 187–200. [Google Scholar] [CrossRef] [PubMed]
- Makrinioti, H.; Toussaint, M.; Jackson, D.J.; Walton, R.P.; Johnston, S.L. Role of Interleukin 33 in Respiratory Allergy and Asthma. Lancet. Respir. Med. 2014, 2, 226–237. [Google Scholar] [CrossRef]
- Sjöberg, L.C.; Gregory, J.A.; Dahlén, S.E.; Nilsson, G.P.; Adner, M. Interleukin-33 Exacerbates Allergic Bronchoconstriction in the Mice via Activation of Mast Cells. Allergy Eur. J. Allergy Clin. Immunol. 2015, 70, 514–521. [Google Scholar] [CrossRef] [PubMed]
- Tomlinson, K.L.; Davies, G.C.G.; Sutton, D.J.; Palframan, R.T. Neutralisation of Interleukin-13 in Mice Prevents Airway Pathology Caused by Chronic Exposure to House Dust Mite. PLoS ONE 2010, 5, e13136. [Google Scholar] [CrossRef] [PubMed]
- Conroy, D.M.; Williams, T.J. Eotaxin and the Attraction of Eosinophils to the Asthmatic Lung. Respir. Res. 2001, 2, 150. [Google Scholar] [CrossRef]
- Sonar, S.S.; Ehmke, M.; Marsh, L.M.; Dietze, J.; Dudda, J.C.; Conrad, M.L.; Renz, H.; Nockher, W.A. Clara Cells Drive Eosinophil Accumulation in Allergic Asthma. Eur. Respir. J. 2012, 39, 429–438. [Google Scholar] [CrossRef]
- Ying, S.; Robinson, D.S.; Meng, Q.; Rottman, J.; Kennedy, R.; Ringler, D.J.; Mackay, C.R.; Daugherty, B.L.; Springer, M.S.; Durham, S.R.; et al. Enhanced Expression of Eotaxin and CCR3 mRNA and Protein in Atopic Asthma. Association with Airway Hyperresponsiveness and Predominant Co-Localization of Eotaxin mRNA to Bronchial Epithelial and Endothelial Cells. Eur. J. Immunol. 1997, 27, 3507–3516. [Google Scholar] [CrossRef]
- Blaylock, M.G.; Lipworth, B.J.; Dempsey, O.J.; Duncan, C.J.A.; Lee, D.K.C.; Lawrie, A.; Doulas, J.G.; Walsh, G.M. Eosinophils from Patients with Asthma Express Higher Levels of the Pan-Leucocyte Receptor CD45 and the Isoform CD45RO. Clin. Exp. Allergy 2003, 33, 936–941. [Google Scholar] [CrossRef]
- Matsuda, A.; Motoya, S.; Kimura, S.; McInnis, R.; Maizel, A.L.; Takeda, A. Disruption of Lymphocyte Function and Signaling in CD45-Associated Protein-Null Mice. J. Exp. Med. 1998, 187, 1863–1870. [Google Scholar] [CrossRef]
- López, I.P.; Piñeiro-Hermida, S.; Pais, R.S.; Torrens, R.; Hoeflich, A.; Pichel, J.G. Involvement of Igf1r in Bronchiolar Epithelial Regeneration: Role During Repair Kinetics after Selective Club Cell Ablation. PLoS ONE 2016, 11, e0166388. [Google Scholar] [CrossRef]
- Tompkins, D.H.; Besnard, V.; Lange, A.W.; Wert, S.E.; Keiser, A.R.; Smith, A.N.; Lang, R.; Whitsett, J.A. Sox2 is Required for Maintenance and Differentiation of Bronchiolar Clara, Ciliated and Goblet Cells. PLoS ONE 2009, 4, e8248. [Google Scholar] [CrossRef]
- Ren, X.; Shah, T.A.; Ustiyan, V.; Zhang, Y.; Shinn, J.; Chen, G.; Whitsett, J.A.; Kalin, T.V.; Kalinichenko, V.V. FOXM1 Promotes Allergen-Induced Goblet Cell Metaplasia and Pulmonary Inflammation. Mol. Cell. Biol. 2013, 33, 371–386. [Google Scholar] [CrossRef]
- Rajavelu, P.; Chen, G.; Xu, Y.; Kitzmiller, J.A.; Korfhagen, T.R.; Whitsett, J.A. Airway Epithelial SPDEF Integrates Goblet Cell Differentiation and Pulmonary Th2 Inflammation. J. Clin. Investig. 2015, 125, 2021–2031. [Google Scholar] [CrossRef]






Publisher’s Note: MDPI stays neutral with regard to jurisdictional claims in published maps and institutional affiliations. |
© 2021 by the authors. Licensee MDPI, Basel, Switzerland. This article is an open access article distributed under the terms and conditions of the Creative Commons Attribution (CC BY) license (https://creativecommons.org/licenses/by/4.0/).
Share and Cite
Alfaro-Arnedo, E.; López, I.P.; Piñeiro-Hermida, S.; Ucero, Á.C.; González-Barcala, F.J.; Salgado, F.J.; Pichel, J.G. IGF1R as a Potential Pharmacological Target in Allergic Asthma. Biomedicines 2021, 9, 912. https://doi.org/10.3390/biomedicines9080912
Alfaro-Arnedo E, López IP, Piñeiro-Hermida S, Ucero ÁC, González-Barcala FJ, Salgado FJ, Pichel JG. IGF1R as a Potential Pharmacological Target in Allergic Asthma. Biomedicines. 2021; 9(8):912. https://doi.org/10.3390/biomedicines9080912
Chicago/Turabian StyleAlfaro-Arnedo, Elvira, Icíar P. López, Sergio Piñeiro-Hermida, Álvaro C. Ucero, Francisco J. González-Barcala, Francisco J. Salgado, and José G. Pichel. 2021. "IGF1R as a Potential Pharmacological Target in Allergic Asthma" Biomedicines 9, no. 8: 912. https://doi.org/10.3390/biomedicines9080912
APA StyleAlfaro-Arnedo, E., López, I. P., Piñeiro-Hermida, S., Ucero, Á. C., González-Barcala, F. J., Salgado, F. J., & Pichel, J. G. (2021). IGF1R as a Potential Pharmacological Target in Allergic Asthma. Biomedicines, 9(8), 912. https://doi.org/10.3390/biomedicines9080912

