Andrographolide Suppresses Influenza A Virus-Induced Pyroptosis via PI3K/AKT-Mediated Caspase-3/GSDME Inactivation
Abstract
1. Introduction
2. Materials and Methods
2.1. Virus
2.2. Cells
2.3. Animals
2.4. RNA-Seq Analysis
2.5. qRT–PCR
2.6. Western Blotting
2.7. ELISA
2.8. Immunohistochemistry (IHC)
2.9. Cell Viability Assay
2.10. Plaque Reduction Assay
2.11. Multiplexed Immunofluorescence
2.12. Lactate Dehydrogenase (LDH) Release Assay
2.13. Propidium Iodide (PI) Staining
2.14. siRNA Assay
2.15. Statistical Analysis
3. Results
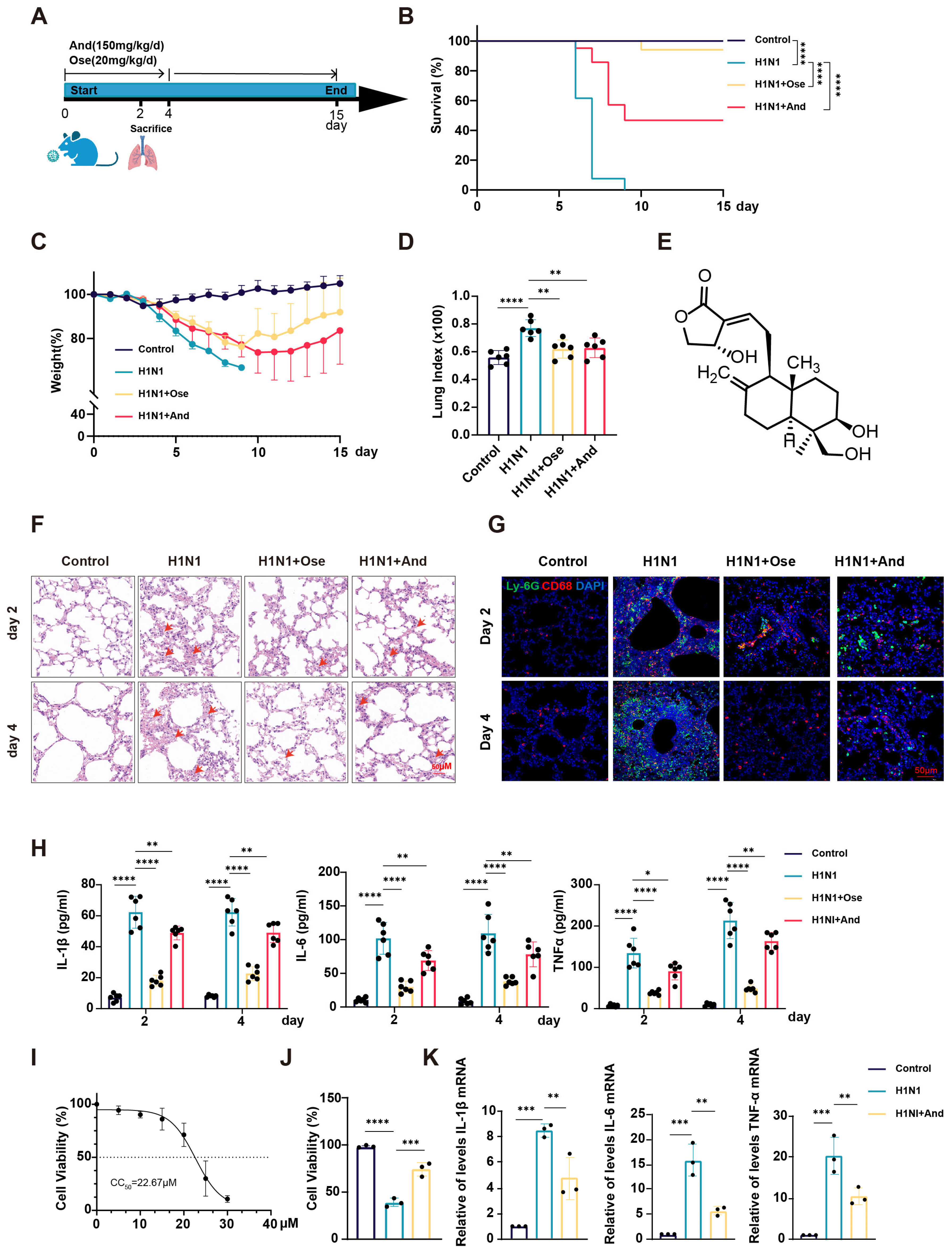
3.1. Andrographolide Conferred Protection Against IAV Infection In Vivo and In Vitro
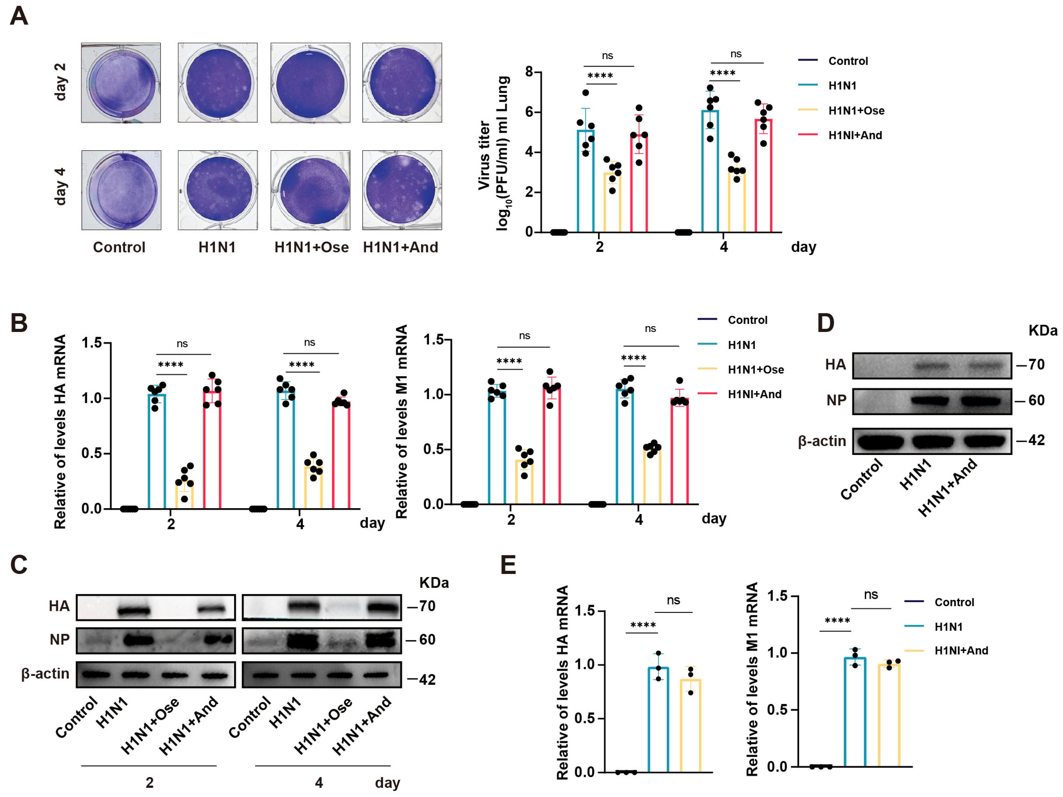
3.2. Andrographolide Did Not Affect IAV Replication
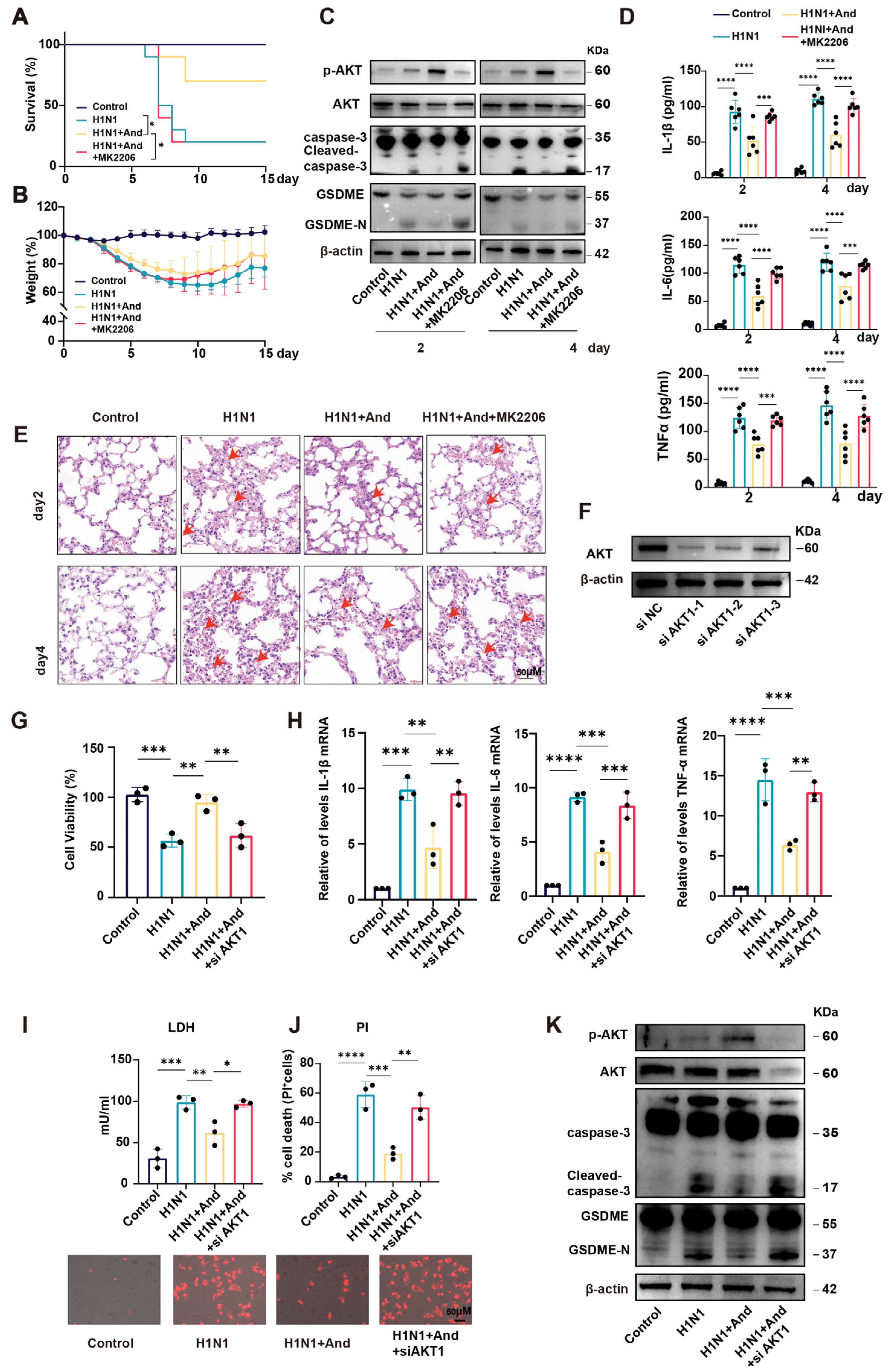
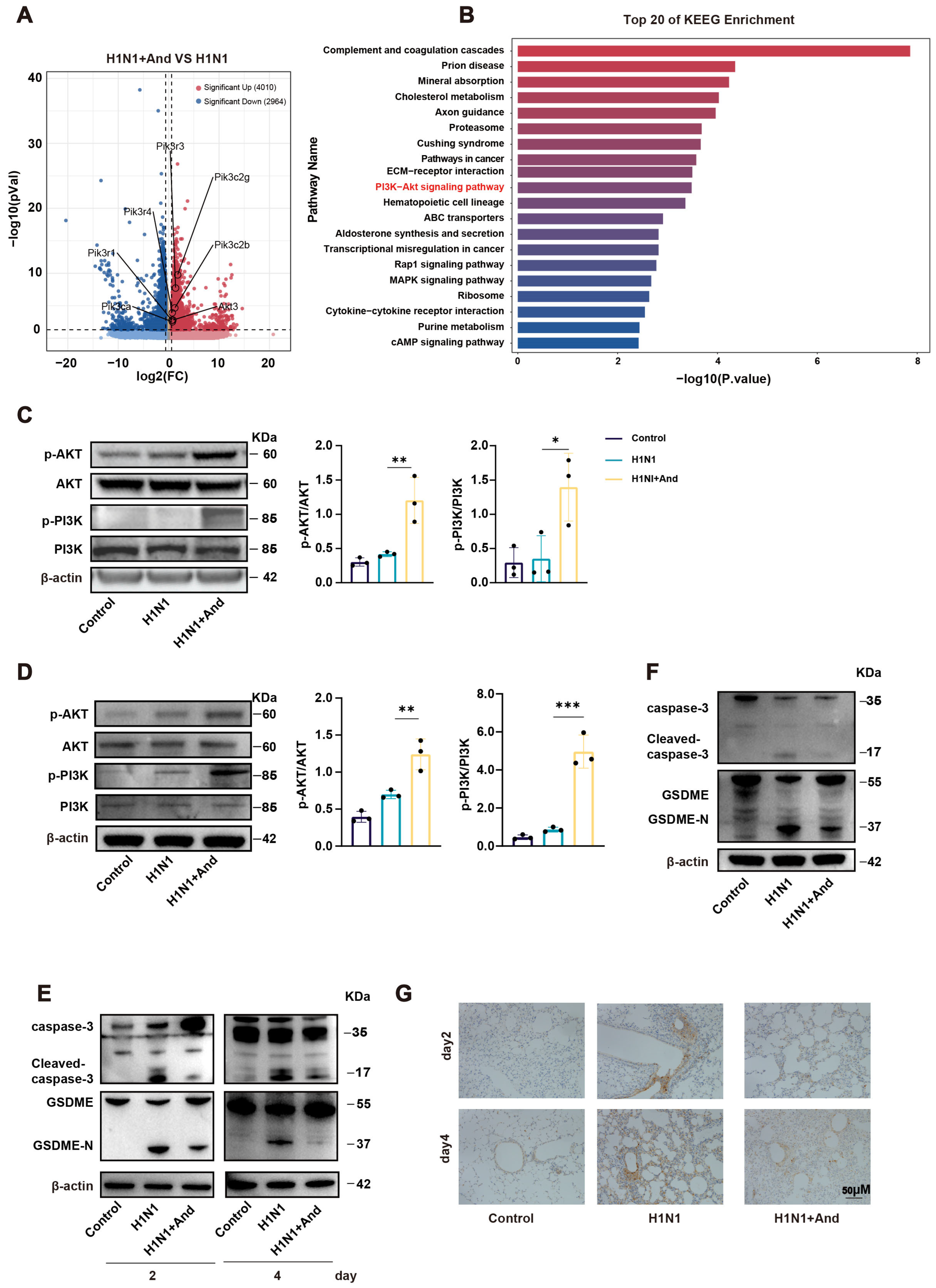
3.3. Andrographolide Activated the PI3K/AKT Signaling Pathway and Inhibited IAV-Induced Pyroptosis
3.4. The Protective Effect of Andrographolide Was Mediated Through the PI3K/AKT Signaling Pathway
4. Discussion
Supplementary Materials
Author Contributions
Funding
Institutional Review Board Statement
Informed Consent Statement
Data Availability Statement
Acknowledgments
Conflicts of Interest
Abbreviations
| IAV | Influenza A virus |
| GSDME | gasdermin E |
| ARDS | acute respiratory distress syndrome |
| SARS-CoV-2 | severe acute respiratory syndrome coronavirus 2 |
| RIG-I | Retinoic acid-inducible gene I |
| NLRP3 | NACHT, LRR and PYD domains-containing protein 3 |
| STAT3 | Signal Transducer and Activator of Transcription 3 |
| Nrf2 | Nuclear factor erythroid 2-related factor 2 |
| PI3K/AKT | Phosphatidylinositol 3-kinase/AKT serine/threonine kinase |
| SPF | specific pathogen-free |
| LD50 | median lethal dose |
| TCID50 | median tissue culture infective dose |
| MDCK | Madin–Darby canine kidney |
| FBS | fetal bovine serum |
| PBS | phosphate-buffered saline |
| BALF | Bronchoalveolar lavage fluid |
| ELISA | enzyme-linked immunosorbent assay |
| OD | optical density |
| IHC | Immunohistochemistry |
| LDH | lactate dehydrogenase |
| PI | propidium iodide |
References
- Iuliano, A.D.; Roguski, K.M.; Chang, H.H.; Muscatello, D.J.; Palekar, R.; Tempia, S.; Cohen, C.; Gran, J.M.; Schanzer, D.; Cowling, B.J.; et al. Estimates of global seasonal influenza-associated respiratory mortality: A modelling study. Lancet 2018, 391, 1285–1300. [Google Scholar] [CrossRef]
- Johnson, N.P.; Mueller, J. Updating the accounts: Global mortality of the 1918–1920 “Spanish” influenza pandemic. Bull. Hist. Med. 2002, 76, 105–115. [Google Scholar] [CrossRef] [PubMed]
- LaRussa, P. Pandemic novel 2009 H1N1 influenza: What have we learned? Semin. Respir. Crit. Care Med. 2011, 32, 393–399. [Google Scholar] [CrossRef] [PubMed]
- Nelson, M.I.; Ghedin, E. 100-year-old pandemic flu viruses yield new genomes. Nature 2022, 607, 244–245. [Google Scholar] [CrossRef] [PubMed]
- Klomp, M.; Ghosh, S.; Mohammed, S.; Nadeem Khan, M. From virus to inflammation, how influenza promotes lung damage. J. Leukoc. Biol. 2021, 110, 115–122. [Google Scholar] [CrossRef]
- Zheng, Y.; He, D.; Zuo, W.; Wang, W.; Wu, K.; Wu, H.; Yuan, Y.; Huang, Y.; Li, H.; Lu, Y.; et al. Influenza A virus dissemination and infection leads to tissue resident cell injury and dysfunction in viral sepsis. eBioMedicine 2025, 116, 105738. [Google Scholar] [CrossRef]
- Kedzierski, L.; Linossi, E.M.; Kolesnik, T.B.; Day, E.B.; Bird, N.L.; Kile, B.T.; Belz, G.T.; Metcalf, D.; Nicola, N.A.; Kedzierska, K.; et al. Suppressor of cytokine signaling 4 (SOCS4) protects against severe cytokine storm and enhances viral clearance during influenza infection. PLoS Pathog. 2014, 10, e1004134. [Google Scholar] [CrossRef]
- D’Elia, R.V.; Harrison, K.; Oyston, P.C.; Lukaszewski, R.A.; Clark, G.C. Targeting the “cytokine storm” for therapeutic benefit. Clin. Vaccine Immunol. 2013, 20, 319–327. [Google Scholar] [CrossRef]
- Ishiguro, N.; Koseki, N.; Kaiho, M.; Ariga, T.; Kikuta, H.; Oba, K.; Togashi, T.; Morita, K.; Inagawa, A.; Okamura, A.; et al. Clinical effectiveness of four neuraminidase inhibitors (oseltamivir, zanamivir, laninamivir, and peramivir) for children with influenza A and B in the 2014-2015 to 2016-2017 influenza seasons in Japan. J. Infect. Chemother. 2018, 24, 449–457. [Google Scholar] [CrossRef]
- Jing, X.; Ma, C.; Ohigashi, Y.; Oliveira, F.A.; Jardetzky, T.S.; Pinto, L.H.; Lamb, R.A. Functional studies indicate amantadine binds to the pore of the influenza A virus M2 proton-selective ion channel. Proc. Natl. Acad. Sci. USA 2008, 105, 10967–10972. [Google Scholar] [CrossRef]
- Beigel, J.H.; Hayden, F.G. Influenza Therapeutics in Clinical Practice-Challenges and Recent Advances. Cold Spring Harb. Perspect. Med. 2021, 11, a038463. [Google Scholar] [CrossRef]
- Zhao, Y.; Gao, Y.; Guyatt, G.; Uyeki, T.M.; Liu, P.; Liu, M.; Shen, Y.; Chen, X.; Luo, S.; Li, X.; et al. Antivirals for post-exposure prophylaxis of influenza: A systematic review and network meta-analysis. Lancet 2024, 404, 764–772. [Google Scholar] [CrossRef] [PubMed]
- Ison, M.G. Antivirals and resistance: Influenza virus. Curr. Opin. Virol. 2011, 1, 563–573. [Google Scholar] [CrossRef] [PubMed]
- Alessi, M.C.; Cenac, N.; Si-Tahar, M.; Riteau, B. FPR2: A Novel Promising Target for the Treatment of Influenza. Front. Microbiol. 2017, 8, 1719. [Google Scholar] [CrossRef] [PubMed]
- Kino, T.; Chrousos, G.P. Virus-mediated modulation of the host endocrine signaling systems: Clinical implications. Trends Endocrinol. Metab. 2007, 18, 159–166. [Google Scholar] [CrossRef]
- Zhao, H.; To, K.K.W.; Sze, K.H.; Yung, T.T.; Bian, M.; Lam, H.; Yeung, M.L.; Li, C.; Chu, H.; Yuen, K.Y. A broad-spectrum virus- and host-targeting peptide against respiratory viruses including influenza virus and SARS-CoV-2. Nat. Commun. 2020, 11, 4252. [Google Scholar] [CrossRef]
- Trimarco, J.D.; Nelson, S.L.; Chaparian, R.R.; Wells, A.I.; Murray, N.B.; Azadi, P.; Coyne, C.B.; Heaton, N.S. Cellular glycan modification by B3GAT1 broadly restricts influenza virus infection. Nat. Commun. 2022, 13, 6456. [Google Scholar] [CrossRef]
- Zou, J.; Jiang, M.; Xiao, R.; Sun, H.; Liu, H.; Peacock, T.; Tu, S.; Chen, T.; Guo, J.; Zhao, Y.; et al. GGCX promotes Eurasian avian-like H1N1 swine influenza virus adaption to interspecies receptor binding. Nat. Commun. 2025, 16, 670. [Google Scholar] [CrossRef]
- Xiong, R.; Zhang, L.; Li, S.; Sun, Y.; Ding, M.; Wang, Y.; Zhao, Y.; Wu, Y.; Shang, W.; Jiang, X.; et al. Novel and potent inhibitors targeting DHODH are broad-spectrum antivirals against RNA viruses including newly-emerged coronavirus SARS-CoV-2. Protein Cell 2020, 11, 723–739. [Google Scholar] [CrossRef]
- Li, L.; Xie, Q.; Bian, G.; Zhang, B.; Wang, M.; Wang, Y.; Chen, Z.; Li, Y. Anti-H1N1 viral activity of three main active ingredients from zedoary oil. Fitoterapia 2020, 142, 104489. [Google Scholar] [CrossRef]
- Tang, Y.; Wang, Z.; Huo, C.; Guo, X.; Yang, G.; Wang, M.; Tian, H.; Hu, Y.; Dong, H. Antiviral effects of Shuanghuanglian injection powder against influenza A virus H5N1 in vitro and in vivo. Microb. Pathog. 2018, 121, 318–324. [Google Scholar] [CrossRef] [PubMed]
- Sithisarn, P.; Michaelis, M.; Schubert-Zsilavecz, M.; Cinatl, J., Jr. Differential antiviral and anti-inflammatory mechanisms of the flavonoids biochanin A and baicalein in H5N1 influenza A virus-infected cells. Antivir. Res. 2013, 97, 41–48. [Google Scholar] [CrossRef] [PubMed]
- Wang, Y.; Zhou, B.; Lu, J.; Chen, Q.; Ti, H.; Huang, W.; Li, J.; Yang, Z.; Jiang, Z.; Wang, X. Inhibition of influenza virus via a sesquiterpene fraction isolated from Laggera pterodonta by targeting the NF-κB and p38 pathways. BMC Complement. Altern. Med. 2017, 17, 25. [Google Scholar] [CrossRef] [PubMed]
- Kharkivska, Y.; Kim, D.H.; Shkel, O.; Lee, S.H.; Jeong, Y.T.; Kim, Y.K.; Song, C.S.; Lee, J.S. Dual effects of Korean red ginseng extract and its fractions on influenza A virus infectivity in lung-derived cell lines. Phytomedicine 2025, 141, 156683. [Google Scholar] [CrossRef]
- Wei, M.; Song, M.; Lin, L.; Wu, Z.; Li, R.; Chen, W.; Qiao, W.; Huang, Y.; Zhong, S. Mechanism of Keke tablets in treating post-infectious cough following influenza A virus infection based on network pharmacology, molecular docking, molecular dynamics and in vivo experiments. Int. Immunopharmacol. 2025, 162, 115123. [Google Scholar] [CrossRef]
- Li, X.; Ding, W.; Lu, Y.; Zhu, H.; Bao, W.; Liu, Y.; Lyu, J.; Zhou, L.; Li, H.; Li, J.; et al. An anti-complement homogeneous polysaccharide from Houttuynia cordata ameliorates acute pneumonia with H1N1 and MRSA coinfection through rectifying Treg/Th17 imbalance in the gut-lung axis and NLRP3 inflammasome activation. Acta Pharm. Sin. B 2025, 15, 3073–3091. [Google Scholar] [CrossRef]
- Huang, L.; Wang, J.; Ma, X.; Sun, L.; Hao, C.; Wang, W. Inhibition of influenza a virus infection by natural stilbene piceatannol targeting virus hemagglutinin. Phytomedicine 2023, 120, 155058. [Google Scholar] [CrossRef]
- Sa-Ngiamsuntorn, K.; Suksatu, A.; Pewkliang, Y.; Thongsri, P.; Kanjanasirirat, P.; Manopwisedjaroen, S.; Charoensutthivarakul, S.; Wongtrakoongate, P.; Pitiporn, S.; Chaopreecha, J.; et al. Anti-SARS-CoV-2 Activity of Andrographis paniculata Extract and Its Major Component Andrographolide in Human Lung Epithelial Cells and Cytotoxicity Evaluation in Major Organ Cell Representatives. J. Nat. Prod. 2021, 84, 1261–1270. [Google Scholar] [CrossRef]
- Gupta, S.; Mishra, K.P.; Ganju, L. Broad-spectrum antiviral properties of andrographolide. Arch. Virol. 2017, 162, 611–623. [Google Scholar] [CrossRef]
- Chen, J.X.; Xue, H.J.; Ye, W.C.; Fang, B.H.; Liu, Y.H.; Yuan, S.H.; Yu, P.; Wang, Y.Q. Activity of andrographolide and its derivatives against influenza virus in vivo and in vitro. Biol. Pharm. Bull. 2009, 32, 1385–1391. [Google Scholar] [CrossRef]
- Wang, S.; Li, H.; Chen, S.; Wang, Z.; Yao, Y.; Chen, T.; Ye, Z.; Lin, P. Andrographolide induces apoptosis in human osteosarcoma cells via the ROS/JNK pathway. Int. J. Oncol. 2020, 56, 1417–1428. [Google Scholar] [CrossRef] [PubMed]
- Li, B.; Luo, Q.; Luo, K.; Lu, W.; Zeng, S.; Yang, M.; Liu, T. Synthesis of Andrographolide glycosides and evaluation of their antibacterial activity in vitro and in vivo. Bioorg. Chem. 2026, 169, 109434. [Google Scholar] [CrossRef] [PubMed]
- Tran, Q.T.N.; Gan, P.X.L.; Liao, W.; Mok, Y.K.; Chai, C.L.L.; Wong, W.S.F. Degradation of MK2 with natural compound andrographolide: A new modality for anti-inflammatory therapy. Pharmacol. Res. 2023, 194, 106861. [Google Scholar] [CrossRef] [PubMed]
- Li, G.; Tian, T.; Wang, L.; Xu, S.N.; Yang, W.P. Andrographolide Improves Influenza A virus induced Lung Epithelial Cells Injury via Regulating p38 and ERK Phosphorylation. Chin. J. Virol. 2024, 40, 476–483. [Google Scholar] [CrossRef]
- Yu, Y.; Miao, T.W.; Xiao, W.; Mao, B.; Du, L.Y.; Wang, Y.; Fu, J.J. Andrographolide Attenuates NLRP3 Inflammasome Activation and Airway Inflammation in Exacerbation of Chronic Obstructive Pulmonary Disease. Drug Des. Dev. Ther. 2024, 18, 1755–1770. [Google Scholar] [CrossRef]
- Ding, Y.; Chen, L.; Wu, W.; Yang, J.; Yang, Z.; Liu, S. Andrographolide inhibits influenza A virus-induced inflammation in a murine model through NF-κB and JAK-STAT signaling pathway. Microbes Infect. 2017, 19, 605–615. [Google Scholar] [CrossRef]
- Yu, B.; Dai, C.Q.; Jiang, Z.Y.; Li, E.Q.; Chen, C.; Wu, X.L.; Chen, J.; Liu, Q.; Zhao, C.L.; He, J.X.; et al. Andrographolide as an anti-H1N1 drug and the mechanism related to retinoic acid-inducible gene-I-like receptors signaling pathway. Chin. J. Integr. Med. 2014, 20, 540–545. [Google Scholar] [CrossRef]
- Peng, S.; Gao, J.; Liu, W.; Jiang, C.; Yang, X.; Sun, Y.; Guo, W.; Xu, Q. Andrographolide ameliorates OVA-induced lung injury in mice by suppressing ROS-mediated NF-κB signaling and NLRP3 inflammasome activation. Oncotarget 2016, 7, 80262–80274. [Google Scholar] [CrossRef]
- Lim, J.C.; Chan, T.K.; Ng, D.S.; Sagineedu, S.R.; Stanslas, J.; Wong, W.S. Andrographolide and its analogues: Versatile bioactive molecules for combating inflammation and cancer. Clin. Exp. Pharmacol. Physiol. 2012, 39, 300–310. [Google Scholar] [CrossRef]
- Yang, D.; Zhang, W.; Song, L.; Guo, F. Andrographolide protects against cigarette smoke-induced lung inflammation through activation of heme oxygenase-1. J. Biochem. Mol. Toxicol. 2013, 27, 259–265. [Google Scholar] [CrossRef]
- Tan, W.S.; Peh, H.Y.; Liao, W.; Pang, C.H.; Chan, T.K.; Lau, S.H.; Chow, V.T.; Wong, W.S. Cigarette Smoke-Induced Lung Disease Predisposes to More Severe Infection with Nontypeable Haemophilus influenzae: Protective Effects of Andrographolide. J. Nat. Prod. 2016, 79, 1308–1315. [Google Scholar] [CrossRef] [PubMed]
- Ehrhardt, C.; Ludwig, S. A new player in a deadly game: Influenza viruses and the PI3K/Akt signalling pathway. Cell Microbiol. 2009, 11, 863–871. [Google Scholar] [CrossRef] [PubMed]
- Zhang, C.; Lin, T.; Nie, G.; Hu, R.; Pi, S.; Wei, Z.; Wang, C.; Xing, C.; Hu, G. Cadmium and molybdenum co-induce pyroptosis via ROS/PTEN/PI3K/AKT axis in duck renal tubular epithelial cells. Environ. Pollut. 2021, 272, 116403. [Google Scholar] [CrossRef] [PubMed]
- Rice, S.J.; Liu, X.; Wang, H.G.; Belani, C.P. EGFR mutations and AKT phosphorylation are markers for sensitivity to combined MCL-1 and BCL-2/xL inhibition in non-small cell lung cancer. PLoS ONE 2019, 14, e0217657. [Google Scholar] [CrossRef]
- Lee, S.; Hirohama, M.; Noguchi, M.; Nagata, K.; Kawaguchi, A. Influenza A Virus Infection Triggers Pyroptosis and Apoptosis of Respiratory Epithelial Cells through the Type I Interferon Signaling Pathway in a Mutually Exclusive Manner. J. Virol. 2018, 92, e00396-18. [Google Scholar] [CrossRef]
- Sun, Y.; Yu, H.; Zhan, Z.; Liu, W.; Liu, P.; Sun, J.; Zhang, P.; Wang, X.; Liu, X.; Xu, X. TRIF-TAK1 signaling suppresses caspase-8/3-mediated GSDMD/E activation and pyroptosis in influenza A virus-infected airway epithelial cells. iScience 2025, 28, 111581. [Google Scholar] [CrossRef]
- Basavaraju, S.; Mishra, S.; Jindal, R.; Kesavardhana, S. Emerging Role of ZBP1 in Z-RNA Sensing, Influenza Virus-Induced Cell Death, and Pulmonary Inflammation. mBio 2022, 13, e0040122. [Google Scholar] [CrossRef]
- Jarboe, B.; Shubina, M.; Langlois, R.A.; Boyd, D.F.; Balachandran, S. Lung cell fates during influenza. Cell Res. 2025, 35, 707–718. [Google Scholar] [CrossRef]
- Rosli, S.; Harpur, C.M.; Lam, M.; West, A.C.; Hodges, C.; Mansell, A.; Lawlor, K.E.; Tate, M.D. Gasdermin D promotes hyperinflammation and immunopathology during severe influenza A virus infection. Cell Death Dis. 2023, 14, 727. [Google Scholar] [CrossRef]
- Wan, X.; Li, J.; Wang, Y.; Yu, X.; He, X.; Shi, J.; Deng, G.; Zeng, X.; Tian, G.; Li, Y.; et al. H7N9 virus infection triggers lethal cytokine storm by activating gasdermin E-mediated pyroptosis of lung alveolar epithelial cells. Natl. Sci. Rev. 2022, 9, nwab137. [Google Scholar] [CrossRef]
- Thorpe, L.M.; Yuzugullu, H.; Zhao, J.J. PI3K in cancer: Divergent roles of isoforms, modes of activation and therapeutic targeting. Nat. Rev. Cancer 2015, 15, 7–24. [Google Scholar] [CrossRef]
- Ehrhardt, C.; Wolff, T.; Pleschka, S.; Planz, O.; Beermann, W.; Bode, J.G.; Schmolke, M.; Ludwig, S. Influenza A virus NS1 protein activates the PI3K/Akt pathway to mediate antiapoptotic signaling responses. J. Virol. 2007, 81, 3058–3067. [Google Scholar] [CrossRef]
- Hale, B.G.; Jackson, D.; Chen, Y.H.; Lamb, R.A.; Randall, R.E. Influenza A virus NS1 protein binds p85beta and activates phosphatidylinositol-3-kinase signaling. Proc. Natl. Acad. Sci. USA 2006, 103, 14194–14199. [Google Scholar] [CrossRef]
- Krantz, M.; Eklund, D.; Särndahl, E.; Hedbrant, A. A detailed molecular network map and model of the NLRP3 inflammasome. Front. Immunol. 2023, 14, 1233680. [Google Scholar] [CrossRef]
- Xu, X.N.; Jiang, Y.; Yan, L.Y.; Yin, S.Y.; Wang, Y.H.; Wang, S.B.; Fang, L.H.; Du, G.H. Aesculin suppresses the NLRP3 inflammasome-mediated pyroptosis via the Akt/GSK3β/NF-κB pathway to mitigate myocardial ischemia/reperfusion injury. Phytomedicine 2021, 92, 153687. [Google Scholar] [CrossRef] [PubMed]
- Rogers, C.; Fernandes-Alnemri, T.; Mayes, L.; Alnemri, D.; Cingolani, G.; Alnemri, E.S. Cleavage of DFNA5 by caspase-3 during apoptosis mediates progression to secondary necrotic/pyroptotic cell death. Nat. Commun. 2017, 8, 14128. [Google Scholar] [CrossRef]
- Nuñez, G.; Benedict, M.A.; Hu, Y.; Inohara, N. Caspases: The proteases of the apoptotic pathway. Oncogene 1998, 17, 3237–3245. [Google Scholar] [CrossRef] [PubMed]
- Wang, Y.; Gao, W.; Shi, X.; Ding, J.; Liu, W.; He, H.; Wang, K.; Shao, F. Chemotherapy drugs induce pyroptosis through caspase-3 cleavage of a gasdermin. Nature 2017, 547, 99–103. [Google Scholar] [CrossRef] [PubMed]
- Sborgi, L.; Rühl, S.; Mulvihill, E.; Pipercevic, J.; Heilig, R.; Stahlberg, H.; Farady, C.J.; Müller, D.J.; Broz, P.; Hiller, S. GSDMD membrane pore formation constitutes the mechanism of pyroptotic cell death. EMBO J. 2016, 35, 1766–1778. [Google Scholar] [CrossRef]
- Nguyen, T.X.T.; Dang, D.L.; Ngo, V.Q.; Trinh, T.C.; Trinh, Q.N.; Do, T.D.; Thanh, T.T.T. Anti-inflammatory activity of a new compound from Vernonia amygdalina. Nat. Prod. Res. 2021, 35, 5160–5165. [Google Scholar] [CrossRef]
- Xia, Y.F.; Ye, B.Q.; Li, Y.D.; Wang, J.G.; He, X.J.; Lin, X.; Yao, X.; Ma, D.; Slungaard, A.; Hebbel, R.P.; et al. Andrographolide attenuates inflammation by inhibition of NF-kappa B activation through covalent modification of reduced cysteine 62 of p50. J. Immunol. 2004, 173, 4207–4217. [Google Scholar] [CrossRef] [PubMed]
- Ricci, A.; Roviello, G.N. Exploring the Protective Effect of Food Drugs against Viral Diseases: Interaction of Functional Food Ingredients and SARS-CoV-2, Influenza Virus, and HSV. Life 2023, 13, 402. [Google Scholar] [CrossRef] [PubMed]
- Chen, Y.; Wu, C.; Li, H.; Powell, H.; Chen, A.; Zhu, G.; Cong, W.; Fu, L.; Pekosz, A.; Leng, S.X. Antiviral effect and mechanism of Phillyrin and its reformulated FS21 against influenza. Influ. Other Respir. Viruses 2023, 17, e13112. [Google Scholar] [CrossRef] [PubMed]
- Zhang, Q.; Hu, L.Q.; Li, H.Q.; Wu, J.; Bian, N.N.; Yan, G. Beneficial effects of andrographolide in a rat model of autoimmune myocarditis and its effects on PI3K/Akt pathway. Korean J. Physiol. Pharmacol. 2019, 23, 103–111. [Google Scholar] [CrossRef]
- Shin, Y.K.; Liu, Q.; Tikoo, S.K.; Babiuk, L.A.; Zhou, Y. Effect of the phosphatidylinositol 3-kinase/Akt pathway on influenza A virus propagation. J. Gen. Virol. 2007, 88, 942–950. [Google Scholar] [CrossRef]
- Duan, M.X.; Zhou, H.; Wu, Q.Q.; Liu, C.; Xiao, Y.; Deng, W.; Tang, Q.Z. Andrographolide Protects against HG-Induced Inflammation, Apoptosis, Migration, and Impairment of Angiogenesis via PI3K/AKT-eNOS Signalling in HUVECs. Mediat. Inflamm. 2019, 2019, 6168340. [Google Scholar] [CrossRef]
- Zhang, H.; Wang, W.; Du, Q. Andrographolide attenuates bupivacaine-induced cytotoxicity in SH-SY5Y cells through preserving Akt/mTOR activity. Drug Des. Dev. Ther. 2019, 13, 1659–1666. [Google Scholar] [CrossRef]
- Bodiga, V.L.; Bathula, J.; Kudle, M.R.; Vemuri, P.K.; Bodiga, S. Andrographolide suppresses cisplatin-induced endothelial hyperpermeability through activation of PI3K/Akt and eNOS -derived nitric oxide. Bioorg. Med. Chem. 2020, 28, 115809. [Google Scholar] [CrossRef]
- Chai, S.; Yang, Y.; Wei, L.; Cao, Y.; Ma, J.; Zheng, X.; Teng, J.; Qin, N. Luteolin rescues postmenopausal osteoporosis elicited by OVX through alleviating osteoblast pyroptosis via activating PI3K-AKT signaling. Phytomedicine 2024, 128, 155516. [Google Scholar] [CrossRef]
- An, Y.; Zhai, T.; Wang, F.; Zhang, K.; Feng, M.; Song, D.; Li, Z.; Guo, F. TREM-1 Promotes Microglial Pyroptosis and Mitochondrial Fission in Intracerebral Hemorrhage via the PI3K/AKT Pathway. FASEB J. 2025, 39, e71115. [Google Scholar] [CrossRef]
- Li, X.; Yuan, F.; Xiong, Y.; Tang, Y.; Li, Z.; Ai, J.; Miao, J.; Ye, W.; Zhou, S.; Wu, Q.; et al. FAM3A plays a key role in protecting against tubular cell pyroptosis and acute kidney injury. Redox Biol. 2024, 74, 103225. [Google Scholar] [CrossRef]
- Xia, Y.; Wang, Y.; Chen, K.; Zhang, M.; Jiang, Q.; Xu, T. Quercetin attenuated necroptosis and apoptosis caused by LPS-induced mitochondrial function dysfunction through the METTL3-mediated PTEN m(6)A methylation/PI3K/AKT signaling in broiler livers. Phytomedicine 2025, 139, 156551. [Google Scholar] [CrossRef]
- Cheng, Z.; Tseng, Y.; White, M.F. Insulin signaling meets mitochondria in metabolism. Trends Endocrinol. Metab. 2010, 21, 589–598. [Google Scholar] [CrossRef]




Disclaimer/Publisher’s Note: The statements, opinions and data contained in all publications are solely those of the individual author(s) and contributor(s) and not of MDPI and/or the editor(s). MDPI and/or the editor(s) disclaim responsibility for any injury to people or property resulting from any ideas, methods, instructions or products referred to in the content. |
© 2026 by the authors. Licensee MDPI, Basel, Switzerland. This article is an open access article distributed under the terms and conditions of the Creative Commons Attribution (CC BY) license.
Share and Cite
Yang, W.; He, Q.; Sun, Z.; Zhang, X.; Li, Q.; Zhou, C.; Cui, Y.; Wei, Z.; Shi, J.; Wang, C.; et al. Andrographolide Suppresses Influenza A Virus-Induced Pyroptosis via PI3K/AKT-Mediated Caspase-3/GSDME Inactivation. Biomedicines 2026, 14, 887. https://doi.org/10.3390/biomedicines14040887
Yang W, He Q, Sun Z, Zhang X, Li Q, Zhou C, Cui Y, Wei Z, Shi J, Wang C, et al. Andrographolide Suppresses Influenza A Virus-Induced Pyroptosis via PI3K/AKT-Mediated Caspase-3/GSDME Inactivation. Biomedicines. 2026; 14(4):887. https://doi.org/10.3390/biomedicines14040887
Chicago/Turabian StyleYang, Wen, Qi He, Zhen Sun, Xiaochang Zhang, Qingyu Li, Changdong Zhou, Yuke Cui, Zhenqiao Wei, Jingqi Shi, Chenhui Wang, and et al. 2026. "Andrographolide Suppresses Influenza A Virus-Induced Pyroptosis via PI3K/AKT-Mediated Caspase-3/GSDME Inactivation" Biomedicines 14, no. 4: 887. https://doi.org/10.3390/biomedicines14040887
APA StyleYang, W., He, Q., Sun, Z., Zhang, X., Li, Q., Zhou, C., Cui, Y., Wei, Z., Shi, J., Wang, C., Jiao, Y., Guo, L., Xing, Y., & Wang, S. (2026). Andrographolide Suppresses Influenza A Virus-Induced Pyroptosis via PI3K/AKT-Mediated Caspase-3/GSDME Inactivation. Biomedicines, 14(4), 887. https://doi.org/10.3390/biomedicines14040887

