Empagliflozin Alleviates Osteoarthritis Progression by Attenuating Inflammation, Restoring Impaired Autophagy, and Ameliorating Chondrocyte Senescence
Abstract
1. Introduction
2. Materials and Methods
2.1. Main Reagents
2.2. The Isolation and Identification of Chondrocytes
2.3. CCK-8 Assay
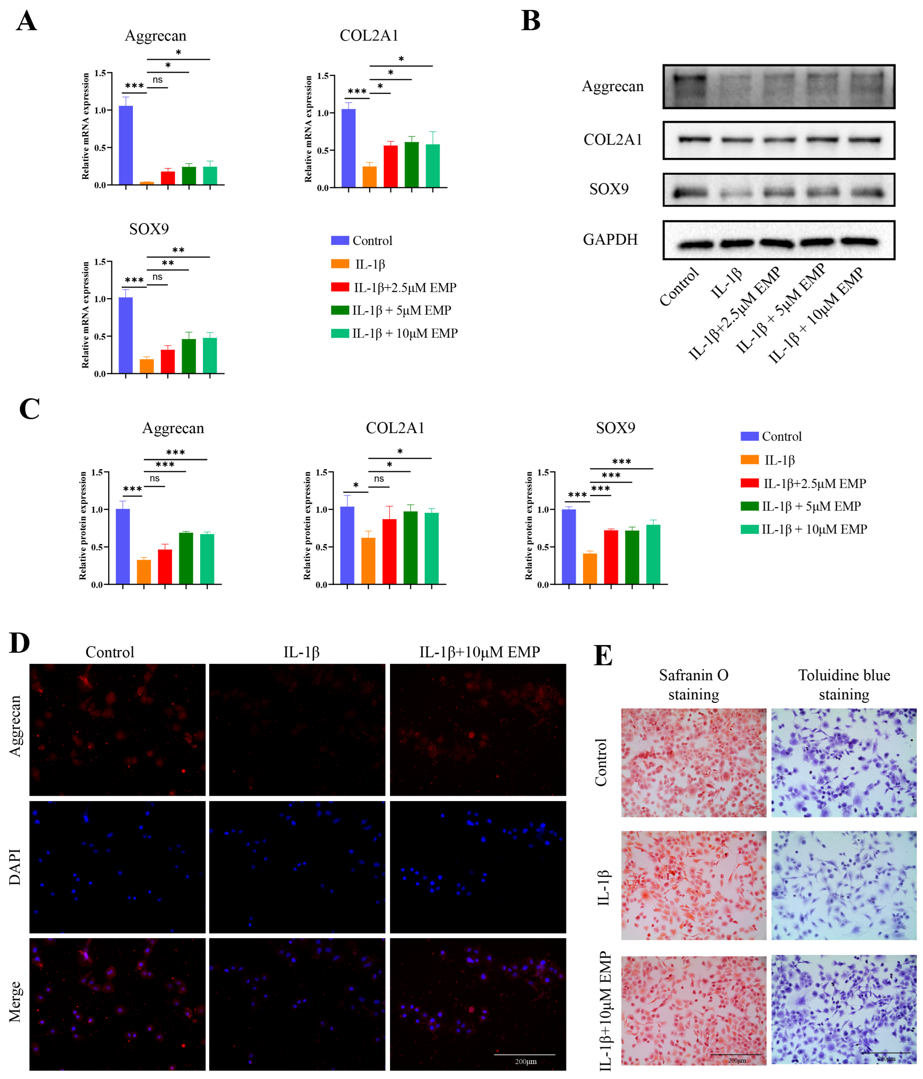
2.4. Safranin O and Toluidine Blue Staining
2.5. Quantitative Reverse Transcription Polymerase Chain Reaction (qRT-PCR)
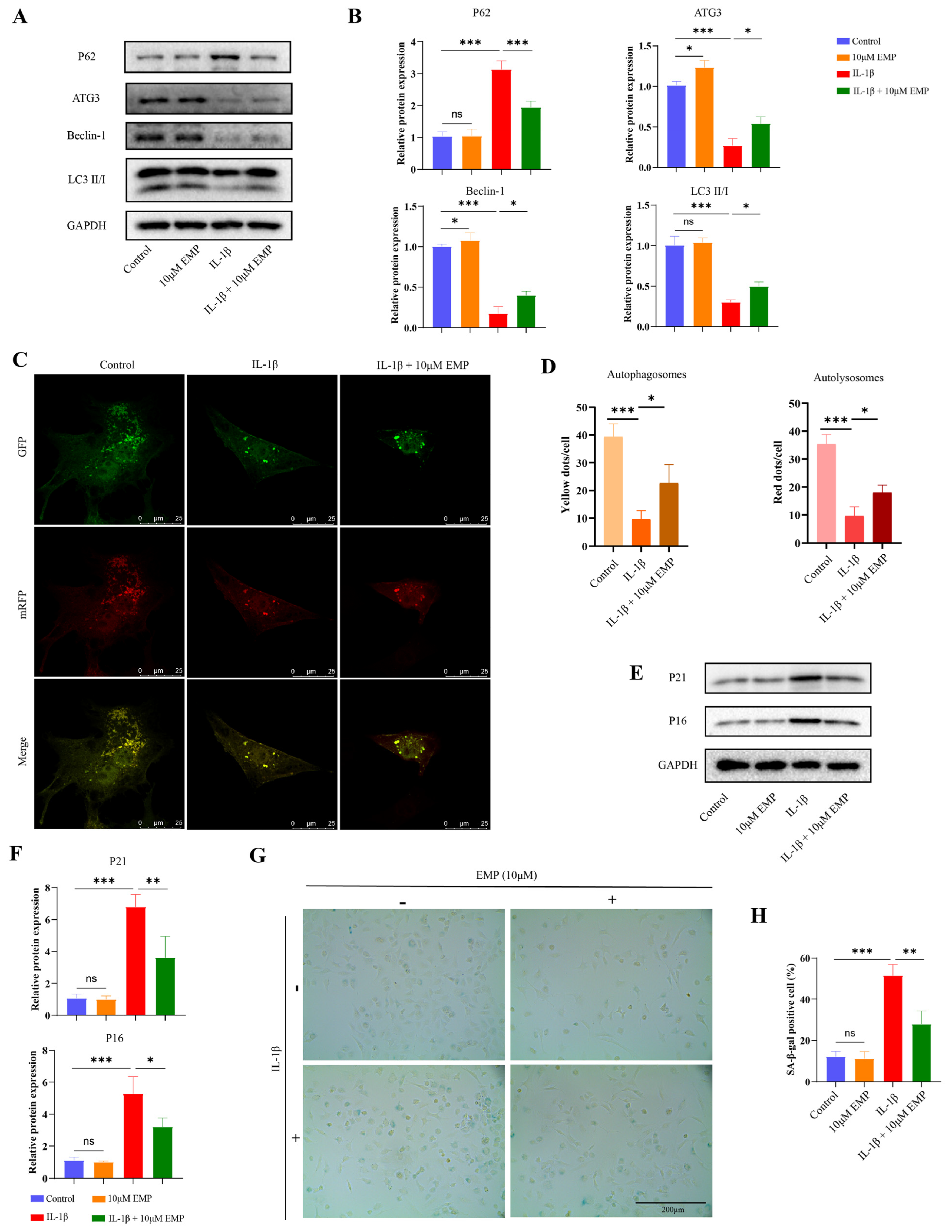
2.6. WB Analysis
2.7. Immunofluorescence (IF) Staining
2.8. Senescence-Associated β-Galactosidase (SA-β-Gal) Staining
2.9. GFP-RFP-LC3 Adenovirus Transfection
2.10. Network Pharmacology
2.11. Animal Experiments
2.12. Micro-CT, Histological and Immunohistochemical (IHC) Staining
2.13. Statistical Analyses
3. Results
3.1. Effect of EMP on Chondrocyte Viability
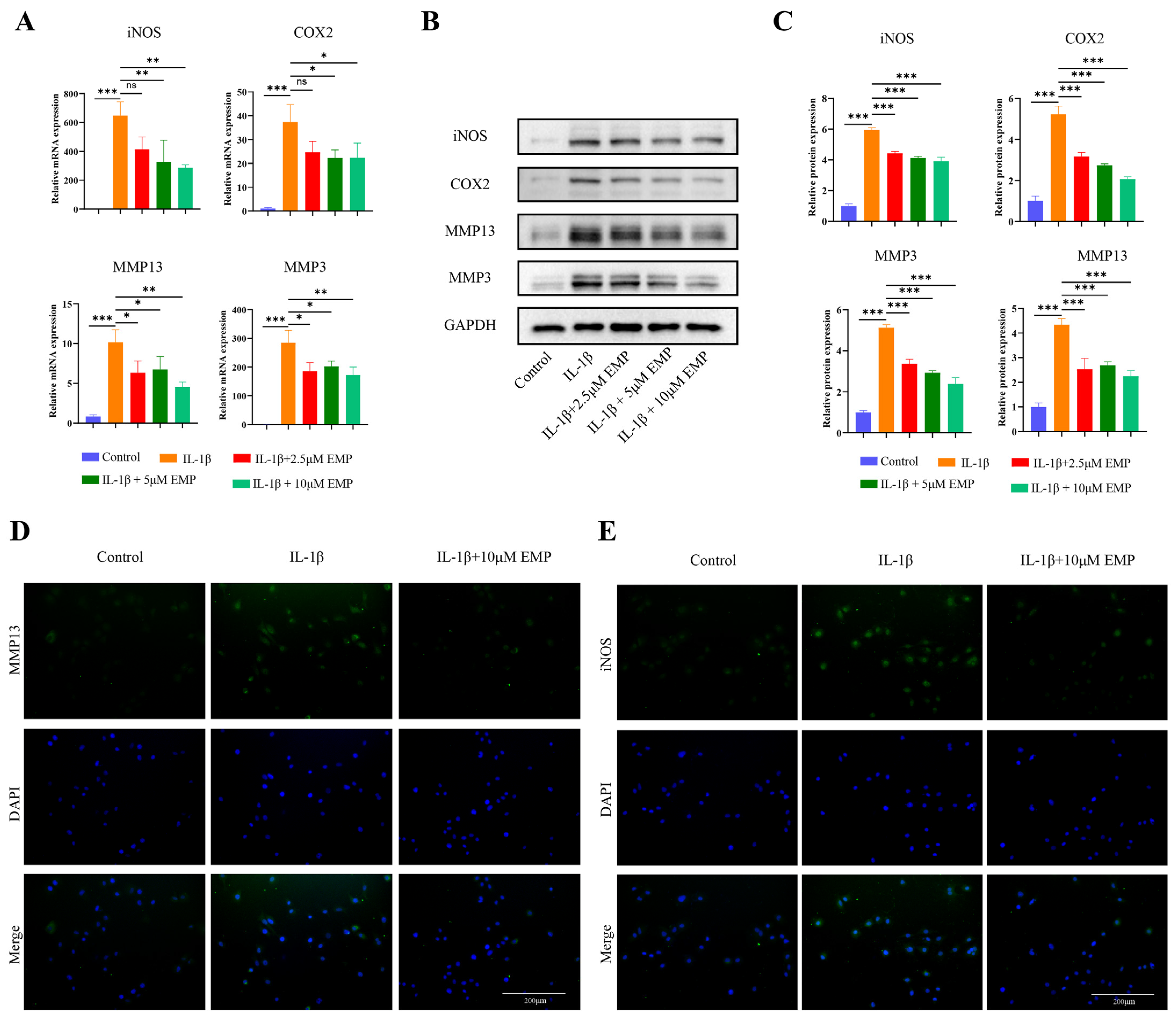
3.2. Effects of EMP on Inflammatory and Catabolic Responses in IL-1β-Stimulated Chondrocytes
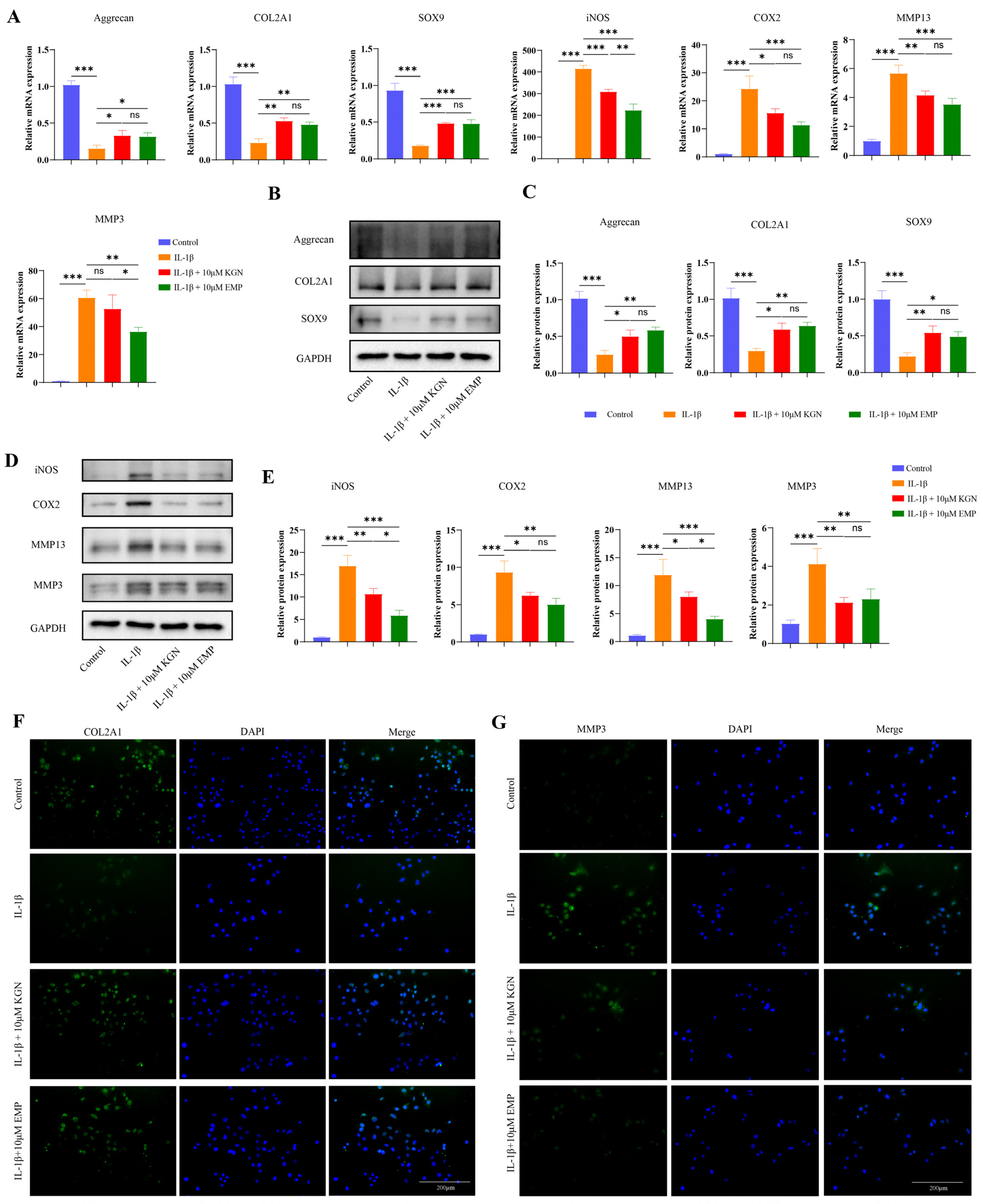
3.3. Effects of EMP on Anabolic Markers in IL-1β-Stimulated Chondrocytes
3.4. Comparison of the Protective Effects Between EMP (10 μM) and KGN (10 μM) in IL-1β-Stimulated Chondrocytes
3.5. Effects of EMP on Autophagy and Senescence in IL-1β-Treated Chondrocytes
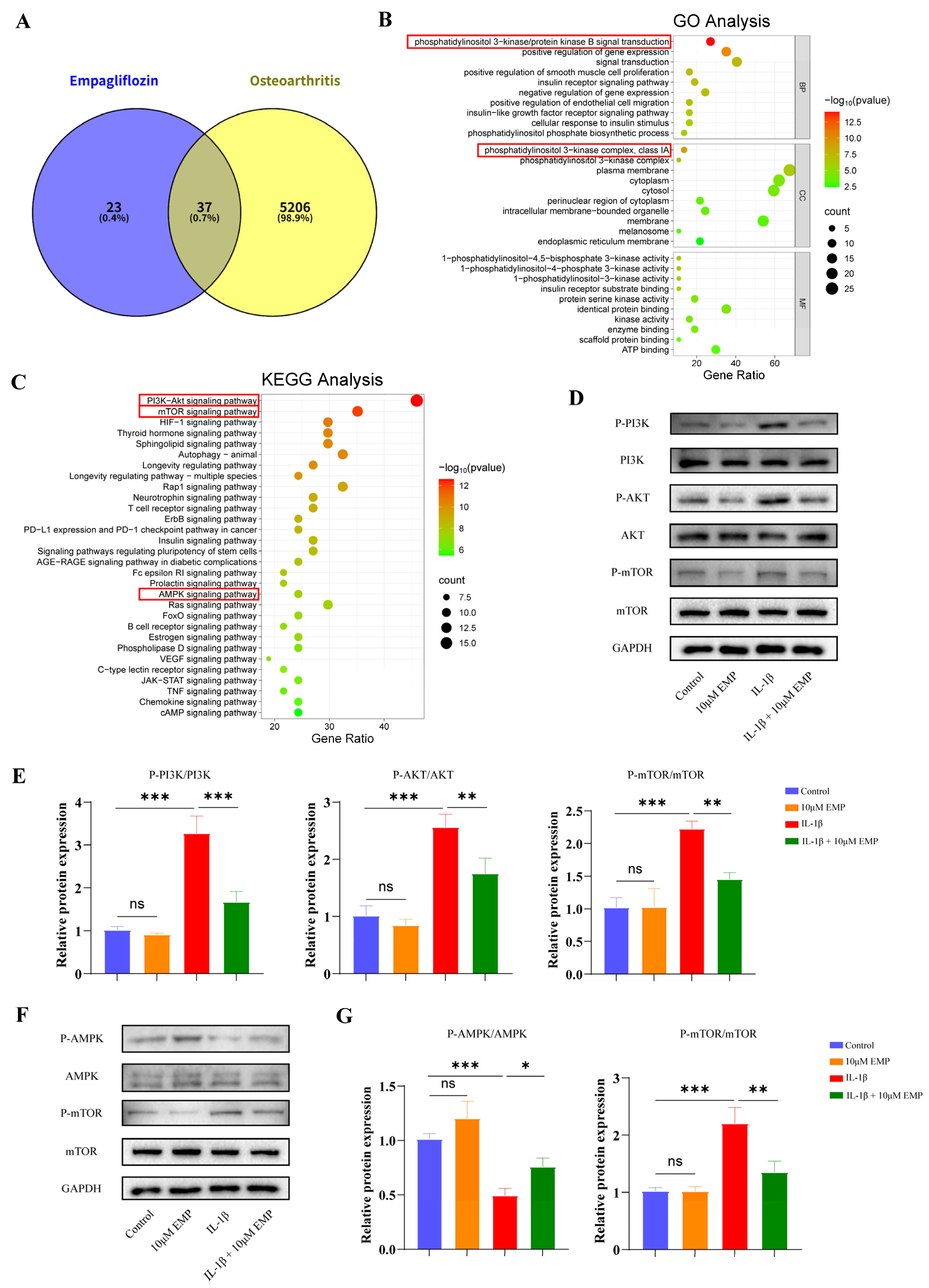
3.6. Mechanism of EMP on OA Identified by Network Pharmacology and Experimental Validation
3.7. The Role of Autophagy in EMP-Mediated Chondroprotection
3.8. In Vivo Effects of EMP in DMM Models
4. Discussion
5. Conclusions
Supplementary Materials
Author Contributions
Funding
Institutional Review Board Statement
Informed Consent Statement
Data Availability Statement
Conflicts of Interest
Abbreviations
| BSA | Bovine serum albumin |
| BV/TV | Bone volume/tissue volume |
| CCK-8 | Cell counting kit-8 |
| COX2 | Cyclooxygenase 2 |
| DMEM/F12 | Dulbecco’s Modified Eagle Medium /Ham’s F 12 |
| DMM | Destabilized medial meniscus |
| ECM | Extracellular matrix |
| EMP | Empagliflozin |
| FBS | Fetal bovine serum |
| IF | Immunofluorescence |
| IHC | Immunohistochemistry |
| iNOS | inducible nitric oxide synthase |
| KGN | Kartogenin |
| μ-CT | Micro-computed tomography |
| MMPs | Matrix metalloproteinases |
| OA | Osteoarthritis |
| OARSI | Osteoarthritis research society international |
| ROI | Region of interest |
| RT-qPCR | quantitative real-time polymerase chain reaction |
| SGLT2 | Sodium-glucose cotransporter-2 |
| Tb.N | Trabecular number |
| Tb.Sp | Trabecular separation |
| TBST | Tris-buffered Saline-Tween solution |
| Tb.Th | Trabecular thickness |
| WB | Western blot |
| 3-MA | 3-methyladenine |
References
- Roelofs, A.J.; De Bari, C. Osteoarthritis year in review 2023: Biology. Osteoarthr. Cartil. 2024, 32, 148–158. [Google Scholar] [CrossRef]
- Global, regional, and national burden of osteoarthritis, 1990–2020 and projections to 2050: A systematic analysis for the Global Burden of Disease Study 2021. Lancet Rheumatol. 2023, 5, e508–e522. [CrossRef]
- Siddiq, M.A.B.; Oo, W.M.; Hunter, D.J. New therapeutic strategies in osteoarthritis. Jt. Bone Spine 2024, 91, 105739. [Google Scholar] [CrossRef] [PubMed]
- Fuggle, N.; Laslop, A.; Rizzoli, R.; Al-Daghri, N.; Alokail, M.; Balkowiec-Iskra, E.; Beaudart, C.; Bruyère, O.; Bemden, A.B.; Burlet, N.; et al. Treatment of Osteoporosis and Osteoarthritis in the Oldest Old. Drugs 2025, 85, 343–360. [Google Scholar] [CrossRef] [PubMed]
- Bensa, A.; Delcogliano, M.; Moraca, G.; Bianco Prevot, L.; Fattini Fellini, G.; Filardo, G. One-Stage Versus Two-Stage Bilateral Total Knee Arthroplasty: A Systematic Review and Meta-Analysis. J. Arthroplast. 2025, 40, 2467–2477. [Google Scholar] [CrossRef]
- Böhle, S.; Bauer, L.; Woiczinski, M.; Matziolis, G. Are current total knee arthroplasty implants tested and approved for personalised alignment? Knee Surg. Sports Traumatol. Arthrosc. 2026, 34, 174–182. [Google Scholar] [CrossRef]
- Afzal, I.; Getachew, F.; Hu, L.; Clement, N.; Mitchell, P.; Kader, D. Total knee arthroplasty: Quality assurance and improved longevity costs less. J. Orthop. 2024, 56, 32–39. [Google Scholar] [CrossRef]
- Robinson, W.H.; Lepus, C.M.; Wang, Q.; Raghu, H.; Mao, R.; Lindstrom, T.M.; Sokolove, J. Low-grade inflammation as a key mediator of the pathogenesis of osteoarthritis. Nat. Rev. Rheumatol. 2016, 12, 580–592. [Google Scholar] [CrossRef]
- Liu, S.; Yao, S.; Yang, H.; Liu, S.; Wang, Y. Autophagy: Regulator of cell death. Cell Death Dis. 2023, 14, 648. [Google Scholar] [CrossRef]
- Tang, Q.; Tang, K.; Markby, G.R.; Parys, M.; Phadwal, K.; MacRae, V.E.; Corcoran, B.M. Autophagy regulates cellular senescence by mediating the degradation of CDKN1A/p21 and CDKN2A/p16 through SQSTM1/p62-mediated selective autophagy in myxomatous mitral valve degeneration. Autophagy 2025, 21, 1433–1455. [Google Scholar] [CrossRef] [PubMed]
- Feng, K.; Ye, T.; Xie, X.; Liu, J.; Gong, L.; Chen, Z.; Zhang, J.; Li, H.; Li, Q.; Wang, Y. ESC-sEVs alleviate non-early-stage osteoarthritis progression by rejuvenating senescent chondrocytes via FOXO1A-autophagy axis but not inducing apoptosis. Pharmacol. Res. 2024, 209, 107474. [Google Scholar] [CrossRef]
- Loeser, R.F.; Collins, J.A.; Diekman, B.O. Ageing and the pathogenesis of osteoarthritis. Nat. Rev. Rheumatol. 2016, 12, 412–420. [Google Scholar] [CrossRef]
- Caramés, B.; Taniguchi, N.; Otsuki, S.; Blanco, F.J.; Lotz, M. Autophagy is a protective mechanism in normal cartilage, and its aging-related loss is linked with cell death and osteoarthritis. Arthritis Rheum. 2010, 62, 791–801. [Google Scholar] [CrossRef]
- Vinatier, C.; Domínguez, E.; Guicheux, J.; Caramés, B. Role of the Inflammation-Autophagy-Senescence Integrative Network in Osteoarthritis. Front. Physiol. 2018, 9, 706. [Google Scholar] [CrossRef]
- Modzelewski, K.L.; Pipilas, A.; Bosch, N.A. Comparative Outcomes of Empagliflozin to Dapagliflozin in Patients With Heart Failure. JAMA Netw. Open 2024, 7, e249305. [Google Scholar] [CrossRef]
- Alhaddad, A.; Mosalam, E.M.; AboShabaan, H.S.; Sallam, A.S.; Mahfouz, M.M.; Elhosary, E.; Mohammed, A.A.; Metwally, E.M.; Shaldam, M.A.; Ghoneim, M.E. Mechanistic and Molecular Insights into Empagliflozin’s Role in Ferroptosis and Inflammation Trajectories in Acetaminophen-Induced Hepatotoxicity. Pharmaceuticals 2025, 18, 405. [Google Scholar] [CrossRef]
- Kim, D.H.; Lee, M.J.; Kang, D.; Lee, J.Y.; Park, S.; Khang, A.R.; Bae, J.H.; Kim, J.Y.; Kim, S.H.; Kang, Y.H.; et al. Empagliflozin Attenuates High-Glucose-Induced Astrocyte Activation and Inflammation via NF-κB Pathway. Curr. Issues Mol. Biol. 2024, 46, 12417–12427. [Google Scholar] [CrossRef] [PubMed]
- Yang, W.; Li, X.; He, L.; Zhu, S.; Lai, S.; Zhang, X.; Huang, Z.; Yu, B.; Cui, C.; Wang, Q. Empagliflozin improves renal ischemia-reperfusion injury by reducing inflammation and enhancing mitochondrial fusion through AMPK-OPA1 pathway promotion. Cell. Mol. Biol. Lett. 2023, 28, 42. [Google Scholar] [CrossRef] [PubMed]
- Matsui, S.; Yamamoto, T.; Takabatake, Y.; Takahashi, A.; Namba-Hamano, T.; Matsuda, J.; Minami, S.; Sakai, S.; Yonishi, H.; Nakamura, J.; et al. Empagliflozin protects the kidney by reducing toxic ALB (albumin) exposure and preventing autophagic stagnation in proximal tubules. Autophagy 2025, 21, 583–597. [Google Scholar] [CrossRef]
- El-Horany, H.E.; Atef, M.M.; Abdel Ghafar, M.T.; Fouda, M.H.; Nasef, N.A.; Hegab, I.I.; Helal, D.S.; Elseady, W.; Hafez, Y.M.; Hagag, R.Y.; et al. Empagliflozin Ameliorates Bleomycin-Induced Pulmonary Fibrosis in Rats by Modulating Sesn2/AMPK/Nrf2 Signaling and Targeting Ferroptosis and Autophagy. Int. J. Mol. Sci. 2023, 24, 9481. [Google Scholar] [CrossRef] [PubMed]
- Zannad, F.; Ferreira, J.P.; Butler, J.; Filippatos, G.; Januzzi, J.L.; Sumin, M.; Zwick, M.; Saadati, M.; Pocock, S.J.; Sattar, N.; et al. Effect of empagliflozin on circulating proteomics in heart failure: Mechanistic insights into the EMPEROR programme. Eur. Heart J. 2022, 43, 4991–5002. [Google Scholar] [CrossRef] [PubMed]
- Luo, Y.; Ye, T.; Tian, H.; Song, H.; Kan, C.; Han, F.; Hou, N.; Sun, X.; Zhang, J. Empagliflozin alleviates obesity-related cardiac dysfunction via the activation of SIRT3-mediated autophagosome formation. Lipids Health Dis. 2024, 23, 308. [Google Scholar] [CrossRef]
- Madonna, R.; Moscato, S.; Cufaro, M.C.; Pieragostino, D.; Mattii, L.; Del Boccio, P.; Ghelardoni, S.; Zucchi, R.; De Caterina, R. Empagliflozin inhibits excessive autophagy through the AMPK/GSK3β signalling pathway in diabetic cardiomyopathy. Cardiovasc. Res. 2023, 119, 1175–1189. [Google Scholar] [CrossRef] [PubMed]
- Long, J.; Ren, Z.; Duan, Y.; Tao, W.; Li, X.; Li, S.; Li, K.; Huang, Q.; Chen, J.; Yang, M.; et al. Empagliflozin rescues lifespan and liver senescence in naturally aged mice. Geroscience 2024, 46, 4969–4986. [Google Scholar] [CrossRef]
- Shi, Y.; Zhao, L.; Wang, J.; Liu, X.; Bai, Y.; Cong, H.; Li, X. Empagliflozin protects against heart failure with preserved ejection fraction partly by inhibiting the senescence-associated STAT1-STING axis. Cardiovasc. Diabetol. 2024, 23, 269. [Google Scholar] [CrossRef]
- Glasson, S.S.; Blanchet, T.J.; Morris, E.A. The surgical destabilization of the medial meniscus (DMM) model of osteoarthritis in the 129/SvEv mouse. Osteoarthr. Cartil. 2007, 15, 1061–1069. [Google Scholar] [CrossRef] [PubMed]
- Glasson, S.S.; Chambers, M.G.; Van Den Berg, W.B.; Little, C.B. The OARSI histopathology initiative—Recommendations for histological assessments of osteoarthritis in the mouse. Osteoarthr. Cartil. 2010, 18, S17–S23. [Google Scholar] [CrossRef]
- Hou, M.; Zhang, Y.; Zhou, X.; Liu, T.; Yang, H.; Chen, X.; He, F.; Zhu, X. Kartogenin prevents cartilage degradation and alleviates osteoarthritis progression in mice via the miR-146a/NRF2 axis. Cell Death Dis. 2021, 12, 483. [Google Scholar] [CrossRef]
- Fei, Y.; Li, X.; Lv, Z.; Liu, Z.; Xie, Y.; Chen, J.; Li, W.; Liu, X.; Guo, H.; Liu, H.; et al. Promoting chondrogenesis by targeted delivery to the degenerating cartilage in early treatment of osteoarthritis. Bioact. Mater. 2024, 40, 624–633. [Google Scholar] [CrossRef]
- Liu, P.; Xu, Y.; Ye, J.; Tan, J.; Hou, J.; Wang, Y.; Li, J.; Cui, W.; Wang, S.; Zhao, Q. Qingre Huazhuo Jiangsuan Decoction promotes autophagy by inhibiting PI3K/AKT/mTOR signaling pathway to relieve acute gouty arthritis. J. Ethnopharmacol. 2023, 302, 115875. [Google Scholar] [CrossRef]
- Wang, Z.; Xu, H.; Wang, Z.; Wang, Y.; Diao, J.; Chen, J.; Xie, Y.; Zhang, L.; Li, M.; Bian, Y.; et al. Traditional Chinese Manual Therapy (Tuina) Improves Knee Osteoarthritis by Regulating Chondrocyte Autophagy and Apoptosis via the PI3K/AKT/mTOR Pathway: An in vivo Rat Experiment and Machine Learning Study. J. Inflamm. Res. 2024, 17, 6501–6519. [Google Scholar] [CrossRef]
- Ma, T.; Wang, X.; Qu, W.; Yang, L.; Jing, C.; Zhu, B.; Zhang, Y.; Xie, W. Osthole Suppresses Knee Osteoarthritis Development by Enhancing Autophagy Activated via the AMPK/ULK1 Pathway. Molecules 2022, 27, 8624. [Google Scholar] [CrossRef]
- Feng, C.; Wang, Z.R.; Li, C.Y.; Zhang, X.Y.; Wang, X.X. 3-MA attenuates collagen-induced arthritis in vivo via anti-inflammatory effect and autophagy inhibition. BMC Musculoskelet. Disord. 2025, 26, 44. [Google Scholar] [CrossRef]
- Fu, K.; Si, S.; Jin, X.; Zhang, Y.; Duong, V.; Cai, Q.; Li, G.; Oo, W.M.; Zheng, X.; Boer, C.G.; et al. Exploring antidiabetic drug targets as potential disease-modifying agents in osteoarthritis. eBioMedicine 2024, 107, 105285. [Google Scholar] [CrossRef]
- Li, J.; Zhang, B.; Liu, W.X.; Lu, K.; Pan, H.; Wang, T.; Oh, C.D.; Yi, D.; Huang, J.; Zhao, L.; et al. Metformin limits osteoarthritis development and progression through activation of AMPK signalling. Ann. Rheum. Dis. 2020, 79, 635–645. [Google Scholar] [CrossRef]
- Zheng, M.; Zhu, Y.; Wei, K.; Pu, H.; Peng, R.; Xiao, J.; Liu, C.; Sun, X. Metformin Attenuates the Inflammatory Response via the Regulation of Synovial M1 Macrophage in Osteoarthritis. Int. J. Mol. Sci. 2023, 24, 5355. [Google Scholar] [CrossRef] [PubMed]
- Pan, F.; Wang, Y.; Lim, Y.Z.; Urquhart, D.M.; Estee, M.M.; Wluka, A.E.; Wolfe, R.; Cicuttini, F.M. Metformin for Knee Osteoarthritis in Patients With Overweight or Obesity: A Randomized Clinical Trial. JAMA 2025, 333, 1804–1812. [Google Scholar] [CrossRef] [PubMed]
- Hatano, M.; Sasabuchi, Y.; Okada, A.; Ishikura, H.; Tanaka, T.; Saito, T.; Tanaka, S.; Yasunaga, H. Sodium-glucose co-transporter-2 inhibitors vs metformin in reducing osteoarthritis risk: A retrospective cohort study of health insurance claims and check-up data. JBMR Plus 2025, 9, ziaf132. [Google Scholar] [CrossRef] [PubMed]
- Zou, Z.; Hu, W.; Kang, F.; Xu, Z.; Li, Y.; Zhang, J.; Li, J.; Zhang, Y.; Dong, S. Interplay between lipid dysregulation and ferroptosis in chondrocytes and the targeted therapy effect of metformin on osteoarthritis. J. Adv. Res. 2025, 69, 515–529. [Google Scholar] [CrossRef]
- Guo, P.; Li, H.; Wang, X.; Li, X.; Li, X. PG545 Prevents Osteoarthritis Development by Regulating PI3K/AKT/mTOR Signaling and Activating Chondrocyte Autophagy. Pharmacology 2023, 108, 576–588. [Google Scholar] [CrossRef]
- Preda, A.; Montecucco, F.; Carbone, F.; Camici, G.G.; Lüscher, T.F.; Kraler, S.; Liberale, L. SGLT2 inhibitors: From glucose-lowering to cardiovascular benefits. Cardiovasc. Res. 2024, 120, 443–460. [Google Scholar] [CrossRef]
- Hu, J.C.; Shao, S.C.; Tsai, D.H.; Chuang, A.T.; Liu, K.H.; Lai, E.C. Use of SGLT2 Inhibitors vs GLP-1 RAs and Anemia in Patients With Diabetes and CKD. JAMA Netw. Open 2024, 7, e240946. [Google Scholar] [CrossRef]
- Chen, S.; Wang, Q.; Bakker, D.; Hu, X.; Zhang, L.; van der Made, I.; Tebbens, A.M.; Kovácsházi, C.; Giricz, Z.; Brenner, G.B.; et al. Empagliflozin prevents heart failure through inhibition of the NHE1-NO pathway, independent of SGLT2. Basic Res. Cardiol. 2024, 119, 751–772. [Google Scholar] [CrossRef]
- Chen, S.; Wang, Q.; Christodoulou, A.; Mylonas, N.; Bakker, D.; Nederlof, R.; Hollmann, M.W.; Weber, N.C.; Coronel, R.; Wakker, V.; et al. Sodium Glucose Cotransporter-2 Inhibitor Empagliflozin Reduces Infarct Size Independently of Sodium Glucose Cotransporter-2. Circulation 2023, 147, 276–279. [Google Scholar] [CrossRef] [PubMed]
- Nikolaou, P.E.; Mylonas, N.; Makridakis, M.; Makrecka-Kuka, M.; Iliou, A.; Zerikiotis, S.; Efentakis, P.; Kampoukos, S.; Kostomitsopoulos, N.; Vilskersts, R.; et al. Cardioprotection by selective SGLT-2 inhibitors in a non-diabetic mouse model of myocardial ischemia/reperfusion injury: A class or a drug effect? Basic. Res. Cardiol. 2022, 117, 27. [Google Scholar] [CrossRef] [PubMed]
- Aabling, R.R.; Rusan, M.; Møller, A.M.J.; Munk-Pedersen, N.; Holm, C.; Elmengaard, B.; Pedersen, M.; Møller, B.K. A Narrative Review on Manufacturing Methods Employed in the Production of Mesenchymal Stromal Cells for Knee Osteoarthritis Therapy. Biomedicines 2025, 13, 509. [Google Scholar] [CrossRef] [PubMed]
- Volkov, A.; Lyalina, V.; Eshmotova, G.; Serejnikova, N.; Petrova, S.; Airapetov, G.; Parshina, E.; Zalygin, A.; Belitskaya, E.; Oleinikov, V.; et al. A Novel Concept of Tissue Micro-Instability as the Underlying Mechanism of Osteophytosis in Human Knee Osteoarthritis. Biomedicines 2026, 14, 283. [Google Scholar] [CrossRef]
- Chu, C.H.; Lee, R.P.; Wu, W.T.; Chen, I.H.; Yeh, K.T.; Wang, C.C. Advancing Osteoarthritis Treatment: The Therapeutic Potential of Mesenchymal Stem Cell-Derived Exosomes and Biomaterial Integration. Biomedicines 2024, 12, 2478. [Google Scholar] [CrossRef]









Disclaimer/Publisher’s Note: The statements, opinions and data contained in all publications are solely those of the individual author(s) and contributor(s) and not of MDPI and/or the editor(s). MDPI and/or the editor(s) disclaim responsibility for any injury to people or property resulting from any ideas, methods, instructions or products referred to in the content. |
© 2026 by the authors. Licensee MDPI, Basel, Switzerland. This article is an open access article distributed under the terms and conditions of the Creative Commons Attribution (CC BY) license.
Share and Cite
Li, J.; Yu, G.; Wang, S.; Zhang, Z.; Wen, Y.; Yu, L.; Gan, X.; Kang, H.; Zhang, J.; He, L. Empagliflozin Alleviates Osteoarthritis Progression by Attenuating Inflammation, Restoring Impaired Autophagy, and Ameliorating Chondrocyte Senescence. Biomedicines 2026, 14, 828. https://doi.org/10.3390/biomedicines14040828
Li J, Yu G, Wang S, Zhang Z, Wen Y, Yu L, Gan X, Kang H, Zhang J, He L. Empagliflozin Alleviates Osteoarthritis Progression by Attenuating Inflammation, Restoring Impaired Autophagy, and Ameliorating Chondrocyte Senescence. Biomedicines. 2026; 14(4):828. https://doi.org/10.3390/biomedicines14040828
Chicago/Turabian StyleLi, Junhong, Guihua Yu, Shiheng Wang, Zekai Zhang, Yu Wen, Luting Yu, Xin Gan, Hao Kang, Jinming Zhang, and Lu He. 2026. "Empagliflozin Alleviates Osteoarthritis Progression by Attenuating Inflammation, Restoring Impaired Autophagy, and Ameliorating Chondrocyte Senescence" Biomedicines 14, no. 4: 828. https://doi.org/10.3390/biomedicines14040828
APA StyleLi, J., Yu, G., Wang, S., Zhang, Z., Wen, Y., Yu, L., Gan, X., Kang, H., Zhang, J., & He, L. (2026). Empagliflozin Alleviates Osteoarthritis Progression by Attenuating Inflammation, Restoring Impaired Autophagy, and Ameliorating Chondrocyte Senescence. Biomedicines, 14(4), 828. https://doi.org/10.3390/biomedicines14040828

