Enteric Glial Network in Diabetes: Quantitative Changes of Glial Density in Rats in Response to Acute and Chronic Hyperglycaemia
Abstract
1. Introduction
2. Materials and Methods
2.1. Acute and Chronic Rat Models of Type 1 Diabetes
2.2. Tissue Handling
2.3. Fluorescent Immunohistochemistry
2.4. Immunogold Electron Microscopy and Morphometry
2.5. Measurement of GFAP Concentration of Muscle/Myenteric Plexus Homogenates
2.6. Statistical Analysis
3. Results
3.1. Body Weight and Blood Glucose Concentration
3.2. Quantitative Changes in Enteric Glial Cells and Glia/Neuron Ratio in Submucosal Plexus
3.3. Quantitative Changes of Enteric Glial Cells and Glia/Neuron Ratio in Myenteric Plexus
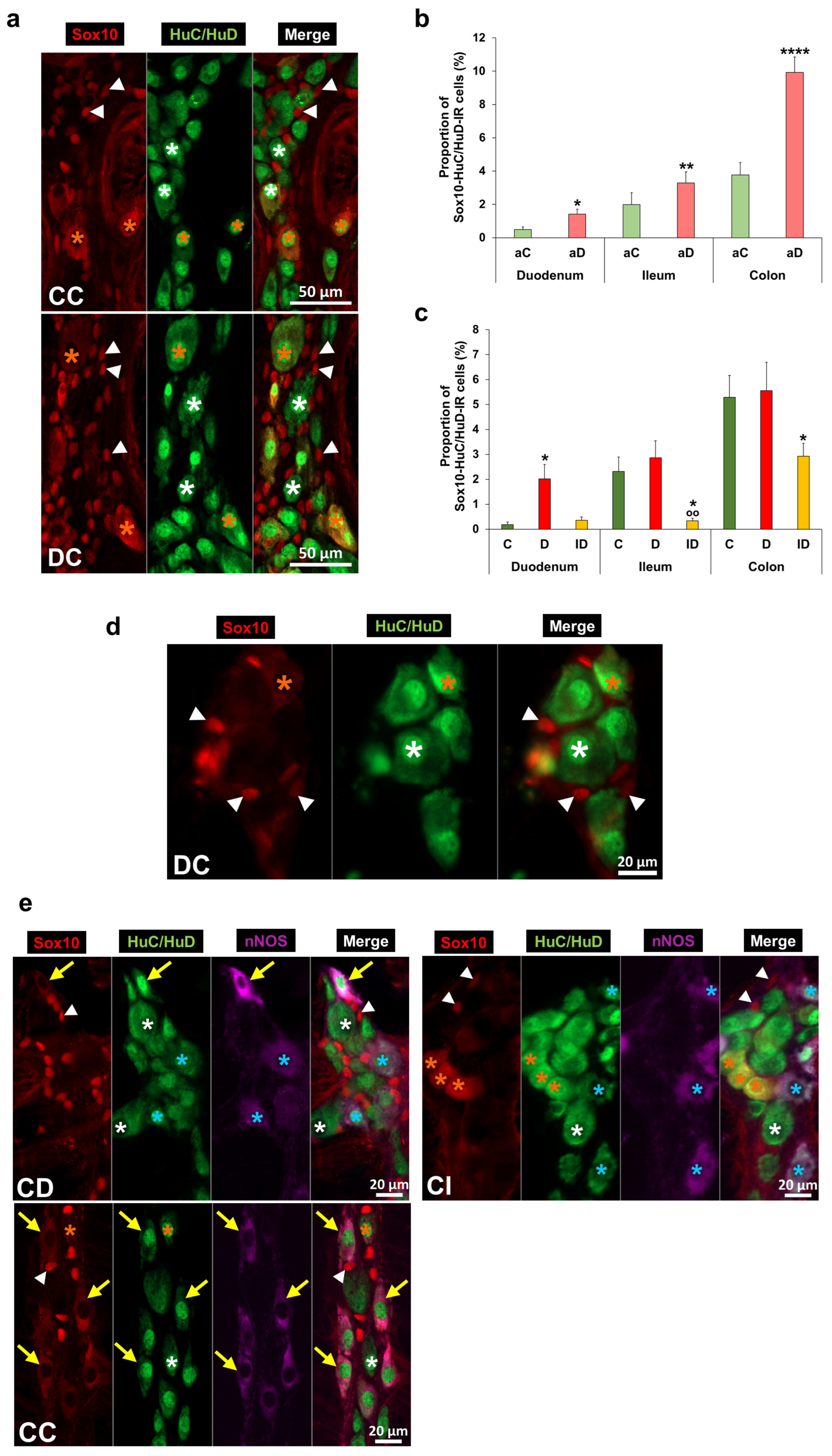
3.4. Presence and Quantitative Changes of Sox10-HuC/HuD-Immunoreactive Cells in Enteric Plexuses
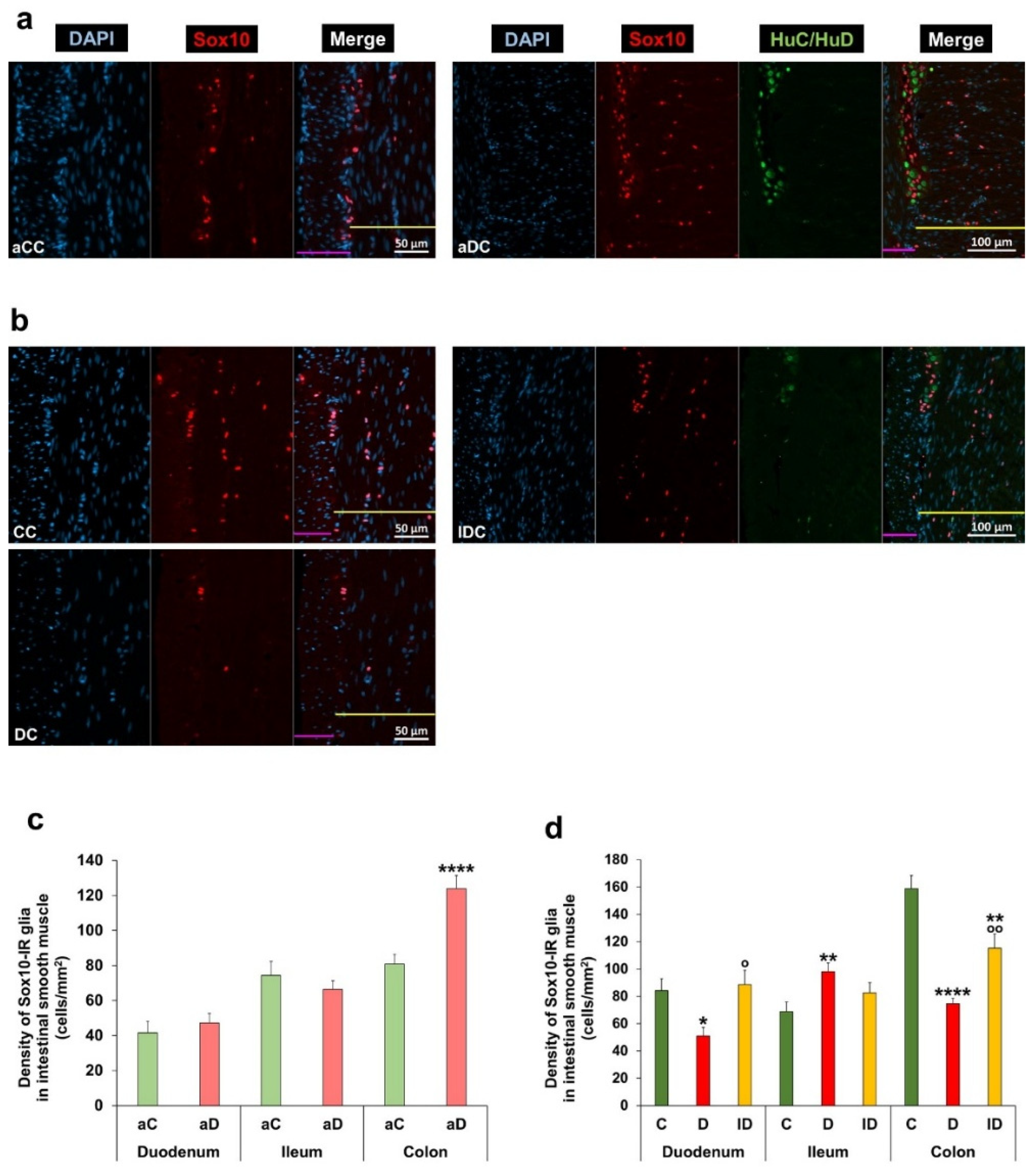
3.5. Enteric Glial Cells of Mucosa and Intestinal Musculature
3.6. Sox10 Density in Myenteric Glial Cells and Ganglionic Morphometry
3.7. Tissue Level of GFAP in Intestinal Homogenates
4. Discussion
5. Conclusions
Author Contributions
Funding
Institutional Review Board Statement
Informed Consent Statement
Data Availability Statement
Acknowledgments
Conflicts of Interest
Abbreviations
| EGCs | Enteric glial cells |
| GFAP | Glial fibrillary acidic protein |
| IR | Immunoreactive |
| nNOS | Neuronal nitric oxide synthase |
| STZ | Streptozotocin |
References
- Bagyánszki, M.; Bódi, N. Key Elements Determining the Intestinal Region-Specific Environment of Enteric Neurons in Type 1 Diabetes. World J. Gastroenterol. 2023, 29, 2704–2716. [Google Scholar] [CrossRef]
- Sharkey, K.A.; Mawe, G.M. The Enteric Nervous System. Physiol. Rev. 2023, 103, 1487–1564. [Google Scholar] [CrossRef] [PubMed]
- Meldgaard, T.; Olesen, S.S.; Farmer, A.D.; Krogh, K.; Wendel, A.A.; Brock, B.; Drewes, A.M.; Brock, C. Diabetic Enteropathy: From Molecule to Mechanism-Based Treatment. J. Diabetes Res. 2018, 2018, 3827301. [Google Scholar] [CrossRef]
- Bódi, N.; Szalai, Z.; Bagyánszki, M. Nitrergic Enteric Neurons in Health and Disease-Focus on Animal Models. Int. J. Mol. Sci. 2019, 20, 2003. [Google Scholar] [CrossRef]
- Chmelir, T.; Jarkovska, D.; Pandey, S.; Chottova Dvorakova, M. Neurogastroenterology: Current Insights into Gastrointestinal Innervation in Health and Disease. Auton. Neurosci. 2025, 261, 103339. [Google Scholar] [CrossRef]
- Grubišić, V.; Gulbransen, B.D. Enteric Glia: The Most Alimentary of All Glia. J. Physiol. 2017, 595, 557–570. [Google Scholar] [CrossRef]
- Boesmans, W.; Nash, A.; Tasnády, K.R.; Yang, W.; Stamp, L.A.; Hao, M.M. Development, Diversity, and Neurogenic Capacity of Enteric Glia. Front. Cell Dev. Biol. 2021, 9, 775102. [Google Scholar] [CrossRef]
- Laranjeira, C.; Sandgren, K.; Kessaris, N.; Richardson, W.; Potocnik, A.; Vanden Berghe, P.; Pachnis, V. Glial Cells in the Mouse Enteric Nervous System Can Undergo Neurogenesis in Response to Injury. J. Clin. Investig. 2011, 121, 3412–3424. [Google Scholar] [CrossRef]
- Gulbransen, B.D.; Sharkey, K.A. Novel Functional Roles for Enteric Glia in the Gastrointestinal Tract. Nat. Rev. Gastroenterol. Hepatol. 2012, 9, 625–632. [Google Scholar] [CrossRef] [PubMed]
- McClain, J.; Grubišić, V.; Fried, D.; Gomez-Suarez, R.A.; Leinninger, G.M.; Sévigny, J.; Parpura, V.; Gulbransen, B.D. Ca2+ Responses in Enteric Glia Are Mediated by Connexin-43 Hemichannels and Modulate Colonic Transit in Mice. Gastroenterology 2014, 146, 497–507.e1. [Google Scholar] [CrossRef] [PubMed]
- McClain, J.L.; Fried, D.E.; Gulbransen, B.D. Agonist-Evoked Ca2+ Signaling in Enteric Glia Drives Neural Programs That Regulate Intestinal Motility in Mice. Cell. Mol. Gastroenterol. Hepatol. 2015, 1, 631–645. [Google Scholar] [CrossRef] [PubMed]
- Neunlist, M.; Rolli-Derkinderen, M.; Latorre, R.; Van Landeghem, L.; Coron, E.; Derkinderen, P.; De Giorgio, R. Enteric Glial Cells: Recent Developments and Future Directions. Gastroenterology 2014, 147, 1230–1237. [Google Scholar] [CrossRef]
- Progatzky, F.; Pachnis, V. The Role of Enteric Glia in Intestinal Immunity. Curr. Opin. Immunol. 2022, 77, 102183. [Google Scholar] [CrossRef] [PubMed]
- Seguella, L.; Gulbransen, B.D. Enteric Glial Biology, Intercellular Signalling and Roles in Gastrointestinal Disease. Nat. Rev. Gastroenterol. Hepatol. 2021, 18, 571–587. [Google Scholar] [CrossRef]
- Betageri, K.R.; Wright, A.M.; Beyder, A.; Linden, D.R. Enteric Glial Networks Visualized Using SOX10 Fluorescent Reporter in Optically-Cleared Full Thickness Intestinal Tissues. FASEB J. 2020, 34, 1. [Google Scholar] [CrossRef]
- Boesmans, W.; Lasrado, R.; Vanden Berghe, P.; Pachnis, V. Heterogeneity and Phenotypic Plasticity of Glial Cells in the Mammalian Enteric Nervous System. Glia 2015, 63, 229–241. [Google Scholar] [CrossRef]
- Grundmann, D.; Loris, E.; Maas-Omlor, S.; Huang, W.; Scheller, A.; Kirchhoff, F.; Schäfer, K.-H. Enteric Glia: S100, GFAP, and Beyond. Anat. Rec. 2019, 302, 1333–1344. [Google Scholar] [CrossRef]
- Muppirala, A.N.; Mitchell, P.E.; Courtney, E.; Debnath, S.; D’Alessandro, L.R.; Mani, N.; Dadabhoy, M.; Robinson, A.; Díaz-Muñoz, C.; Paraskevopoulou, M.D.; et al. Tachykinin Signaling Defines Distinct Populations of Glia in the Enteric Nervous System. Neuron 2026, 114, 1066–1082.e8. [Google Scholar] [CrossRef]
- Bondurand, N.; Sham, M.H. The Role of SOX10 During Enteric Nervous System Development. Dev. Biol. 2013, 382, 330–343. [Google Scholar] [CrossRef]
- Yang, L.-N.; Huang, W.-K.; Li, X.-L.; Bai, Y.-Z.; Zhang, S.-C. Sox10 Is a Specific Biomarker for Neural Crest Stem Cells in Immunohistochemical Staining in Wistar Rats. Dis. Markers 2020, 2020, 8893703. [Google Scholar] [CrossRef]
- Kunke, M.; Kaehler, M.; Boni, S.; Schröder, K.; Weier, A.; Chunder, R.; Kuerten, S.; Böttner, M.; Cascorbi, I.; Neunlist, M.; et al. SOX10-Mediated Regulation of Enteric Glial Phenotype in Vitro and Its Relevance for Neuroinflammatory Disorders. J. Mol. Neurosci. 2025, 75, 26. [Google Scholar] [CrossRef]
- Bhattarai, C.; Poudel, P.P.; Ghosh, A.; Kalthur, S.G. Comparative Role of SOX10 Gene in the Gliogenesis of Central, Peripheral, and Enteric Nervous Systems. Differentiation 2022, 128, 13–25. [Google Scholar] [CrossRef]
- Sharkey, K.A. Emerging Roles for Enteric Glia in Gastrointestinal Disorders. J. Clin. Investig. 2015, 125, 918–925. [Google Scholar] [CrossRef]
- Pochard, C.; Coquenlorge, S.; Freyssinet, M.; Naveilhan, P.; Bourreille, A.; Neunlist, M.; Rolli-Derkinderen, M. The Multiple Faces of Inflammatory Enteric Glial Cells: Is Crohn’s Disease a Gliopathy? Am. J. Physiol. Gastrointest. Liver Physiol. 2018, 315, G1–G11. [Google Scholar] [CrossRef]
- Qi, R.; Yang, W.; Chen, J. Role of Enteric Glial Cells in Gastric Motility in Diabetic Rats at Different Stages. J. Huazhong Univ. Sci. Technol. Med. Sci. 2013, 33, 496–500. [Google Scholar] [CrossRef]
- Llorián-Salvador, M.; Cabeza-Fernández, S.; Gomez-Sanchez, J.A.; de la Fuente, A.G. Glial Cell Alterations in Diabetes-Induced Neurodegeneration. Cell. Mol. Life Sci. 2024, 81, 47. [Google Scholar] [CrossRef] [PubMed]
- Izbéki, F.; Wittman, T.; Rosztóczy, A.; Linke, N.; Bódi, N.; Fekete, E.; Bagyánszki, M. Immediate Insulin Treatment Prevents Gut Motility Alterations and Loss of Nitrergic Neurons in the Ileum and Colon of Rats with Streptozotocin-Induced Diabetes. Diabetes Res. Clin. Pract. 2008, 80, 192–198. [Google Scholar] [CrossRef]
- Barta, B.P.; Onhausz, B.; Egyed-Kolumbán, A.; Al Doghmi, A.; Balázs, J.; Szalai, Z.; Ferencz, Á.; Hermesz, E.; Bagyánszki, M.; Bódi, N. Intestinal Region-Dependent Impact of NFκB-Nrf Crosstalk in Myenteric Neurons and Adjacent Muscle Cells in Type 1 Diabetic Rats. Biomedicines 2024, 12, 2347. [Google Scholar] [CrossRef] [PubMed]
- Jancsó, Z.; Bódi, N.; Borsos, B.; Fekete, É.; Hermesz, E. Gut Region-Specific Accumulation of Reactive Oxygen Species Leads to Regionally Distinct Activation of Antioxidant and Apoptotic Marker Molecules in Rats with STZ-Induced Diabetes. Int. J. Biochem. Cell Biol. 2015, 62, 125–131. [Google Scholar] [CrossRef] [PubMed]
- Wang, Y.; Wu, Y.; Wang, Y.; Xu, H.; Mei, X.; Yu, D.; Wang, Y.; Li, W. Antioxidant Properties of Probiotic Bacteria. Nutrients 2017, 9, 521. [Google Scholar] [CrossRef]
- Fujikawa, Y.; Tominaga, K. Enhanced Neuron-Glia Network in the Submucosa and Increased Neuron Outgrowth into the Mucosa Are Associated with Distinctive Expressions of Neuronal Factors in the Colon of Rat IBS Model. Neurogastroenterol. Motil. 2023, 35, e14595. [Google Scholar] [CrossRef]
- Gabella, G. Fine Structure of the Myenteric Plexus in the Guinea-Pig Ileum. J. Anat. 1972, 111, 69–97. [Google Scholar]
- Hoff, S.; Zeller, F.; von Weyhern, C.W.H.; Wegner, M.; Schemann, M.; Michel, K.; Rühl, A. Quantitative Assessment of Glial Cells in the Human and Guinea Pig Enteric Nervous System with an Anti-Sox8/9/10 Antibody. J. Comp. Neurol. 2008, 509, 356–371. [Google Scholar] [CrossRef]
- Chalazonitis, A.; D’Autréaux, F.; Pham, T.D.; Kessler, J.A.; Gershon, M.D. Bone Morphogenetic Proteins Regulate Enteric Gliogenesis by Modulating ErbB3 Signaling. Dev. Biol. 2011, 350, 64–79. [Google Scholar] [CrossRef] [PubMed][Green Version]
- von Bartheld, C.S.; Bahney, J.; Herculano-Houzel, S. The Search for True Numbers of Neurons and Glial Cells in the Human Brain: A Review of 150 Years of Cell Counting. J. Comp. Neurol. 2016, 524, 3865–3895. [Google Scholar] [CrossRef] [PubMed]
- Ito, Y.; Wiese, S.; Funk, N.; Chittka, A.; Rossoll, W.; Bömmel, H.; Watabe, K.; Wegner, M.; Sendtner, M. Sox10 Regulates Ciliary Neurotrophic Factor Gene Expression in Schwann Cells. Proc. Natl. Acad. Sci. USA 2006, 103, 7871–7876. [Google Scholar] [CrossRef]
- Luo, P.; Liu, D.; Li, C.; He, W.-X.; Zhang, C.-L.; Chang, M.-J. Enteric Glial Cell Activation Protects Enteric Neurons from Damage Due to Diabetes in Part via the Promotion of Neurotrophic Factor Release. Neurogastroenterol. Motil. 2018, 30, e13368. [Google Scholar] [CrossRef]
- Parathan, P.; Wang, Y.; Leembruggen, A.J.; Bornstein, J.C.; Foong, J.P. The Enteric Nervous System Undergoes Significant Chemical and Synaptic Maturation during Adolescence in Mice. Dev. Biol. 2020, 458, 75–87. [Google Scholar] [CrossRef] [PubMed]
- Nagy, N.; Goldstein, A.M. Enteric Nervous System Development: A Crest Cell’s Journey from Neural Tube to Colon. Semin. Cell Dev. Biol. 2017, 66, 94–106. [Google Scholar] [CrossRef]
- Kruger, G.M.; Mosher, J.T.; Bixby, S.; Joseph, N.; Iwashita, T.; Morrison, S.J. Neural Crest Stem Cells Persist in the Adult Gut but Undergo Changes in Self-Renewal, Neuronal Subtype Potential, and Factor Responsiveness. Neuron 2002, 35, 657–669. [Google Scholar] [CrossRef]
- Jin, X.; Yu, Z.-F.; Chen, F.; Lu, G.-X.; Ding, X.-Y.; Xie, L.-J.; Sun, J.-T. Neuronal Nitric Oxide Synthase in Neural Stem Cells Induces Neuronal Fate Commitment via the Inhibition of Histone Deacetylase 2. Front. Cell. Neurosci. 2017, 11, 66. [Google Scholar] [CrossRef]
- Zhang, X.; Qi, F.; Yang, J.; Xu, C. Distribution and Ultrastructural Characteristics of Enteric Glial Cell in the Chicken Cecum. Poult. Sci. 2024, 103, 104070. [Google Scholar] [CrossRef]
- Grubišić, V.; Verkhratsky, A.; Zorec, R.; Parpura, V. Enteric Glia Regulate Gut Motility in Health and Disease. Brain Res. Bull. 2018, 136, 109–117. [Google Scholar] [CrossRef]
- Nasser, Y.; Fernandez, E.; Keenan, C.M.; Ho, W.; Oland, L.D.; Tibbles, L.A.; Schemann, M.; MacNaughton, W.K.; Rühl, A.; Sharkey, K.A. Role of Enteric Glia in Intestinal Physiology: Effects of the Gliotoxin Fluorocitrate on Motor and Secretory Function. Am. J. Physiol. Gastrointest. Liver Physiol. 2006, 291, G912–G927. [Google Scholar] [CrossRef] [PubMed]
- Kornum, D.S.; Brock, C.; Okdahl, T.; Bertoli, D.; Kufaishi, H.; Wegeberg, A.-M.; Høyer, K.L.; Mark, E.B.; Brock, B.; Hansen, C.S.; et al. Panenteric Transit Times and Contractile Activity in Diabetic Gastroenteropathy. J. Neurogastroenterol. Motil. 2025, 31, 241–255. [Google Scholar] [CrossRef]
- Cabarrocas, J.; Savidge, T.C.; Liblau, R.S. Role of Enteric Glial Cells in Inflammatory Bowel Disease. Glia 2003, 41, 81–93. [Google Scholar] [CrossRef] [PubMed]
- Neunlist, M.; Aubert, P.; Bonnaud, S.; Van Landeghem, L.; Coron, E.; Wedel, T.; Naveilhan, P.; Ruhl, A.; Lardeux, B.; Savidge, T.; et al. Enteric Glia Inhibit Intestinal Epithelial Cell Proliferation Partly through a TGF-Beta1-Dependent Pathway. Am. J. Physiol. Gastrointest. Liver Physiol. 2007, 292, G231–G241. [Google Scholar] [CrossRef]
- Savidge, T.C.; Sofroniew, M.V.; Neunlist, M. Starring Roles for Astroglia in Barrier Pathologies of Gut and Brain. Lab. Investig. 2007, 87, 731–736. [Google Scholar] [CrossRef] [PubMed]
- Stenkamp-Strahm, C.; Patterson, S.; Boren, J.; Gericke, M.; Balemba, O. High-Fat Diet and Age-Dependent Effects on Enteric Glial Cell Populations of Mouse Small Intestine. Auton. Neurosci. 2013, 177, 199–210. [Google Scholar] [CrossRef]
- Le Berre, C.; Naveilhan, P.; Rolli-Derkinderen, M. Enteric Glia at Center Stage of Inflammatory Bowel Disease. Neurosci. Lett. 2023, 809, 137315. [Google Scholar] [CrossRef]
- Kabouridis, P.S.; Lasrado, R.; McCallum, S.; Chng, S.H.; Snippert, H.J.; Clevers, H.; Pettersson, S.; Pachnis, V. Microbiota Controls the Homeostasis of Glial Cells in the Gut Lamina Propria. Neuron 2015, 85, 289–295. [Google Scholar] [CrossRef]
- Coleman, E.; Judd, R.; Hoe, L.; Dennis, J.; Posner, P. Effects of Diabetes Mellitus on Astrocyte GFAP and Glutamate Transporters in the CNS. Glia 2004, 48, 166–178. [Google Scholar] [CrossRef] [PubMed]
- Bondan, E.F.; Martins, M.d.F.M.; Viani, F.C. Decreased Astrocytic GFAP Expression in Streptozotocin-Induced Diabetes after Gliotoxic Lesion in the Rat Brainstem. Arq. Bras. Endocrinol. Metabol. 2013, 57, 431–436. [Google Scholar] [CrossRef]
- Hviid, C.V.B.; Rasmussen, N.H.-H.; Røikjer, J. Glial Fibrillary Acidic Protein: A Potential Biomarker for Small Fiber Neuropathy? Acta Diabetol. 2025, 62, 1683–1690. [Google Scholar] [CrossRef]
- Toran-Allerand, C.D.; Bentham, W.; Miranda, R.C.; Anderson, J.P. Insulin Influences Astroglial Morphology and Glial Fibrillary Acidic Protein (GFAP) Expression in Organotypic Cultures. Brain Res. 1991, 558, 296–304. [Google Scholar] [CrossRef]
- Liu, W.; Yue, W.; Wu, R. Effects of Diabetes on Expression of Glial Fibrillary Acidic Protein and Neurotrophins in Rat Colon. Auton. Neurosci. 2010, 154, 79–83. [Google Scholar] [CrossRef] [PubMed]
- Anitha, M.; Gondha, C.; Sutliff, R.; Parsadanian, A.; Mwangi, S.; Sitaraman, S.V.; Srinivasan, S. GDNF Rescues Hyperglycemia-Induced Diabetic Enteric Neuropathy through Activation of the PI3K/Akt Pathway. J. Clin. Investig. 2006, 116, 344–356. [Google Scholar] [CrossRef] [PubMed]
- Jiang, Y.; Xu, L.; Zhu, X.; Zhu, X.; Xu, X.; Li, J. Hyperglycemic Stress Induces Oxidative Damage of Enteric Glial Cells by Triggering Redoxosomes/p66SHC Activation. Redox Rep. 2024, 29, 2324234. [Google Scholar] [CrossRef] [PubMed]
- Reiner, S.; Linda, S.; Ebrahim, H.; Patrick, L.; Sven, W. The Role of Reactive Enteric Glia-Macrophage Interactions in Acute and Chronic Inflammation. Neurogastroenterol. Motil. 2025, 37, e14947. [Google Scholar] [CrossRef]











| Primary Antibody | Host | Final Dilution | Product Code | Company |
| anti-Sox10 monoclonal | mouse | 1:100 | sc-365692 | Santa Cruz Biotechnology, Dallas, TX, USA |
| anti-HuC/HuD monoclonal | rabbit | 1:200 | ab184267 | Abcam, Cambridge, UK |
| anti-nNOS polyclonal | guinea pig | 1:500 | 432005 | Synaptic Systems GmbH, Goettingen, Germany |
| Secondary Antibody | Host | Final Dilution | Product Code | Company |
| anti-mouse CyTM3 | goat | 1:200 | 115-165-003 | Jackson ImmunoResearch Laboratories, West Grove, PA, USA |
| anti-rabbit Alexa Fluor® 488 | goat | 1:200 | A11008 | Invitrogen, Thermo Fisher Scientific, Waltham, MA, USA |
| anti-guinea pig Cy5® | goat | 1:200 | ab102372 | Abcam, Cambridge, UK |
| Acute Experiment | Body Weight (g) | Blood Glucose Concentration (mmol/L) | ||
| Initial | Final | Initial | Final (Average) | |
| Controls (n = 10) | 235.0 ± 5.63 | 303.8 ± 8.56 **** | 6.08 ± 0.36 | 6.52 ± 0.10 |
| Diabetics (n = 11) | 222.1 ± 5.16 | 261.1 ± 4.44 ****, oo | 5.45 ± 0.26 | 29.85 ± 0.83 ****, oooo |
| Chronic Experiment | Body Weight (g) | Blood Glucose Concentration (mmol/L) | ||
| Initial | Final | Initial | Final (Average) | |
| Controls (n = 11) | 216.7 ± 5.06 | 475.1 ± 19.03 **** | 5.85 ± 0.37 | 5.99 ± 0.13 |
| Diabetics (n = 12) | 229.8 ± 11.04 | 320.7 ± 18.36 | 5.75 ± 0.34 | 30.04 ± 0.90 ****, oooo |
| Insulin-treated diabetics (n = 12) | 219.3 ± 5.65 | 458.3 ± 15.53 **** | 5.81 ± 0.38 | 13.44 ± 1.15 **, o |
Disclaimer/Publisher’s Note: The statements, opinions and data contained in all publications are solely those of the individual author(s) and contributor(s) and not of MDPI and/or the editor(s). MDPI and/or the editor(s) disclaim responsibility for any injury to people or property resulting from any ideas, methods, instructions or products referred to in the content. |
© 2026 by the authors. Licensee MDPI, Basel, Switzerland. This article is an open access article distributed under the terms and conditions of the Creative Commons Attribution (CC BY) license.
Share and Cite
Onhausz, B.; Barta, B.P.; Egyed-Kolumbán, A.; Szalai, Z.; Bagyánszki, M.; Bódi, N. Enteric Glial Network in Diabetes: Quantitative Changes of Glial Density in Rats in Response to Acute and Chronic Hyperglycaemia. Biomedicines 2026, 14, 801. https://doi.org/10.3390/biomedicines14040801
Onhausz B, Barta BP, Egyed-Kolumbán A, Szalai Z, Bagyánszki M, Bódi N. Enteric Glial Network in Diabetes: Quantitative Changes of Glial Density in Rats in Response to Acute and Chronic Hyperglycaemia. Biomedicines. 2026; 14(4):801. https://doi.org/10.3390/biomedicines14040801
Chicago/Turabian StyleOnhausz, Benita, Bence P. Barta, Abigél Egyed-Kolumbán, Zita Szalai, Mária Bagyánszki, and Nikolett Bódi. 2026. "Enteric Glial Network in Diabetes: Quantitative Changes of Glial Density in Rats in Response to Acute and Chronic Hyperglycaemia" Biomedicines 14, no. 4: 801. https://doi.org/10.3390/biomedicines14040801
APA StyleOnhausz, B., Barta, B. P., Egyed-Kolumbán, A., Szalai, Z., Bagyánszki, M., & Bódi, N. (2026). Enteric Glial Network in Diabetes: Quantitative Changes of Glial Density in Rats in Response to Acute and Chronic Hyperglycaemia. Biomedicines, 14(4), 801. https://doi.org/10.3390/biomedicines14040801

