Tri- and Difluoromethylated Spiro[5.5]trienones Inhibit the Growth of Cancer Cells In Vitro and In Vivo
Abstract
1. Introduction
2. Materials and Methods
2.1. Cell Culture and Reagents
2.2. Methyl Thiazolyl Tetrazolium (MTT) Assay
2.3. Cell Cycle Assay
2.4. Measurement of Reactive Oxygen Species (ROS)
2.5. Western Blot Analysis
2.6. MouseXenograft Tumor Assay
2.7. Measurement of Serum Alanine Transaminase (ALT), Aspartate Transaminase (AST), Creatinine (Cr), and Urea Nitrogen (BUN)
2.8. Statistical Analysis
3. Results
3.1. Tri- and Difluoromethylated Spiro[5.5]trienones Inhibit the Growth of Cancer Cells In Vitro
3.2. 3s Induces Cell Cycle Arrest at the G2/M Phase and Apoptosis
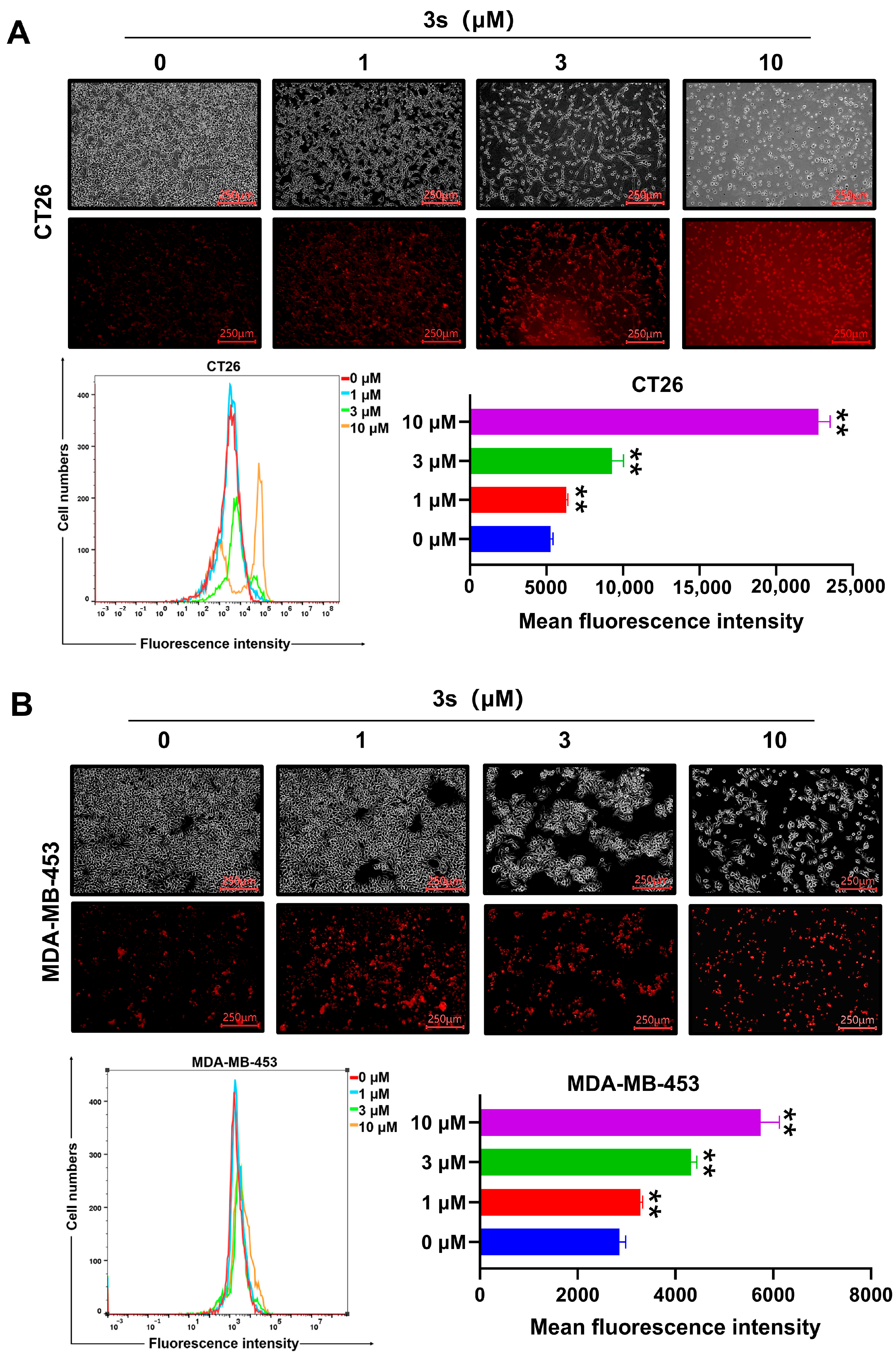
3.3. 3s Elevates Intracellular ROS Levels
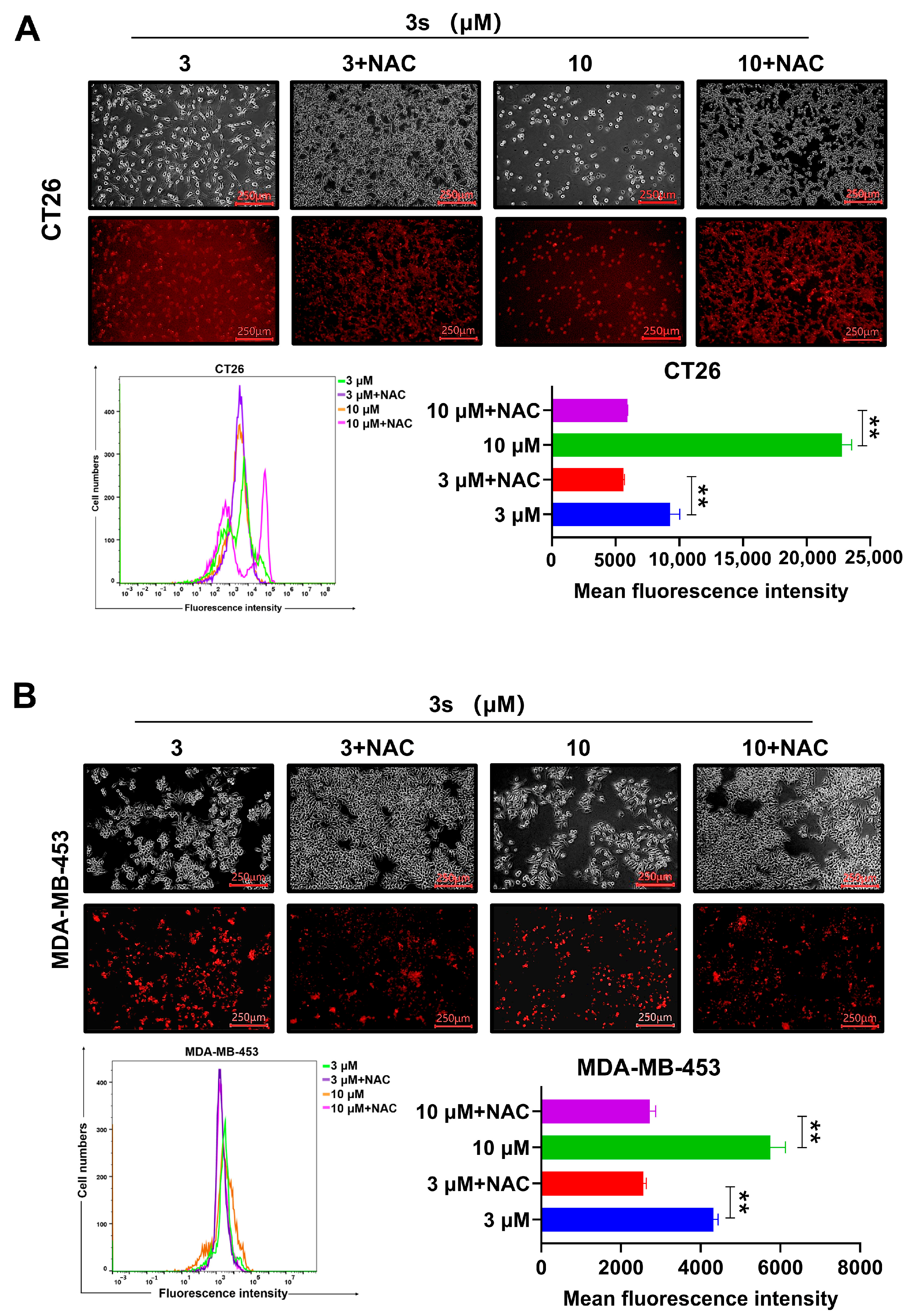
3.4. NAC Reverses 3s-Induced ROS Elevation and Growth Inhibition
3.5. 3s Inhibits Tumor Growth In Vivo
3.6. In Vivo Toxicity Profile of 3s
4. Discussion
5. Conclusions
Author Contributions
Funding
Institutional Review Board Statement
Informed Consent Statement
Data Availability Statement
Conflicts of Interest
References
- Jassim, A.; Rahrmann, E.P.; Simons, B.D.; Gilbertson, R.J. Cancers make their own luck: Theories of cancer origins. Nat. Rev. Cancer 2023, 23, 710–724. [Google Scholar] [CrossRef]
- Bray, F.; Laversanne, M.; Sung, H.; Ferlay, J.; Siegel, R.L.; Soerjomataram, I.; Jemal, A. Global cancer statistics 2022: GLOBOCAN estimates of incidence and mortality worldwide for 36 cancers in 185 countries. CA Cancer J. Clin. 2024, 74, 229–263. [Google Scholar] [CrossRef]
- Cesur-Ergün, B.; Demir-Dora, D. Gene therapy in cancer. J. Gene Med. 2023, 25, e3550. [Google Scholar] [CrossRef]
- Weng, Z.; Zhang, B.; Wu, C.; Yu, F.; Han, B.; Li, B.; Li, L. Therapeutic roles of mesenchymal stem cell-derived extracellular vesicles in cancer. J. Hematol. Oncol. 2021, 14, 136. [Google Scholar] [CrossRef]
- Ji, B.; Wei, M.; Yang, B. Recent advances in nanomedicines for photodynamic therapy (PDT)-driven cancer immunotherapy. Theranostics 2022, 12, 434–458. [Google Scholar] [CrossRef] [PubMed]
- Zinn, S.; Vazquez-Lombardi, R.; Zimmermann, C.; Sapra, P.; Jermutus, L.; Christ, D. Advances in antibody-based therapy in oncology. Nat. Cancer 2023, 4, 165–180. [Google Scholar] [CrossRef] [PubMed]
- Dastjerd, N.T.; Valibeik, A.; Rahimi Monfared, S.; Goodarzi, G.; Moradi Sarabi, M.; Hajabdollahi, F.; Maniati, M.; Amri, J.; Samavarchi Tehrani, S. Gene therapy: A promising approach for breast cancer treatment. Cell Biochem. Funct. 2022, 40, 28–48. [Google Scholar] [CrossRef]
- Delgado, M.; Garcia-Sanz, J.A. Therapeutic Monoclonal Antibodies against Cancer: Present and Future. Cells 2023, 12, 2837. [Google Scholar] [CrossRef] [PubMed]
- Lu, X.; Li, Y.; Li, Y.; Zhang, X.; Shi, J.; Feng, H.; Yu, Z.; Gao, Y. Prognostic and predictive biomarkers for anti-EGFR monoclonal antibody therapy in RAS wild-type metastatic colorectal cancer: A systematic review and meta-analysis. BMC Cancer 2023, 23, 1117. [Google Scholar] [CrossRef]
- Dosunmu, G.T.; Shergill, A. Colorectal Cancer: Genetic Underpinning and Molecular Therapeutics for Precision Medicine. Genes 2024, 15, 538. [Google Scholar] [CrossRef]
- Murphy, C.C.; Zaki, T.A. Changing epidemiology of colorectal cancer—birth cohort effects and emerging risk factors. Nat. Rev. Gastroenterol. Hepatol. 2024, 21, 25–34. [Google Scholar] [CrossRef]
- Puzzono, M.; Mannucci, A.; Di Leo, M.; Zuppardo, R.A.; Russo, M.; Ditonno, I.; Goni, E.; Notaristefano, C.; Azzolini, F.; Fanti, L.; et al. Diet and Lifestyle Habits in Early-Onset Colorectal Cancer: A Pilot Case-Control Study. Dig. Dis. 2022, 40, 710–718. [Google Scholar] [CrossRef]
- Vernia, F.; Longo, S.; Stefanelli, G.; Viscido, A.; Latella, G. Dietary Factors Modulating Colorectal Carcinogenesis. Nutrients 2021, 13, 143. [Google Scholar] [CrossRef]
- Rezende, L.F.M.; Ferrari, G.; Bahia, L.R.; Rosa, R.D.S.; da Rosa, M.Q.M.; de Souza, R.C.; Lee, D.H.; Giovannucci, E.; Eluf-Neto, J. Economic burden of colorectal and breast cancers attributable to lack of physical activity in Brazil. BMC Public Health 2021, 21, 1190. [Google Scholar] [CrossRef]
- Spaander, M.C.W.; Zauber, A.G.; Syngal, S.; Blaser, M.J.; Sung, J.J.; You, Y.N.; Kuipers, E.J. Young-onset colorectal cancer. Nat. Rev. Dis. Primers 2023, 9, 21. [Google Scholar] [CrossRef]
- Adebayo, A.S.; Agbaje, K.; Adesina, S.K.; Olajubutu, O. Colorectal Cancer: Disease Process, Current Treatment Options, and Future Perspectives. Pharmaceutics 2023, 15, 2620. [Google Scholar] [CrossRef] [PubMed]
- Fan, A.; Wang, B.; Wang, X.; Nie, Y.; Fan, D.; Zhao, X.; Lu, Y. Immunotherapy in colorectal cancer: Current achievements and future perspective. Int. J. Biol. Sci. 2021, 17, 3837–3849. [Google Scholar] [CrossRef] [PubMed]
- Pallan, A.; Dedelaite, M.; Mirajkar, N.; Newman, P.A.; Plowright, J.; Ashraf, S. Postoperative complications of colorectal cancer. Clin. Radiol. 2021, 76, 896–907. [Google Scholar] [CrossRef]
- Pak, H.; Maghsoudi, L.H.; Soltanian, A.; Gholami, F. Surgical complications in colorectal cancer patients. Ann. Med. Surg. 2020, 55, 13–18. [Google Scholar] [CrossRef] [PubMed]
- Yu, B.; Kang, J.; Lei, H.; Li, Z.; Yang, H.; Zhang, M. Immunotherapy for colorectal cancer. Front. Immunol. 2024, 15, 1433315. [Google Scholar] [CrossRef]
- Shi, J.; Sun, Z.; Gao, Z.; Huang, D.; Hong, H.; Gu, J. Radioimmunotherapy in colorectal cancer treatment: Present and future. Front. Immunol. 2023, 14, 1105180. [Google Scholar] [CrossRef] [PubMed]
- Manzi, J.; Hoff, C.O.; Ferreira, R.; Pimentel, A.; Datta, J.; Livingstone, A.S.; Vianna, R.; Abreu, P. Targeted Therapies in Colorectal Cancer: Recent Advances in Biomarkers, Landmark Trials, and Future Perspectives. Cancers 2023, 15, 3023. [Google Scholar] [CrossRef]
- Ciardiello, F.; Ciardiello, D.; Martini, G.; Napolitano, S.; Tabernero, J.; Cervantes, A. Clinical management of metastatic colorectal cancer in the era of precision medicine. CA Cancer J. Clin. 2022, 72, 372–401. [Google Scholar] [CrossRef]
- Kumar, A.; Gautam, V.; Sandhu, A.; Rawat, K.; Sharma, A.; Saha, L. Current and emerging therapeutic approaches for colorectal cancer: A comprehensive review. World J. Gastrointest. Surg. 2023, 15, 495–519. [Google Scholar] [CrossRef] [PubMed]
- Siegel, R.L.; Giaquinto, A.N.; Jemal, A. Cancer statistics, 2024. CA Cancer J. Clin. 2024, 74, 12–49. [Google Scholar] [CrossRef]
- Xu, Y.; Gong, M.; Wang, Y.; Yang, Y.; Liu, S.; Zeng, Q. Global trends and forecasts of breast cancer incidence and deaths. Sci. Data 2023, 10, 334. [Google Scholar] [CrossRef]
- Wilkinson, L.; Gathani, T. Understanding breast cancer as a global health concern. Br. J. Radiol. 2021, 95, 20211033. [Google Scholar] [CrossRef]
- Xiong, X.; Zheng, L.W.; Ding, Y.; Chen, Y.F.; Cai, Y.W.; Wang, L.P.; Huang, L.; Liu, C.C.; Shao, Z.M.; Yu, K.D. Breast cancer: Pathogenesis and treatments. Signal Transduct. Target. Ther. 2025, 10, 49. [Google Scholar] [CrossRef]
- Giaquinto, A.N.; Sung, H.; Miller, K.D.; Kramer, J.L.; Newman, L.A.; Minihan, A.; Jemal, A.; Siegel, R.L. Breast Cancer Statistics, 2022. CA Cancer J. Clin. 2022, 72, 524–541. [Google Scholar] [CrossRef]
- Ben-Dror, J.; Shalamov, M.; Sonnenblick, A. The History of Early Breast Cancer Treatment. Genes 2022, 13, 960. [Google Scholar] [CrossRef] [PubMed]
- Gutnik, L.; Fayanju, O.M. Controversies in Breast Cancer Surgery. Surg. Clin. N. Am. 2021, 101, 1033–1044. [Google Scholar] [CrossRef] [PubMed]
- Al-Hilli, Z.; Wilkerson, A. Breast Surgery: Management of Postoperative Complications Following Operations for Breast Cancer. Surg. Clin. N. Am. 2021, 101, 845–863. [Google Scholar] [CrossRef] [PubMed]
- Sheikh, M.S.; Ying, H. Antibody-drug Conjugates for Breast Cancer Treatment. Recent Pat. Anti-Cancer Drug Discov. 2023, 18, 108–113. [Google Scholar] [CrossRef]
- Kerr, A.J.; Dodwell, D.; McGale, P.; Holt, F.; Duane, F.; Mannu, G.; Darby, S.C.; Taylor, C.W. Adjuvant and neoadjuvant breast cancer treatments: A systematic review of their effects on mortality. Cancer Treat. Rev. 2022, 105, 102375. [Google Scholar] [CrossRef]
- Khan, M.M.; Yalamarty, S.S.K.; Rajmalani, B.A.; Filipczak, N.; Torchilin, V.P. Recent strategies to overcome breast cancer resistance. Crit. Rev. Oncol. Hematol. 2024, 197, 104351. [Google Scholar] [CrossRef]
- Tao, X.; Li, T.; Gandomkar, Z.; Brennan, P.C.; Reed, W.M. Incidence, mortality, survival, and disease burden of breast cancer in China compared to other developed countries. Asia-Pac. J. Clin. Oncol. 2023, 19, 645–654. [Google Scholar] [CrossRef]
- Tang, J.; Luo, W.K.; Zhou, J. Advances in the Synthesis of Azaspiro[4.5]trienones. Chin. J. Org. Chem. 2023, 43, 3006–3034. [Google Scholar] [CrossRef]
- Zhou, X.; Wang, J.; Ma, D.; Shen, Y.; Zhao, Y.; Wu, J. Electrochemical synthesis of phosphorylated azaspiro[4.5]di/trienones through dearomative spirocyclization. Chem. Commun. 2024, 60, 7351–7354. [Google Scholar] [CrossRef] [PubMed]
- Ramirez, E.; Cabeza, M.; Heuze, I.; Gutiérrez, E.; Bratoeff, E.; Membrillo, M.; Lira, A. Synthesis and Pharmacological Evaluation of New 16-Methyl Pregnane Derivatives. Chem. Pharm. Bull. 2002, 50, 15–20. [Google Scholar] [CrossRef]
- Jansakun, C.; Chulrik, W.; Chaichompoo, W.; Yotmanee, P.; Lehboon, K.; Chunglok, W.; Sattayakhom, A.; Hiransai, P.; Kamdee, K.; Utaipan, T.; et al. 1,7-Bis(4-hydroxy-3-methoxyphenyl)-1,4,6-heptatrien-3-one alleviates lipopolysaccharide-induced inflammation by targeting NF-κB translocation in murine macrophages and it interacts with MD2 in silico. Mol. Med. Rep. 2021, 23, 209. [Google Scholar] [CrossRef]
- Nuamsee, K.; Chuprajob, T.; Pabuprapap, W.; Jintaridth, P.; Munkongdee, T.; Phannasil, P.; Vadolas, J.; Chaichompoo, P.; Suksamrarn, A.; Svasti, S. Trienone analogs of curcuminoids induce fetal hemoglobin synthesis via demethylation at Gγ-globin gene promoter. Sci. Rep. 2021, 11, 8552. [Google Scholar] [CrossRef]
- Wang, D.D.; Zhang, R.; Tang, L.Y.; Wang, L.N.Q.; Ao, M.R.; Jia, J.M.; Wang, A.H. Identification of diterpenoids from Salvia castanea Diels f. tomentosa Stib and their antitumor activities. Bioorganic Chem. 2024, 151, 107701. [Google Scholar] [CrossRef]
- Chuprajob, T.; Changtam, C.; Chokchaisiri, R.; Chunglok, W.; Sornkaew, N.; Suksamrarn, A. Synthesis, cytotoxicity against human oral cancer KB cells and structure–activity relationship studies of trienone analogues of curcuminoids. Bioorg. Med. Chem. Lett. 2014, 24, 2839–2844. [Google Scholar] [CrossRef] [PubMed]
- Zhang, Y.; Ma, C.; Struwe, J.; Feng, J.; Zhu, G.; Ackermann, L. Electrooxidative dearomatization of biaryls: Synthesis of tri- and difluoromethylated spiro[5.5]trienones. Chem. Sci. 2021, 12, 10092–10096. [Google Scholar] [CrossRef]
- Zhao, Z.; He, J.; Qiu, S.; Wang, L.; Huangfu, S.; Hu, Y.; Wu, Q.; Yang, Y.; Li, X.; Huang, M.; et al. Targeting PLK1-CBX8-GPX4 axis overcomes BRAF/EGFR inhibitor resistance in BRAFV600E colorectal cancer via ferroptosis. Nat. Commun. 2025, 16, 3605. [Google Scholar] [CrossRef]
- Kalyanaraman, B. NAC, NAC, Knockin’ on Heaven’s door: Interpreting the mechanism of action of N-acetylcysteine in tumor and immune cells. Redox Biol. 2022, 57, 102497. [Google Scholar] [CrossRef]
- Zheng, Y.; Zhang, X.; Su, Z. Design of metal–organic framework composites in anti-cancer therapies. Nanoscale 2021, 13, 12102–12118. [Google Scholar] [CrossRef]
- Glaviano, A.; Singh, S.K.; Lee, E.H.C.; Okina, E.; Lam, H.Y.; Carbone, D.; Reddy, E.P.; O’Connor, M.J.; Koff, A.; Singh, G.; et al. Cell cycle dysregulation in cancer. Pharmacol. Rev. 2025, 77, 100030. [Google Scholar] [CrossRef] [PubMed]
- Tsai, T.-H.; Lee, K.-T.; Hsu, Y.-C. JSI-124 Induces Cell Cycle Arrest and Regulates the Apoptosis in Glioblastoma Cells. Biomedicines 2023, 11, 2999. [Google Scholar] [CrossRef] [PubMed]
- Yin, F.; Zhao, R.; Gorja, D.R.; Fu, X.; Lu, N.; Huang, H.; Xu, B.; Chen, H.; Shim, J.-H.; Liu, K.; et al. Novel dual inhibitor for targeting PIM1 and FGFR1 kinases inhibits colorectal cancer growth in vitro and patient-derived xenografts in vivo. Acta Pharm. Sin. B 2022, 12, 4122–4137. [Google Scholar] [CrossRef]
- Wang, R.; Zhang, X.; Chen, C.; Chen, G.; Zhong, Q.; Zhang, Q.; Zheng, S.; Wang, G.; Chen, Q.-H. Synthesis and evaluation of 1,7-diheteroarylhepta-1,4,6-trien-3-ones as curcumin-based anticancer agents. Eur. J. Med. Chem. 2016, 110, 164–180. [Google Scholar] [CrossRef]
- De Munck, J.; Grootaert, C.; Magdalenic, K.; Deveci, D.; Gansemans, Y.; Van Nieuwerburgh, F.; Boon, N.; Skirtach, A.; Rajkovic, A.; D’hooghe, M.; et al. Curcumin-based benzothiazepane analogues exhibit selective anti-cancer activity in HCT-116 cells via precipitated particle formation and internalisation. Biomed. Pharmacother. 2026, 194, 118926. [Google Scholar] [CrossRef]
- Dal, Z.; Aru, B. The role of curcumin on apoptosis and NLRP3 inflammasome-dependent pyroptosis on colorectal cancer in vitro. Turk. J. Med. Sci. 2023, 53, 883–893. [Google Scholar] [CrossRef]
- Alsaikhan, F. The synergistic effect of resveratrol and curcumin on oncogenic lncRNA MAPT-IT1 and ferroptosis-related genes in breast cancer. Naunyn-Schmiedeberg’s Arch. Pharmacol. 2026, 399, 1091–1108. [Google Scholar] [CrossRef]
- Yugandhar, D.; Nayak, V.L.; Archana, S.; Shekar, K.C.; Srivastava, A.K. Design, synthesis and anticancer properties of novel oxa/azaspiro[4,5]trienones as potent apoptosis inducers through mitochondrial disruption. Eur. J. Med. Chem. 2015, 101, 348–357. [Google Scholar] [CrossRef]
- Cheung, E.C.; Vousden, K.A.-O. The role of ROS in tumour development and progression. Nat. Rev. Cancer 2022, 22, 280–297. [Google Scholar] [CrossRef] [PubMed]
- Chiu, H.-W.; Hung, S.-W.; Chiu, C.-F.; Hong, J.-R. A Mitochondrion-Targeting Protein (B2) Primes ROS/Nrf2-Mediated Stress Signals, Triggering Apoptosis and Necroptosis in Lung Cancer. Biomedicines 2023, 11, 186. [Google Scholar] [CrossRef]
- Glorieux, C.; Liu, S.; Trachootham, D.; Huang, P. Targeting ROS in cancer: Rationale and strategies. Nat. Rev. Drug Discov. 2024, 23, 583–606. [Google Scholar] [CrossRef] [PubMed]
- Ahn, C.R.; Kim, H.I.; Kim, J.-E.; Ha, I.J.; Ahn, K.S.; Park, J.; Kim, Y.W.; Baek, S.H. Ponciri Fructus Immatarus Sensitizes the Apoptotic Effect of Hyperthermia Treatment in AGS Gastric Cancer Cells through ROS-Dependent HSP Suppression. Biomedicines 2023, 11, 405. [Google Scholar] [CrossRef] [PubMed]
- Utaipan, T.; Boonyanuphong, P.; Chuprajob, T.; Suksamrarn, A.; Chunglok, W. A trienone analog of curcumin, 1,7-bis(3-hydroxyphenyl)-1,4,6-heptatrien-3-one, possesses ROS- and caspase-mediated apoptosis in human oral squamous cell carcinoma cells in vitro. Appl. Biol. Chem. 2020, 63, 7. [Google Scholar] [CrossRef]
- Kang, L.; Tian, Y.; Xu, S.; Chen, H. Oxaliplatin-induced peripheral neuropathy: Clinical features, mechanisms, prevention and treatment. J. Neurol. 2021, 268, 3269–3282. [Google Scholar] [CrossRef] [PubMed]
- Hanie, M.; Mona, M.; Zahra, M.; Amir, A.; Mohammad Hossein, S.; Reihaneh Alsadat, M.; Elnaz, G.; Gordon, A.F.; Hamed, M.; Shaho, M.; et al. Nanoparticles Containing Oxaliplatin and the Treatment of Colorectal Cancer. Curr. Pharm. Des. 2023, 29, 3018–3039. [Google Scholar] [CrossRef] [PubMed]
- Ren, K.; Wang, J.; Li, Y.; Li, Z.; Wu, K.; Zhou, Z.; Li, Y.; Han, X. The Efficacy of Drug-eluting Bead Transarterial Chemoembolization Loaded With Oxaliplatin for the Treatment of Stage III-IV Non-small-cell Lung Cancer. Acad. Radiol. 2022, 29, 1641–1646. [Google Scholar] [CrossRef]
- Andreidesz, K.; Koszegi, B.; Kovacs, D.; Bagone Vantus, V.; Gallyas, F.; Kovacs, K. Effect of Oxaliplatin, Olaparib and LY294002 in Combination on Triple-Negative Breast Cancer Cells. Int. J. Mol. Sci. 2021, 22, 2056. [Google Scholar] [CrossRef]
- Ding, B.; Liu, X.; Li, Z.; Xie, X.; Li, J.; Wang, J.; Li, S.; Wang, P.; Xie, Y.; Ma, X.; et al. A novel platinum(IV) prodrug, gramine-Pt(IV) enhances chemoimmunotherapy by activating cGAS-STING and modulating TGF-β-MHC-I axis. Drug Resist. Updates 2025, 81, 101252. [Google Scholar] [CrossRef]
- Jiang, M.-Z.; Li, C.; Mao, C.-M.; Yu, H.; Zhou, Y.-C.; Pu, S.-Q.; Li, R.-Z.; Liao, Y.-J.; Zhang, D.-Y.; Yang, P.; et al. The MAPK/ERK signaling pathway involved in Raddeanin A induces apoptosis via the mitochondrial pathway and G2 phase arrest in multiple myeloma. Sci. Rep. 2024, 14, 29061. [Google Scholar] [CrossRef]
- Moon, J.-M.; Lee, S.-W.; Jang, Y.-S.; Lee, S.-A.; Jung, S.-H.; Kim, S.-K.; Park, B.-K.; Park, Y.-S.; Kim, B.-S.; Yang, M.-S.; et al. Gossypin induces apoptosis and autophagy via the MAPK/JNK pathway in HT-29 human colorectal cancer cells. Int. J. Mol. Med. 2025, 56, 107. [Google Scholar] [CrossRef]
- Jiang, X.; Li, G.; Zhu, B.; Zang, J.; Lan, T.; Jiang, R.; Wang, B. p20BAP31 induces cell apoptosis via both AIF caspase-independent and the ROS/JNK mitochondrial pathway in colorectal cancer. Cell. Mol. Biol. Lett. 2023, 28, 25. [Google Scholar] [CrossRef]
- Zhang, Z.; Zhang, H.; Li, D.; Zhou, X.; Qin, Q.; Zhang, Q. Caspase-3-mediated GSDME induced Pyroptosis in breast cancer cells through the ROS/JNK signalling pathway. J. Cell. Mol. Med. 2021, 25, 8159–8168. [Google Scholar] [CrossRef] [PubMed]
- Jiang, G.; Zhou, X.; Hu, Y.; Tan, X.; Wang, D.; Yang, L.; Zhang, Q.; Liu, S. The antipsychotic drug pimozide promotes apoptosis through the RAF/ERK pathway and enhances autophagy in breast cancer cells. Cancer Biol. Ther. 2024, 25, 2302413. [Google Scholar] [CrossRef]
- Peng, J.; Lu, J.; Li, G.-H.; Ma, M.-M.; Mou, Y.-P.; Zhu, Q.-C. Curzerene Induces Apoptosis in Colorectal Cancer Cells Through Inhibition of MEK/ERK Signaling Pathway. Chin. J. Integr. Med. 2025, 32, 128–137. [Google Scholar] [CrossRef] [PubMed]
- Sugiura, R.; Satoh, R.; Takasaki, T. ERK: A Double-Edged Sword in Cancer. ERK-Dependent Apoptosis as a Potential Therapeutic Strategy for Cancer. Cells 2021, 10, 2509. [Google Scholar] [CrossRef] [PubMed]






Disclaimer/Publisher’s Note: The statements, opinions and data contained in all publications are solely those of the individual author(s) and contributor(s) and not of MDPI and/or the editor(s). MDPI and/or the editor(s) disclaim responsibility for any injury to people or property resulting from any ideas, methods, instructions or products referred to in the content. |
© 2026 by the authors. Licensee MDPI, Basel, Switzerland. This article is an open access article distributed under the terms and conditions of the Creative Commons Attribution (CC BY) license.
Share and Cite
Shao, Z.-B.; Song, X.-P.; Wang, Y.-Y.; Shan, Y.-Y.; Xiong, Y.-M.; He, K.; Zhang, Y.; Shi, Z. Tri- and Difluoromethylated Spiro[5.5]trienones Inhibit the Growth of Cancer Cells In Vitro and In Vivo. Biomedicines 2026, 14, 774. https://doi.org/10.3390/biomedicines14040774
Shao Z-B, Song X-P, Wang Y-Y, Shan Y-Y, Xiong Y-M, He K, Zhang Y, Shi Z. Tri- and Difluoromethylated Spiro[5.5]trienones Inhibit the Growth of Cancer Cells In Vitro and In Vivo. Biomedicines. 2026; 14(4):774. https://doi.org/10.3390/biomedicines14040774
Chicago/Turabian StyleShao, Zhong-Bao, Xiao-Peng Song, Ying-Ying Wang, Yi-Yao Shan, Yu-Meng Xiong, Ke He, Yan Zhang, and Zhi Shi. 2026. "Tri- and Difluoromethylated Spiro[5.5]trienones Inhibit the Growth of Cancer Cells In Vitro and In Vivo" Biomedicines 14, no. 4: 774. https://doi.org/10.3390/biomedicines14040774
APA StyleShao, Z.-B., Song, X.-P., Wang, Y.-Y., Shan, Y.-Y., Xiong, Y.-M., He, K., Zhang, Y., & Shi, Z. (2026). Tri- and Difluoromethylated Spiro[5.5]trienones Inhibit the Growth of Cancer Cells In Vitro and In Vivo. Biomedicines, 14(4), 774. https://doi.org/10.3390/biomedicines14040774

