Integrative Transcriptomics and Machine Learning Reveal the Association of CBX4 with Inflammation in Ulcerative Colitis as a Potential Epigenetic Regulator
Abstract
1. Introduction
2. Materials and Methods
2.1. Data Collection
2.2. Differential Expression Analysis
2.3. Identification and Analysis of Candidate Genes
2.4. Machine Learning for Screening Characteristic Genes
2.5. Key Gene Identification and Diagnostic Performance Analysis
2.6. Analysis of Correlation and Chromosomal Localization
2.7. GSEA and GeneMANIA Analysis
2.8. Immune Infiltration Analysis
2.9. Chemicals and Reagents
2.10. Human Specimen Collection
2.11. Sample Size Calculation
2.12. Animals and Treatments
2.13. Pathological Staining and Immunohistochemistry (IHC) of Intestines
2.14. Western Blot
2.15. Statistical Analysis
3. Results
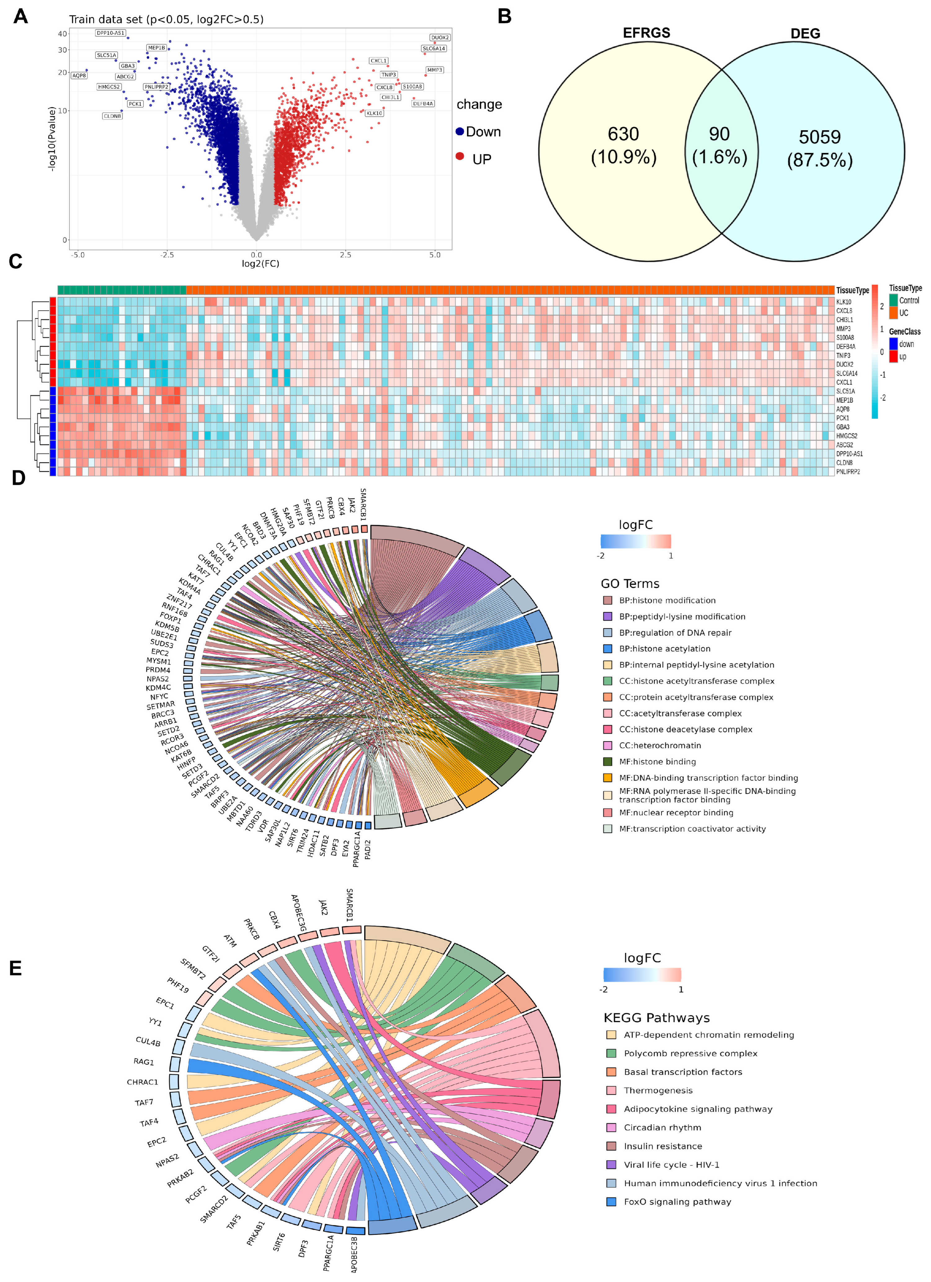
3.1. Identification and Functional Analysis of 90 Candidate Genes
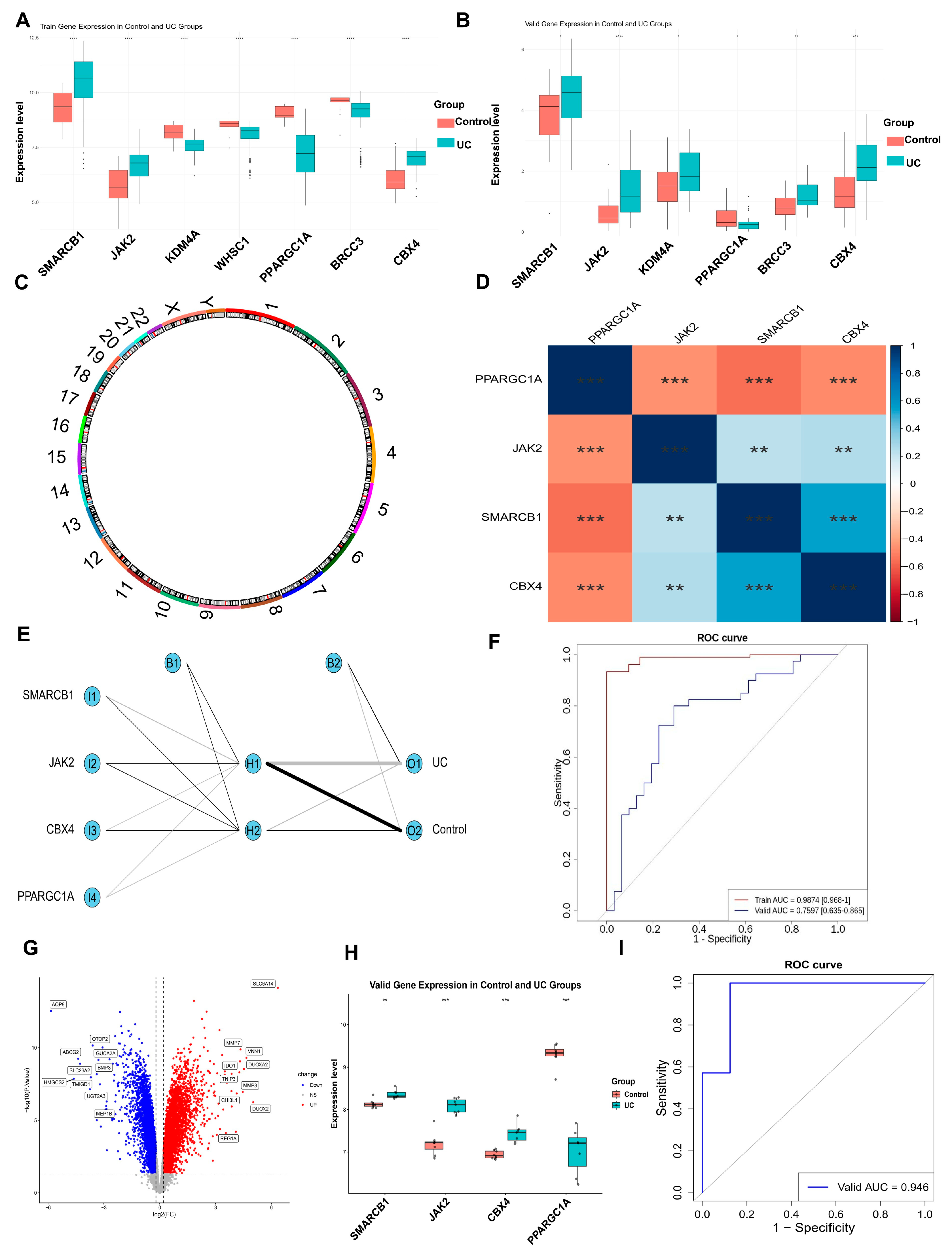
3.2. Screening of 7 Characteristic Genes SMARCB1, JAK2, CBX4, KDM4A, WHSC1, BRCC3 and PPARGC1A
3.3. Functional Characterization, Construction and Evaluation of ANN Model for 4 Key Genes
3.4. Functional Enrichment and GGI Network of Four Key Genes
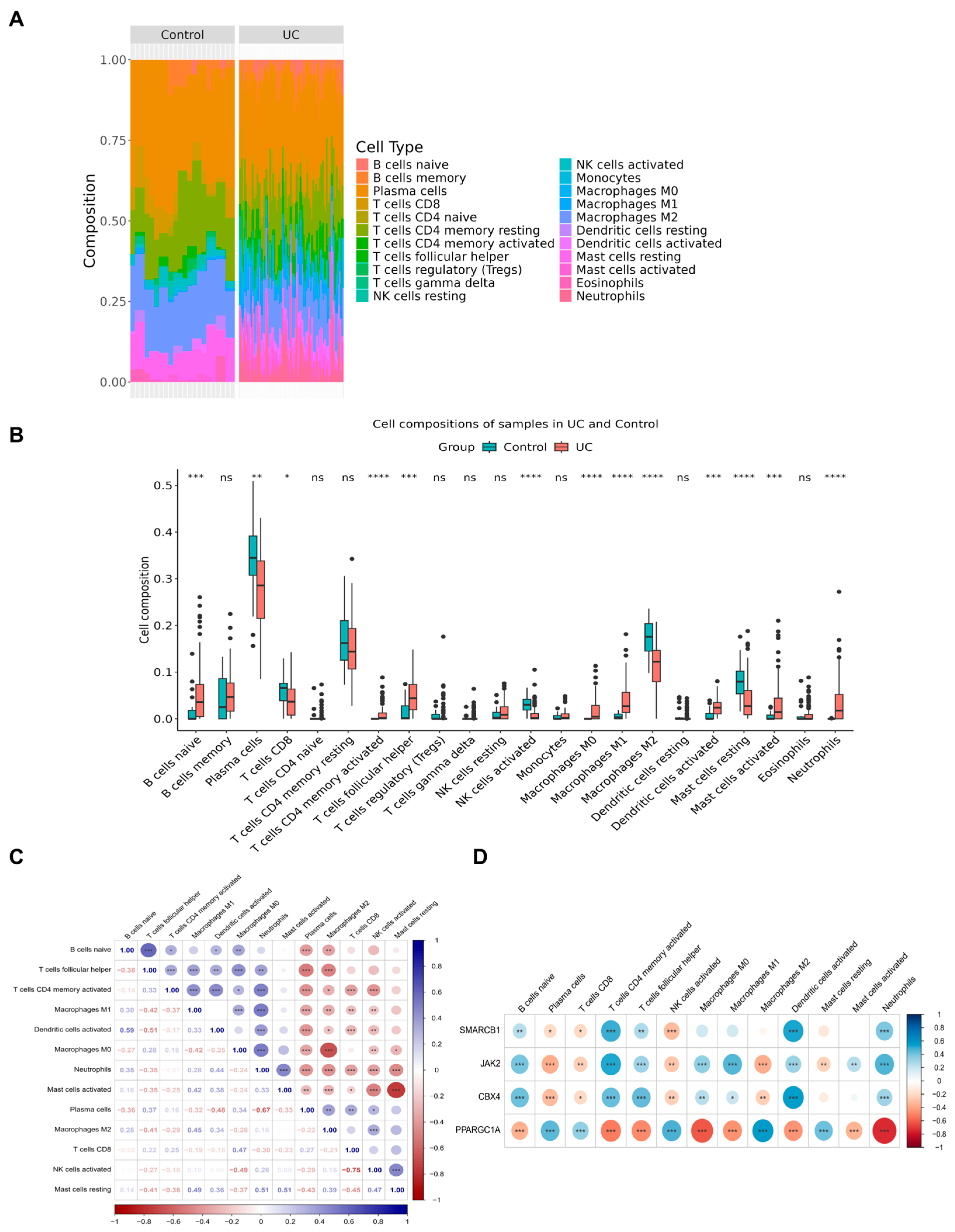
3.5. Immune Infiltration Analysis of Four Key Genes
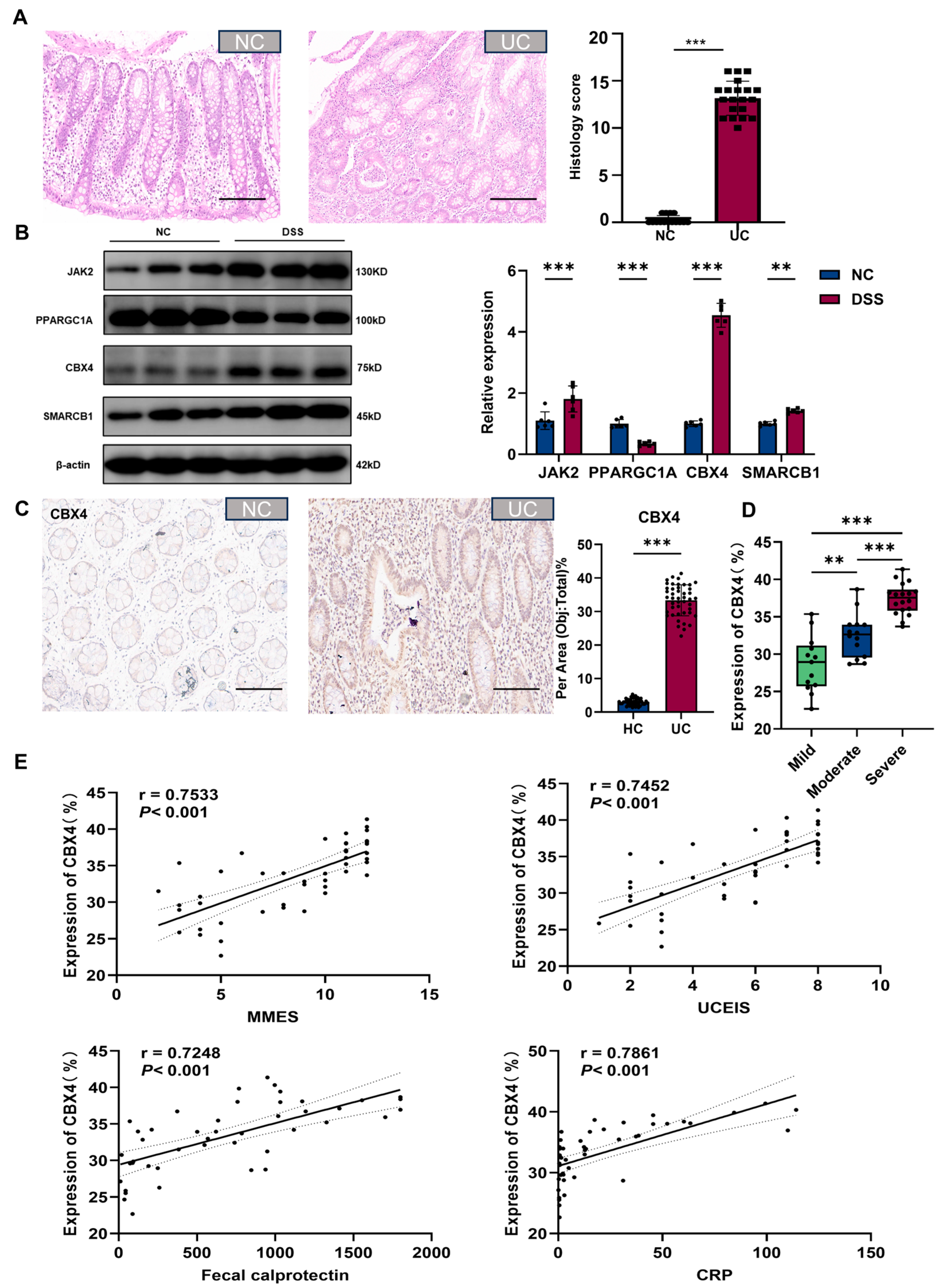
3.6. CBX4 Was UpRegulated in Patients with UC
3.7. Silencing CBX4 Alleviates DSS-Induced UC in Mice
3.8. Silencing CBX4 Ameliorated Intestinal Inflammatory Responses and Mucosal Barrier Function in UC Mice
4. Discussion
5. Conclusions
Supplementary Materials
Author Contributions
Funding
Institutional Review Board Statement
Informed Consent Statement
Data Availability Statement
Conflicts of Interest
Abbreviations
| 5-ASA | 5-aminosalicylic acid |
| ANN | Artificial Neural Network |
| AUC | Area Under the Curve |
| BPs | Biological Processes |
| CBX4 | Chromobox Homolog 4 |
| CCs | Cellular Components |
| CRP | C-reactive Protein |
| DEGs | Differentially Expressed Genes |
| DSS | Dextran Sulfate Sodium Salt |
| EFRGs | Epigenetic Factor-related Genes |
| ESR | Erythrocyte Sedimentation Rate |
| GGI | Gene–Gene Interaction |
| GO | Gene Ontology |
| GSEA | Gene Set Enrichment Analysis |
| HGB | Hemoglobin |
| IBD | Inflammatory Bowel Disease |
| KEGG | Kyoto Encyclopedia of Genes and Genomes |
| MFs | Molecular Functions |
| PLT | Platelets |
| RBC | Red Blood Cell |
| PPI | The Protein–Protein Interaction |
| UC | Ulcerative Colitis |
| WBC | White Blood Cell |
References
- Gros, B.; Kaplan, G.G. Ulcerative Colitis in Adults. JAMA 2023, 330, 951–965. [Google Scholar] [CrossRef]
- Sun, Y.; Zhang, Z.; Zheng, C.-Q.; Sang, L.-X. Mucosal lesions of the upper gastrointestinal tract in patients with ulcerative colitis: A review. World J. Gastroenterol. 2021, 27, 2963–2978. [Google Scholar] [CrossRef]
- Long, D.; Mao, C.; Xu, Y.; Zhu, Y. The emerging role of neutrophil extracellular traps in ulcerative colitis. Front. Immunol. 2024, 15, 1425251. [Google Scholar] [CrossRef]
- Zhu, J.; Wu, Y.; Zhang, L.; Bai, B.; Han, W.; Wang, H.; Mei, Q. Epithelial Piezo1 deletion ameliorates intestinal barrier damage by regulating ferroptosis in ulcerative colitis. Free Radic. Biol. Med. 2024, 224, 272–286. [Google Scholar] [CrossRef]
- Yan, L.; Gu, C.; Gao, S.; Wei, B. Epigenetic regulation and therapeutic strategies in ulcerative colitis. Front. Genet. 2023, 14, 1302886. [Google Scholar] [CrossRef]
- Rawat, M.; Nighot, M.; Al-Sadi, R.; Gupta, Y.; Viszwapriya, D.; Yochum, G.; Koltun, W.; Ma, T.Y. IL1B Increases Intestinal Tight Junction Permeability by Up-regulation of MIR200C-3p, Which Degrades Occludin mRNA. Gastroenterology 2020, 159, 1375–1389. [Google Scholar] [CrossRef]
- Zhao, Y.; Zhou, R.; Xie, B.; Liu, C.Y.; Kalski, M.; Cham, C.M.; Jiang, Z.; Koval, J.; Weber, C.R.; Rubin, D.T.; et al. Multiomic analysis reveals cellular, transcriptomic and epigenetic changes in intestinal pouches of ulcerative colitis patients. Nat. Commun. 2025, 16, 904. [Google Scholar] [CrossRef] [PubMed]
- Yang, Y.; Hua, Y.; Zheng, H.; Jia, R.; Ye, Z.; Su, G.; Gu, Y.; Zhan, K.; Tang, K.; Qi, S.; et al. Biomarkers prediction and immune landscape in ulcerative colitis: Findings based on bioinformatics and machine learning. Comput. Biol. Med. 2024, 168, 107778. [Google Scholar] [CrossRef]
- Cheng, M.W.; Mitra, M.; Coller, H.A. Pan-cancer landscape of epigenetic factor expression predicts tumor outcome. Commun. Biol. 2023, 6, 1138. [Google Scholar] [CrossRef] [PubMed]
- Ritchie, M.E.; Phipson, B.; Wu, D.; Hu, Y.; Law, C.W.; Shi, W.; Smyth, G.K. limma powers differential expression analyses for RNA-sequencing and microarray studies. Nucleic Acids Res. 2015, 43, e47. [Google Scholar] [CrossRef] [PubMed]
- Zhuo, Z.; Guo, K.; Luo, Y.; Yang, Q.; Wu, H.; Zeng, R.; Jiang, R.; Li, J.; Wei, R.; Lian, Q.; et al. Targeted modulation of intestinal epithelial regeneration and immune response in ulcerative colitis using dual-targeting bilirubin nanoparticles. Theranostics 2024, 14, 528–546. [Google Scholar] [CrossRef] [PubMed]
- Wang, H.-Q.; Zhao, M.-X.; Hong, S.-C.; He, X.; Tao, L.; Tong, C.-C.; Jing, G.; Xu, D.-X.; Chen, X. 1,25(OH)2D3 alleviates oxidative stress and inflammation through up-regulating HMGCS2 in DSS-induced colitis. Int. Immunopharmacol. 2023, 125, 111131. [Google Scholar] [CrossRef]
- Annese, V. Genetics and epigenetics of IBD. Pharmacol. Res. 2020, 159, 104892. [Google Scholar] [CrossRef]
- Ma, X.-h.; Hu, Z.-y.; Wang, Y.-k.; Ma, Y.; Liu, G.-p.; Liu, X.-q. TET2 Deficiency Exacerbates Podocyte Injury and Mitophagy Disorder in Diabetic Nephropathy by Regulating M5C Methylation of Bcas3. FASEB J. 2025, 39, e70966. [Google Scholar] [CrossRef]
- Ma, X.H.; Liu, G.P.; Liu, L.; Dou, Z.-y.; He, X.; Chen, X. Downregulation of HDAC9 Alleviates Autophagy Dysfunction by Inducing Acetylation of ATG4B in Metabolic Dysfunction-Associated Steatotic Liver Disease. FASEB J. 2025, 39, e70991. [Google Scholar] [CrossRef]
- Song, Q.; Wang, H.; Bao, J.; Pullikuth, A.K.; Li, K.C.; Miller, L.D.; Zhou, X. Systems biology approach to studying proliferation-dependent prognostic subnetworks in breast cancer. Sci. Rep. 2015, 5, 12981. [Google Scholar] [CrossRef]
- Song, Q.; Su, J.; Miller, L.D.; Zhang, W. scLM: Automatic Detection of Consensus Gene Clusters Across Multiple Single-Cell Datasets. Genom. Proteom. Bioinform. 2021, 19, 330–341. [Google Scholar] [CrossRef] [PubMed]
- Gupta, R.; Siddiqua, A.; Begum, M.Y.; Panda, S.P.; Abomughaid, M.M.; Thakur, K.; Lakhanpal, S. AQP9 and IFITM1 as drivers of immune infiltration and tumor progression in IBD-associated colorectal cancer: From computational insights to experimental validation. Naunyn-Schmiedeberg’s Arch. Pharmacol. 2025, 399, 385–419. [Google Scholar] [CrossRef]
- Chen, F.; Hou, W.; Yu, X.; Wu, J.; Li, Z.; Xu, J.; Deng, Z.; Chen, G.; Liu, B.; Yin, X.; et al. CBX4 deletion promotes tumorigenesis under KrasG12D background by inducing genomic instability. Signal Transduct. Target. Ther. 2023, 8, 343. [Google Scholar] [CrossRef]
- Gu, Y.; Xu, T.; Fang, Y.; Shao, J.; Hu, T.; Wu, X.; Shen, H.; Xu, Y.; Zhang, J.; Song, Y.; et al. CBX4 counteracts cellular senescence to desensitize gastric cancer cells to chemotherapy by inducing YAP1 SUMOylation. Drug Resist. Updates 2024, 77, 101136. [Google Scholar] [CrossRef] [PubMed]
- Wang, J.; Jia, W.; Zhou, X.; Ma, Z.; Liu, J.; Lan, P. CBX4 suppresses CD8+ T cell antitumor immunity by reprogramming glycolytic metabolism. Theranostics 2024, 14, 3793–3809. [Google Scholar] [CrossRef] [PubMed]
- Chen, Y.-H.; Zhang, X.; Ko, K.-Y.; Hsueh, M.-F.; Kraus, V.B.; Georgieva, M. CBX4 Regulates Replicative Senescence of WI-38 Fibroblasts. Oxidative Med. Cell. Longev. 2022, 2022, 5503575. [Google Scholar] [CrossRef] [PubMed]
- Huang, W.; Yu, C.; Wu, H.; Liang, S.; Kang, J.; Zhou, Z.; Liu, A.; Liu, L. Cbx4 governs HIF-1α to involve in Th9 cell differentiation promoting asthma by its SUMO E3 ligase activity. Biochim. Biophys. Acta Mol. Cell Res. 2023, 1870, 119524. [Google Scholar] [CrossRef]
- Zhou, D.; Tian, J.-M.; Li, Z.; Huang, J. Cbx4 SUMOylates BRD4 to regulate the expression of inflammatory cytokines in post-traumatic osteoarthritis. Exp. Mol. Med. 2024, 56, 2184–2201. [Google Scholar] [CrossRef] [PubMed]
- Sopjani, M.; Morina, R.; Uka, V.; Xuan, N.T.; Dërmaku-Sopjani, M. JAK2-mediated Intracellular Signaling. Curr. Mol. Med. 2021, 21, 417–425. [Google Scholar] [CrossRef]
- Wang, Y.; Lai, W.; Zheng, X.; Li, K.; Zhang, Y.; Pang, X.; Gao, J.; Lou, Z. Linderae Radix extract attenuates ulcerative colitis by inhibiting the JAK/STAT signaling pathway. Phytomedicine 2024, 132, 155868. [Google Scholar] [CrossRef]
- Xu, M.; Ren, L.; Fan, J.; Huang, L.; Zhou, L.; Li, X.; Ye, X. Berberine inhibits gastric cancer development and progression by regulating the JAK2/STAT3 pathway and downregulating IL-6. Life Sci. 2022, 290, 120266. [Google Scholar] [CrossRef]
- Liu, C.; Jiang, Y.; Liu, G.; Guo, Z.; Jin, Q.; Long, D.; Zhou, W.; Qian, K.; Zhao, H.; Liu, K. PPARGC1A affects inflammatory responses in photodynamic therapy (PDT)-treated inflammatory bowel disease (IBD). Biochem. Pharmacol. 2022, 202, 115119. [Google Scholar] [CrossRef]
- Zhang, Q.; Xiong, L.; Wei, T.; Liu, Q.; Yan, L.; Chen, J.; Dai, L.; Shi, L.; Zhang, W.; Yang, J.; et al. Hypoxia-responsive PPARGC1A/BAMBI/ACSL5 axis promotes progression and resistance to lenvatinib in hepatocellular carcinoma. Oncogene 2023, 42, 1509–1523. [Google Scholar] [CrossRef]
- Praharaj, P.P.; Patra, S.; Singh, A.; Panigrahi, D.P.; Lee, H.Y.; Kabir, M.F.; Hossain, M.K.; Patra, S.K.; Patro, B.S.; Patil, S.; et al. CLU (clusterin) and PPARGC1A/PGC1α coordinately control mitophagy and mitochondrial biogenesis for oral cancer cell survival. Autophagy 2024, 20, 1359–1382. [Google Scholar] [CrossRef]
- Aisyah, R.; Sadewa, A.H.; Patria, S.Y.; Wahab, A. The PPARGC1A Is the Gene Responsible for Thrifty Metabolism Related Metabolic Diseases: A Scoping Review. Genes 2022, 13, 1894. [Google Scholar] [CrossRef]
- Ayyanar, P.; Mishra, P.; Preetam, C.; Adhya, A.K. SMARCB1/INI1 Deficient Sino-Nasal Carcinoma: Extending the Histomorphological Features. Head Neck Pathol. 2020, 15, 555–565. [Google Scholar] [CrossRef]
- Del Savio, E.; Maestro, R. Beyond SMARCB1 Loss: Recent Insights into the Pathobiology of Epithelioid Sarcoma. Cells 2022, 11, 2626. [Google Scholar] [CrossRef]
- Li, Y.; Tian, Y.-Y.; Wang, J.; Lin, R.; Zhang, Y.; Zhang, M.-M.; Dong, T.-W.; Li, M.; Xie, Y.-H.; Zheng, X.-H.; et al. Main active components of Ilex rotunda Thunb. protect against ulcerative colitis by restoring the intestinal mucosal barrier and modulating the cytokine-cytokine interaction pathways. J. Ethnopharmacol. 2024, 318, 116961. [Google Scholar] [CrossRef] [PubMed]
- Gao, W.; Wen, H.; Liang, L.; Dong, X.; Du, R.; Zhou, W.; Zhang, X.; Zhang, C.; Xiang, R.; Li, N. IL20RA signaling enhances stemness and promotes the formation of an immunosuppressive microenvironment in breast cancer. Theranostics 2021, 11, 2564–2580. [Google Scholar] [CrossRef]
- Xiao, H.; Xing, T.; Qiu, M.; Zhang, G.; Yang, G.; Chen, W.; Hu, D.; Xue, D.; Peng, J.; Du, B. Adiponectin deficiency prevents chronic colitis-associated colonic fibrosis via inhibiting CXCL13 production. J. Adv. Res. 2025, 76, 639–653. [Google Scholar] [CrossRef]
- Zhang, J.; Wu, X.; Wei, S.; Liu, C.; Wang, X.; Dong, W. Identified potential biomarkers may predict primary nonresponse to infliximab in patients with ulcerative colitis. Autoimmunity 2022, 55, 538–548. [Google Scholar] [CrossRef] [PubMed]
- Chen, K.; Gu, X.; Yang, S.; Tao, R.; Fan, M.; Bao, W.; Wang, X. Research progress on intestinal tissue-resident memory T cells in inflammatory bowel disease. Scand. J. Immunol. 2023, 98, e13332. [Google Scholar] [CrossRef] [PubMed]
- Mitsialis, V.; Wall, S.; Liu, P.; Ordovas-Montanes, J.; Parmet, T.; Vukovic, M.; Spencer, D.; Field, M.; McCourt, C.; Toothaker, J.; et al. Single-Cell Analyses of Colon and Blood Reveal Distinct Immune Cell Signatures of Ulcerative Colitis and Crohn’s Disease. Gastroenterology 2020, 159, 591–608.e510. [Google Scholar] [CrossRef]
- Gamliel, A.; Werner, L.; Pinsker, M.; Salamon, N.; Weiss, B.; Shouval, D.S. Circulating α4β7+ Memory T Cells in Pediatric IBD Patients Express a Polyclonal T Cell Receptor Repertoire. Clin. Exp. Gastroenterol. 2020, 13, 439–447. [Google Scholar] [CrossRef]
- Liu, X.; Jiang, L.; Zeng, H.; Gao, L.; Guo, S.; Chen, C.; Liu, X.; Zhang, M.; Ma, L.; Li, Y.; et al. Circ-0000953 deficiency exacerbates podocyte injury and autophagy disorder by targeting Mir665-3p-Atg4b in diabetic nephropathy. Autophagy 2023, 20, 1072–1097. [Google Scholar] [CrossRef] [PubMed]
- Hu, Z.-y.; Sun, Q.-h.; Ma, Y.; Wang, Y.-k.; Chen, C.-y.; Liu, X.-r.; Ma, X.-h.; Liu, X.-q. Upregulation of BNIP3 alleviates renal tubular cell injury by activating mitophagy in diabetic nephropathy. Biochem. Pharmacol. 2026, 243, 117440. [Google Scholar] [CrossRef] [PubMed]








| Characteristic | Healthy Control Subjects (n = 45) | Patients with Active UC (n = 45) | p Value |
|---|---|---|---|
| Age [mean(SD), yr] | 46.22 ± 1.830 | 42.27 ± 2.120 | 0.3318 |
| Sex (female: male) | 17/28 | 19/26 | 0.9026 |
| BMI [mean(SD), kg/m2] | 23.09 ± 0.4752 | 21.86 ± 0.4044 | 0.2883 |
| Disease Location, n (%) | |||
| Ulcerative proctitis (E1) | 13 (32.5) | ||
| Left-sided colitis (E2) | 18 (45) | ||
| Extensive colitis (E3) | 14 (35) | ||
| Severity of UC, n (%) | |||
| Mild | 13 (28.9) | ||
| Moderate | 14 (31.1) | ||
| Severe | 18 (40) | ||
| MMES score | 8.42 ± 0.4969 | ||
| UCEIS score | 5.42 ± 0.3356 | ||
| CRP (mg/L) | 22.20 ± 4.611 | ||
| ESR (mm/h) | 28.09 ± 3.669 | ||
| Fecal calprotectin (μg/g) | 690.80 ± 82.62 | ||
| WBC (109/L) | 5.893 ± 0.1984 | 7.88 ± 0.3921 | <0.0001 |
| RBC (109/L) | 4.597 ± 0.0704 | 4.2 ± 0.1405 | <0.0001 |
| PLT (109/L) | 214.6 ± 8.510 | 288.8 ± 18.63 | <0.0001 |
| HGB (g/L) | 137.5 ± 2.277 | 115.1 ± 4.016 | 0.0003 |
| ALB (g/L) | 42.98 ± 0.4742 | 37.41 ± 0.7835 | 0.0009 |
Disclaimer/Publisher’s Note: The statements, opinions and data contained in all publications are solely those of the individual author(s) and contributor(s) and not of MDPI and/or the editor(s). MDPI and/or the editor(s) disclaim responsibility for any injury to people or property resulting from any ideas, methods, instructions or products referred to in the content. |
© 2026 by the authors. Licensee MDPI, Basel, Switzerland. This article is an open access article distributed under the terms and conditions of the Creative Commons Attribution (CC BY) license.
Share and Cite
Ma, X.; Liu, G.; Gong, T.; Liu, X. Integrative Transcriptomics and Machine Learning Reveal the Association of CBX4 with Inflammation in Ulcerative Colitis as a Potential Epigenetic Regulator. Biomedicines 2026, 14, 687. https://doi.org/10.3390/biomedicines14030687
Ma X, Liu G, Gong T, Liu X. Integrative Transcriptomics and Machine Learning Reveal the Association of CBX4 with Inflammation in Ulcerative Colitis as a Potential Epigenetic Regulator. Biomedicines. 2026; 14(3):687. https://doi.org/10.3390/biomedicines14030687
Chicago/Turabian StyleMa, Xiaohan, Guangpeng Liu, Tingting Gong, and Xueqi Liu. 2026. "Integrative Transcriptomics and Machine Learning Reveal the Association of CBX4 with Inflammation in Ulcerative Colitis as a Potential Epigenetic Regulator" Biomedicines 14, no. 3: 687. https://doi.org/10.3390/biomedicines14030687
APA StyleMa, X., Liu, G., Gong, T., & Liu, X. (2026). Integrative Transcriptomics and Machine Learning Reveal the Association of CBX4 with Inflammation in Ulcerative Colitis as a Potential Epigenetic Regulator. Biomedicines, 14(3), 687. https://doi.org/10.3390/biomedicines14030687

