Optimized Centrifugation and Activation Protocol for the Preparation of Plasma Rich in Growth Factors in Pigs
Abstract
1. Introduction
2. Materials and Methods
2.1. Animals and Blood Collection
2.2. Blood Processing
2.3. Hematological Analyses
2.4. Soluble Factor Quantification by ELISA
2.5. Protein–Protein Interaction Network Generation
2.6. Histology
2.7. Scanning Electron Microscopy
2.8. Hierarchical Clustering
2.9. Human PRGF ELISA-Data Retrieval
2.10. Statistical Analyses
3. Results
3.1. Performance of PRGF Protocols
3.2. Gelation Time and Gel Quality
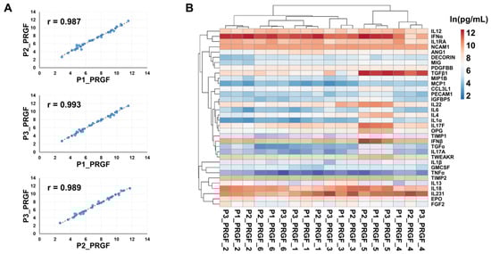
3.3. Analysis of Soluble Factors in Activated PRGF
3.4. Comparison Between Porcine and Human Activated PRGFs
4. Discussion
5. Conclusions
Supplementary Materials
Author Contributions
Funding
Institutional Review Board Statement
Informed Consent Statement
Data Availability Statement
Acknowledgments
Conflicts of Interest
Abbreviations
| PRP | Platelet-rich plasma |
| PRGF | Plasma rich in growth factors |
| WB | Whole Blood |
| WBC | White blood cells |
| PLT | Platelet |
| RBC | Red blood cells |
| HGB | Hemoglobin |
| HCT | Hematocrit |
| MCV | Mean Corpuscular Volume |
| MCH | Mean Corpuscular Hemoglobin |
| MCHC | Mean Corpuscular Hemoglobin Concentration |
| NEUT | Neutrophils |
| LYMPH | Lymphocytes |
| MONO | Monocytes |
| EOS | Eosinophils |
| BASO | Basophils |
| ELISA | Enzyme-linked immunosorbent assay |
| CaCl2 | Calcium chloride |
References
- Laver, L.; Filardo, G.; Sanchez, M.; Magalon, J.; Tischer, T.; Abat, F.; Bastos, R.; Cugat, R.; Iosifidis, M.; Kocaoglu, B.; et al. The use of injectable orthobiologics for knee osteoarthritis: A European ESSKA-ORBIT consensus. Part 1-Blood-derived products (platelet-rich plasma). Knee Surg. Sports Traumatol. Arthrosc. 2024, 32, 783–797. [Google Scholar] [CrossRef] [PubMed]
- Kobayashi, E.; Flückiger, L.; Fujioka-Kobayashi, M.; Sawada, K.; Iizuka, T.; Schaller, B.; Miron, R.J. Comparative release of growth factors from PRP, PRF, and advanced-PRF. Clin. Oral Investig. 2016, 20, 2353–2360. [Google Scholar] [CrossRef] [PubMed]
- de Melo, B.A.G.; Luzo, Â.C.M.; Lana, J.F.S.D.; Santana, M.H.A. Centrifugation conditions in the L-PRP preparation affect soluble factors release and mesenchymal stem cell proliferation in fibrin nanofibers. Molecules 2019, 24, 2729. [Google Scholar] [CrossRef] [PubMed]
- Zhou, H.; Huang, Q.; Chen, Y.; Wang, J.; Jiang, H. Biological Mechanisms and Clinical Challenges of Platelet-Rich Plasma in Chronic Musculoskeletal Pain: From Standardized Preparation to Multi-Omics-Guided Precision Therapy. J. Pain Res. 2025, 18, 5931–5939. [Google Scholar] [CrossRef]
- Dhurat, R.; Sukesh, M. Principles and methods of preparation of platelet-rich plasma: A review and author’s perspective. J. Cutan. Aesthetic Surg. 2014, 7, 189–197. [Google Scholar] [CrossRef]
- Dohan Ehrenfest, D.M.; Rasmusson, L.; Albrektsson, T. Classification of platelet concentrates: From pure platelet-rich plas-ma (P-PRP) to leucocyte- and platelet-rich fibrin (L-PRF). Trends Biotechnol. 2009, 27, 158–167. [Google Scholar] [CrossRef]
- Sánchez Santiuste, M.; Vaquerizo García, V.; Pareja Esteban, J.A.; Prado, R.; Padilla, S.; Anitua, E. Plasma Rich in Growth Fac-tors (PRGF) Versus Saline Intraosseous Infiltrations Combined with Intra-Articular PRGF in Severe Knee Osteoarthritis: A Prospective Double-Blind Multicentric Randomized Controlled Trial with 1-Year Follow-Up. J. Clin. Med. 2025, 14, 8075. [Google Scholar] [CrossRef]
- Nishiyama, K.; Okudera, T.; Watanabe, T.; Isobe, K.; Suzuki, M.; Masuki, H.; Okudera, H.; Uematsu, K.; Nakata, K.; Kawase, T. Basic characteristics of plasma rich in growth factors (PRGF): Blood cell components and biological effects. Clin. Exp. Dent. Res. 2016, 2, 96–103. [Google Scholar] [CrossRef]
- Khorshidi, H.; Raoofi, S.; Bagheri, R.; Banihashemi, H. Comparison of the Mechanical Properties of Early Leukocyte- and Platelet-Rich Fibrin Versus PRGF/Endoret Membranes. Int. J. Dent. 2016, 2016, 1849207. [Google Scholar] [CrossRef]
- Piccin, A.; Di Pierro, A.M.; Canzian, L.; Primerano, M.; Corvetta, D.; Negri, G.; Mazzoleni, G.; Gastl, G.; Steurer, M.; Gentilini, I.; et al. Platelet gel: A new therapeutic tool with great potential. Blood Transfus. 2017, 15, 333–340. [Google Scholar] [CrossRef]
- Wu, S.; Guom, W.; Lim, R.; Zhang, X.; Qu, W. Progress of Platelet Derivatives for Cartilage Tissue Engineering. Front. Bioeng. Biotechnol. 2022, 10, 907356. [Google Scholar] [CrossRef] [PubMed]
- de Girolamo, L.; Filardo, G.; Laver, L. Disease-modifying effects of orthobiologics in the treatment of knee osteoarthritis: The lesson learned from preclinical research models. Knee Surg. Sports Traumatol. Arthrosc. 2023, 31, 5286–5290. [Google Scholar] [CrossRef] [PubMed]
- Lin, Y.K.; Hsu, M.; You, W.-H. Optimization of the processing of porcine platelet-rich plasma and its application on human mesenchymal stem cell cultivation. Biochem. Eng. J. 2013, 78, 154–162. [Google Scholar] [CrossRef]
- Akeda, K.; An, H.S.; Okuma, M.; Miyamoto, K.; Thonar, E.J.; Lenz, M.E.; Sah, R.L.; Masuda, K. Platelet-rich plasma stimulates porcine articular chondrocyte proliferation and matrix biosynthesis. Osteoarthr. Cartil. 2006, 14, 1272–1280. [Google Scholar] [CrossRef] [PubMed]
- Yan, W.; Xu, X.; Xu, Q.; Sun, Z.; Jang, Q.; Shi, D. PRP combined with injectable hyaluronic acid hydrogel for porcine cartilage re-generation: A 6-month follow-up. Regen. Biomater. 2020, 7, 77–90. [Google Scholar] [CrossRef]
- Long, D.W.; Johnson, N.R.; Jeffries, E.M.; Hara, H.; Wang, Y. Controlled delivery of platelet-derived proteins enhances porcine wound healing. J. Control. Release 2017, 253, 73–81. [Google Scholar] [CrossRef]
- Li, Z.; Zhang, M.; Yue, Z.; Wang, H.; Wu, G. Highly concentrated collagen/chondroitin sulfate scaffold with PRP promotes bone-exposed wound healing in porcine. Front. Bioeng. Biotechnol. 2024, 12, 1441053. [Google Scholar] [CrossRef]
- Ushida, K.; Kamiie, J.; Kazama, K.; Onda, K.; Arai, S. Therapeutic effects of platelet-rich plasma on cartilage in experimental swine models of leg weakness. J. Vet. Med. Sci. 2026, 88, 116–118. [Google Scholar] [CrossRef]
- Pan, L.; Yong, Z.; Yuk, K.S.; Hoon, K.Y.; Yuedong, S.; Xu, J. Growth Factor Release from Lyophilized Porcine Platelet-Rich Plas-ma: Quantitative Analysis and Implications for Clinical Applications. Aesthetic Plast. Surg. 2016, 40, 157–163. [Google Scholar] [CrossRef]
- Anitua, E.; Sánchez, M.; Orive, G.; Andía, I. The potential impact of the preparation rich in growth factors (PRGF) in different medical fields. Biomaterials 2007, 28, 4551–4560. [Google Scholar] [CrossRef]
- Anitua, E.; Muruzabal, F.; Prado, R.; Merayo-Lloves, J. PRGF in equine corneal cells: A standardised protocol is the key to achieve accurate results. Equine Vet. J. 2018, 50, 274–275. [Google Scholar] [CrossRef]
- Anitua, E.; Prado, R.; Orive, G. Plasma rich in growth factors in dogs: Two sides of the same coin. Dent. Res. J. 2017, 14, 427–428. [Google Scholar] [CrossRef] [PubMed]
- Giusto, G.; Vercelli, C.; Iussich, S.; Tursi, M.; Perona, G.; Gandini, M. Comparison of the effects of platelet-rich or growth factor-rich plasma on intestinal anastomosis healing in pigs. BMC Vet. Res. 2017, 13, 188. [Google Scholar] [CrossRef] [PubMed]
- Szklarczyk, D.; Gable, A.L.; Nastou, K.C.; Lyon, D.; Kirsch, R.; Pyysalo, S.; Doncheva, N.T.; Legeay, M.; Fang, T.; Bork, P.; et al. Correction to ‘The STRING database in 2021: Customizable protein-protein networks, and functional characterization of user-uploaded gene/measurement sets’. Nucleic Acids Res. 2021, 49, 10800. [Google Scholar] [CrossRef] [PubMed]
- Metsalu, T.; Vilo, J. ClustVis: A web tool for visualizing clustering of multivariate data using Principal Component Analysis and heatmap. Nucleic Acids Res. 2015, 43, W566–W570. [Google Scholar] [CrossRef]
- Ragni, E.; Perucca Orfei, C.; De Luca, P.; Libonati, F.; de Girolamo, L. Tissue-Protective and Anti-Inflammatory Landmark of PRP-Treated Mesenchymal Stromal Cells Secretome for Osteoarthritis. Int. J. Mol. Sci. 2022, 23, 15908. [Google Scholar] [CrossRef]
- Ragni, E.; Taiana, M.M.; Čengić, T.; de Girolamo, L.; Ostojić, M. PRP or not PRP: Is the debate surrounding platelets-based blood-derived products evolving? Knee Surg. Sports Traumatol. Arthrosc. 2025, 33, 1920–1924. [Google Scholar] [CrossRef]
- Baca-Gonzalez, L.; Serrano Zamora, R.; Rancan, L.; González Fernández-Tresguerres, F.; Fernández-Tresguerres, I.; López-Pintor, R.M.; López-Quiles, J.; Leco, I.; Torres, J. Plasma rich in growth factors (PRGF) and leukocyte-platelet rich fibrin (L-PRF): Comparative release of growth factors and biological effect on osteoblasts. Int. J. Implant. Dent. 2022, 8, 39. [Google Scholar] [CrossRef]
- Tey, R.V.; Haldankar, P.; Joshi, V.R.; Raj, R.; Maradi, R. Variability in Platelet-Rich Plasma Preparations Used in Regenerative Medicine: A Comparative Analysis. Stem Cells Int. 2022, 2022, 3852898. [Google Scholar] [CrossRef]
- Rossi, L.; Ranalletta, M.; Pasqualini, I.; Zicaro, J.P.; Paz, M.C.; Camino, P.; Piuzzi, N.S. Substantial Variability in Platelet-Rich Plasma Composition Is Based on Patient Age and Baseline Platelet Count. Arthrosc. Sports Med. Rehabil. 2023, 5, e853–e858. [Google Scholar] [CrossRef]
- Ding, W.; Knox, T.R.; Tschumper, R.C.; Wu, W.; Schwager, S.M.; Boysen, J.C.; Jelinek, D.F.; Kay, N.E. Platelet-derived growth factor (PDGF)-PDGF receptor interaction activates bone marrow-derived mesenchymal stromal cells derived from chronic lymphocytic leukemia: Implications for an angiogenic switch. Blood 2010, 116, 2984–2993. [Google Scholar] [CrossRef]
- Takayama, H.; Miyake, Y.; Nouso, K.; Ikeda, F.; Shiraha, H.; Takaki, A.; Kobashi, H.; Yamamoto, K. Serum levels of platelet-derived growth factor-BB and vascular endothelial growth factor as prognostic factors for patients with fulminant hepatic failure. J. Gastroenterol. Hepatol. 2011, 26, 116–121. [Google Scholar] [CrossRef] [PubMed]
- Gutman, H.; Schachter, J.; Stopel, E.; Gutman, R.; Lahav, J. Impaired platelet aggregation in melanoma patients treated with interferon-alpha-2b adjuvant therapy. Cancer 2002, 94, 780–785. [Google Scholar] [CrossRef]
- Wang, W.; Rigueur, D.; Lyons, K.M. TGFβ signaling in cartilage development and maintenance. Birth Defects Res. C Embryo Today 2014, 102, 37–51. [Google Scholar] [CrossRef]
- Davidson, R.K.; Waters, J.G.; Kevorkian, L.; Darrah, C.; Cooper, A.; Donell, S.T.; Clark, I.M. Expression profiling of metalloproteinases and their inhibitors in synovium and cartilage. Arthritis Res. Ther. 2006, 8, R124. [Google Scholar] [CrossRef] [PubMed]
- Tanigawa, S.; Aida, Y.; Kawato, T.; Honda, K.; Nakayama, G.; Motohashi, M.; Suzuki, N.; Ochiai, K.; Matsumura, H.; Maeno, M. Interleukin-17F affects cartilage matrix turnover by increasing the expression of collagenases and stromelysin-1 and by decreasing the expression of their inhibitors and extracellular matrix components in chondrocytes. Cytokine 2011, 56, 376–386. [Google Scholar] [CrossRef] [PubMed]
- Vincent, T.L. IL-1 in osteoarthritis: Time for a critical review of the literature. F1000Research 2019, 8, F1000 Faculty Rev-934. [Google Scholar] [CrossRef]
- Pearson, M.J.; Herndler-Brandstetter, D.; Tariq, M.A.; Nicholson, T.A.; Philp, A.M.; Smith, H.L.; Davis, E.T.; Jones, S.W.; Lord, J.M. IL-6 secretion in osteoarthritis patients is mediated by chondrocyte-synovial fibroblast cross-talk and is enhanced by obesity. Sci. Rep. 2017, 7, 3451. [Google Scholar] [CrossRef]
- Sun, W.; Li, X.; Zhang, L.; Zhang, Y.; Shi, Y.; Tao, H.; Zhou, J.; Hao, Y.; Chen, G.; Gu, C.; et al. IL-17A exacerbates synovial inflammation in osteoarthritis via activation of endoplasmic reticulum stress. Int. Immunopharmacol. 2025, 145, 113733. [Google Scholar] [CrossRef]
- Chisari, E.; Yaghmour, K.M.; Khan, W.S. The effects of TNF-alpha inhibition on cartilage: A systematic review of preclinical studies. Osteoarthr. Cartil. 2020, 28, 708–718. [Google Scholar] [CrossRef]
- Zhu, R.; Fang, H.; Wang, J.; Ge, L.; Zhang, X.; Aitken, D.; Cai, G. Inflammation as a therapeutic target for osteoarthritis: A literature review of clinical trials. Clin. Rheumatol. 2024, 43, 2417–2433. [Google Scholar] [CrossRef]
- van Helvoort, E.M.; van der Heijden, E.; van Roon, J.A.G.; Eijkelkamp, N.; Mastbergen, S.C. The Role of Interleukin-4 and Interleukin-10 in Osteoarthritic Joint Disease: A Systematic Narrative Review. Cartilage 2022, 13, 19476035221098167. [Google Scholar] [CrossRef]
- Cleaver, C.S.; Rowan, A.D.; Cawston, T.E. Interleukin 13 blocks the release of collagen from bovine nasal cartilage treated with proinflammatory cytokines. Ann. Rheum. Dis. 2001, 60, 150–157. [Google Scholar] [CrossRef]






| (A) | (B) | ||||
|---|---|---|---|---|---|
| Range | WB | P1_PRGF | P2_PRGF | P3_PRGF | |
| WBC (×109/L) | 11–22 | 14.09 ± 3.50 | 0.26 ± 0.44 | 0.51 ± 0.45 | 0.88 ± 0.94 |
| RBC (×1012/L) | 5–7 | 6.40 ± 1.69 | 0.02 ± 0.01 | 0.02 ± 0.01 | 0.03 ± 0.01 |
| HGB (g/L) | 100–140 | 112.50 ± 27.45 | 0.00 ± 0.00 | 0.00 ± 0.00 | 0.00 ± 0.00 |
| HCT (%) | 30–40 | 39.15 ± 9.50 | 0.08 ± 0.04 | 0.12 ± 0.04 | 0.15 ± 0.08 |
| MCV (FL) | 50–70 | 61.50 ± 2.66 | 52.77 ± 36.54 | 63.88 ± 26.21 | 48.88 ± 7.87 |
| MCH (pg) | 15–20 | 17.65 ± 0.85 | 0.00 ± 0.00 | 0.00 ± 0.00 | 0.00 ± 0.00 |
| MCHC (g/L) | 300–350 | 287.33 ± 4.07 | 0.00 ± 0.00 | 0.00 ± 0.00 | 0.00 ± 0.00 |
| PLT (×109/L) | 200–400 | 308.67 ± 92.29 | 489.67 ± 81.42 | 551 ± 83.30 | 502.83 ± 84.04 |
| NEUT (×109/L) | 4–10 | 5.15 ± 3.50 | 0.00 ± 0.00 | 0.01 ± 0.01 | 0.022 ± 0.02 |
| LYMPH (×109/L) | 6–12 | 7.86 ± 0.61 | 0.23 ± 0.44 | 0.35 ± 0.47 | 0.83 ± 0.90 |
| MONO (×109/L) | 0.5–1.5 | 0.76 ± 0.35 | 0.01 ± 0.01 | 0.12 ± 0.25 | 0.03 ± 0.03 |
| EOS (×109/L) | 0.2–1 | 0.23 ± 0.08 | 0.00 ± 0.00 | 0.01 ± 0.01 | 0.01 ± 0.01 |
| BASO (×109/L) | 0–0.2 | 0.10 ± 0.03 | 0.00 ± 0.00 | 0.00 ± 0.00 | 0.00 ± 0.00 |
| (pg/mL) | P1_PRGF | P2_PRGF | P3_PRGF |
|---|---|---|---|
| IFNα | 102,640 ± 39,659 | 126,643 ± 76,385 | 89,922 ± 49,238 |
| IL21 | 39,370 ± 14,831 | 55,602 ± 36,939 | 51,241 ± 35,727 |
| TGFβ1 | 42,759 ± 57,933 | 41,074 ± 64,141 | 51,304 ± 68,296 |
| IL18 | 22,678 ± 11,798 | 29,334 ± 17,542 | 23,004 ± 14,549 |
| IFNβ | 22,621 ± 2,824 | 30,278 ± 38,887 | 17,901 ± 10,711 |
| NCAM1 | 19,429 ± 1,683 | 19,607 ± 2,187 | 19,007 ± 863 |
| TIMP2 | 11,865 ± 2,076 | 12,651 ± 2,442 | 12,227 ± 2,198 |
| IL1RA | 15,753 ± 6,046 | 10,051 ± 4,136 | 9287 ± 3,882 |
| IL17F | 11,133 ± 15,288 | 11,775 ± 18,228 | 10,160 ± 12,273 |
| IL12 | 9,748 ± 4,021 | 7,539 ± 2,711 | 6,922 ± 2,083 |
| IL22 | 9,826 ± 10,755 | 8,173 ± 9,469 | 5,632 ± 7,697 |
| TWEAKR | 7,387 ± 2,289 | 7,175 ± 2,629 | 7,586 ± 3,844 |
| OPG | 3,363 ± 4,232 | 3,981 ± 5,885 | 3,311 ± 4,041 |
| IL4 | 3,046 ± 4,503 | 2,168 ± 2,821 | 3,293 ± 5,216 |
| EPO | 2,845 ± 1,273 | 2,989 ± 1,911 | 2,384 ± 1,141 |
| ANG1 | 1,998 ± 1,722 | 2,283 ± 1,770 | 2,105 ± 1,405 |
| PDGFBB | 1,855 ± 367 | 1,948 ± 315 | 1,876 ± 349 |
| PlGF2 | 1,030 ± 687 | 1,000 ± 420 | 1,244 ± 1,619 |
| IL13 | 825 ± 1,000 | 921 ± 1,331 | 769 ± 834 |
| CCL3L1 | 653 ± 419 | 853 ± 666 | 726 ± 426 |
| MIG | 330 ± 162 | 403 ± 251 | 318 ± 199 |
| MIP1B | 264 ± 177 | 341 ± 261 | 284 ± 208 |
| IGFBP5 | 269 ± 343 | 298 ± 406 | 161 ± 174 |
| IL1β | 172 ± 50 | 260 ± 79 | 252 ± 134 |
| GMCSF | 207 ± 74 | 190 ± 75 | 181 ± 68 |
| TIMP1 | 126 ± 42 | 290 ± 375 | 156 ± 100 |
| IL6 | 228 ± 385 | 98 ± 110 | 157 ± 172 |
| DECORIN | 125 ± 52 | 210 ± 160 | 145 ± 78 |
| IL1α | 135 ± 227 | 121 ± 164 | 133 ± 225 |
| PECAM1 | 108 ± 81 | 104 ± 58 | 92 ± 77 |
| TGFα | 101 ± 101 | 86 ± 85 | 64 ± 69 |
| IL17A | 67 ± 56 | 81 ± 68 | 57 ± 77 |
| MCP1 | 41 ± 24 | 40 ± 21 | 35 ± 18 |
| TNFα | 18 ± 11 | 14 ± 11 | 15 ± 13 |
| (A) | IFNβ | TWEAKR | OPG | CCL3L1 | MIG | MIP1B | IGFBP5 | TIMP1 | IL6 | DECORIN | IL1α | PECAM1 | IL17A | MCP1 | TNFα |
|---|---|---|---|---|---|---|---|---|---|---|---|---|---|---|---|
| IFNα | 0.829 | 0.943 | |||||||||||||
| TGFβ1 | 0.829 | 0.829 | |||||||||||||
| IL18 | 0.943 | 0.829 | |||||||||||||
| TIMP2 | 0.886 | 0.829 | −1.000 | ||||||||||||
| IL17F | 0.886 | 0.829 | 0.943 | ||||||||||||
| IL22 | 0.943 | 0.943 | 0.943 | ||||||||||||
| OPG | 0.886 | 0.829 | 0.829 | ||||||||||||
| IL4 | 0.943 | 0.943 | 0.829 | 0.943 | |||||||||||
| EPO | −0.829 | −0.829 | |||||||||||||
| MIG | 0.886 | ||||||||||||||
| MIP1B | 1.000 | ||||||||||||||
| IGFBP5 | 0.886 | 0.829 | |||||||||||||
| DECORIN | 0.943 | −0.886 | |||||||||||||
| (B) | PDGFBB | TWEAKR | IL17A | TGFβ1 | TIMP1 | CCL3L1 | TGFα | IFNα | IFNβ | ||||||
| PLT | 0.829 | −0.257 | −0.371 | −0.371 | −0.429 | −0.771 | −0.771 | −0.829 | −1.000 |
Disclaimer/Publisher’s Note: The statements, opinions and data contained in all publications are solely those of the individual author(s) and contributor(s) and not of MDPI and/or the editor(s). MDPI and/or the editor(s) disclaim responsibility for any injury to people or property resulting from any ideas, methods, instructions or products referred to in the content. |
© 2026 by the authors. Licensee MDPI, Basel, Switzerland. This article is an open access article distributed under the terms and conditions of the Creative Commons Attribution (CC BY) license.
Share and Cite
Taiana, M.M.; Nebuloni, A.M.; De Vecchi, E.; de Girolamo, L.; Peretti, G.M.; Ragni, E.; Lovati, A.B. Optimized Centrifugation and Activation Protocol for the Preparation of Plasma Rich in Growth Factors in Pigs. Biomedicines 2026, 14, 640. https://doi.org/10.3390/biomedicines14030640
Taiana MM, Nebuloni AM, De Vecchi E, de Girolamo L, Peretti GM, Ragni E, Lovati AB. Optimized Centrifugation and Activation Protocol for the Preparation of Plasma Rich in Growth Factors in Pigs. Biomedicines. 2026; 14(3):640. https://doi.org/10.3390/biomedicines14030640
Chicago/Turabian StyleTaiana, Michela Maria, Andrea Massimiliano Nebuloni, Elena De Vecchi, Laura de Girolamo, Giuseppe Michele Peretti, Enrico Ragni, and Arianna Barbara Lovati. 2026. "Optimized Centrifugation and Activation Protocol for the Preparation of Plasma Rich in Growth Factors in Pigs" Biomedicines 14, no. 3: 640. https://doi.org/10.3390/biomedicines14030640
APA StyleTaiana, M. M., Nebuloni, A. M., De Vecchi, E., de Girolamo, L., Peretti, G. M., Ragni, E., & Lovati, A. B. (2026). Optimized Centrifugation and Activation Protocol for the Preparation of Plasma Rich in Growth Factors in Pigs. Biomedicines, 14(3), 640. https://doi.org/10.3390/biomedicines14030640

