Type 2 Diabetes Is Associated with Increased Coagulation Activity in Patients with Atrial Fibrillation: A D-Dimer-Based Analysis
Abstract
1. Introduction
2. Materials and Methods
2.1. Setup
2.2. Ethical Considerations
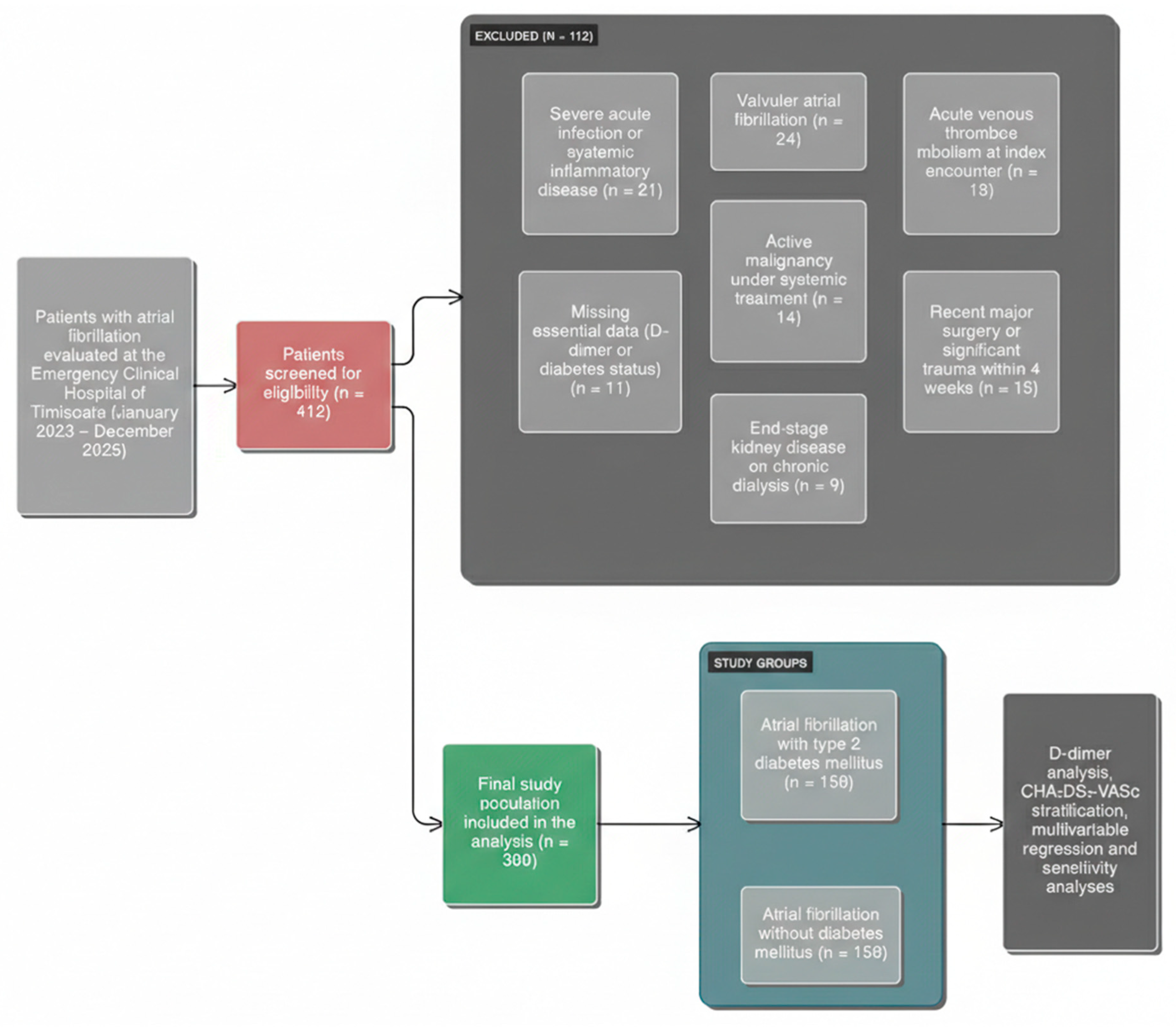
2.3. Patient Selection
2.4. Variables Studied
2.5. Study Design and Outcomes
2.6. Statistical Analysis
3. Results
3.1. Patient Selection and Study Population
3.2. Baseline Characteristics
3.3. D-Dimer Levels According to Diabetes Status
3.4. Categorical D-Dimer Threshold Analyses
3.5. D-Dimer Levels Across CHA2DS2-VASc Categories
3.6. Multivariable Analyses
3.7. Sensitivity Analyses and Propensity Score Matching
4. Discussion
4.1. Principal Findings and Interpretation
4.2. Comparison with Prior Biomarker Literature and What Is Novel in This Study
4.3. Biological Mechanisms Linking Type 2 Diabetes, Atrial Fibrillation, and Coagulation Activation
4.4. Clinical Implications and Future Directions
4.5. Strengths and Limitations
5. Conclusions
Author Contributions
Funding
Institutional Review Board Statement
Informed Consent Statement
Data Availability Statement
Acknowledgments
Conflicts of Interest
Abbreviations
| AF | Atrial fibrillation |
| BMI | Body mass index |
| CHA2DS2-VASc | Congestive heart failure, Hypertension, Age ≥ 75 years, Diabetes mellitus, prior Stroke or transient ischemic attack, Vascular disease, Age 65–74 years, Sex category |
| CKD | Chronic kidney disease |
| DOAC | Direct oral anticoagulant |
| FEU | Fibrinogen equivalent units |
| GDPR | General Data Protection Regulation |
| HbA1c | Glycated hemoglobin |
| HF | Heart failure |
| IQR | Interquartile range |
| DOAC | Non-vitamin K antagonist oral anticoagulant |
| OAC | Oral anticoagulant |
| OR | Odds ratio |
| PAI-1 | Plasminogen activator inhibitor-1 |
| SD | Standard deviation |
| T2DM | Type 2 diabetes mellitus |
| VKA | Vitamin K antagonist |
References
- Kornej, J.; Börschel, C.S.; Benjamin, E.J.; Schnabel, R.B. Epidemiology of Atrial Fibrillation in the 21st Century. Circ. Res. 2020, 127, 4–20. [Google Scholar] [CrossRef] [PubMed]
- Chung, S.-C.; Sofat, R.; Acosta-Mena, D.; Taylor, J.A.; Lambiase, P.D.; Casas, J.P.; Providencia, R. Atrial fibrillation epidemiology, disparity and healthcare contacts: A population-wide study of 5.6 million individuals. Lancet Reg. Health-Eur. 2021, 7, 100157. [Google Scholar] [CrossRef] [PubMed]
- Wolf, P.A.; Abbott, R.D.; Kannel, W.B. Atrial fibrillation as an independent risk factor for stroke: The Framingham Study. Stroke 1991, 22, 983–988. [Google Scholar] [CrossRef] [PubMed]
- Lamassa, M.; Di Carlo, A.; Pracucci, G.; Basile, A.M.; Trefoloni, G.; Vanni, P.; Spolveri, S.; Baruffi, M.C.; Landini, G.; Ghetti, A.; et al. Characteristics, outcome, and care of stroke associated with atrial fibrillation in Europe: Data from a multicenter multinational hospital-based registry (The European Community Stroke Project). Stroke 2001, 32, 392–398. [Google Scholar] [CrossRef]
- Lin, H.J.; Wolf, P.A.; Kelly-Hayes, M.; Beiser, A.S.; Kase, C.S.; Benjamin, E.J.; D’Agostino, R.B. Stroke severity in atrial fibrillation. The Framingham Study. Stroke 1996, 27, 1760–1764. [Google Scholar] [CrossRef]
- Hindricks, G.; Potpara, T.; Dagres, N.; Arbelo, E.; Bax, J.J.; Blomström-Lundqvist, C.; Boriani, G.; Castella, M.; Dan, G.-A.; Dilaveris, P.E.; et al. 2020 ESC Guidelines for the diagnosis and management of atrial fibrillation developed in collaboration with the European Association for Cardio-Thoracic Surgery (EACTS): The Task Force for the diagnosis and management of atrial fibrillation of the European Society of Cardiology (ESC) Developed with the special contribution of the European Heart Rhythm Association (EHRA) of the ESC. Eur. Heart J. 2021, 42, 373–498. [Google Scholar] [CrossRef]
- Olesen, J.B.; Lip, G.Y.H.; Hansen, M.L.; Hansen, P.R.; Tolstrup, J.S.; Lindhardsen, J.; Selmer, C.; Ahlehoff, O.; Olsen, A.-M.S.; Gislason, G.H.; et al. Validation of risk stratification schemes for predicting stroke and thromboembolism in patients with atrial fibrillation: Nationwide cohort study. BMJ 2011, 342, d124. [Google Scholar] [CrossRef]
- Hijazi, Z.; Lindbäck, J.; Alexander, J.H.; Hanna, M.; Held, C.; Hylek, E.M.; Lopes, R.D.; Oldgren, J.; Siegbahn, A.; Stewart, R.A.H.; et al. The ABC (age, biomarkers, clinical history) stroke risk score: A biomarker-based risk score for predicting stroke in atrial fibrillation. Eur. Heart J. 2016, 37, 1582–1590. [Google Scholar] [CrossRef]
- Hijazi, Z.; Oldgren, J.; Andersson, U.; Connolly, S.J.; Ezekowitz, M.D.; Hohnloser, S.H.; Reilly, P.A.; Vinereanu, D.; Siegbahn, A.; Yusuf, S.; et al. Cardiac Biomarkers Are Associated with an Increased Risk of Stroke and Death in Patients with Atrial Fibrillation. Circulation 2012, 125, 1605–1616. [Google Scholar] [CrossRef]
- Adam, S.S.; Key, N.S.; Greenberg, C.S. D-dimer antigen: Current concepts and future prospects. Blood 2009, 113, 2878–2887. [Google Scholar] [CrossRef]
- Tripodi, A. d-Dimer Testing in Laboratory Practice. Clin. Chem. 2011, 57, 1256–1262. [Google Scholar] [CrossRef]
- Christersson, C.; Wallentin, L.; Andersson, U.; Alexander, J.H.; Ansell, J.; De Caterina, R.; Gersh, B.J.; Granger, C.B.; Hanna, M.; Horowitz, J.D.; et al. D-dimer and risk of thromboembolic and bleeding events in patients with atrial fibrillation–observations from the ARISTOTLE trial. J. Thromb. Haemost. JTH 2014, 12, 1401–1412. [Google Scholar] [CrossRef]
- Thieme E-Journals—Thrombosis and Haemostasis/Abstract. Available online: https://www.thieme-connect.com/products/ejournals/abstract/10.1055/s-0037-1615530?device=desktop&id=&innerWidth=412&lang=en&offsetWidth=412&utm_source=chatgpt.com (accessed on 16 December 2025).
- Ferreira, J.P.; Lam, C.S.P.; Anker, S.D.; Mehra, M.R.; van Veldhuisen, D.J.; Byra, W.M.; La Police, D.A.; Cleland, J.G.F.; Greenberg, B.; Zannad, F. Plasma D-Dimer Concentrations Predicting stroke risk and rivaroxaban benefit in patients with heart failure and sinus rhythm: An analysis from the COMMANDER-HF trial. Eur. J. Heart Fail. 2021, 648–656. [Google Scholar] [CrossRef] [PubMed]
- Kornej, J.; Apostolakis, S.; Bollmann, A.; Lip, G.Y.H. The emerging role of biomarkers in atrial fibrillation. Can. J. Cardiol. 2013, 29, 1181–1193. [Google Scholar] [CrossRef] [PubMed]
- Low Wang, C.C.; Hess, C.N.; Hiatt, W.R.; Goldfine, A.B. Clinical Update: Cardiovascular Disease in Diabetes Mellitus. Circulation 2016, 133, 2459–2502. [Google Scholar] [CrossRef] [PubMed]
- Collaboration, T.E.R.F. Diabetes mellitus, fasting blood glucose concentration, and risk of vascular disease: A collaborative meta-analysis of 102 prospective studies. Lancet 2010, 375, 2215–2222. [Google Scholar] [CrossRef]
- Collaboration, T.E.R.F. Diabetes Mellitus, Fasting Glucose, and Risk of Cause-Specific Death. N. Engl. J. Med. 2011, 364, 829–841. [Google Scholar] [CrossRef]
- Ageno, W.; Becattini, C.; Brighton, T.; Selby, R.; Kamphuisen, P.W. Cardiovascular Risk Factors and Venous Thromboembolism. Circulation 2008, 117, 93–102. [Google Scholar] [CrossRef]
- Lemkes, B.A.; Hermanides, J.; Devries, J.H.; Holleman, F.; Meijers, J.C.M.; Hoekstra, J.B.L. Hyperglycemia: A prothrombotic factor? J. Thromb. Haemost. 2010, 8, 1663–1669. [Google Scholar] [CrossRef]
- Aso, Y.; Matsumoto, S.; Fujiwara, Y.; Tayama, K.; Inukai, T.; Takemura, Y. Impaired fibrinolytic compensation for hypercoagulability in obese patients with type 2 diabetes: Association with increased plasminogen activator inhibitor-1. Metabolism 2002, 51, 471–476. [Google Scholar] [CrossRef]
- Li, X.; Weber, N.C.; Cohn, D.M.; Hollmann, M.W.; DeVries, J.H.; Hermanides, J.; Preckel, B.; Li, X.; Weber, N.C.; Cohn, D.M.; et al. Effects of Hyperglycemia and Diabetes Mellitus on Coagulation and Hemostasis. J. Clin. Med. 2021, 10, 2419. [Google Scholar] [CrossRef] [PubMed]
- Bryk-Wiązania, A.H.; Undas, A. Hypofibrinolysis in type 2 diabetes and its clinical implications: From mechanisms to pharmacological modulation. Cardiovasc. Diabetol. 2021, 20, 191. [Google Scholar] [CrossRef] [PubMed]
- Anderson, J.A.M.; Hirsh, J.; Yusuf, S.; Johnston, M.; Afzal, R.; Mehta, S.R.; Fox, K.A.A.; Budaj, A.; Eikelboom, J.W. Comparison of the anticoagulant intensities of fondaparinux and enoxaparin in the organization to assess strategies in acute ischemic syndromes (OASIS)-5 trial. J. Thromb. Haemost. 2010, 8, 243–249. [Google Scholar] [CrossRef] [PubMed][Green Version]
- Bassand, J.-P.; Virdone, S.; Camm, A.J.; Fox, K.A.A.; Goldhaber, S.Z.; Goto, S.; Haas, S.; Hacke, W.; Kayani, G.; Keltai, M.; et al. Oral anticoagulation across diabetic subtypes in patients with newly diagnosed atrial fibrillation: A report from the GARFIELD-AF registry. Diabetes Obes. Metab. 2023, 25, 3040–3053. [Google Scholar] [CrossRef]
- Ding, W.Y.; Kotalczyk, A.; Boriani, G.; Marin, F.; Blomström-Lundqvist, C.; Potpara, T.S.; Fauchier, L.; Lip, G.Y.H.; ESC-EHRA EORP-AF Long-Term General Registry Investigators. Impact of diabetes on the management and outcomes in atrial fibrillation: An analysis from the ESC-EHRA EORP-AF Long-Term General Registry. Eur. J. Intern. Med. 2022, 103, 41–49. [Google Scholar] [CrossRef]
- Weitz, J.I.; Fredenburgh, J.C.; Eikelboom, J.W. A Test in Context: D-Dimer. J. Am. Coll. Cardiol. 2017, 70, 2411–2420. [Google Scholar] [CrossRef]
- Short, S.A.P.; Wilkinson, K.; Hald, E.; Howard, G.; Howard, V.; Judd, S.E.; Soliman, E.Z.; Kissela, B.; Robinson, D.; Stanton, R.; et al. Improving stroke risk prediction in atrial fibrillation with circulating biomarkers: The CHA2DS2-VASc–Biomarkers model. J. Thromb. Haemost. 2025, 23, 3160–3172. [Google Scholar] [CrossRef]
- World Medical Association. World Medical Association Declaration of Helsinki: Ethical principles for medical research involving human subjects. JAMA 2013, 310, 2191–2194. [Google Scholar] [CrossRef]
- Mondschein, C.F.; Monda, C. The EU’s General Data Protection Regulation (GDPR) in a Research Context. In Fundamentals of Clinical Data Science; Kubben, P., Dumontier, M., Dekker, A., Eds.; Springer: Cham, Switzerland, 2019. [Google Scholar]
- American Diabetes Association. Standards of Care in Diabetes—2023 Abridged for Primary Care Providers. Clin. Diabetes 2022, 41, 4–31, Erratum in Clin. Diabetes 2023, 41, 328. [Google Scholar] [CrossRef]
- Williams, B.; Mancia, G.; Spiering, W.; Agabiti Rosei, E.; Azizi, M.; Burnier, M.; Clement, D.L.; Coca, A.; de Simone, G.; Dominiczak, A.; et al. 2018 ESC/ESH Guidelines for the management of arterial hypertension. Eur. Heart J. 2018, 39, 3021–3104. [Google Scholar] [CrossRef]
- McDonagh, T.A.; Metra, M.; Adamo, M.; Gardner, R.S.; Baumbach, A.; Böhm, M.; Burri, H.; Butler, J.; Čelutkienė, J.; Chioncel, O.; et al. 2021 ESC Guidelines for the diagnosis and treatment of acute and chronic heart failure. Eur. Heart J. 2021, 42, 3599–3726. [Google Scholar] [CrossRef] [PubMed]
- Kidney Disease: Improving Global Outcomes (KDIGO) CKD Work Group KDIGO 2024 Clinical Practice Guideline for the Evaluation and Management of Chronic Kidney Disease. Kidney Int. 2024, 105, S117–S314. [CrossRef] [PubMed]
- Lip, G.Y.H.; Nieuwlaat, R.; Pisters, R.; Lane, D.A.; Crijns, H.J.G.M. Refining Clinical Risk Stratification for Predicting Stroke and Thromboembolism in Atrial Fibrillation Using a Novel Risk Factor-Based Approach: The Euro Heart Survey on Atrial Fibrillation. Chest 2010, 137, 263–272. [Google Scholar] [CrossRef] [PubMed]
- Pisters, R.; Lane, D.A.; Nieuwlaat, R.; de Vos, C.B.; Crijns, H.J.G.M.; Lip, G.Y.H. A novel user-friendly score (HAS-BLED) to assess 1-year risk of major bleeding in patients with atrial fibrillation: The Euro Heart Survey. Chest 2010, 138, 1093–1100. [Google Scholar] [CrossRef]
- Lip, G.Y.; Lip, P.L.; Zarifis, J.; Watson, R.D.; Bareford, D.; Lowe, G.D.; Beevers, D.G. Fibrin D-dimer and beta-thromboglobulin as markers of thrombogenesis and platelet activation in atrial fibrillation. Effects of introducing ultra-low-dose warfarin and aspirin. Circulation 1996, 94, 425–431. [Google Scholar] [CrossRef]
- Nozawa, T.; Inoue, H.; Hirai, T.; Iwasa, A.; Okumura, K.; Lee, J.-D.; Shimizu, A.; Hayano, M.; Yano, K. D-dimer level influences thromboembolic events in patients with atrial fibrillation. Int. J. Cardiol. 2006, 109, 59–65. [Google Scholar] [CrossRef]
- Danese, E.; Montagnana, M.; Cervellin, G.; Lippi, G. Hypercoagulability, D-dimer and atrial fibrillation: An overview of biological and clinical evidence. Ann. Med. 2014, 46, 364–371. [Google Scholar] [CrossRef]
- Overvad, T.F.; Skjøth, F.; Lip, G.Y.H.; Lane, D.A.; Albertsen, I.E.; Rasmussen, L.H.; Larsen, T.B. Duration of Diabetes Mellitus and Risk of Thromboembolism and Bleeding in Atrial Fibrillation: Nationwide Cohort Study. Stroke 2015, 46, 2168–2174. [Google Scholar] [CrossRef]
- de Jong, M.; Woodward, M.; Peters, S.A.E. Duration of diabetes and the risk of major cardiovascular events in women and men: A prospective cohort study of UK Biobank participants. Diabetes Res. Clin. Pract. 2022, 188, 109899. [Google Scholar] [CrossRef]
- Ashburner, J.M.; Go, A.S.; Chang, Y.; Fang, M.C.; Fredman, L.; Applebaum, K.M.; Singer, D.E. Effect of Diabetes and Glycemic Control on Ischemic Stroke Risk in AF Patients. J. Am. Coll. Cardiol. 2016, 67, 239–247. [Google Scholar] [CrossRef]
- Lip, G.Y.H.; Lane, D.A. Stroke Prevention in Atrial Fibrillation: A Systematic Review. JAMA 2015, 313, 1950–1962. [Google Scholar] [CrossRef] [PubMed]
- Watson, T.; Shantsila, E.; Lip, G.Y. Mechanisms of thrombogenesis in atrial fibrillation: Virchow’s triad revisited. Lancet 2009, 373, 155–166. [Google Scholar] [CrossRef] [PubMed]
- Righini, M.; Perrier, A.; Moerloose, P.D.; Bounameaux, H. D-Dimer for venous thromboembolism diagnosis: 20 years later. J. Thromb. Haemost. 2008, 6, 1059–1071. [Google Scholar] [CrossRef] [PubMed]
- Tilly, M.J.; Geurts, S.; Pezzullo, A.M.; Bramer, W.M.; de Groot, N.M.S.; Kavousi, M.; de Maat, M.P.M. The association of coagulation and atrial fibrillation: A systematic review and meta-analysis. Europace 2023, 25, 28–39. [Google Scholar] [CrossRef]
- Shen, Z.; Chen, D.; Cheng, H.; Tan, F.; Yan, J.; Deng, H.; Fang, W.; Wang, S.; Zhu, J. N-terminal pro-B-type natriuretic peptide and D-dimer combined with left atrial diameter to predict the risk of ischemic stroke in nonvalvular atrial fibrillation. Clin. Cardiol. 2023, 46, 41–48. [Google Scholar] [CrossRef]
- Tripodi, A.; Branchi, A.; Chantarangkul, V.; Clerici, M.; Merati, G.; Artoni, A.; Mannucci, P.M. Hypercoagulability in patients with type 2 diabetes mellitus detected by a thrombin generation assay. J. Thromb. Thrombolysis 2011, 31, 165–172. [Google Scholar] [CrossRef]
- Zvetkova, E.; Ivanov, I.; Koytchev, E.; Antonova, N.; Gluhcheva, Y.; Alexandrova-Watanabe, A.; Kostov, G. Hematological and Hemorheological Parameters of Blood Platelets as Biomarkers in Diabetes Mellitus Type 2: A Comprehensive Review. Appl. Sci. 2024, 14, 4684. [Google Scholar] [CrossRef]
- Alzahrani, S.H.; Ajjan, R.A. Coagulation and fibrinolysis in diabetes. Diab. Vasc. Dis. Res. 2010, 7, 260–273. [Google Scholar] [CrossRef]
- Carr, M.E. Diabetes mellitus: A hypercoagulable state. J. Diabetes Complicat. 2001, 15, 44–54. [Google Scholar] [CrossRef]
- Buch, A.; Kaur, S.; Nair, R.; Jain, A. Platelet volume indices as predictive biomarkers for diabetic complications in Type 2 diabetic patients. J. Lab. Physicians 2017, 9, 84–88. [Google Scholar] [CrossRef]
- Chu, S.G.; Becker, R.C.; Berger, P.B.; Bhatt, D.L.; Eikelboom, J.W.; Konkle, B.; Mohler, E.R.; Reilly, M.P.; Berger, J.S. Mean platelet volume as a predictor of cardiovascular risk: A systematic review and meta-analysis. J. Thromb. Haemost. 2010, 8, 148–156. [Google Scholar] [CrossRef] [PubMed]
- Singleton, M.J.; Yuan, Y.; Dawood, F.Z.; Howard, G.; Judd, S.E.; Zakai, N.A.; Howard, V.J.; Herrington, D.M.; Soliman, E.Z.; Cushman, M. Multiple Blood Biomarkers and Stroke Risk in Atrial Fibrillation: The REGARDS Study. J. Am. Heart Assoc. 2021, 10, e020157. [Google Scholar] [CrossRef] [PubMed]
- Grant, P.J. Diabetes mellitus as a prothrombotic condition. J. Intern. Med. 2007, 262, 157–172. [Google Scholar] [CrossRef] [PubMed]
- Undas, A.; Ariëns, R.A.S. Fibrin Clot Structure and Function. Arterioscler. Thromb. Vasc. Biol. 2011, 31, e88–e99. [Google Scholar] [CrossRef]
- Altalhi, R.; Pechlivani, N.; Ajjan, R.A. PAI-1 in Diabetes: Pathophysiology and Role as a Therapeutic Target. Int. J. Mol. Sci. 2021, 22, 3170. [Google Scholar] [CrossRef]
- Yarmolinsky, J.; Bordin Barbieri, N.; Weinmann, T.; Ziegelmann, P.K.; Duncan, B.B.; Schmidt, M.I. Plasminogen activator inhibitor-1 and type 2 diabetes: A systematic review and meta-analysis of observational studies. Sci. Rep. 2016, 6, 17714. [Google Scholar] [CrossRef]
- Stern, D.M.; Esposito, C.; Gerlach, H.; Gerlach, M.; Ryan, J.; Handley, D.; Nawroth, P. Endothelium and regulation of coagulation. Diabetes Care 1991, 14, 160–166. [Google Scholar] [CrossRef]
- Pablo-Moreno, J.A.D.; Serrano, L.J.; Revuelta, L.; Sánchez, M.J.; Liras, A.; Pablo-Moreno, J.A.D.; Serrano, L.J.; Revuelta, L.; Sánchez, M.J.; Liras, A. The Vascular Endothelium and Coagulation: Homeostasis, Disease, and Treatment, with a Focus on the Von Willebrand Factor and Factors VIII and V. Int. J. Mol. Sci. 2022, 23, 8283. [Google Scholar] [CrossRef]
- Oguntibeju, O.O. Type 2 diabetes mellitus, oxidative stress and inflammation: Examining the links. Int. J. Physiol. Pathophysiol. Pharmacol. 2019, 11, 45–63. [Google Scholar]
- Vassalle, C.; Gaggini, M.; Vassalle, C.; Gaggini, M. Type 2 Diabetes and Oxidative Stress and Inflammation: Pathophysiological Mechanisms and Possible Therapeutic Options. Antioxidants 2022, 11, 953. [Google Scholar] [CrossRef]
- Guan, H.; Tian, J.; Wang, Y.; Niu, P.; Zhang, Y.; Zhang, Y.; Fang, X.; Miao, R.; Yin, R.; Tong, X. Advances in secondary prevention mechanisms of macrovascular complications in type 2 diabetes mellitus patients: A comprehensive review. Eur. J. Med. Res. 2024, 29, 152. [Google Scholar] [CrossRef] [PubMed]
- Khan, A.A.; Thomas, G.N.; Lip, G.Y.H.; Shantsila, A. Endothelial function in patients with atrial fibrillation. Ann. Med. 2020, 52, 1–11. [Google Scholar] [CrossRef] [PubMed]
- Jimenez-Trinidad, F.R.; Calvo-Gomez, S.; Sabaté, M.; Brugaletta, S.; Campuzano, V.; Egea, G.; Dantas, A.P.; Jimenez-Trinidad, F.R.; Calvo-Gomez, S.; Sabaté, M.; et al. Extracellular Vesicles as Mediators of Endothelial Dysfunction in Cardiovascular Diseases. Int. J. Mol. Sci. 2025, 26, 8. [Google Scholar] [CrossRef] [PubMed]
- Sagar, R.C.; Ajjan, R.A.; Naseem, K.M.; Sagar, R.C.; Ajjan, R.A.; Naseem, K.M. Non-Traditional Pathways for Platelet Pathophysiology in Diabetes: Implications for Future Therapeutic Targets. Int. J. Mol. Sci. 2022, 23, 4973. [Google Scholar] [CrossRef]
- Hu, L.; Chang, L.; Zhang, Y.; Zhai, L.; Zhang, S.; Qi, Z.; Yan, H.; Yan, Y.; Luo, X.; Zhang, S.; et al. Platelets Express Activated P2Y12 Receptor in Patients with Diabetes Mellitus. Circulation 2017, 136, 817–833. [Google Scholar] [CrossRef]
- Kelem, A.; Adane, T.; Shiferaw, E. Insulin Resistance-Induced Platelet Hyperactivity and a Potential Biomarker Role of Platelet Parameters: A Narrative Review. Diabetes Metab. Syndr. Obes. 2023, 16, 2843–2853. [Google Scholar] [CrossRef]
- Nie, J.; Zhou, L.; Tian, W.; Liu, X.; Yang, L.; Yang, X.; Zhang, Y.; Wei, S.; Wang, D.W.; Wei, J. Deep insight into cytokine storm: From pathogenesis to treatment. Signal Transduct. Target. Ther. 2025, 10, 112. [Google Scholar] [CrossRef]
- Ma, L.; Willey, J. The interplay between inflammation and thrombosis in COVID-19: Mechanisms, therapeutic strategies, and challenges. Thromb. Update 2022, 8, 100117. [Google Scholar] [CrossRef]
- Steyers, C.M., III; Miller, F.J., Jr. Endothelial Dysfunction in Chronic Inflammatory Diseases. Int. J. Mol. Sci. 2014, 15, 11324–11349. [Google Scholar] [CrossRef]
- Miceli, G.; Ciaccio, A.M.; Tuttolomondo, A.; Miceli, G.; Ciaccio, A.M.; Tuttolomondo, A. From Circulating Biomarkers to Polymorphic Variants: A Narrative Review of Challenges in Thrombophilia Evaluation. J. Clin. Med. 2025, 14, 3448. [Google Scholar] [CrossRef]
- Pignataro, G.; Scafetta, A.; De Luca, D.; Simeoli, L.; Piccioni, A.; Ojetti, V.; Franceschi, F.; Candelli, M. The Role of Biomarkers and Clinical Prediction Tools in the Diagnosis of Acute Aortic Syndromes: A Literature-Based Review. Medicina 2025, 61, 1551. [Google Scholar] [CrossRef] [PubMed]
- Choi, K.-H.; Seo, W.-K.; Park, M.-S.; Kim, J.-T.; Chung, J.-W.; Bang, O.Y.; Kim, G.-M.; Song, T.-J.; Kim, B.J.; Heo, S.H.; et al. Baseline D-Dimer Levels as a Risk Assessment Biomarker for Recurrent Stroke in Patients with Combined Atrial Fibrillation and Atherosclerosis. J. Clin. Med. 2019, 8, 1457. [Google Scholar] [CrossRef] [PubMed]
- Lin, C.; Bao, Y.; Hua, W.; Zhang, N.; Jin, Q.; Xie, Y.; Wei, Y.; Luo, Q.; Liu, Z.; Ling, T.; et al. Differences in D-dimer blood concentration in atrial fibrillation patients with left atrial thrombus or severe left atrial spontaneous echo contrast. J. Interv. Card. Electrophysiol. Int. J. Arrhythm. Pacing 2022, 64, 341–347. [Google Scholar] [CrossRef] [PubMed]
- Miceli, G.; Ciaccio, A.M.; Tuttolomondo, A.; Miceli, G.; Ciaccio, A.M.; Tuttolomondo, A. Challenges and Opportunities of Direct Oral Anticoagulant (DOAC) Therapy in Complex Clinical Scenarios: A Comprehensive Review and Practical Guide. J. Clin. Med. 2025, 14, 2914. [Google Scholar] [CrossRef]
- Waseem, M.H.; Abideen, Z.U.; Shoaib, A.; Rehman, N.; Osama, M.; Sajid, B.; Mukhlis, M.; Aimen, S.; Ansari, M.W.; Ahmad, R.; et al. Direct Oral Anticoagulants Versus Vitamin K Antagonists in Cerebral Venous Thrombosis: A Systematic Review and Meta-Analysis of 4929 Patients. Clin. Appl. Thromb. 2025, 31, 10760296251405417. [Google Scholar] [CrossRef]
- Zhou, Q.; Liu, X.; Liu, S.; Gu, Z.; Wu, Y.; Yang, Y.; Tao, Y.; Wei, M. Effectiveness and safety of direct oral anticoagulants versus vitamin K antagonists in atrial fibrillation patients with liver disease: A systematic review and meta-analysis. Front. Pharmacol. 2025, 16, 394. [Google Scholar] [CrossRef]
- Sadanaga, T.; Kohsaka, S.; Ogawa, S. D-Dimer Levels in Combination with Clinical Risk Factors Can Effectively Predict Subsequent Thromboembolic Events in Patients with Atrial Fibrillation during Oral Anticoagulant Therapy. Cardiology 2010, 117, 31–36. [Google Scholar] [CrossRef]
- Nasiri, A.; Alshammari, M.; Alqahtani, R.; Alshaer, O.; Alsolamy, E.; Alghethber, H.; Alkharras, R. Next-Generation Anticoagulants: Precision Strategies for Patient-Centered Thromboprophylaxis. J. Pers. Med. 2025, 15, 490. [Google Scholar] [CrossRef]
- ten Cate, H. Toward precision antithrombotic management. Front. Sci. 2025, 3, 1653707. [Google Scholar] [CrossRef]
- Cola, C.; Brugaletta, S.; Yuste, V.M.; Campos, B.; Angiolillo, D.J.; Sabaté, M. Diabetes mellitus: A prothrombotic state Implications for outcomes after coronary revascularization. Vasc. Health Risk Manag. 2009, 5, 101–119. [Google Scholar] [CrossRef][Green Version]
- Jenny, L.; Melmer, A.; Laimer, M.; Hardy, E.T.; Lam, W.A.; Schroeder, V. Diabetes affects endothelial cell function and alters fibrin clot formation in a microvascular flow model: A pilot study. Diabetes Vasc. Dis. Res. 2020, 17, 1479164120903044. [Google Scholar] [CrossRef]
- Xiao, M.; Tang, D.; Luan, S.; Hu, B.; Gong, W.; Pommer, W.; Dai, Y.; Yin, L. Dysregulated coagulation system links to inflammation in diabetic kidney disease. Front. Clin. Diabetes Healthc. 2023, 4, 1270028. [Google Scholar] [CrossRef]



| Variable | AF + T2DM (n = 150) | AF Without T2DM (n = 150) | p-Value |
|---|---|---|---|
| Age, years (mean ± SD) | 72.6 ± 8.9 | 68.1 ± 10.4 | <0.001 |
| Female sex, n (%) | 70 (46.7) | 72 (48.0) | 0.82 |
| Hypertension, n (%) | 129 (86.0) | 103 (68.7) | <0.001 |
| Heart failure, n (%) | 67 (44.7) | 44 (29.3) | 0.006 |
| Coronary artery disease, n (%) | 58 (38.7) | 45 (30.0) | 0.12 |
| Prior myocardial infarction, n (%) | 29 (19.3) | 23 (15.3) | 0.36 |
| Prior stroke/TIA, n (%) | 33 (22.0) | 21 (14.0) | 0.08 |
| Peripheral arterial disease, n (%) | 26 (17.3) | 15 (10.0) | 0.07 |
| Chronic kidney disease (eGFR < 60), n (%) | 57 (38.0) | 32 (21.3) | 0.002 |
| Creatinine, mg/dL (median (IQR)) | 1.14 (0.96–1.38) | 1.02 (0.88–1.21) | 0.004 |
| eGFR, mL/min/1.73 m2 (median (IQR)) | 61 (48–75) | 72 (58–86) | <0.001 |
| CHA2DS2-VASc score (median (IQR)) | 4 (3–5) | 3 (2–4) | <0.001 |
| HAS-BLED score (median (IQR)) | 2 (1–3) | 2 (1,2) | 0.09 |
| Oral anticoagulation, n (%) | 124 (82.7) | 120 (80.0) | 0.56 |
| Direct oral anticoagulant, n (%) | 92 (61.3) | 95 (63.3) | 0.72 |
| Vitamin K antagonist, n (%) | 32 (21.3) | 25 (16.7) | 0.32 |
| No anticoagulation, n (%) | 26 (17.3) | 30 (20.0) | 0.56 |
| Variable | AF + T2DM (n = 150) | AF Without T2DM (n = 150) | p-Value |
|---|---|---|---|
| D-dimer, µg/mL FEU (median (IQR)) | 0.94 (0.56–1.62) | 0.63 (0.38–1.05) | <0.001 |
| log10(D-dimer) (mean ± SD) | −0.03 ± 0.48 | −0.20 ± 0.44 | <0.001 |
| D-dimer > 0.5 µg/mL FEU, n (%) | 111 (74.0) | 85 (56.7) | 0.002 |
| D-dimer > 1.0 µg/mL FEU, n (%) | 64 (42.7) | 39 (26.0) | 0.003 |
| Model | Outcome | Main Predictor | Adjusted Effect | 95% CI | p-Value |
|---|---|---|---|---|---|
| Linear regression | log10(D-dimer) | T2DM (yes vs. no) | β = 0.19 | 0.09–0.29 | <0.001 |
| Logistic regression | D-dimer > 0.5 µg/mL FEU | T2DM (yes vs. no) | OR = 2.18 | 1.34–3.55 | 0.002 |
| Logistic regression | D-dimer > 1.0 µg/mL FEU | T2DM (yes vs. no) | OR = 2.07 | 1.24–3.47 | 0.005 |
Disclaimer/Publisher’s Note: The statements, opinions and data contained in all publications are solely those of the individual author(s) and contributor(s) and not of MDPI and/or the editor(s). MDPI and/or the editor(s) disclaim responsibility for any injury to people or property resulting from any ideas, methods, instructions or products referred to in the content. |
© 2026 by the authors. Licensee MDPI, Basel, Switzerland. This article is an open access article distributed under the terms and conditions of the Creative Commons Attribution (CC BY) license.
Share and Cite
Ciubotaru, P.G.; Kohli, A.; Kundnani, N.R.; Buzas, R.; Neagu, M.N.; Preda, M.; Ivan, V.-S.; Popa, M.-D.; Velimirovici, M.D.; Lighezan, D.F. Type 2 Diabetes Is Associated with Increased Coagulation Activity in Patients with Atrial Fibrillation: A D-Dimer-Based Analysis. Biomedicines 2026, 14, 332. https://doi.org/10.3390/biomedicines14020332
Ciubotaru PG, Kohli A, Kundnani NR, Buzas R, Neagu MN, Preda M, Ivan V-S, Popa M-D, Velimirovici MD, Lighezan DF. Type 2 Diabetes Is Associated with Increased Coagulation Activity in Patients with Atrial Fibrillation: A D-Dimer-Based Analysis. Biomedicines. 2026; 14(2):332. https://doi.org/10.3390/biomedicines14020332
Chicago/Turabian StyleCiubotaru, Paul Gabriel, Amit Kohli, Nilima Rajpal Kundnani, Roxana Buzas, Marioara Nicula Neagu, Marius Preda, Vlad-Sabin Ivan, Mihaela-Diana Popa, Milan Daniel Velimirovici, and Daniel Florin Lighezan. 2026. "Type 2 Diabetes Is Associated with Increased Coagulation Activity in Patients with Atrial Fibrillation: A D-Dimer-Based Analysis" Biomedicines 14, no. 2: 332. https://doi.org/10.3390/biomedicines14020332
APA StyleCiubotaru, P. G., Kohli, A., Kundnani, N. R., Buzas, R., Neagu, M. N., Preda, M., Ivan, V.-S., Popa, M.-D., Velimirovici, M. D., & Lighezan, D. F. (2026). Type 2 Diabetes Is Associated with Increased Coagulation Activity in Patients with Atrial Fibrillation: A D-Dimer-Based Analysis. Biomedicines, 14(2), 332. https://doi.org/10.3390/biomedicines14020332

