Loss of LXRβ Drives CD4+ T Cell Senescence and Exacerbates the Progression of Colitis
Abstract
1. Introduction
2. Materials and Methods
2.1. Human Samples
2.2. Mice
2.3. Induction of Experimental Colitis
2.4. Histopathological Analyses
2.5. Colon Lamina Propria Mononuclear Cell Isolation
2.6. Mouse CD4+ T Cell Isolation, Activation, and Treatment
2.7. Flow Cytometry Analysis
2.8. Detecting the SA-β-Gal Activity of Immune Cells
2.9. Quantitative Real-Time PCR
2.10. Western Blot Analysis
2.11. Immunohistochemical Staining
2.12. RNA-Sequencing and Analysis
2.13. Statistical Analysis
3. Results
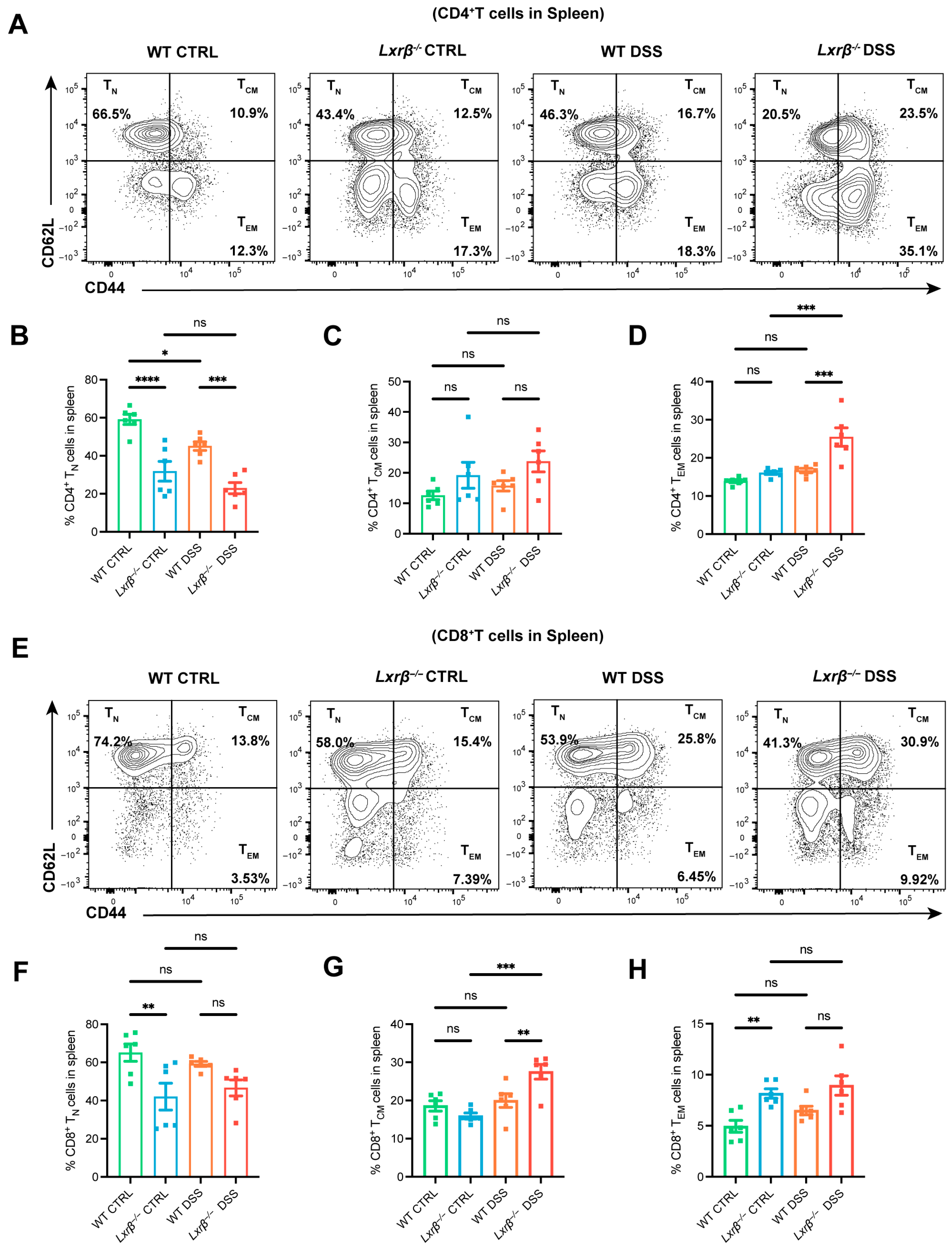
3.1. LXRβ-Deficient Mice Develop More Severe Colitis
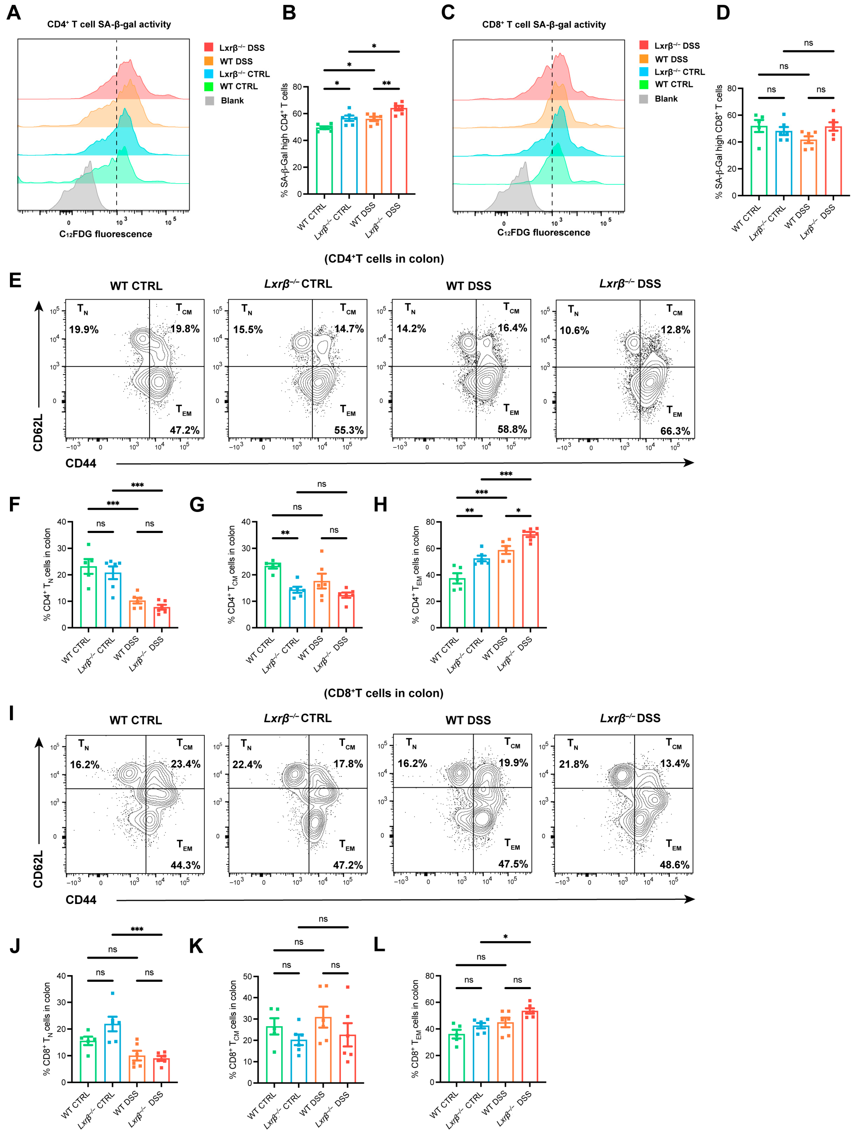
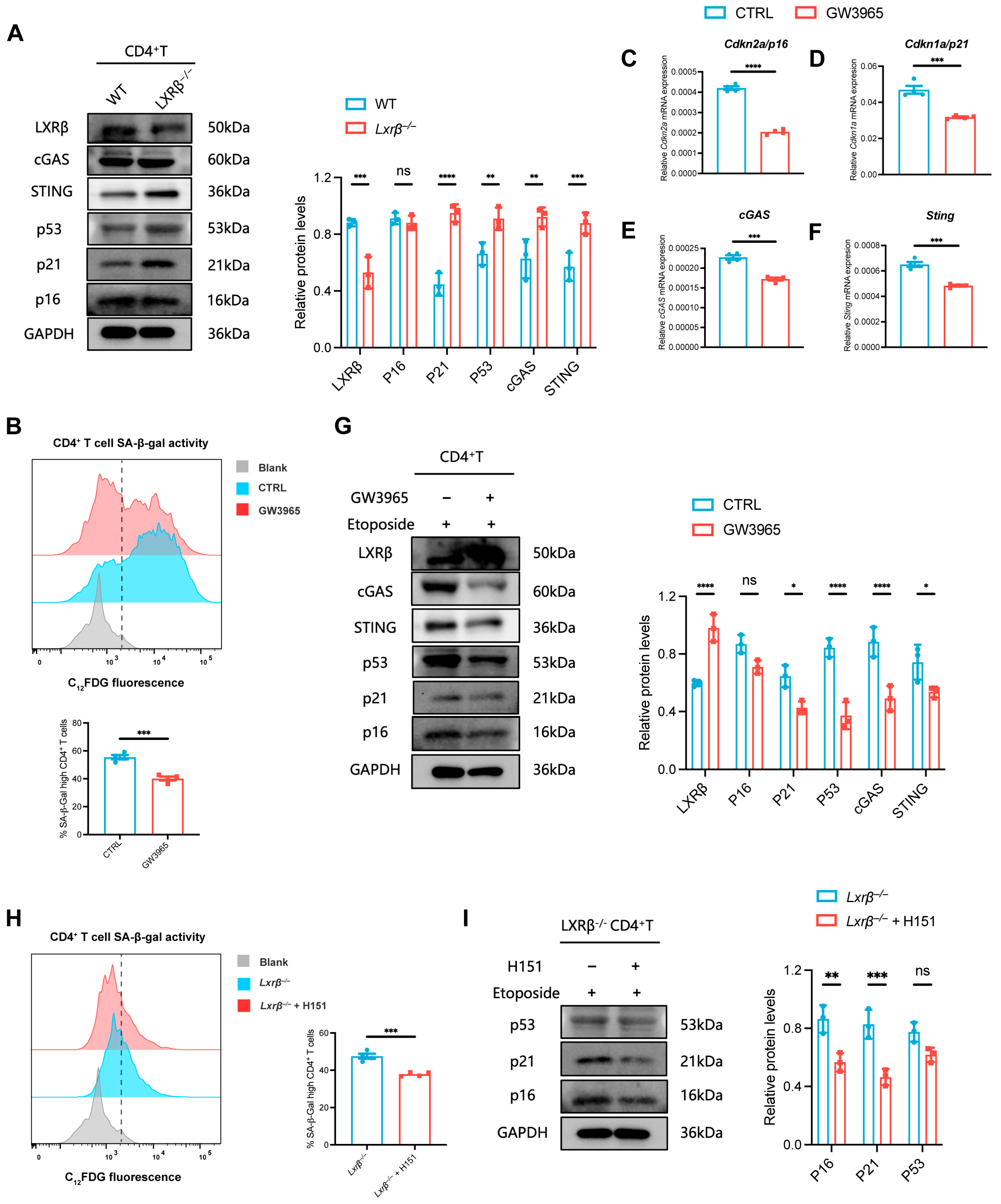
3.2. LXRβ Deficiency Contributes to CD4+ T Cell Senescence
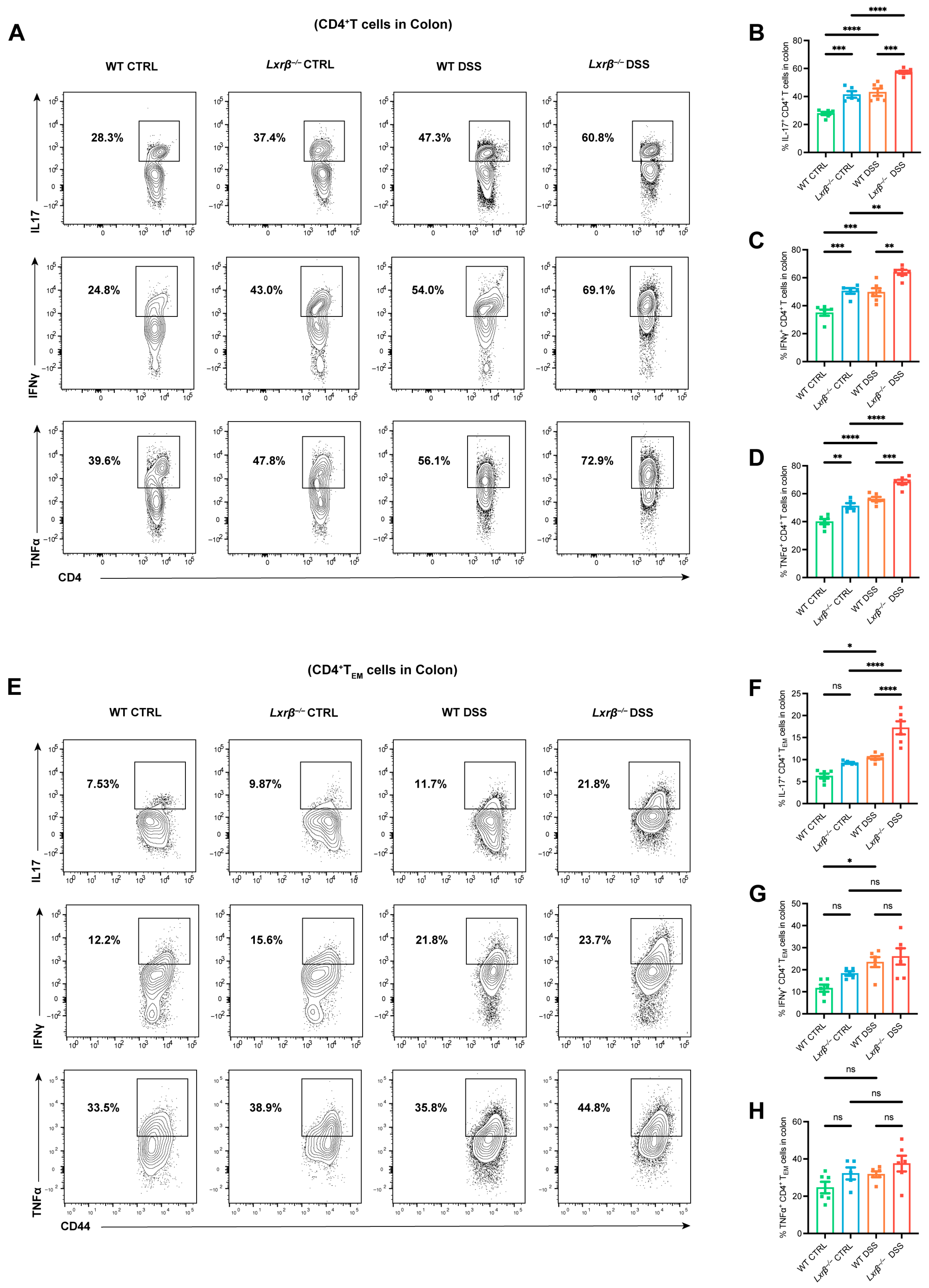
3.3. LXRβ Depletion Promotes CD4+ T Cell Production of Inflammatory Cytokines
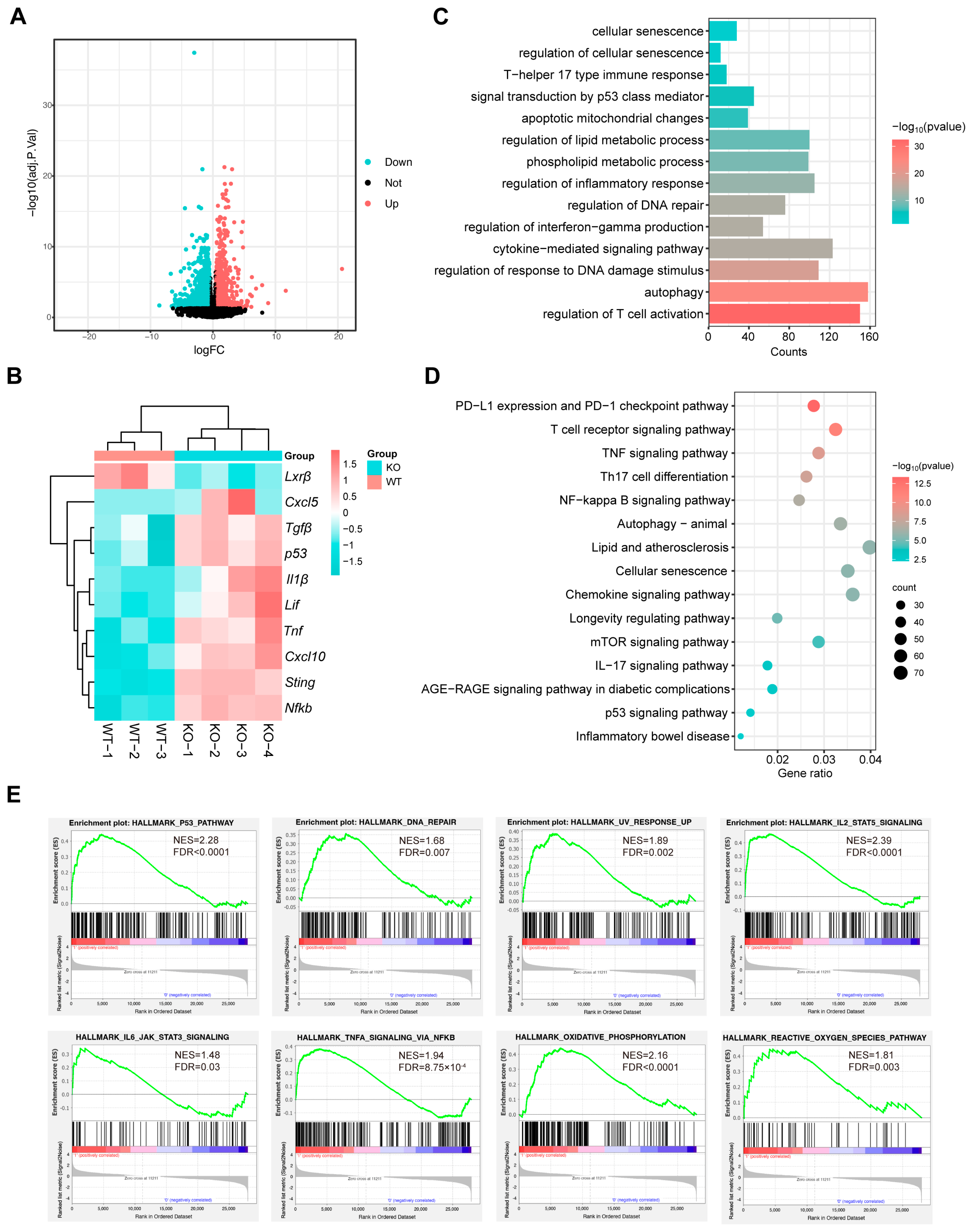
3.4. RNA-Sequencing Reveals Insights into Cellular Senescence in Lxrβ−/− CD4+ T Cells
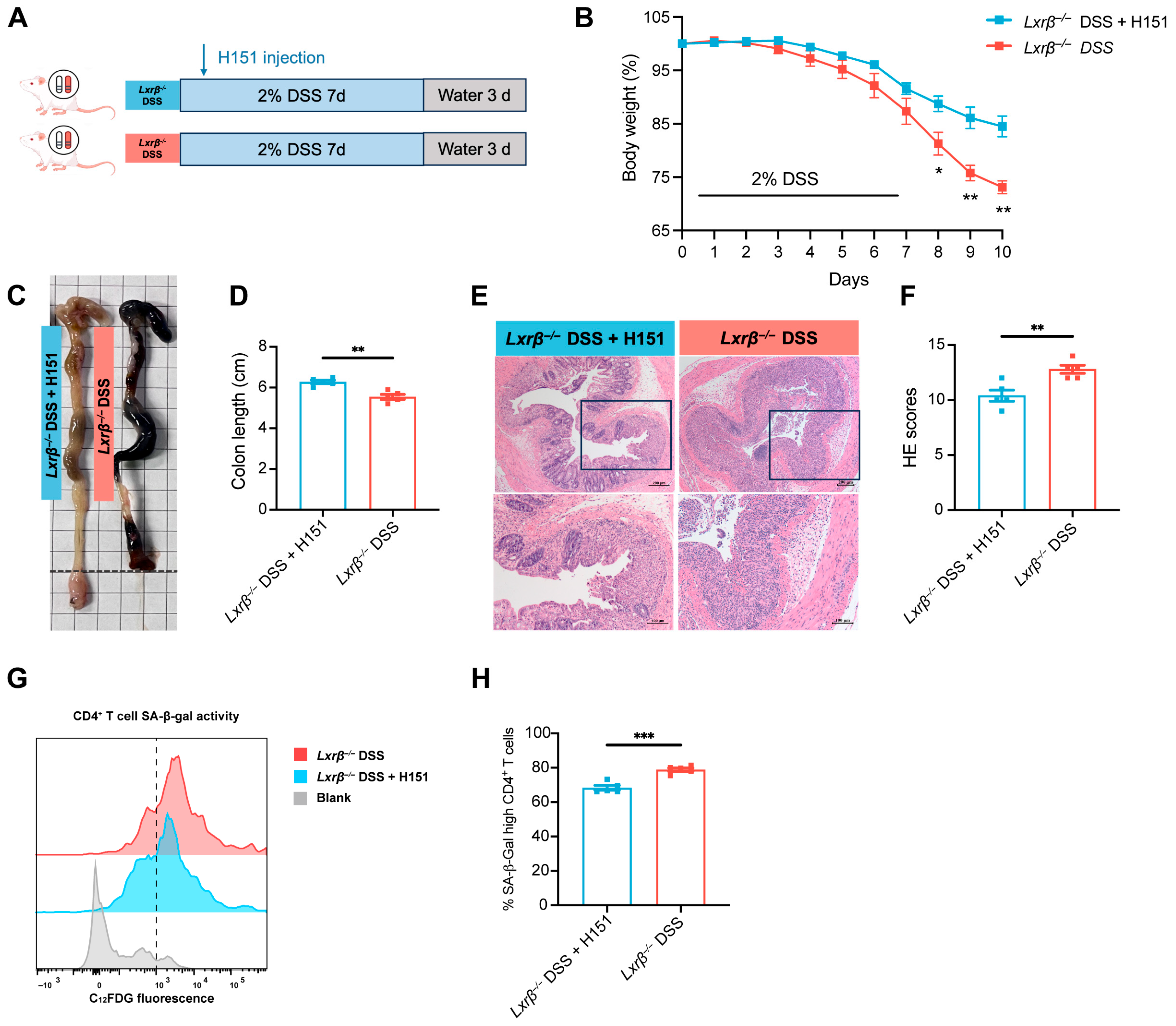
3.5. LXRβ Deficiency Upregulates cGAS/STING Signaling to Promote CD4+ T Cell Senescence
4. Discussion
Supplementary Materials
Author Contributions
Funding
Institutional Review Board Statement
Informed Consent Statement
Data Availability Statement
Acknowledgments
Conflicts of Interest
References
- Wang, B.; Tontonoz, P. Liver X Receptors in Lipid Signalling and Membrane Homeostasis. Nat. Rev. Endocrinol. 2018, 14, 452–463. [Google Scholar] [CrossRef]
- Korf, H.; Vander Beken, S.; Romano, M.; Steffensen, K.R.; Stijlemans, B.; Gustafsson, J.-A.; Grooten, J.; Huygen, K. Liver X Receptors Contribute to the Protective Immune Response against Mycobacterium Tuberculosis in Mice. J. Clin. Investig. 2009, 119, 1626–1637. [Google Scholar] [CrossRef]
- Jakobsson, T.; Treuter, E.; Gustafsson, J.-Å.; Steffensen, K.R. Liver X Receptor Biology and Pharmacology: New Pathways, Challenges and Opportunities. Trends Pharmacol. Sci. 2012, 33, 394–404. [Google Scholar] [CrossRef]
- Pehkonen, P.; Welter-Stahl, L.; Diwo, J.; Ryynänen, J.; Wienecke-Baldacchino, A.; Heikkinen, S.; Treuter, E.; Steffensen, K.R.; Carlberg, C. Genome-Wide Landscape of Liver X Receptor Chromatin Binding and Gene Regulation in Human Macrophages. BMC Genom. 2012, 13, 50. [Google Scholar] [CrossRef]
- Im, S.-S.; Osborne, T.F. Liver x Receptors in Atherosclerosis and Inflammation. Circ. Res. 2011, 108, 996–1001. [Google Scholar] [CrossRef]
- Ma, X.; Bi, E.; Huang, C.; Lu, Y.; Xue, G.; Guo, X.; Wang, A.; Yang, M.; Qian, J.; Dong, C.; et al. Cholesterol Negatively Regulates IL-9-Producing CD8+ T Cell Differentiation and Antitumor Activity. J. Exp. Med. 2018, 215, 1555–1569. [Google Scholar] [CrossRef]
- Wang, F.; Beck-García, K.; Zorzin, C.; Schamel, W.W.A.; Davis, M.M. Inhibition of T Cell Receptor Signaling by Cholesterol Sulfate, a Naturally Occurring Derivative of Membrane Cholesterol. Nat. Immunol. 2016, 17, 844–850. [Google Scholar] [CrossRef]
- Waddington, K.E.; Robinson, G.A.; Rubio-Cuesta, B.; Chrifi-Alaoui, E.; Andreone, S.; Poon, K.-S.; Ivanova, I.; Martin-Gutierrez, L.; Owen, D.M.; Jury, E.C.; et al. LXR Directly Regulates Glycosphingolipid Synthesis and Affects Human CD4+ T Cell Function. Proc. Natl. Acad. Sci. USA 2021, 118, e2017394118. [Google Scholar] [CrossRef]
- Cao, E.; Lindgren, A.; Martinsson, S.; Hu, L.; Lindfors, L.; Sigfridsson, K.; Skantze, U.; Michaëlsson, E.; Trevaskis, N.L.; Porter, C.J.H. Promoting Intestinal Lymphatic Transport Targets a Liver-X Receptor (LXR) Agonist (WAY-252,623) to Lymphocytes and Enhances Immunomodulation. J. Control. Release 2019, 296, 29–39. [Google Scholar] [CrossRef]
- Walcher, D.; Kümmel, A.; Kehrle, B.; Bach, H.; Grüb, M.; Durst, R.; Hombach, V.; Marx, N. LXR Activation Reduces Proinflammatory Cytokine Expression in Human CD4-Positive Lymphocytes. Arterioscler. Thromb. Vasc. Biol. 2006, 26, 1022–1028. [Google Scholar] [CrossRef]
- Xu, J.; Wagoner, G.; Douglas, J.C.; Drew, P.D. Liver X Receptor Agonist Regulation of Th17 Lymphocyte Function in Autoimmunity. J. Leukoc. Biol. 2009, 86, 401–409. [Google Scholar] [CrossRef]
- Walcher, D.; Vasic, D.; Heinz, P.; Bach, H.; Durst, R.; Hausauer, A.; Hombach, V.; Marx, N. LXR Activation Inhibits Chemokine-Induced CD4-Positive Lymphocyte Migration. Basic Res. Cardiol. 2010, 105, 487–494. [Google Scholar] [CrossRef]
- Cui, G.; Qin, X.; Wu, L.; Zhang, Y.; Sheng, X.; Yu, Q.; Sheng, H.; Xi, B.; Zhang, J.Z.; Zang, Y.Q. Liver X Receptor (LXR) Mediates Negative Regulation of Mouse and Human Th17 Differentiation. J. Clin. Investig. 2011, 121, 658–670. [Google Scholar] [CrossRef]
- Michaels, A.J.; Campbell, C.; Bou-Puerto, R.; Rudensky, A.Y. Nuclear Receptor LXRβ Controls Fitness and Functionality of Activated T Cells. J. Exp. Med. 2021, 218, e20201311. [Google Scholar] [CrossRef]
- Voelker, R. What Is Ulcerative Colitis? JAMA 2024, 331, 716. [Google Scholar] [CrossRef]
- Baumgart, D.C.; Carding, S.R. Inflammatory Bowel Disease: Cause and Immunobiology. Lancet 2007, 369, 1627–1640. [Google Scholar] [CrossRef]
- Ng, S.C.; Shi, H.Y.; Hamidi, N.; Underwood, F.E.; Tang, W.; Benchimol, E.I.; Panaccione, R.; Ghosh, S.; Wu, J.C.Y.; Chan, F.K.L.; et al. Worldwide Incidence and Prevalence of Inflammatory Bowel Disease in the 21st Century: A Systematic Review of Population-Based Studies. Lancet 2017, 390, 2769–2778, Erratum in Lancet 2020, 396, e56. [Google Scholar] [CrossRef]
- Seyed Tabib, N.S.; Madgwick, M.; Sudhakar, P.; Verstockt, B.; Korcsmaros, T.; Vermeire, S. Big Data in IBD: Big Progress for Clinical Practice. Gut 2020, 69, 1520–1532. [Google Scholar] [CrossRef]
- Andersen, V.; Christensen, J.; Ernst, A.; Jacobsen, B.A.; Tjønneland, A.; Krarup, H.B.; Vogel, U. Polymorphisms in NF-κB, PXR, LXR, PPARγ and Risk of Inflammatory Bowel Disease. World J. Gastroenterol. 2011, 17, 197–206. [Google Scholar] [CrossRef]
- Miranda-Bautista, J.; Rodríguez-Feo, J.A.; Puerto, M.; López-Cauce, B.; Lara, J.M.; González-Novo, R.; Martín-Hernández, D.; Ferreiro-Iglesias, R.; Bañares, R.; Menchén, L. Liver X Receptor Exerts Anti-Inflammatory Effects in Colonic Epithelial Cells via ABCA1 and Its Expression Is Decreased in Human and Experimental Inflammatory Bowel Disease. Inflamm. Bowel Dis. 2021, 27, 1661–1673. [Google Scholar] [CrossRef]
- Jakobsson, T.; Vedin, L.-L.; Hassan, T.; Venteclef, N.; Greco, D.; D’Amato, M.; Treuter, E.; Gustafsson, J.-Å.; Steffensen, K.R. The Oxysterol Receptor LXRβ Protects against DSS- and TNBS-Induced Colitis in Mice. Mucosal Immunol. 2014, 7, 1416–1428. [Google Scholar] [CrossRef]
- Costenbader, K.H.; Prescott, J.; Zee, R.Y.; De Vivo, I. Immunosenescence and Rheumatoid Arthritis: Does Telomere Shortening Predict Impending Disease? Autoimmun. Rev. 2011, 10, 569–573. [Google Scholar] [CrossRef]
- Zuroff, L.; Rezk, A.; Shinoda, K.; Espinoza, D.A.; Elyahu, Y.; Zhang, B.; Chen, A.A.; Shinohara, R.T.; Jacobs, D.; Alcalay, R.N.; et al. Immune Aging in Multiple Sclerosis Is Characterized by Abnormal CD4 T Cell Activation and Increased Frequencies of Cytotoxic CD4 T Cells with Advancing Age. EBioMedicine 2022, 82, 104179. [Google Scholar] [CrossRef]
- Liu, Z.; Liang, Q.; Ren, Y.; Guo, C.; Ge, X.; Wang, L.; Cheng, Q.; Luo, P.; Zhang, Y.; Han, X. Immunosenescence: Molecular Mechanisms and Diseases. Signal Transduct. Target. Ther. 2023, 8, 200. [Google Scholar] [CrossRef]
- López-Otín, C.; Blasco, M.A.; Partridge, L.; Serrano, M.; Kroemer, G. Hallmarks of Aging: An Expanding Universe. Cell 2023, 186, 243–278. [Google Scholar] [CrossRef]
- Bazioti, V.; La Rose, A.M.; Maassen, S.; Bianchi, F.; De Boer, R.; Halmos, B.; Dabral, D.; Guilbaud, E.; Flohr-Svendsen, A.; Groenen, A.G.; et al. T Cell Cholesterol Efflux Suppresses Apoptosis and Senescence and Increases Atherosclerosis in Middle Aged Mice. Nat. Commun. 2022, 13, 3799. [Google Scholar] [CrossRef]
- Guo, D.; Wu, J.; Shen, C.; Zhang, A.; Zou, T.; Chen, K.; Huang, W.; Pan, Y.; Shen, Y.; Ji, P.; et al. Upregulation of LXRβ/ABCA1 Pathway Alleviates Cochlear Hair Cell Senescence of C57BL/6 J Mice via Reducing Lipid Droplet Accumulation. Biogerontology 2025, 26, 49. [Google Scholar] [CrossRef]
- Hayashi, T.; Kotani, H.; Yamaguchi, T.; Taguchi, K.; Iida, M.; Ina, K.; Maeda, M.; Kuzuya, M.; Hattori, Y.; Ignarro, L.J. Endothelial Cellular Senescence Is Inhibited by Liver X Receptor Activation with an Additional Mechanism for Its Atheroprotection in Diabetes. Proc. Natl. Acad. Sci. USA 2014, 111, 1168–1173. [Google Scholar] [CrossRef]
- Decout, A.; Katz, J.D.; Venkatraman, S.; Ablasser, A. The cGAS-STING Pathway as a Therapeutic Target in Inflammatory Diseases. Nat. Rev. Immunol. 2021, 21, 548–569. [Google Scholar] [CrossRef]
- Dimitrov, G.; Ryffel, B.; Togbe, D.; Quesniaux, V. cGAS-STING DNA-Sensing in Inflammatory Bowel Diseases. Trends Mol. Med. 2025, 31, 165–180. [Google Scholar] [CrossRef]
- Lan, J.; Deng, Z.; Wang, Q.; Li, D.; Fan, K.; Chang, J.; Ma, Y. Neuropeptide Substance P Attenuates Colitis by Suppressing Inflammation and Ferroptosis via the cGAS-STING Signaling Pathway. Int. J. Biol. Sci. 2024, 20, 2507–2531. [Google Scholar] [CrossRef]
- Chen, C.; Zhang, Y.; Tao, M.; Zhao, X.; Feng, Q.; Fei, X.; Fu, Y. Atrial Natriuretic Peptide Attenuates Colitis via Inhibition of the cGAS-STING Pathway in Colonic Epithelial Cells. Int. J. Biol. Sci. 2022, 18, 1737–1754. [Google Scholar] [CrossRef]
- Xu, G.; Su, J.; Hong, Y.; Zhang, E.; Zheng, Z.; Li, J.; Li, N.; Peng, G. Bu-Fei Decoction Ameliorates Naïve CD4+ T Cell Senescence and Attenuates Age-Related COPD by Regulating the C1qbp-cGAS-STING Signaling Pathway. Phytomedicine 2025, 149, 157513. [Google Scholar] [CrossRef]
- Liu, Y.; Xu, J.; Ren, X.; Zhang, Y.; Ke, Z.; Zhou, J.; Wang, Y.; Zhang, Y.; Liu, Y. Cholecystectomy-Induced Secondary Bile Acids Accumulation Ameliorates Colitis through Inhibiting Monocyte/Macrophage Recruitment. Gut Microbes 2022, 14, 2107387. [Google Scholar] [CrossRef] [PubMed]
- Weigmann, B.; Tubbe, I.; Seidel, D.; Nicolaev, A.; Becker, C.; Neurath, M.F. Isolation and Subsequent Analysis of Murine Lamina Propria Mononuclear Cells from Colonic Tissue. Nat. Protoc. 2007, 2, 2307–2311. [Google Scholar] [CrossRef] [PubMed]
- Zhou, Z.; Yao, J.; Wu, D.; Huang, X.; Wang, Y.; Li, X.; Lu, Q.; Qiu, Y. Type 2 Cytokine Signaling in Macrophages Protects from Cellular Senescence and Organismal Aging. Immunity 2024, 57, 513–527.e6. [Google Scholar] [CrossRef]
- Cai, Y.; Zhou, H.; Zhu, Y.; Sun, Q.; Ji, Y.; Xue, A.; Wang, Y.; Chen, W.; Yu, X.; Wang, L.; et al. Elimination of Senescent Cells by β-Galactosidase-Targeted Prodrug Attenuates Inflammation and Restores Physical Function in Aged Mice. Cell Res. 2020, 30, 574–589. [Google Scholar] [CrossRef]
- Lee, B.Y.; Han, J.A.; Im, J.S.; Morrone, A.; Johung, K.; Goodwin, E.C.; Kleijer, W.J.; DiMaio, D.; Hwang, E.S. Senescence-Associated Beta-Galactosidase Is Lysosomal Beta-Galactosidase. Aging Cell 2006, 5, 187–195. [Google Scholar] [CrossRef]
- Guo, Z.; Wang, G.; Wu, B.; Chou, W.-C.; Cheng, L.; Zhou, C.; Lou, J.; Wu, D.; Su, L.; Zheng, J.; et al. DCAF1 Regulates Treg Senescence via the ROS Axis during Immunological Aging. J. Clin. Investig. 2020, 130, 5893–5908. [Google Scholar] [CrossRef] [PubMed]
- Itani, H.A.; Xiao, L.; Saleh, M.A.; Wu, J.; Pilkinton, M.A.; Dale, B.L.; Barbaro, N.R.; Foss, J.D.; Kirabo, A.; Montaniel, K.R.; et al. CD70 Exacerbates Blood Pressure Elevation and Renal Damage in Response to Repeated Hypertensive Stimuli. Circ. Res. 2016, 118, 1233–1243. [Google Scholar] [CrossRef]
- Chen, H.; Wang, Q.; Li, J.; Li, Y.; Chen, A.; Zhou, J.; Zhao, J.; Mao, Z.; Zhou, Z.; Zhang, J.; et al. IFNγ Transcribed by IRF1 in CD4+ Effector Memory T Cells Promotes Senescence-Associated Pulmonary Fibrosis. Aging Dis. 2023, 14, 2215–2237. [Google Scholar] [CrossRef]
- Glass, D.J. Senescent Cells Damage the Body throughout Life. Nature 2023, 613, 30–31. [Google Scholar] [CrossRef] [PubMed]
- Yu, H.; Liao, K.; Hu, Y.; Lv, D.; Luo, M.; Liu, Q.; Huang, L.; Luo, S. Role of the cGAS-STING Pathway in Aging-Related Endothelial Dysfunction. Aging Dis. 2022, 13, 1901–1918. [Google Scholar] [CrossRef]
- Gulen, M.F.; Samson, N.; Keller, A.; Schwabenland, M.; Liu, C.; Glück, S.; Thacker, V.V.; Favre, L.; Mangeat, B.; Kroese, L.J.; et al. cGAS-STING Drives Ageing-Related Inflammation and Neurodegeneration. Nature 2023, 620, 374–380. [Google Scholar] [CrossRef]
- Hou, Y.; Wang, Z.; Liu, P.; Wei, X.; Zhang, Z.; Fan, S.; Zhang, L.; Han, F.; Song, Y.; Chu, L.; et al. SMPDL3A Is a cGAMP-Degrading Enzyme Induced by LXR-Mediated Lipid Metabolism to Restrict cGAS-STING DNA Sensing. Immunity 2023, 56, 2492–2507.e10. [Google Scholar] [CrossRef]
- Laphanuwat, P.; Gomes, D.C.O.; Akbar, A.N. Senescent T Cells: Beneficial and Detrimental Roles. Immunol. Rev. 2023, 316, 160–175. [Google Scholar] [CrossRef]
- Carrasco, E.; Gómez De Las Heras, M.M.; Gabandé-Rodríguez, E.; Desdín-Micó, G.; Aranda, J.F.; Mittelbrunn, M. The Role of T Cells in Age-Related Diseases. Nat. Rev. Immunol. 2022, 22, 97–111. [Google Scholar] [CrossRef] [PubMed]
- Pan, X.-X.; Wu, F.; Chen, X.-H.; Chen, D.-R.; Chen, H.-J.; Kong, L.-R.; Ruan, C.-C.; Gao, P.-J. T-Cell Senescence Accelerates Angiotensin II-Induced Target Organ Damage. Cardiovasc. Res. 2021, 117, 271–283. [Google Scholar] [CrossRef] [PubMed]
- Yi, H.-S.; Kim, S.Y.; Kim, J.T.; Lee, Y.-S.; Moon, J.S.; Kim, M.; Kang, Y.E.; Joung, K.H.; Lee, J.H.; Kim, H.J.; et al. T-Cell Senescence Contributes to Abnormal Glucose Homeostasis in Humans and Mice. Cell Death Dis. 2019, 10, 249. [Google Scholar] [CrossRef]
- Xia, T.; Zhou, Y.; An, J.; Cui, Z.; Zhong, X.; Cui, T.; Lv, B.; Zhao, X.; Gao, X. Benefit Delayed Immunosenescence by Regulating CD4+T Cells: A Promising Therapeutic Target for Aging-related Diseases. Aging Cell 2024, 23, e14317. [Google Scholar] [CrossRef]
- Xu, Y.; Ding, L.; Wu, M.; Wang, X.; Wang, L.; Xu, Z.; Xia, Y.; Cao, Z.; Zhang, Y.; Song, R.; et al. Lipid Metabolic Remodeling Delays Senescence of T Cells to Potentiate Their Immunity against Solid Tumors. J. Immunother. Cancer 2025, 13, e010403. [Google Scholar] [CrossRef]
- Liu, X.; Hartman, C.L.; Li, L.; Albert, C.J.; Si, F.; Gao, A.; Huang, L.; Zhao, Y.; Lin, W.; Hsueh, E.C.; et al. Reprogramming Lipid Metabolism Prevents Effector T Cell Senescence and Enhances Tumor Immunotherapy. Sci. Transl. Med. 2021, 13, eaaz6314. [Google Scholar] [CrossRef] [PubMed]
- York, A.G.; Williams, K.J.; Argus, J.P.; Zhou, Q.D.; Brar, G.; Vergnes, L.; Gray, E.E.; Zhen, A.; Wu, N.C.; Yamada, D.H.; et al. Limiting Cholesterol Biosynthetic Flux Spontaneously Engages Type I IFN Signaling. Cell 2015, 163, 1716–1729. [Google Scholar] [CrossRef]
- O’Neill, L.A.J. How Low Cholesterol Is Good for Anti-Viral Immunity. Cell 2015, 163, 1572–1574. [Google Scholar] [CrossRef] [PubMed]
- Jin, Q.; Zhang, C.; Chen, R.; Jiang, L.; Li, H.; Wu, P.; Li, L. Quinic Acid Regulated TMA/TMAO-Related Lipid Metabolism and Vascular Endothelial Function through Gut Microbiota to Inhibit Atherosclerotic. J. Transl. Med. 2024, 22, 352. [Google Scholar] [CrossRef]
- Zhang, Y.; Gu, Y.; Chen, Y.; Huang, Z.; Li, M.; Jiang, W.; Chen, J.; Rao, W.; Luo, S.; Chen, Y.; et al. Dingxin Recipe IV Attenuates Atherosclerosis by Regulating Lipid Metabolism through LXR-α/SREBP1 Pathway and Modulating the Gut Microbiota in ApoE-/- Mice Fed with HFD. J. Ethnopharmacol. 2021, 266, 113436. [Google Scholar] [CrossRef] [PubMed]
- Lu, Y.; Li, X.; Ma, S.; Ding, M.; Yang, F.; Pang, X.; Sun, J.; Li, X. Broccoli (Brassica oleracea L. Var. Italica Planch) Alleviates Metabolic-Associated Fatty Liver Disease through Regulating Gut Flora and Lipid Metabolism via the FXR/LXR Signaling Pathway. Food Funct. 2025, 16, 1218–1240. [Google Scholar] [CrossRef]
- Fu, M.; Wang, Q.-W.; Liu, Y.-R.; Chen, S.-J. The Role of the Three Major Intestinal Barriers in Ulcerative Colitis in the Elderly. Ageing Res. Rev. 2025, 108, 102752. [Google Scholar] [CrossRef]
- Amor, C.; Feucht, J.; Leibold, J.; Ho, Y.J.; Zhu, C.; Alonso-Curbelo, D.; Mansilla-Soto, J.; Boyer, J.A.; Li, X.; Giavridis, T.; et al. Senolytic CAR T Cells Reverse Senescence-Associated Pathologies. Nature 2020, 583, 127–132. [Google Scholar] [CrossRef]
- Heras, M.M.G.d.L.; Carrasco, E.; Pérez-Manrique, M.; Inohara, N.; Delgado-Pulido, S.; Fernández-Almeida, Á.; Gálvez-Castaño, M.I.; Francos-Quijorna, I.; Simó, C.; García-Cañas, V.; et al. CD4 T Cell Therapy Counteracts Inflammaging and Senescence by Preserving Gut Barrier Integrity. Sci. Immunol. 2025, 10, eadv0985. [Google Scholar] [CrossRef]








Disclaimer/Publisher’s Note: The statements, opinions and data contained in all publications are solely those of the individual author(s) and contributor(s) and not of MDPI and/or the editor(s). MDPI and/or the editor(s) disclaim responsibility for any injury to people or property resulting from any ideas, methods, instructions or products referred to in the content. |
© 2026 by the authors. Licensee MDPI, Basel, Switzerland. This article is an open access article distributed under the terms and conditions of the Creative Commons Attribution (CC BY) license.
Share and Cite
Zhang, Y.; Xu, Y.; You, P.; Liu, Y.; Xu, J. Loss of LXRβ Drives CD4+ T Cell Senescence and Exacerbates the Progression of Colitis. Biomedicines 2026, 14, 152. https://doi.org/10.3390/biomedicines14010152
Zhang Y, Xu Y, You P, Liu Y, Xu J. Loss of LXRβ Drives CD4+ T Cell Senescence and Exacerbates the Progression of Colitis. Biomedicines. 2026; 14(1):152. https://doi.org/10.3390/biomedicines14010152
Chicago/Turabian StyleZhang, Yang, Yalan Xu, Peng You, Yulan Liu, and Jun Xu. 2026. "Loss of LXRβ Drives CD4+ T Cell Senescence and Exacerbates the Progression of Colitis" Biomedicines 14, no. 1: 152. https://doi.org/10.3390/biomedicines14010152
APA StyleZhang, Y., Xu, Y., You, P., Liu, Y., & Xu, J. (2026). Loss of LXRβ Drives CD4+ T Cell Senescence and Exacerbates the Progression of Colitis. Biomedicines, 14(1), 152. https://doi.org/10.3390/biomedicines14010152

