Exploratory Analysis of Regulated Cell Death-Related Genes as Potential Prognostic Biomarkers in Endometrial Carcinoma
Abstract
1. Introduction
2. Materials and Methods
2.1. Sources of Data
2.2. Differential Expression Analysis and Weighted Gene Co-Expression Network Analysis
2.3. Acquisition of Critical Genes
2.4. Differential Expression of Critical Genes in Subgroups
2.5. Consensus Clustering Analysis
2.6. Evaluation of Critical Genes
2.7. Analysis of CpG Methylation and Response to Immunotherapy
2.8. Immuno-Infiltrative Analysis
2.9. Prediction of Potential Therapeutic Agents
2.10. Immunohistochemistry (IHC)
2.11. The qRT-PCR
2.12. Statistical Analysis
3. Results
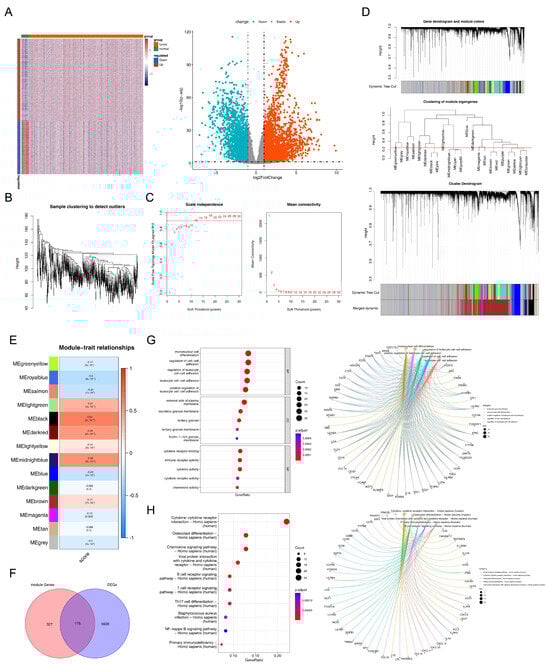
3.1. Identification of Differentially Expressed Genes and Key Module
3.2. Functional Pathways Involved in Intersected Genes
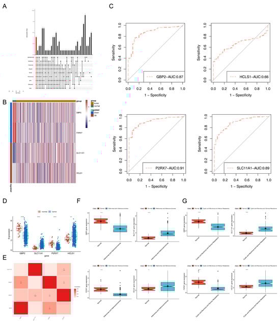
3.3. Screening of Critical Genes
3.4. Functional Annotation Analysis of Critical Genes
3.5. Cluster Classification of EC Samples
3.6. Predictive Ability of Critical Genes
3.7. Targeted Therapies Against Critical Genes May Have a Considerable Impact on EC
3.8. Immunity Microenvironment Analysis
3.9. Sensitivity Analysis of Chemotherapeutic Agents
3.10. Validation of Critical Genes Expression by Immunochemistry and qRT-PCR
4. Discussion
5. Conclusions
Supplementary Materials
Author Contributions
Funding
Institutional Review Board Statement
Informed Consent Statement
Data Availability Statement
Conflicts of Interest
Abbreviations
| AUC | Area under the curve |
| CDF | Cumulative distribution function |
| DCA | Decision curve analysis |
| DEGs | Differentially expressed genes |
| EC | Endometrial cancer |
| GAPDH | Glyceraldehyde-3-Phosphate Dehydrogenase |
| GEO | Gene Expression Omnibus |
| GDSC | Genomics of Drug Sensitivity in Cancer |
| GSEA | Gene set enrichment analysis |
| GSVA | Gene set variation analysis |
| GO | Gene ontology |
| IC50 | The 50% inhibitory concentration |
| IPS | Immunophenotypic scores |
| KEGG | Kyoto encyclopedia of genes and genomes |
| K-M | Kaplan–Meier |
| MHC | Major histocompatibility complex |
| NOS | Not Otherwise Specified |
| PCA | Principal component analysis |
| PD-1/PD-L1 | Programmed death protein-1/programmed cell death ligand-1 |
| PPI | Protein–protein–network |
| qRT-PCR | Quantitative real-time polymerase chain reaction |
| RCD | Regulated cell death |
| RCD-RGs | Regulated cell death-related genes |
| ROC | Receiver operator characteristic |
| SMART | The Shiny Methylation Analysis Resource Tool |
| ssGSEA | Single-sample gene set enrichment analysis |
| TCGA | Cancer Genome Atlas |
| TCIA | Cancer Immunome Atlas |
| t-SNE | t-distributed stochastic neighbor embedding |
| WGCNA | Weighted gene co-expression network analysis |
References
- Koskas, M.; Amant, F.; Mirza, M.R.; Creutzberg, C.L. Cancer of the corpus uteri: 2021 update. Int. J. Gynecol. Obstet. 2021, 155 (Suppl. 1), 45–60. [Google Scholar] [CrossRef]
- Siegel, R.L.; Giaquinto, A.N.; Jemal, A. Cancer statistics, 2024. CA Cancer J. Clin. 2024, 74, 12–49. [Google Scholar] [CrossRef]
- Mahdi, H.; Chelariu-Raicu, A.; Slomovitz, B.M. Immunotherapy in endometrial cancer. Int. J. Gynecol. Cancer 2023, 33, 351–357. [Google Scholar] [CrossRef]
- Le, D.T.; Durham, J.N.; Smith, K.N.; Wang, H.; Bartlett, B.R.; Aulakh, L.K.; Lu, S.; Kemberling, H.; Wilt, C.; Luber, B.S.; et al. Mismatch repair deficiency predicts response of solid tumors to PD-1 blockade. Science 2017, 357, 409–413. [Google Scholar] [CrossRef] [PubMed]
- Le, D.T.; Uram, J.N.; Wang, H.; Bartlett, B.R.; Kemberling, H.; Eyring, A.D.; Skora, A.D.; Luber, B.S.; Azad, N.S.; Laheru, D.; et al. PD-1 Blockade in Tumors with Mismatch-Repair Deficiency. N. Engl. J. Med. 2015, 372, 2509–2520. [Google Scholar] [CrossRef]
- Leak, L.; Dixon, S.J. Surveying the landscape of emerging and understudied cell death mechanisms. Biochim. Biophys. Acta Mol. Cell Res. 2023, 1870, 119432. [Google Scholar] [CrossRef] [PubMed]
- Su, W.; Hong, T.; Feng, B.; Yang, Z.; Lei, G. A unique regulated cell death-related classification regarding prognosis and immune landscapes in non-small cell lung cancer. Front. Immunol. 2023, 14, 1075848. [Google Scholar] [CrossRef]
- Pan, S.; Meng, H.; Fan, T.; Hao, B.; Song, C.; Li, D.; Li, N.; Geng, Q. Comprehensive Analysis of Programmed Cell Death Signature in the Prognosis, Tumor Microenvironment and Drug Sensitivity in Lung Adenocarcinoma. Front. Genet. 2022, 13, 900159. [Google Scholar] [CrossRef]
- Zou, Y.; Xie, J.; Zheng, S.; Liu, W.; Tang, Y.; Tian, W.; Deng, X.; Wu, L.; Zhang, Y.; Wong, C.-W.; et al. Leveraging diverse cell-death patterns to predict the prognosis and drug sensitivity of triple-negative breast cancer patients after surgery. Int. J. Surg. 2022, 107, 106936. [Google Scholar] [CrossRef]
- Liu, Z.; Zhao, Q.; Zuo, Z.-X.; Yuan, S.-Q.; Yu, K.; Zhang, Q.; Zhang, X.; Sheng, H.; Ju, H.-Q.; Cheng, H.; et al. Systematic Analysis of the Aberrances and Functional Implications of Ferroptosis in Cancer. iScience 2020, 23, 101302. [Google Scholar] [CrossRef] [PubMed]
- Liu, S.; Wang, Z.; Zhu, R.; Wang, F.; Cheng, Y.; Liu, Y. Three Differential Expression Analysis Methods for RNA Sequencing: Limma, EdgeR, DESeq2. J. Vis. Exp. 2021, 175, e62528. [Google Scholar] [CrossRef] [PubMed]
- Robin, X.; Turck, N.; Hainard, A.; Tiberti, N.; Lisacek, F.; Sanchez, J.-C.; Müller, M. pROC: An open-source package for R and S+ to analyze and compare ROC curves. BMC Bioinform. 2011, 12, 77. [Google Scholar] [CrossRef]
- Yu, G.; Wang, L.-G.; Han, Y.; He, Q.-Y. clusterProfiler: An R package for comparing biological themes among gene clusters. OMICS J. Integr. Biol. 2012, 16, 284–287. [Google Scholar] [CrossRef] [PubMed]
- Dong, C.; Dang, D.; Zhao, X.; Wang, Y.; Wang, Z.; Zhang, C. Integrative Characterization of the Role of IL27 In Melanoma Using Bioinformatics Analysis. Front. Immunol. 2021, 12, 713001. [Google Scholar] [CrossRef] [PubMed]
- Liu, T.-T.; Li, R.; Huo, C.; Li, J.-P.; Yao, J.; Ji, X.-L.; Qu, Y.-Q. Identification of CDK2-Related Immune Forecast Model and ceRNA in Lung Adenocarcinoma, a Pan-Cancer Analysis. Front. Cell Dev. Biol. 2021, 9, 682002. [Google Scholar] [CrossRef]
- Zhao, J.; Zou, J.; Jiao, W.; Lin, L.; Wang, J.; Lin, Z. Construction of N-7 methylguanine-related mRNA prognostic model in uterine corpus endometrial carcinoma based on multi-omics data and immune-related analysis. Sci. Rep. 2022, 12, 18813. [Google Scholar] [CrossRef]
- Orsi, G.; Barbolini, M.; Ficarra, G.; Tazzioli, G.; Manni, P.; Petrachi, T.; Mastrolia, I.; Orvieto, E.; Spano, C.; Prapa, M.; et al. GD2 expression in breast cancer. Oncotarget 2017, 8, 31592–31600. [Google Scholar] [CrossRef]
- Peng, F.; Liao, M.; Qin, R.; Zhu, S.; Peng, C.; Fu, L.; Chen, Y.; Han, B. Regulated cell death (RCD) in cancer: Key pathways and targeted therapies. Signal Transduct. Target. Ther. 2022, 7, 286. [Google Scholar] [CrossRef]
- Wang, X.; Xia, G.; Xiao, S.; Wu, S.; Zhang, L.; Huang, J.; Zhang, W.; Cao, X. A ferroptosis-related gene signature associated with immune landscape and therapeutic response in osteosarcoma. Front. Oncol. 2022, 12, 1024915. [Google Scholar] [CrossRef]
- Yang, F.; Zhang, Y. Apoptosis-related genes-based prognostic signature for osteosarcoma. Aging 2022, 14, 3813–3825. [Google Scholar] [CrossRef]
- Lei, T.; Qian, H.; Lei, P.; Hu, Y. Ferroptosis-related gene signature associates with immunity and predicts prognosis accurately in patients with osteosarcoma. Cancer Sci. 2021, 112, 4785–4798. [Google Scholar] [CrossRef]
- Wang, H.; Zhou, Y.; Zhang, Y.; Fang, S.; Zhang, M.; Li, H.; Xu, F.; Liu, L.; Liu, J.; Zhao, Q.; et al. Subtyping of microsatellite stability colorectal cancer reveals guanylate binding protein 2 (GBP2) as a potential immunotherapeutic target. J. Immunother. Cancer 2022, 10, e004302. [Google Scholar] [CrossRef]
- Wang, J.; Min, H.; Hu, B.; Xue, X.; Liu, Y. Guanylate-binding protein-2 inhibits colorectal cancer cell growth and increases the sensitivity to paclitaxel of paclitaxel-resistant colorectal cancer cells by interfering Wnt signaling. J. Cell. Biochem. 2020, 121, 1250–1259. [Google Scholar] [CrossRef]
- Ma, J.; Yan, S.; Zhao, Y.; Yan, H.; Zhang, Q.; Li, X. Blockade of PD-1 and LAG-3 expression on CD8+ T cells promotes the tumoricidal effects of CD8+ T cells. Front. Immunol. 2023, 14, 1265255. [Google Scholar] [CrossRef]
- Godoy, P.; Cadenas, C.; Hellwig, B.; Marchan, R.; Stewart, J.; Reif, R.; Lohr, M.; Gehrmann, M.; Rahnenführer, J.; Schmidt, M.; et al. Interferon-inducible guanylate binding protein (GBP2) is associated with better prognosis in breast cancer and indicates an efficient T cell response. Breast Cancer 2014, 21, 491–499. [Google Scholar] [CrossRef]
- Zhang, W.; Tang, X.; Peng, Y.; Xu, Y.; Liu, L.; Liu, S. GBP2 enhances paclitaxel sensitivity in triple-negative breast cancer by promoting autophagy in combination with ATG2 and inhibiting the PI3K/AKT/mTOR pathway. Int. J. Oncol. 2024, 64, 34. [Google Scholar] [CrossRef]
- Sobstyl, M.; Brecht, P.; Sobstyl, A.; Mertowska, P.; Grywalska, E. The Role of Microbiota in the Immunopathogenesis of Endometrial Cancer. Int. J. Mol. Sci. 2022, 23, 5756. [Google Scholar] [CrossRef]
- Hsu, H.-C.; Lee, Y.-S.; Imbang, T.I.; Liu, T.-C.; Hung, S.-I. SLC11A1 predicts the overall survival of patients with colorectal cancer. Am. J. Cancer Res. 2024, 14, 2839–2851. [Google Scholar] [CrossRef]
- Stewart, L.C.; Day, A.S.; Pearson, J.; Barclay, M.L.; Gearry, R.B.; Roberts, R.L.; Bentley, R.W. SLC11A1 polymorphisms in inflammatory bowel disease and Mycobacterium avium subspecies paratuberculosis status. World J. Gastroenterol. 2010, 16, 5727–5731. [Google Scholar] [CrossRef]
- Li, X.; Yang, Y.; Zhou, F.; Zhang, Y.; Lu, H.; Jin, Q.; Gao, L.; Herrmann, J.L. SLC11A1 (NRAMP1) polymorphisms and tuberculosis susceptibility: Updated systematic review and meta-analysis. PLoS ONE 2011, 6, e15831. [Google Scholar] [CrossRef]
- Cunrath, O.; Bumann, D. Host resistance factor SLC11A1 restricts Salmonella growth through magnesium deprivation. Science 2019, 366, 995–999. [Google Scholar] [CrossRef]
- Xu, H.; Zhang, A.; Fang, C.; Zhu, Q.; Wang, W.; Liu, Y.; Zhang, Z.; Wang, X.; Yuan, L.; Xu, Y.; et al. SLC11A1 as a stratification indicator for immunotherapy or chemotherapy in patients with glioma. Front. Immunol. 2022, 13, 980378. [Google Scholar] [CrossRef]
- Berciano-Guerrero, M.-A.; Lavado-Valenzuela, R.; Moya, A.; Delacruz-Merino, L.; Toscano, F.; Valdivia, J.; Castellón, V.; Henao-Carrasco, F.; Sancho, P.; Onieva-Zafra, J.-L.; et al. Genes Involved in Immune Reinduction May Constitute Biomarkers of Response for Metastatic Melanoma Patients Treated with Targeted Therapy. Biomedicines 2022, 10, 284. [Google Scholar] [CrossRef]
- Li, W.; Meng, X.; Yuan, H.; Xiao, W.; Zhang, X. A Novel Immune-Related ceRNA Network and Relative Potential Therapeutic Drug Prediction in ccRCC. Front. Genet. 2022, 12, 755706. [Google Scholar] [CrossRef]
- Yao, Z.-Y.; Xing, C.; Liu, Y.-W.; Xing, X.-L. Identification of Two Immune Related Genes Correlated With Aberrant Methylations as Prognosis Signatures for Renal Clear Cell Carcinoma. Front. Genet. 2021, 12, 750997. [Google Scholar] [CrossRef]
- Zhu, X.; Xu, Y.; Wang, J.; Xue, Z.; Qiu, T.; Chen, J. Loss of NLRP3 reduces oxidative stress and polarizes intratumor macrophages to attenuate immune attack on endometrial cancer. Front. Immunol. 2023, 14, 1165602. [Google Scholar] [CrossRef]
- Ng, C.Z.; Matthews, A.A.; Sum, R.; Goh, S.M.P.; Xu, A.; Yap, L.-W.; Cheong, I. Calibrated liposomal release of the anti-mitotic agent BI-2536 increases the targeting of mitotic tumor cells. Eur. J. Pharm. Biopharm. 2020, 157, 183–190. [Google Scholar] [CrossRef]
- Hreich, S.J.D.; Benzaquen, J.; Hofman, P.; Vouret-Craviari, V. To inhibit or to boost the ATP/P2RX7 pathway to fight cancer—That is the question. Purinergic Signal. 2021, 17, 619–631. [Google Scholar] [CrossRef]
- Lili, W.; Yun, L.; Tingran, W.; Xia, W.; Yanlei, S. P2RX7 functions as a putative biomarker of gastric cancer and contributes to worse prognosis. Exp. Biol. Med. 2019, 244, 734–742. [Google Scholar] [CrossRef]
- Wu, P.-Y.; Lin, Y.-C.; Chang, C.-L.; Lu, H.-T.; Chin, C.-H.; Hsu, T.-T.; Chu, D.; Sun, S.H. Functional decreases in P2X7 receptors are associated with retinoic acid-induced neuronal differentiation of Neuro-2a neuroblastoma cells. Cell Signal. 2009, 21, 881–891. [Google Scholar] [CrossRef]
- Coutinho-Silva, R.; Stahl, L.; Cheung, K.-K.; De Campos, N.E.; de Oliveira Souza, C.; Ojcius, D.M.; Burnstock, G. P2X and P2Y purinergic receptors on human intestinal epithelial carcinoma cells: Effects of extracellular nucleotides on apoptosis and cell proliferation. Am. J. Physiol. Gastrointest. Liver Physiol. 2005, 288, G1024–G1035. [Google Scholar] [CrossRef]
- Tamajusuku, A.S.; Villodre, E.S.; Paulus, R.; Coutinho-Silva, R.; Battasstini, A.M.; Wink, M.R.; Lenz, G. Characterization of ATP-induced cell death in the GL261 mouse glioma. J. Cell. Biochem. 2010, 109, 983–991. [Google Scholar] [CrossRef]
- Li, X.; Qi, X.; Zhou, L.; Catera, D.; Rote, N.S.; Potashkin, J.; Abdul-Karim, F.W.; Gorodeski, G.I. Decreased expression of P2X7 in endometrial epithelial pre-cancerous and cancer cells. Gynecol. Oncol. 2007, 106, 233–243. [Google Scholar] [CrossRef]
- Klein, C. Kostmann’s Disease and HCLS1-Associated Protein X-1 (HAX1). J. Clin. Immunol. 2017, 37, 117–122. [Google Scholar] [CrossRef] [PubMed]
- Yuan, Y.; Chen, J.; Wang, J.; Xu, M.; Zhang, Y.; Sun, P.; Liang, L. Identification Hub Genes in Colorectal Cancer by Integrating Weighted Gene Co-Expression Network Analysis and Clinical Validation in vivo and vitro. Front. Oncol. 2020, 10, 638. [Google Scholar] [CrossRef] [PubMed]
- Li, Y.-L.; Cai, W.-F.; Wang, L.; Liu, G.-S.; Paul, C.; Jiang, L.; Wang, B.; Gao, X.; Wang, Y.; Wu, S.-Z. Identification of the Functional Autophagy-Regulatory Domain in HCLS1-Associated Protein X-1 That Resists Against Oxidative Stress. DNA Cell Biol. 2018, 37, 432–441. [Google Scholar] [CrossRef]
- Che, X.; Jian, F.; Wang, Y.; Zhang, J.; Shen, J.; Cheng, Q.; Wang, X.; Jia, N.; Feng, W. FBXO2 Promotes Proliferation of Endometrial Cancer by Ubiquitin-Mediated Degradation of FBN1 in the Regulation of the Cell Cycle and the Autophagy Pathway. Front. Cell Dev. Biol. 2020, 8, 843. [Google Scholar] [CrossRef]
- Weiner, A.B.; Yu, C.Y.; Kini, M.; Liu, Y.; Davicioni, E.; Mitrofanova, A.; Lotan, T.L.; Schaeffer, E.M. High intratumoral plasma cells content in primary prostate cancer defines a subset of tumors with potential susceptibility to immune-based treatments. Prostate Cancer Prostatic Dis. 2023, 26, 105–112. [Google Scholar] [CrossRef]
- Guo, Y.; Yin, J.; Dai, Y.; Guan, Y.; Chen, P.; Chen, Y.; Huang, C.; Lu, Y.-J.; Zhang, L.; Song, D. A Novel CpG Methylation Risk Indicator for Predicting Prognosis in Bladder Cancer. Front. Cell Dev. Biol. 2021, 9, 642650. [Google Scholar] [CrossRef]
- Namba, S.; Sato, K.; Kojima, S.; Ueno, T.; Yamamoto, Y.; Tanaka, Y.; Inoue, S.; Nagae, G.; Iinuma, H.; Hazama, S.; et al. Differential regulation of CpG island methylation within divergent and unidirectional promoters in colorectal cancer. Cancer Sci. 2019, 110, 1096–1104. [Google Scholar] [CrossRef]
- Braal, C.L.; Jongbloed, E.M.; Wilting, S.M.; Mathijssen, R.H.J.; Koolen, S.L.W.; Jager, A. Inhibiting CDK4/6 in Breast Cancer with Palbociclib, Ribociclib, and Abemaciclib: Similarities and Differences. Drugs 2021, 81, 317–331. [Google Scholar] [CrossRef] [PubMed]
- Han, J.; Khatwani, N.; Searles, T.G.; Turk, M.J.; Angeles, C.V. Memory CD8+ T cell responses to cancer. Semin. Immunol. 2020, 49, 101435. [Google Scholar] [CrossRef]
- Workel, H.H.; Komdeur, F.L.; Wouters, M.C.; Plat, A.; Klip, H.G.; Eggink, F.A.; Wisman, G.B.A.; Arts, H.J.; Oonk, M.H.; Mourits, M.J.; et al. CD103 defines intraepithelial CD8+ PD1+ tumour-infiltrating lymphocytes of prognostic significance in endometrial adenocarcinoma. Eur. J. Cancer 2016, 60, 1–11. [Google Scholar] [CrossRef] [PubMed]
- Chen, Q.; Wang, C.; Lei, X.; Huang, T.; Zhou, R.; Lu, Y.; Liu, B. Immune Cytolytic Activity for Comprehensive Insights of the Immune Landscape in Endometrial Carcinoma. J. Oncol. 2022, 2022, 9060243. [Google Scholar] [CrossRef]
- Zhang, S.; Minaguchi, T.; Xu, C.; Qi, N.; Itagaki, H.; Shikama, A.; Tasaka, N.; Akiyama, A.; Sakurai, M.; Ochi, H.; et al. PD-L1 and CD4 are independent prognostic factors for overall survival in endometrial carcinomas. BMC Cancer 2020, 20, 127. [Google Scholar] [CrossRef]
- Klein, M.E.; Kovatcheva, M.; Davis, L.E.; Tap, W.D.; Koff, A. CDK4/6 Inhibitors: The Mechanism of Action May Not Be as Simple as Once Thought. Cancer Cell 2018, 34, 9–20. [Google Scholar] [CrossRef]
- Goel, S.; DeCristo, M.J.; McAllister, S.S.; Zhao, J.J. CDK4/6 Inhibition in Cancer: Beyond Cell Cycle Arrest. Trends Cell Biol. 2018, 28, 911–925. [Google Scholar] [CrossRef]
- Colon-Otero, G.; Zanfagnin, V.; Hou, X.; Foster, N.R.; Asmus, E.J.; Hendrickson, A.W.; Jatoi, A.; Block, M.S.; Langstraat, C.L.; Glaser, G.E.; et al. Phase II trial of ribociclib and letrozole in patients with relapsed oestrogen receptor-positive ovarian or endometrial cancers. ESMO Open 2020, 5, e000926. [Google Scholar] [CrossRef]
- Carboni, J.M.; Wittman, M.; Yang, Z.; Lee, F.; Greer, A.; Hurlburt, W.; Hillerman, S.; Cao, C.; Cantor, G.H.; Dell-John, J.; et al. BMS-754807, a small molecule inhibitor of insulin-like growth factor-1R/IR. Mol. Cancer Ther. 2009, 8, 3341–3349. [Google Scholar] [CrossRef]
- Zhang, C.; Zhao, X.; Wang, Z.; Gong, T.; Zhao, H.; Zhang, D.; Niu, Y.; Li, X.; Zhao, X.; Li, G.; et al. Dasatinib in combination with BMS-754807 induce synergistic cytotoxicity in lung cancer cells through inhibiting lung cancer cell growth, and inducing autophagy as well as cell cycle arrest at the G1 phase. Investig. New Drugs 2023, 41, 438–452. [Google Scholar] [CrossRef] [PubMed]
- Hassan, S.; Johnson, C.; Ponna, S.; Scofield, D.; Awasthi, N.; von Holzen, U. Inhibition of Insulin-like Growth Factor 1 Receptor/Insulin Receptor Signaling by Small-Molecule Inhibitor BMS-754807 Leads to Improved Survival in Experimental Esophageal Adenocarcinoma. Cancers 2024, 16, 3175. [Google Scholar] [CrossRef] [PubMed]
- Steegmaier, M.; Hoffmann, M.; Baum, A.; Lénárt, P.; Petronczki, M.; Krššák, M.; Gürtler, U.; Garin-Chesa, P.; Lieb, S.; Quant, J.; et al. BI 2536, a potent and selective inhibitor of polo-like kinase 1, inhibits tumor growth in vivo. Curr. Biol. 2007, 17, 316–322. [Google Scholar] [CrossRef]
- Jeong, S.B.; Im, J.H.; Yoon, J.-H.; Bui, Q.T.; Lim, S.C.; Song, J.M.; Shim, Y.; Yun, J.; Hong, J.; Kang, K.W. Essential Role of Polo-like Kinase 1 (Plk1) Oncogene in Tumor Growth and Metastasis of Tamoxifen-Resistant Breast Cancer. Mol. Cancer Ther. 2018, 17, 825–837. [Google Scholar] [CrossRef]
- Huo, J.; Shen, Y.; Zhang, Y.; Shen, L. BI 2536 induces gasdermin E-dependent pyroptosis in ovarian cancer. Front. Oncol. 2022, 12, 963928. [Google Scholar] [CrossRef]
- Meng, X.; Laidler, L.L.; Kosmacek, E.A.; Yang, S.; Xiong, Z.; Zhu, D.; Wang, X.; Dai, D.; Zhang, Y.; Wang, X.; et al. Induction of mitotic cell death by overriding G2/M checkpoint in endometrial cancer cells with non-functional p53. Gynecol. Oncol. 2013, 128, 461–469. [Google Scholar] [CrossRef] [PubMed]
- Győrffy, B.; Hatzis, C.; Sanft, T.; Hofstatter, E.; Aktas, B.; Pusztai, L. Multigene prognostic tests in breast cancer: Past, present, future. Breast Cancer Res. 2015, 17, 11. [Google Scholar] [CrossRef]
- Maniaci, A.; Giurdanella, G.; Estomba, C.C.; Mauramati, S.; Bertolin, A.; Lionello, M.; Mayo-Yanez, M.; Rizzo, P.B.; Lechien, J.R.; Lentini, M. Personalized Treatment Strategies via Integration of Gene Expression Biomarkers in Molecular Profiling of Laryngeal Cancer. J. Pers. Med. 2024, 14, 1048. [Google Scholar] [CrossRef]
- Wang, Z.; Zhang, S.; Ma, Y.; Li, W.; Tian, J.; Liu, T. A nomogram prediction model for lymph node metastasis in endometrial cancer patients. BMC Cancer 2021, 21, 748. [Google Scholar] [CrossRef]
- Wu, J.; Zhang, H.; Li, L.; Hu, M.; Chen, L.; Xu, B.; Song, Q. A nomogram for predicting overall survival in patients with low-grade endometrial stromal sarcoma: A population-based analysis. Cancer Commun. 2020, 40, 301–312. [Google Scholar] [CrossRef]
- Jiang, X.; Yan, Q.; Xie, L.; Xu, S.; Jiang, K.; Huang, J.; Wen, Y.; Yan, Y.; Zheng, J.; Tang, S.; et al. Construction and Validation of a Ferroptosis-Related Prognostic Model for Gastric Cancer. J. Oncol. 2021, 2021, 6635526. [Google Scholar] [CrossRef] [PubMed]









Disclaimer/Publisher’s Note: The statements, opinions and data contained in all publications are solely those of the individual author(s) and contributor(s) and not of MDPI and/or the editor(s). MDPI and/or the editor(s) disclaim responsibility for any injury to people or property resulting from any ideas, methods, instructions or products referred to in the content. |
© 2025 by the authors. Licensee MDPI, Basel, Switzerland. This article is an open access article distributed under the terms and conditions of the Creative Commons Attribution (CC BY) license (https://creativecommons.org/licenses/by/4.0/).
Share and Cite
Lin, Y.-X.; Cao, D.-Y. Exploratory Analysis of Regulated Cell Death-Related Genes as Potential Prognostic Biomarkers in Endometrial Carcinoma. Biomedicines 2025, 13, 2289. https://doi.org/10.3390/biomedicines13092289
Lin Y-X, Cao D-Y. Exploratory Analysis of Regulated Cell Death-Related Genes as Potential Prognostic Biomarkers in Endometrial Carcinoma. Biomedicines. 2025; 13(9):2289. https://doi.org/10.3390/biomedicines13092289
Chicago/Turabian StyleLin, Yu-Xuan, and Dong-Yan Cao. 2025. "Exploratory Analysis of Regulated Cell Death-Related Genes as Potential Prognostic Biomarkers in Endometrial Carcinoma" Biomedicines 13, no. 9: 2289. https://doi.org/10.3390/biomedicines13092289
APA StyleLin, Y.-X., & Cao, D.-Y. (2025). Exploratory Analysis of Regulated Cell Death-Related Genes as Potential Prognostic Biomarkers in Endometrial Carcinoma. Biomedicines, 13(9), 2289. https://doi.org/10.3390/biomedicines13092289

