AI-Enhanced Fluorescein Angiography Detection of Diabetes-Induced Silent Retinal Capillary Dropout and RNA-Seq Identification of Pre-Symptomatic Biomarkers
Abstract
1. Introduction
2. Methods
2.1. Animal Protocol and Ethical Statement
2.2. Retinal Trypsin Digest and Acellular Capillary Count Reading
2.3. Defining Silent (Early and Pre- Pre-Symptomatic) Retinal Capillary Dropout
2.4. Random Forest Model to Rank the Feature Importance Which Is Associated with Acellular Capillaries Density
2.5. Fluorescein Angiography (FA) Image-Based AI Model for Retinal Capillary Dropout Detection
2.6. A Bayesian Framework to Integrate the Duration of Diabetes with Real-Time FA-Image AI Model to Predict Capillary Dropout
- P(CD|D) is the probability of capillary dropout (CD), defined as acellular capillary density greater than 18 counts per mm2) given the duration of diabetes D.
- β0 and β1 are regression coefficients.
- D represents the duration of diabetes.
2.7. RNA-Seq Data Analysis
3. Results
3.1. The Association of Duration of Diabetes with Silent Retinal Capillary Dropout
3.2. Fluorescein Angiography Imaging Based Deep Learning Model for Detecting Retinal Capillary Dropout
3.3. Integration of the Duration of Diabetes with AI-Based Real-Time Image Prediction Enhanced the Detection of Early Capillary Dropout
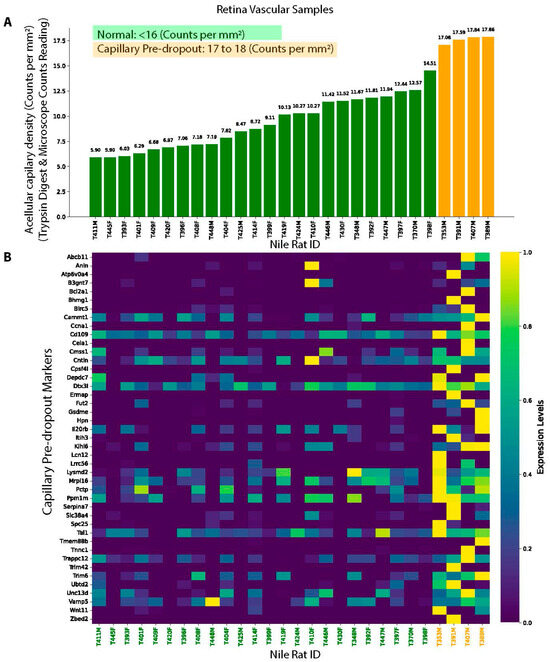
3.4. Nile Rat Retinal Vasculature Transcriptome and Gene Markers Associated with Early Silent Retinal Capillary Dropout
4. Discussion
Supplementary Materials
Author Contributions
Funding
Data Availability Statement
Acknowledgments
Conflicts of Interest
References
- Klein, R.; Klein, B.E. Vision disorders in diabetes. Diabetes Am. 1995, 1, 293. [Google Scholar]
- Zhang, X.; Saaddine, J.B.; Chou, C.F.; Cotch, M.F.; Cheng, Y.J.; Geiss, L.S.; Gregg, E.W.; Albright, A.L.; Klein, B.E.; Klein, R. Prevalence of diabetic retinopathy in the United States, 2005–2008. JAMA 2010, 304, 649–656. [Google Scholar] [CrossRef]
- Lin, K.Y.; Hsih, W.H.; Lin, Y.B.; Wen, C.Y.; Chang, T.J. Update in the epidemiology, risk factors, screening, and treatment of diabetic retinopathy. J. Diabetes Investig. 2021, 12, 1322–1325. [Google Scholar] [CrossRef] [PubMed]
- Cai, X.; McGinnis, J.F. Diabetic Retinopathy: Animal Models, Therapies, and Perspectives. J. Diabetes Res. 2016, 2016, 3789217. [Google Scholar] [CrossRef] [PubMed]
- Fong, D.S.; Aiello, L.; Gardner, T.W.; King, G.L.; Blankenship, G.; Cavallerano, J.D.; Ferris, F.L., III; Klein, R.; Association, A.D. Retinopathy in diabetes. Diabetes Care 2004, 27, s84–s87. [Google Scholar] [CrossRef] [PubMed]
- Olivares, A.M.; Althoff, K.; Chen, G.F.; Wu, S.; Morrisson, M.A.; DeAngelis, M.M.; Haider, N. Animal Models of Diabetic Retinopathy. Curr. Diab Rep. 2017, 17, 93. [Google Scholar] [CrossRef]
- Wolter, J.R. Diabetic retinopathy. Am. J. Ophthalmol. 1961, 51, 1123–1141. [Google Scholar] [CrossRef]
- Arrigo, A.; Teussink, M.; Aragona, E.; Bandello, F.; Battaglia Parodi, M. MultiColor imaging to detect different subtypes of retinal microaneurysms in diabetic retinopathy. Eye 2021, 35, 277–281. [Google Scholar] [CrossRef]
- Aziz, T.; Charoenlarpnopparut, C.; Mahapakulchai, S. Deep learning-based hemorrhage detection for diabetic retinopathy screening. Sci. Rep. 2023, 13, 1479. [Google Scholar] [CrossRef]
- Young, L.H.; Kim, J.; Yakin, M.; Lin, H.; Dao, D.T.; Kodati, S.; Sharma, S.; Lee, A.Y.; Lee, C.S.; Sen, H.N. Automated Detection of Vascular Leakage in Fluorescein Angiography—A Proof of Concept. Transl. Vis. Sci. Technol. 2022, 11, 19. [Google Scholar] [CrossRef]
- Subramaniam, A.; Landstrom, M.; Luu, A.; Hayes, K.C. The Nile Rat (Arvicanthis niloticus) as a Superior Carbohydrate-Sensitive Model for Type 2 Diabetes Mellitus (T2DM). Nutrients 2018, 10, 235. [Google Scholar] [CrossRef]
- Toh, H.; Smolentsev, A.; Bozadjian, R.V.; Keeley, P.W.; Lockwood, M.D.; Sadjadi, R.; Clegg, D.O.; Blodi, B.A.; Coffey, P.J.; Reese, B.E.; et al. Vascular changes in diabetic retinopathy—A longitudinal study in the Nile rat. Lab. Investig. 2019, 99, 1547–1560. [Google Scholar] [CrossRef]
- Chaabo, F.; Pronczuk, A.; Maslova, E.; Hayes, K. Nutritional correlates and dynamics of diabetes in the Nile rat (Arvicanthis niloticus): A novel model for diet-induced type 2 diabetes and the metabolic syndrome. Nutr. Metab. 2010, 7, 29. [Google Scholar] [CrossRef] [PubMed]
- Toh, H.; Smolentsev, A.; Sadjadi, R.; Clegg, D.; Yan, J.; Stewart, R.; Thomson, J.A.; Jiang, P. Transcriptomic clock predicts vascular changes of prodromal diabetic retinopathy. Sci. Rep. 2023, 13, 12968. [Google Scholar] [CrossRef] [PubMed]
- Liaw, A.; Wiener, M. Classification and regression by randomForest. R. news 2002, 2, 18–22. [Google Scholar]
- Deng, J.; Dong, W.; Socher, R.; Li, L.-J.; Li, K.; Fei-Fei, L. Imagenet: A large-scale hierarchical image database. In Proceedings of the 2009 IEEE Conference on Computer Vision and Pattern Recognition, Miami, FL, USA, 20–25 June 2009; pp. 248–255. [Google Scholar]
- Huang, G.; Liu, Z.; Van Der Maaten, L.; Weinberger, K.Q. Densely connected convolutional networks. In Proceedings of the Proceedings of the IEEE Conference on Computer Vision And pattern Recognition; Honolulu, HI, USA, 21–26 July 2017, pp. 4700–4708.
- Toh, H.; Yang, C.; Formenti, G.; Raja, K.; Yan, L.; Tracey, A.; Chow, W.; Howe, K.; Bergeron, L.A.; Zhang, G.; et al. A haplotype-resolved genome assembly of the Nile rat facilitates exploration of the genetic basis of diabetes. BMC Biol. 2022, 20, 245. [Google Scholar] [CrossRef]
- Langmead, B.; Trapnell, C.; Pop, M.; Salzberg, S.L. Ultrafast and memory-efficient alignment of short DNA sequences to the human genome. Genome Biol. 2009, 10, R25. [Google Scholar] [CrossRef]
- Li, B.; Dewey, C.N. RSEM: Accurate transcript quantification from RNA-Seq data with or without a reference genome. BMC Bioinform. 2011, 12, 323. [Google Scholar] [CrossRef]
- Leng, N.; Dawson, J.A.; Thomson, J.A.; Ruotti, V.; Rissman, A.I.; Smits, B.M.; Haag, J.D.; Gould, M.N.; Stewart, R.M.; Kendziorski, C. EBSeq: An empirical Bayes hierarchical model for inference in RNA-seq experiments. Bioinformatics 2013, 29, 1035–1043. [Google Scholar] [CrossRef]
- Voigt, M.; Schmidt, S.; Lehmann, T.; Kohler, B.; Kloos, C.; Voigt, U.A.; Meller, D.; Wolf, G.; Muller, U.A.; Muller, N. Prevalence and Progression Rate of Diabetic Retinopathy in Type 2 Diabetes Patients in Correlation with the Duration of Diabetes. Exp. Clin. Endocrinol. Diabetes 2018, 126, 570–576. [Google Scholar] [CrossRef]
- Toh, H.; Bagheri, A.; Dewey, C.; Stewart, R.; Yan, L.; Clegg, D.; Thomson, J.A.; Jiang, P. A Nile rat transcriptomic landscape across 22 organs by ultra-deep sequencing and comparative RNA-seq pipeline (CRSP). Comput. Biol. Chem. 2022, 102, 107795. [Google Scholar] [CrossRef]
- Anders, S. Analysing RNA-Seq data with the DESeq package. Mol. Biol. 2010, 43, 1–17. [Google Scholar]
- Anders, S.; Huber, W. Differential expression analysis for sequence count data. Genome Biol. 2010, 11, R106. [Google Scholar] [CrossRef] [PubMed]
- Ren, X.; Kuan, P.F. Negative binomial additive model for RNA-Seq data analysis. BMC Bioinform. 2020, 21, 171. [Google Scholar] [CrossRef] [PubMed]
- Chen, J.; Caspi, R.R.; Chong, W.P. IL-20 receptor cytokines in autoimmune diseases. J. Leukoc. Biol. 2018, 104, 953–959. [Google Scholar] [CrossRef]
- Olsson Akefeldt, S.; Ismail, M.B.; Valentin, H.; Arico, M.; Henter, J.I.; Delprat, C. Targeting BCL2 family in human myeloid dendritic cells: A challenge to cure diseases with chronic inflammations associated with bone loss. Clin. Dev. Immunol. 2013, 2013, 701305. [Google Scholar] [CrossRef]
- Zhao, Y.; Liu, S.; Li, S.; Zhang, G.; Tian, A.; Wan, Y. BIRC5 regulates inflammatory tumor microenvironment-induced aggravation of penile cancer development in vitro and in vivo. BMC Cancer 2022, 22, 448. [Google Scholar] [CrossRef]
- Ebrahimiyan, H.; Aslani, S.; Rezaei, N.; Jamshidi, A.; Mahmoudi, M. Survivin and autoimmunity; the ins and outs. Immunol. Lett. 2018, 193, 14–24. [Google Scholar] [CrossRef]
- Crosio, C.; Casciati, A.; Iaccarino, C.; Rotilio, G.; Carri, M.T. Bcl2a1 serves as a switch in death of motor neurons in amyotrophic lateral sclerosis. Cell Death Differ. 2006, 13, 2150–2153. [Google Scholar] [CrossRef]
- Rutz, S.; Wang, X.; Ouyang, W. The IL-20 subfamily of cytokines—From host defence to tissue homeostasis. Nat. Rev. Immunol. 2014, 14, 783–795. [Google Scholar] [CrossRef]
- Taurone, S.; Ralli, M.; Nebbioso, M.; Greco, A.; Artico, M.; Attanasio, G.; Gharbiya, M.; Plateroti, A.M.; Zamai, L.; Micera, A. The role of inflammation in diabetic retinopathy: A review. Eur. Rev. Med. Pharmacol. Sci. 2020, 24, 10319–10329. [Google Scholar] [CrossRef]
- Rubsam, A.; Parikh, S.; Fort, P.E. Role of Inflammation in Diabetic Retinopathy. Int. J. Mol. Sci. 2018, 19, 942. [Google Scholar] [CrossRef]
- Forrester, J.V.; Kuffova, L.; Delibegovic, M. The Role of Inflammation in Diabetic Retinopathy. Front. Immunol. 2020, 11, 583687. [Google Scholar] [CrossRef]
- Powell, E.D.; Field, R.A. Diabetic Retinopathy and Rheumatoid Arthritis. Lancet 1964, 2, 17–18. [Google Scholar] [CrossRef] [PubMed]
- Yamada, Y.; Zhong, Y.; Miki, S.; Taura, A.; Rabbitts, T.H. The transcription factor complex LMO2/TAL1 regulates branching and endothelial cell migration in sprouting angiogenesis. Sci. Rep. 2022, 12, 7226. [Google Scholar] [CrossRef]
- Hayashi, H.; Sugiyama, Y. Bile salt export pump (BSEP/ABCB11): Trafficking and sorting disturbances. Curr. Mol. Pharmacol. 2013, 6, 95–103. [Google Scholar] [CrossRef]






Disclaimer/Publisher’s Note: The statements, opinions and data contained in all publications are solely those of the individual author(s) and contributor(s) and not of MDPI and/or the editor(s). MDPI and/or the editor(s) disclaim responsibility for any injury to people or property resulting from any ideas, methods, instructions or products referred to in the content. |
© 2025 by the authors. Licensee MDPI, Basel, Switzerland. This article is an open access article distributed under the terms and conditions of the Creative Commons Attribution (CC BY) license (https://creativecommons.org/licenses/by/4.0/).
Share and Cite
Peng, Y.; Toh, H.; Clegg, D.; Jiang, P. AI-Enhanced Fluorescein Angiography Detection of Diabetes-Induced Silent Retinal Capillary Dropout and RNA-Seq Identification of Pre-Symptomatic Biomarkers. Biomedicines 2025, 13, 1926. https://doi.org/10.3390/biomedicines13081926
Peng Y, Toh H, Clegg D, Jiang P. AI-Enhanced Fluorescein Angiography Detection of Diabetes-Induced Silent Retinal Capillary Dropout and RNA-Seq Identification of Pre-Symptomatic Biomarkers. Biomedicines. 2025; 13(8):1926. https://doi.org/10.3390/biomedicines13081926
Chicago/Turabian StylePeng, Yiyan, Huishi Toh, Dennis Clegg, and Peng Jiang. 2025. "AI-Enhanced Fluorescein Angiography Detection of Diabetes-Induced Silent Retinal Capillary Dropout and RNA-Seq Identification of Pre-Symptomatic Biomarkers" Biomedicines 13, no. 8: 1926. https://doi.org/10.3390/biomedicines13081926
APA StylePeng, Y., Toh, H., Clegg, D., & Jiang, P. (2025). AI-Enhanced Fluorescein Angiography Detection of Diabetes-Induced Silent Retinal Capillary Dropout and RNA-Seq Identification of Pre-Symptomatic Biomarkers. Biomedicines, 13(8), 1926. https://doi.org/10.3390/biomedicines13081926

