Error in Figures
In the original publication [1], there was a mistake in Figures 4 and 6 as published. We mistakenly placed the F4/80 IF image of the HIF group in the TNBS group, inducing duplicates between the HIF group and TNBS group images. The corrected Figure 4 and Figure 6 appear below. The authors state that the scientific conclusions are unaffected. This correction was approved by the Academic Editor. The original publication has also been updated.
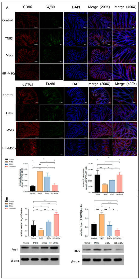
Figure 4.
HIF-MSCs promoted M1 macrophage polarization toward M2 macrophages in vivo. (A). Immunofluorescence analysis was used to detect the expressions of F4/80+CD86+ and F4/80+CD163+ in colonic tissue, revealing that HIF-MSCs significantly decreased the relative expression ratio of F4/80+CD86+ and increased the relative expression ratio of F4/80+CD163+ compared with those promoted by PBS and MSCs (**** p < 0.0001, *** p < 0.001, * p < 0.05). (B). Western blotting analysis was used to detect the M2 characteristic Arg-1 and the M1 characteristic INOS. HIF-MSCs upregulated Arg-1 expression and downregulated INOS expression in colon tissue compared with PBS and MSCs (**** p < 0.0001, *** p < 0.01, ** p < 0.01, * p < 0.05). “ns” represents no significant difference.
Figure 6.
HIF-MSCs affected macrophage polarization through the PI3K-γ pathway. IPI549 was used to block the PI3K-γ pathway in mice and in induced M1-like macrophages. (A). Western blotting was used to detect VEGF in HIF-MSCs and MSCs. VEGF had a significantly higher expression in HIF-MSCs (* p < 0.05). (B,C). HIF-MSC treatment upregulated the expression of HIF-1α and p-AKT/AKT when compared with those of MSCs and PBS (**** p < 0.0001, *** p < 0.001, ** p < 0.01, * p < 0.05). PI3K-γ inhibition blocked the upregulatory effect of HIF-MSCs on HIF-1α and p-AKT/AKT (*** p < 0.001, ** p < 0.01). (D). PI3K-γ inhibition attenuated the regulatory effect of HIF-MSCs on inflammatory factors; there was a significant difference in IL-12b, TGF-β, and IL-10 expression between the HIF-MSC group and the HIF-MSC–PI3K-γ inhibition group (**** p < 0.0001, ** p < 0.01). (E). PI3K-γ inhibition decreased the expression of Arg-1 and AKT1 and increased that of INOS (**** p < 0.0001, *** p < 0.001, ** p < 0.01). (F,G). PI3K-γ inhibition decreased the relative expression ratio of F4/80+CD163+ and increased the relative expression ratio of F4/80+CD86+ (*** p < 0.001, ** p< 0.01) in colonic tissue compared with the HIF-MSC group. (H). qPCR was used to detect AKT1, AKT2, and C/EBPβ expression in macrophages. HIF-MSCs had upregulated AKT1/AKT2 and C/EBPβ expression; the effect was significantly blocked upon PI3K-γ initiation treatment (**** p < 0.0001, *** p < 0.001, ** p < 0.01, * p < 0.05). “ns” represents no significant difference.
Reference
- Zhu, W.; Chen, Q.; Li, Y.; Wan, J.; Li, J.; Tang, S. HIF-1α-Overexpressing Mesenchymal Stem Cells Attenuate Colitis by Regulating M1-like Macrophages Polarization toward M2-like Macrophages. Biomedicines 2023, 11, 825. [Google Scholar] [CrossRef] [PubMed]
Disclaimer/Publisher’s Note: The statements, opinions and data contained in all publications are solely those of the individual author(s) and contributor(s) and not of MDPI and/or the editor(s). MDPI and/or the editor(s) disclaim responsibility for any injury to people or property resulting from any ideas, methods, instructions or products referred to in the content. |
© 2025 by the authors. Licensee MDPI, Basel, Switzerland. This article is an open access article distributed under the terms and conditions of the Creative Commons Attribution (CC BY) license (https://creativecommons.org/licenses/by/4.0/).

