Abstract
Background: The bone morphogenetic protein (BMP) signaling pathway is essential for lung development. BMP4, a key regulator, binds to type I (BMPR1) and type II (BMPR2) receptors to initiate downstream signaling. While the inactivation of Bmpr1a and Bmpr1b leads to tracheoesophageal fistulae, the role of BMPR2 mutations in lung epithelial development remains unclear. Methods: We generated induced pluripotent stem cells (iPSCs) from a patient carrying a BMPR2 mutation (c.631C>T), and gene-corrected isogenic controls were created using CRISPR/Cas9. These iPSCs were differentiated into lung progenitor cells and subsequently cultured to generate alveolar and airway organoids. The differentiation efficiency and epithelial lineage specification were assessed using immunofluorescence, flow cytometry, and qRT-PCR. Results: BMPR2-mutant iPSCs showed no impairment in forming a definitive or anterior foregut endoderm. However, a significant reduction in lung progenitor cell differentiation was observed. Further, while alveolar epithelial differentiation remained largely unaffected, airway organoids derived from BMPR2-mutant cells exhibited impaired goblet and ciliated cell development, with an increase in basal and club cell markers, indicating skewing toward undifferentiated airway cell populations. Conclusions: BMPR2 dysfunction selectively impairs late-stage lung progenitor specification and disrupts airway epithelial maturation, providing new insights into the developmental impacts of BMPR2 mutations.
1. Introduction
The development and differentiation of the lung are orchestrated by a highly conserved and intricate signaling network [1]. As a pivotal member of the transforming growth factor-beta (TGF-β) superfamily, the bone morphogenetic protein (BMP) signaling pathway plays a central role in epithelial–mesenchymal crosstalk through dynamic spatiotemporal regulation. This pathway governs key processes, including endoderm formation, lung bud branching morphogenesis, and alveolar epithelial differentiation [2,3,4,5].
During embryonic development, the lung primordium arises from the ventral foregut endoderm, with its fate determined by the intricate coordination of multiple signaling pathways. The earliest lineage restriction during embryogenesis occurs in the gastrulation stage, during which the three germ layers—endoderm, mesoderm, and ectoderm—begin to form. Activin A induces the formation of the mesoderm and endoderm in a concentration-dependent manner in both mouse and human embryonic stem cells. Low concentrations favor a mesodermal fate, whereas higher concentrations promote definitive endoderm specification [6,7]. Furthermore, the FGF and WNT signaling pathways regulate definitive endoderm differentiation based on Activin A signaling activation [8]. The cooperative action of BMP4 and Activin A also facilitates the formation of FOXA2+SOX17+ endodermal cells [9,10]. Consequently, the inhibition of BMP signaling via Noggin and the blockade of the TGF-β pathway using SB431542 induces the expression of the anterior foregut marker SOX2, while suppressing the posterior gut marker CDX2 [11]. BMP signaling gradients also play a pivotal role in the dorsal–ventral patterning of the foregut: Noggin, secreted from the dorsal mesenchyme, inhibits BMP activity to sustain high SOX2 expression, thereby promoting esophageal differentiation. Conversely, BMP4 secreted from the ventral mesenchyme activates NKX2.1 expression via BMPR1A/B receptors while repressing SOX2, initiating lung lineage specification [11]. In this context, WNT2/2b and FGF10 establish a positive feedback loop, and their functional loss results in the complete arrest of lung bud development [12,13]. Moreover, under conditions of high WNT and FGF signaling, inhibition of the TGF-β pathway combined with BMP activation has been demonstrated to effectively induce the differentiation of early lung progenitor cells into alveolar type 2 (AT2)-like cells in vitro [3].
BMP4, as a key regulatory factor in lung development, binds to type I (BMPR1) and type II receptors (BMPR2) to activate downstream signaling pathways [14]. Previous studies have shown that the inactivation of Bmpr1a and Bmpr1b leads to the loss of lung progenitor markers (Nkx2.1) and the subsequent development of tracheoesophageal fistulae in mice [15]. However, the impact of mutations in BMPR2, another core receptor of BMP4, on lung development remains unclear. In this study, we investigated the effects of BMPR2 mutations on lung development by generating airway and alveolar organoids derived from induced pluripotent stem cells (iPSCs) obtained from patients with BMPR2-related pulmonary arterial hypertension, as well as gene-corrected control iPSCs.
2. Materials and Methods
2.1. Generation of iPSC Line with BMPR2 Mutation and Gene Editing
We derived iPSCs from a female patient diagnosed with pulmonary hypertension and carrying a BMPR2 mutation (c.631C>T), provided by the Cardiovascular Department of Fuwai Hospital. A CRISPR/Cas9-corrected control iPSC line was generated as previously described in the STAR Protocol [16].
2.2. Differentiation of iPSCs into Lung Progenitor Cells
iPSCs were dissociated into single cells using 0.5 mM EDTA and replated at 80–90% confluence on day 0. For definitive endoderm induction (days 1–3), cells were cultured in MCDB131 medium (11.6 g/L; Thermo Fisher Scientific, Waltham, MA, USA, Cat# 10372019) supplemented with D-glucose (0.44 g/L; Sigma-Aldrich, Darmstadt, Germany, Cat# G8270), sodium bicarbonate (2.68 g/L; Thermo Fisher Scientific, Cat# S233500), BSA (5 g/L; VWR, Radnor, USA, Cat# 422351S), vitamin C (80 μg/mL; Merck, Kenilworth, NJ, USA, Cat# 100468), GlutaMAX (10 mL; Thermo Fisher Scientific, Cat# 35050061), and penicillin–streptomycin (1 mL; Sigma-Aldrich, Cat# P4333) in 1000 mL ddH2O. On day 1, 100 ng/mL Activin A (PeproTech, Rocky Hill, CT, USA, Cat# 120-14E) and 3 μM CHIR99021 (Selleck Chemicals, Houston, TX, USA, Cat# S2924) were added; on days 2–3, only 100 ng/mL Activin A was used. From day 4 onward, cells were cultured in DMEM/F12 (500 mL; Thermo Fisher Scientific, Cat# 11320033) supplemented with BSA (0.25 g; VWR, Cat# 422351S), vitamin C (50 μg/mL; Merck, Cat# 100468), GlutaMAX (5 mL; Thermo Fisher Scientific, Cat# 35050061), N-2 supplement (5 mL; Thermo Fisher Scientific, Cat# 17502048), B-27 supplement (10 mL; Thermo Fisher Scientific, Cat# 17504044), β-mercaptoethanol (0.04 μL/mL; Sigma-Aldrich, Cat# M3148), and penicillin–streptomycin (1 mL; Sigma-Aldrich, Cat# P4333). For anterior foregut endoderm induction (days 4–6), 2 μM dorsomorphin (Sigma-Aldrich, Cat# P5499) and 10 μM SB431542 (Tocris Bioscience, Bristol, UK, Cat# 1614) were added. For lung progenitor specification (days 7–15), cells were treated with 3 μM CHIR99021, 10 ng/mL BMP4 (PeproTech, Cat# 120-05), and 50 nM retinoic acid (Sigma-Aldrich, Cat# R2625).
2.3. Isolation of Lung Progenitor Cells
Lung progenitor cells can be isolated by sorting carboxypeptidase M (CPM)+ cells [17]. Cells were dissociated using 0.5% trypsin–EDTA (Gibco, Grand Island, NE, USA, Cat# 2053183) and filtered through a 70 μm cell strainer to obtain a single-cell suspension. To prevent nonspecific antibody binding, cells were incubated with Human TruStain FcX™ (BioLegend, San Diego, CA, USA, Cat# 422302) at 4 °C for 10 min. Subsequently, cells were stained with mouse anti-CPM antibody (R&D Systems, Minneapolis, MN, USA, Cat# MAB4616) at 4 °C for 10 min, followed by washing and incubation with PE-conjugated anti-mouse secondary antibody (BioLegend, Cat# 405307) at 4 °C for another 10 min. After washing, cells were incubated with human anti-PE nanobeads (BioLegend, Cat# 480092) at 4 °C for 15 min. PE-positive (CPM+) cells were isolated using a magnetic separator (BioLegend, Cat# 480019).
2.4. Generation of Lung Organoids
Lung progenitor cells were embedded in growth factor-reduced Matrigel (Corning, Corning, NY, USA, Cat# 354230) at a density of 400 cells/μL and cultured in DMEM/F12-based medium (as described in Section 2.2) supplemented with 3 μM CHIR99021 and 10 ng/mL KGF (PeproTech, Cat# 100-19) for one week. For alveolar organoid differentiation, cultures were treated with 3 μM CHIR99021, 10 ng/mL KGF, and DIC (50 nM dexamethasone [Sigma-Aldrich, Cat# D4902], 100 μM IBMX [Sigma-Aldrich, Cat# I5879], and 100 μM cAMP [Sigma-Aldrich, Cat# A9501]) for two weeks. Airway organoids were generated using 250 ng/mL FGF2 (PeproTech, Cat# 100-18B), 100 ng/mL FGF10 (PeproTech, Cat# 100-26), 2 μM DAPT (Sigma-Aldrich, Cat# D5942), and DIC.
2.5. Quantitative Real-Time PCR Analysis
Total RNA was extracted using the FastPure Cell/Tissue Total RNA Isolation Kit V2 (Vazyme, Nanjing, China, Cat# RC112). Reverse transcription was performed with the HiScript III RT SuperMix Kit (Vazyme, Cat# R323). Quantitative real-time PCR was conducted using gene-specific primers, with each sample run in technical duplicates or triplicates. Cycle threshold (CT) values were averaged, and relative gene expression was calculated using the 2−ΔΔCT method, normalized to GAPDH expression. Each experiment included at least three biological replicates. The primer list is provided in Table 1.
Table 1.
Primer list.
2.6. Flow Cytometry Analysis
Cells or organoids were dissociated and filtered through a 40 μm cell strainer to obtain single-cell suspensions. For intracellular staining (e.g., SOX2, SOX17, NKX2.1), cells were fixed with 2% paraformaldehyde at 37 °C for 10 min and permeabilized with 0.2% Triton X-100 (Sigma-Aldrich, Cat# T8787) in PBS for 10 min. After washing and centrifugation at 300× g for 3 min, cells were resuspended in FACS buffer (BD Biosciences, San Jose, CA, USA, Cat# 554656) and blocked. Primary antibodies, either directly conjugated or followed by fluorescence-conjugated secondary antibodies, were used for staining at 4 °C for 20 min in the dark. For surface marker staining (e.g., CXCR4, FOXA2, MUC5AC), fixation and permeabilization were omitted. Stained cells were analyzed using a FACSAria II (BD Biosciences, Franklin Lakes, NJ, USA) or CytoFLEX flow cytometer (Beckman, Brea, CA, USA), and data were processed with the FlowJo software (v10.6.2, Ashland, OR, USA). The antibody list is provided in Table 2.
Table 2.
Antibody list.
2.7. Immunofluorescence Staining
Cells cultured on 35 mm confocal dishes were fixed with 4% paraformaldehyde and permeabilized with 0.2% Triton X-100. After blocking with 2% BSA (VWR, Cat# 422351S) for 30 min at room temperature, cells were incubated with primary antibodies for 30 min, washed, and then incubated with fluorescence-conjugated secondary antibodies for another 30 min. Nuclei were counterstained with DAPI (Solarbio, Beijing, China, Cat# C0060, China).
2.8. Three-Dimensional Organoid Clearing for 3D Fluorescence Imaging
Organoids were fixed with 4% paraformaldehyde and dehydrated through a graded ethanol series (50% in PBS, 80% in ddH2O, 100% ethanol; 10 min each with gentle shaking). They were then washed sequentially in 20% DMSO in 80% ethanol, 80% ethanol in ddH2O, 50% ethanol in PBS, 100% PBS, and finally in PBS with 2% Triton X-100 for one hour. Organoids were blocked at room temperature for one hour, incubated with primary antibodies diluted in blocking buffer at 4 °C overnight, washed ten times in wash buffer, and then incubated with fluorescence-conjugated secondary antibodies for one hour. After another ten washes, nuclei were stained with DAPI (Thermo Fisher Scientific, Cat# D1306, USA). Finally, organoids were dehydrated through a graded ethanol series and embedded in CytoVista™ Tissue Clearing Reagent (Invitrogen, Carlsbad, CA, USA, Cat# V11325, USA). The details of the protocol referred to the CytoVista™ Tissue Clearing Reagent manual.
2.9. Statistical Analysis
Statistical analysis was performed using GraphPad Prism 9 (GraphPad software, San Diego, CA, USA). All data were expressed as the mean ± standard error of the mean (SEM). Multiple statistical comparisons within groups were performed using one-way ANOVA with Tukey’s post hoc test for multiple comparisons. Between-group comparisons were performed using unpaired Student’s t-tests. A p-value less than 0.05 was indicative of a statistically significant difference.
3. Results
3.1. Generation of Lung Progenitor Cells Using BMPR2-Mutated and Gene-Corrected iPSCs
We utilized induced pluripotent stem cells (iPSCs) derived from a hereditary pulmonary hypertension (PH) patient carrying a pathogenic BMPR2 mutation (c.631C>T, p.Arg211Trp). To establish an isogenic control model, we employed CRISPR/Cas9-mediated homologous recombination (Figure 1A). Targeted sequencing analysis confirmed successful gene correction: Sanger sequencing of both the mutant iPSCs and the gene-corrected isogenic line revealed the complete restoration of the cytosine (C) to thymine (T) mutation back to the wild-type sequence in the corrected cells (Figure 1B). The pluripotency of the patient-derived iPSCs was validated by immunostaining for key pluripotency markers, including SOX2, OCT4, and NANOG (Figure 1C,D).
Figure 1.
Differentiation of lung progenitor cells from induced pluripotent stem cells (iPSCs). (A) Schematic representation of CRISPR/Cas9-mediated correction of the BMPR2 point mutation. (B) iPSCs derived from a pulmonary hypertension (PH) patient carrying a BMPR2 mutation and the corresponding gene-corrected isogenic control lines. (C,D) Immunofluorescence staining confirming pluripotency marker expression in PH-iPSCs: SOX2 and OCT4 (C) and NANOG (D). Scale bar, 50 μm. n = 5 independent biological replicates. (E) Schematic of the differentiation protocol from iPSCs to lung progenitors, with representative brightfield images shown at indicated time points. Scale bar, 100 μm.
Building on previous protocols for the differentiation of human pluripotent stem cells (hPSCs) into lung organoids [18,19,20], we optimized the differentiation procedure (Figure 1E). Morphological transitions during differentiation were monitored via brightfield microscopy. On day 0, iPSC colonies exhibited clear boundaries and a tightly packed, rounded morphology. By days 3 and 6, the cells had transitioned into an epithelial-like monolayer with a pavement-like appearance. By day 15, lung progenitor cells had emerged, displaying an island-like morphology and forming clonal aggregates.
3.2. BMPR2 Mutation Reduces the Differentiation Efficiency of Lung Progenitor Cells
To investigate the impact of BMPR2 mutations on lung progenitor cell differentiation, we performed immunofluorescence staining and flow cytometry analyses at multiple stages of the differentiation process. On day 3, definitive endoderm cells were identified by SOX17 and CXCR4 co-expression (Figure 2A). Flow cytometry revealed that the differentiation efficiency in the BMPR2-mutant group (88.83 ± 1.89%) was comparable to that of the isogenic control group (89.17 ± 1.66%, p = 0.897) (Figure 2B), indicating that BMPR2 mutations do not affect the formation of a definitive endoderm.
Figure 2.
Assessment of definitive endoderm (DE) differentiation efficiency. (A) Immunofluorescence staining of DE marker SOX17. Scale bar, 100 μm. n = 3 independent biological replicates. Ctrl: control. (B) Representative flow cytometry image and quantification showing DE-stage differentiation efficiency (SOX17+, CXCR4+).
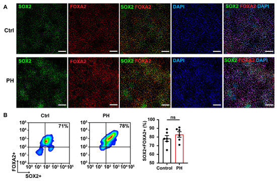
On day 6, the anterior foregut endoderm was characterized by FOXA2 expression, while cells co-expressing FOXA2 and SOX2 were classified as primitive streak-like cells (Figure 3A). A subset of SOX2+FOXA2− cells remained undifferentiated, representing residual pluripotent stem cells. Flow cytometry showed no significant difference in the proportion of FOXA2+SOX2+ cells between the mutant group (83.00 ± 3.19%) and the control group (78.33 ± 3.40%, p = 0.341) (Figure 3B).
Figure 3.
Assessment of anterior foregut endoderm (AFE) differentiation efficiency. (A) Immunofluorescence staining for AFE markers SOX2 and FOXA2. Scale bar, 100 μm. n = 3 independent biological replicates. (B) Representative flow cytometry image and analysis shows differentiation rates at AFE stage (FOXA2+, SOX2+).
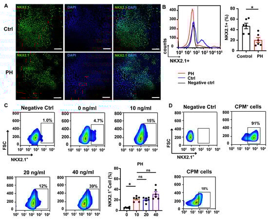
By day 15, immunofluorescence staining had identified NKX2.1+ lung progenitor cells (Figure 4A). Flow-cytometric analysis revealed a significant reduction in differentiation efficiency in the BMPR2-mutant group (47.17 ± 5.32%) compared to the control group (70.33 ± 4.67%, p = 0.003) (Figure 4B). Although BMP4 depletion significantly reduced the differentiation rate of lung progenitor cells, increasing the concentration of BMP4 did not result in a statistically significant improvement in the differentiation of anterior foregut cells into lung progenitor cells in the PH group. However, treatment with 40 ng/mL BMP4 showed a trend toward increased differentiation efficiency, though this increase was not statistically significant (Figure 1C). These findings suggest that BMP4 is crucial for the differentiation of anterior foregut cells into lung progenitors, and that BMPR2 loss-of-function disrupts this process, thereby reducing the overall differentiation efficiency.
Figure 4.
Assessment of lung progenitor cell (LP) differentiation. (A) Immunofluorescence staining of lung progenitor marker NKX2.1 in PH and control iPSC-derived cells. Scale bar, 100 μm. n = 3 independent biological replicates. (B) Representative flow cytometry image and analysis shows differentiation rates of LP. (C) Flow cytometry analysis shows lung progenitor differentiation efficiency at different BMP4 concentrations in PH group. * p < 0.05, unpaired Student’s t-test. (D) NKX2.1+ lung progenitor cells were collected by sorting CPM+ cells using immunomagnetic beads; sorting efficiency confirmed by flow cytometry.
To further enrich the lung progenitor cells, we employed magnetic-activated cell sorting (MACS) using CPM as a surface marker (Figure 4D). Three cell populations were analyzed: unsorted cells, CPM+ sorted cells, and the CPM− discarded fraction. Flow cytometry showed that the CPM+ population was highly enriched for NKX2.1+ cells (~91%), while the discarded fraction contained only ~18% NKX2.1+ cells, confirming the effectiveness of CPM-based purification.
We also performed quantitative real-time PCR (qRT-PCR) to assess the expression dynamics of key lineage markers throughout the differentiation process (Figure 5). As expected, the expression of POU5F1 (OCT4) was the highest at the pluripotent stage and decreased progressively during differentiation (Figure 5A). SOX17 was minimally expressed in pluripotent cells but peaked during the definitive endoderm stage and declined thereafter (Figure 5B). FOXA2 expression increased significantly during the definitive endoderm and anterior foregut stages (Figure 5C). SOX2 showed a biphasic pattern: high expression in pluripotent stem cells, reduced expression during definitive endoderm formation, and re-elevation during the anterior foregut stage due to its role in primitive streak cell identity, followed by a decline as cells committed to the lung fate (Figure 5D). NKX2.1, a lung progenitor-specific marker, exhibited marked upregulation on day 15, confirming the successful lung lineage specification (Figure 5E).
Figure 5.
qRT-PCR analysis of key marker expression across differentiation stages. Relative mRNA expression levels of markers POU5F1 (A), SOX17 (B), FOXA2 (C), SOX2 (D), and NKX2.1 (E) in control and PH groups across the hPSC, DE, AFE, and LP stages. Data are presented as mean ± SE. * p < 0.05, unpaired Student’s t-test. # p < 0.05, two-way ANOVA with Tukey’s post hoc analysis.
Importantly, BMPR2 mutations did not affect iPSC pluripotency, as no significant differences were observed in OCT4 and SOX2 expression between the PH-derived and control iPSC lines. Similarly, no significant differences were found in SOX17 expression at the definitive endoderm stage or SOX2 expression at the anterior foregut stage. However, NKX2.1 expression was significantly reduced in the PH group, indicating that BMPR2 mutations specifically impair the final transition to lung progenitor cells. Collectively, these results demonstrate that BMPR2 dysfunction selectively disrupts the late-stage differentiation of iPSCs into lung progenitors.
3.3. BMPR2 Mutation Affected the Differentiation of Airway Organoids
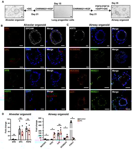
We examined how the BMPR2 mutation affected the differentiation of lung progenitor cells into alveolar and airway organoids. Purified lung progenitor cells were embedded in growth factor-reduced Matrigel to create a 3D environment for directed differentiation. For the initial 7-day expansion, cells were cultured with 3 μM CHIR99021 and 10 ng/mL KGF (Figure 6A).
Figure 6.
Impacts of BMPR2 mutation on airway lineage differentiation. (A) Schematic of the differentiation protocol from lung progenitors to alveolar and airway organoids, with representative brightfield images shown at indicated time points. Scale bar, 100 μm. (B) Characterization of alveolar organoids in PH group: alveolar type I cells (HOPX+), alveolar type II cells (SPA+, SPB+, SPC+), and lung epithelial cells (EPCAM+). Scale bar, 25 μm. (C) Characterization of airway organoids in PH group, including basal cells (KRT5+), club cells (SCGB3A2+), and goblet cells (MUC5AC+). Scale bar, 25 μm. (D) qRT-PCR analysis of marker expression in alveolar and airway organoids from PH and control groups. * p < 0.05, unpaired Student’s t-test.
This was followed by treatment with a differentiation cocktail (100 nM dexamethasone, 0.1 mM IBMX, 10 μM cAMP) for 14 days to induce alveolar epithelial maturation. By day 35, immunofluorescence staining confirmed the presence of SPA+, SPB+, and/or SPC+ alveolar type II (AT2) cells and HOPX+ alveolar type I (AT1) cells (Figure 6B). We also stained EPCAM, which is expressed in epithelial cells. A distinct protocol was used to generate airway organoids. After 7 days of expansion, CHIR99021 and KGF were removed, and cells were cultured with FGF2, FGF10, DAPT, and the DIC cocktail for 14 more days. Immunofluorescence staining revealed SCGB3A2+ club cells, KRT5+ basal cells, MUC5AC+ goblet cells, and ACT+ ciliated cells (Figure 6C). The 3D reconstruction of the airway organoid with goblet cells is shown in Video S1. Immunofluorescence staining of airway and alveolar organoids confirmed that the BMPR2-mutated iPSCs retained the ability to differentiate into key pulmonary epithelial cell types in vitro.
The qPCR on day 35 showed that the BMPR2 mutation did not affect AT1 or AT2 cell formation. However, it significantly impaired goblet and ciliated cell differentiation, while increasing basal and club cell marker expression. These findings suggest that BMPR2 mutations disrupt airway epithelial maturation by skewing differentiation toward stem-like cell populations (Figure 6D).
4. Discussion
In this study, we investigated the impact of BMPR2 mutations on lung development by generating and analyzing airway and alveolar organoids derived from iPSCs obtained from a patient with BMPR2-related pulmonary hypertension (PH) and gene-corrected control iPSCs. Our results demonstrated that BMPR2 mutations impair the differentiation efficiency of lung progenitor cells, particularly affecting the transition from anterior foregut cells to lung progenitor cells. Moreover, we found that, while BMPR2 mutations did not significantly alter the generation of AT1 and AT2 cells in alveolar organoids, they notably decreased the differentiation of goblet and ciliated cells while increasing the markers for basal and club cells in airway organoids.
PH is a progressive disease characterized by a resting mean pulmonary arterial pressure (PAP) of ≥20 mm Hg [21]. Its key pathological features include excessive vascular remodeling, endothelial dysfunction, dysregulated apoptosis, and the proliferation of pulmonary arterial smooth muscle cells [22]. BMPR2 is the most commonly mutated gene in PH [23]; consequently, prior studies have primarily focused on its role in the pulmonary vasculature [24,25,26]. However, the impact of BMPR2 loss on lung epithelial development remains poorly understood. Multiple studies have shown that reduced BMPR2 signaling promotes endothelial–mesenchymal transition (EndMT) in pulmonary arterial endothelial cells [27,28,29,30]. At the same time, BMPR2 downregulation facilitates epithelial–mesenchymal transition (EMT) by amplifying TGF-β–SMAD2/3 signaling, which drives EMT more aggressively [31]. Additionally, BMPR2 loss disrupts the normal crosstalk between the BMP and Wnt signaling pathways that is essential in maintaining epithelial identity. Specifically, the ability of BMP to repress Wnt/β-catenin-driven mesenchymal gene expression is weakened [32]. The reduced differentiation efficiency of lung progenitor cells observed in the PH group may therefore result from increased mesenchymal transition and the impaired onset of EMT.
Lung epithelial cells can undergo epithelial–mesenchymal transition (EMT) and give rise to myofibroblasts, contributing to fibrotic remodeling [33]. The BMP antagonists Gremlin and Follistatin-like 1 (Fstl1) are consistently upregulated in fibrotic diseases, where they inhibit BMP signaling and unleash EMT, promoting myofibroblast accumulation and fibrosis [34,35,36,37]. The therapeutic restoration of BMPR2 signaling, or the pharmacological inhibition of downstream EMT drivers, may help to rebalance epithelial and mesenchymal programs. Interestingly, BMP signaling can also facilitate EMT in normal airway epithelial cells during epithelial restitution, a process that supports wound repair [38]. In our study, BMPR2 mutations selectively impaired airway epithelial differentiation, resulting in a significant reduction in goblet and ciliated cell populations, alongside the expansion of basal and club cell markers. This shift in cell type composition suggests that the loss of BMPR2 stalls airway epithelial cells in an undifferentiated, progenitor-like state. Since goblet and ciliated cells are essential for effective mucociliary clearance, their depletion likely compromises airway defense mechanisms—a hallmark of many chronic pulmonary disorders [39]. Conversely, the expansion of basal and club cells may reflect either a compensatory response to impaired differentiation or an early stage of airway remodeling and fibrogenesis. Notably, alveolar organoid differentiation remained unaffected, which can be attributed to the continuous activation of Wnt signaling by CHIR99021—a selective glycogen synthase kinase-3 (GSK-3) inhibitor—during alveolar culture. This treatment is known to promote the proliferation and maturation of alveolar progenitors [40,41]. In contrast, CHIR99021 is withdrawn during airway organoid differentiation, thereby unmasking the critical requirement for BMPR2 signaling in airway lineage maturation. This protocol-dependent difference likely explains why BMPR2 downregulation selectively disrupts airway, but not alveolar, differentiation.
Our study provides new insights into the role of BMPR2 mutations in lung epithelial development and a potential epithelial contribution to the pathogenesis of PH. Although asymptomatic carriers of BMPR2 mutations have a markedly elevated risk of developing PH, disease penetrance remains incomplete, with only 20–30% of carriers eventually manifesting the condition [42,43,44,45]. This incomplete penetrance is likely influenced by a combination of genetic, epigenetic, and environmental modifiers [42]. Given the close crosstalk between the lung epithelium and vasculature, which plays a crucial role in PH pathogenesis [46], epithelial defects arising from BMPR2 dysfunction, such as increased susceptibility to epithelial–mesenchymal transition (EMT), may predispose certain individuals to disease development under permissive conditions. This mechanism may help to account for the variable clinical expression observed among BMPR2 mutation carriers.
There are several limitations to this study. First, the iPSC-derived organoid model is based on a single patient line with an isogenic gene-corrected control, which may limit the generalizability of the findings due to the absence of inter-individual variability. Second, the iPSC-derived lung organoids were generated using a simplified in vitro approach, whereas lung development in vivo is orchestrated by far more complex and dynamic factors. While this model recapitulates key aspects of lung development and differentiation, its relatively homogeneous cellular composition and lack of a physiologically relevant microenvironment—including immune components, a vascular network, and an organized extracellular matrix—may constrain the external validity of the results. Third, epithelial differentiation was primarily assessed using qPCR. Although immunofluorescence analysis was performed, quantification across organoids was limited due to the inherent heterogeneity in lineage differentiation within individual organoids. A more extensive dataset would be necessary for the robust statistical evaluation of epithelial cell populations.
5. Conclusions
In conclusion, our study provides novel insights into the role of BMPR2 in lung organoid differentiation, highlighting its critical function in airway maturation. These findings deepen our understanding of the molecular mechanisms underlying BMPR2-related lung pathologies and may inform therapeutic strategies targeting BMP signaling to mitigate disease progression.
Supplementary Materials
The following supporting information can be downloaded at: https://www.mdpi.com/article/10.3390/biomedicines13071623/s1, Video S1: The 3D architecture of airway organoids includes Goblet cells. The image shows MUC5AC (red), NKX2.1 (green), and DAPI (blue) staining.
Author Contributions
S.J., K.W. and Y.C. conceived and designed the experiments. L.T. and Z.P. designed the gene editing cell lines. S.J., L.T., Z.P., D.C., H.L., L.C., W.K., Q.Y., X.M., Y.Z., K.W. and Y.C. wrote and reviewed the manuscript. All authors have read and agreed to the published version of the manuscript.
Funding
This work was supported by the National Natural Science Foundation of China (No. 82090014), the National Key Research and Development Program of China (2022YFC3401100), the Natural Science Foundation of Beijing (No. J230030), and National Key Laboratory of Vascular Homeostasis and Remodeling Open Project (No. 2025-VHR-O-SY-01).
Institutional Review Board Statement
The induced pluripotent stem cells were kindly provided by State Key Laboratory of Cardiovascular Disease, with original derivation under informed consent and ethics approval.
Informed Consent Statement
Not applicable.
Data Availability Statement
The original contributions presented in this study are included in the article. Further inquiries can be directed to the corresponding authors.
Conflicts of Interest
The authors declare no conflicts of interest.
Abbreviations
The following abbreviations are used in this manuscript:
| PH | Pulmonary hypertension |
| AT1 | Alveolar type I cells |
| AT2 | Alveolar type I cells |
| AFE | Anterior foregut endoderm |
| Ctrl | Control |
| DE | Definitive endoderm |
| EMT | Epithelial–mesenchymal transition |
| EndMT | Endothelial–mesenchymal transition |
| LP | Lung progenitor |
| iPSC | Induced pluripotent stem cell |
References
- Herriges, M.; Morrisey, E.E. Lung development: Orchestrating the generation and regeneration of a complex organ. Development 2014, 141, 502–513. [Google Scholar] [CrossRef] [PubMed]
- Hines, E.A.; Sun, X. Tissue Crosstalk in Lung Development. J. Cell. Biochem. 2014, 115, 1469–1477. [Google Scholar] [CrossRef]
- Frum, T.; Hsu, P.P.; Hein, R.F.C.; Conchola, A.S.; Zhang, C.J.; Utter, O.R.; Anand, A.; Zhang, Y.; Clark, S.G.; Glass, I.; et al. Opposing roles for TGFβ- and BMP-signaling during nascent alveolar differentiation in the developing human lung. NPJ Regen. Med. 2023, 8, 48. [Google Scholar] [CrossRef]
- Chung, M.I.; Bujnis, M.; Barkauskas, C.E.; Kobayashi, Y.; Hogan, B.L.M. Niche-mediated BMP/SMAD signaling regulates lung alveolar stem cell proliferation and differentiation. Development 2018, 145, dev163014. [Google Scholar] [CrossRef]
- Zhao, L.; Yee, M.; O’Reilly, M.A. Transdifferentiation of alveolar epithelial type II to type I cells is controlled by opposing TGF-β and BMP signaling. Am. J. Physiol. Lung Cell. Mol. Physiol. 2013, 305, L409–L418. [Google Scholar] [CrossRef]
- Smith, J.R.; Vallier, L.; Lupo, G.; Alexander, M.; Harris, W.A.; Pedersen, R.A. Inhibition of Activin/Nodal signaling promotes specification of human embryonic stem cells into neuroectoderm. Dev. Biol. 2008, 313, 107–117. [Google Scholar] [CrossRef]
- Sui, L.; Bouwens, L.; Mfopou, J.K. Signaling pathways during maintenance and definitive endoderm differentiation of embryonic stem cells. Int. J. Dev. Biol. 2013, 57, 1–12. [Google Scholar] [CrossRef]
- Sui, L.N.; Mfopou, J.K.; Geens, M.; Sermon, K.; Bouwens, L. FGF signaling via MAPK is required early and improves Activin A-induced definitive endoderm formation from human embryonic stem cells. Biochem. Biophys. Res. Commun. 2012, 426, 380–385. [Google Scholar] [CrossRef]
- Teo, A.K.; Ali, Y.; Wong, K.Y.; Chipperfield, H.; Sadasivam, A.; Poobalan, Y.; Tan, E.K.; Wang, S.T.; Abraham, S.; Tsuneyoshi, N.; et al. Activin and BMP4 synergistically promote formation of definitive endoderm in human embryonic stem cells. Stem Cells 2012, 30, 631–642. [Google Scholar] [CrossRef]
- Matkovic Leko, I.; Schneider, R.T.; Thimraj, T.A.; Schrode, N.; Beitler, D.; Liu, H.-Y.; Beaumont, K.; Chen, Y.-W.; Snoeck, H.-W. A distal lung organoid model to study interstitial lung disease, viral infection and human lung development. Nat. Protoc. 2023, 18, 2283–2312. [Google Scholar] [CrossRef]
- Green, M.D.; Chen, A.; Nostro, M.C.; d’Souza, S.L.; Schaniel, C.; Lemischka, I.R.; Gouon-Evans, V.; Keller, G.; Snoeck, H.W. Generation of anterior foregut endoderm from human embryonic and induced pluripotent stem cells. Nat. Biotechnol. 2011, 29, 267–272. [Google Scholar] [CrossRef] [PubMed]
- Goss, A.M.; Tian, Y.; Tsukiyama, T.; Cohen, E.D.; Zhou, D.; Lu, M.M.; Yamaguchi, T.P.; Morrisey, E.E. Wnt2/2b and β-Catenin Signaling Are Necessary and Sufficient to Specify Lung Progenitors in the Foregut. Dev. Cell 2009, 17, 290–298. [Google Scholar] [CrossRef] [PubMed]
- Chen, F.; Cao, Y.; Qian, J.; Shao, F.; Niederreither, K.; Cardoso, W.V. A retinoic acid-dependent network in the foregut controls formation of the mouse lung primordium. J. Clin. Investig. 2010, 120, 2040–2048. [Google Scholar] [CrossRef]
- Yadin, D.; Knaus, P.; Mueller, T.D. Structural insights into BMP receptors: Specificity, activation and inhibition. Cytokine Growth Factor Rev. 2016, 27, 13–34. [Google Scholar] [CrossRef] [PubMed]
- Domyan, E.T.; Ferretti, E.; Throckmorton, K.; Mishina, Y.; Nicolis, S.K.; Sun, X. Signaling through BMP receptors promotes respiratory identity in the foregut via repression of. Development 2011, 138, 971–981. [Google Scholar] [CrossRef]
- Zhao, Y.; Pan, Z.; Hong, Z.; Sun, M.; Hong, Y.; Peng, X.; Li, X.; Wang, X.; Wang, K. Protocol for scarless genome editing of human pluripotent stem cell based on orthogonal selective reporters. STAR Protoc. 2024, 5, 103084. [Google Scholar] [CrossRef]
- Gotoh, S.; Ito, I.; Nagasaki, T.; Yamamoto, Y.; Konishi, S.; Korogi, Y.; Matsumoto, H.; Muro, S.; Hirai, T.; Funato, M.; et al. Generation of Alveolar Epithelial Spheroids via Isolated Progenitor Cells from Human Pluripotent Stem Cells. Stem Cell Rep. 2014, 3, 394–403. [Google Scholar] [CrossRef]
- Wong, A.P.; Chin, S.; Xia, S.; Garner, J.; Bear, C.E.; Rossant, J. Efficient generation of functional CFTR-expressing airway epithelial cells from human pluripotent stem cells. Nat. Protoc. 2015, 10, 363–381. [Google Scholar] [CrossRef]
- Kunisaki, S.M.; Jiang, G.; Biancotti, J.C.; Ho, K.K.Y.; Dye, B.R.; Liu, A.P.; Spence, J.R. Human induced pluripotent stem cell-derived lung organoids in an ex vivo model of the congenital diaphragmatic hernia fetal lung. Stem Cells Transl. Med. 2021, 10, 98–114. [Google Scholar] [CrossRef]
- McCauley, K.B.; Hawkins, F.; Serra, M.; Thomas, D.C.; Jacob, A.; Kotton, D.N. Efficient Derivation of Functional Human Airway Epithelium from Pluripotent Stem Cells via Temporal Regulation of Wnt Signaling. Cell Stem Cell 2017, 20, 844–857.e6. [Google Scholar] [CrossRef]
- Humbert, M.; Kovacs, G.; Hoeper, M.M.; Badagliacca, R.; Berger, R.M.F.; Brida, M.; Carlsen, J.; Coats, A.J.S.; Escribano-Subias, P.; Ferrari, P.; et al. 2022 ESC/ERS Guidelines for the diagnosis and treatment of pulmonary hypertension Developed by the task force for the diagnosis and treatment of pulmonary hypertension of the European Society of Cardiology (ESC) and the European Respiratory Society (ERS). Endorsed by the International Society for Heart and Lung Transplantation (ISHLT) and the European Reference Network on rare respiratory diseases (ERN-LUNG). Eur. Heart J. 2022, 43, 3618–3731. [Google Scholar] [CrossRef] [PubMed]
- Simonneau, G.; Robbins, I.M.; Beghetti, M.; Channick, R.N.; Delcroix, M.; Denton, C.P.; Elliott, C.G.; Gaine, S.P.; Gladwin, M.T.; Jing, Z.C.; et al. Updated Clinical Classification of Pulmonary Hypertension. J. Am. Coll. Cardiol. 2009, 54, S43–S54. [Google Scholar] [CrossRef]
- Liu, D.; Liu, Q.Q.; Eyries, M.; Wu, W.H.; Yuan, P.; Zhang, R.; Soubrier, F.; Jing, Z.C. Molecular genetics and clinical features of Chinese idiopathic and heritable pulmonary arterial hypertension patients. Eur. Respir. J. 2012, 39, 597–603. [Google Scholar] [CrossRef] [PubMed]
- Sa, S.L.; Gu, M.X.; Chappe, J.; Shao, N.Y.; Ameen, M.; Elliott, K.A.T.; Li, D.; Grubert, F.; Li, C.Y.G.; Taylor, S.; et al. Induced Pluripotent Stem Cell Model of Pulmonary Arterial Hypertension Reveals Novel Gene Expression and Patient Specificity. Am. J. Respir. Crit. Care Med. 2017, 195, 930–941. [Google Scholar] [CrossRef]
- Gu, M.X.; Shao, N.Y.; Sa, S.L.; Li, D.; Termglinchan, V.; Ameen, M.; Karakikes, I.; Sosa, G.; Grubert, F.; Lee, J.; et al. Patient-Specific iPSC-Derived Endothelial Cells Uncover Pathways that Protect against Pulmonary Hypertension in BMPR2 Mutation Carriers. Cell Stem Cell 2017, 20, 490–504.e5. [Google Scholar] [CrossRef]
- Gu, M.X.; Donato, M.; Guo, M.Z.; Wary, N.; Miao, Y.F.; Mao, S.; Saito, T.; Otsuki, S.; Wang, L.L.; Harper, R.L.; et al. iPSC-endothelial cell phenotypic drug screening and in silico analyses identify tyrphostin-AG1296 for pulmonary arterial hypertension. Sci. Transl. Med. 2021, 13, eaba6480. [Google Scholar] [CrossRef] [PubMed]
- Stenmark, K.R.; Frid, M.; Perros, F. Endothelial-to-Mesenchymal Transition: An Evolving Paradigm and a Promising Therapeutic Target in PAH. Circulation 2016, 133, 1734–1737. [Google Scholar] [CrossRef]
- Hopper, R.K.; Moonen, J.R.; Diebold, I.; Cao, A.; Rhodes, C.J.; Tojais, N.F.; Hennigs, J.K.; Gu, M.; Wang, L.; Rabinovitch, M. In Pulmonary Arterial Hypertension, Reduced BMPR2 Promotes Endothelial-to-Mesenchymal Transition via HMGA1 and Its Target Slug. Circulation 2016, 133, 1783–1794. [Google Scholar] [CrossRef]
- Sánchez-Duffhues, G.; García de Vinuesa, A.; van de Pol, V.; Geerts, M.E.; de Vries, M.R.; Janson, S.G.; van Dam, H.; Lindeman, J.H.; Goumans, M.J.; Ten Dijke, P. Inflammation induces endothelial-to-mesenchymal transition and promotes vascular calcification through downregulation of BMPR2. J. Pathol. 2019, 247, 333–346. [Google Scholar] [CrossRef]
- Gorelova, A.; Berman, M.; Al Ghouleh, I. Endothelial-to-Mesenchymal Transition in Pulmonary Arterial Hypertension. Antioxid. Redox Signal 2021, 34, 891–914. [Google Scholar] [CrossRef]
- Beck, T.N.; Korobeynikov, V.A.; Kudinov, A.E.; Georgopoulos, R.; Solanki, N.R.; Andrews-Hoke, M.; Kistner, T.M.; Pépin, D.; Donahoe, P.K.; Nicolas, E.; et al. Anti-Müllerian Hormone Signaling Regulates Epithelial Plasticity and Chemoresistance in Lung Cancer. Cell Rep. 2016, 16, 657–671. [Google Scholar] [CrossRef]
- Song, Y.; Lv, S.; Wang, F.; Liu, X.; Cheng, J.; Liu, S.; Wang, X.; Chen, W.; Guan, G.; Liu, G.; et al. Overexpression of BMP-7 reverses TGF-β1-induced epithelial-mesenchymal transition by attenuating the Wnt3/β-catenin and TGF-β1/Smad2/3 signaling pathways in HK-2 cells. Mol. Med. Rep. 2020, 21, 833–841. [Google Scholar] [CrossRef] [PubMed]
- De Wever, O.; Pauwels, P.; De Craene, B.; Sabbah, M.; Emami, S.; Redeuilh, G.; Gespach, C.; Bracke, M.; Berx, G. Molecular and pathological signatures of epithelial-mesenchymal transitions at the cancer invasion front. Histochem. Cell Biol. 2008, 130, 481–494. [Google Scholar] [CrossRef]
- Koli, K.; Myllärniemi, M.; Vuorinen, K.; Salmenkivi, K.; Ryynänen, M.J.; Kinnula, V.L.; Keski-Oja, J. Bone morphogenetic protein-4 inhibitor gremlin is overexpressed in idiopathic pulmonary fibrosis. Am. J. Pathol. 2006, 169, 61–71. [Google Scholar] [CrossRef]
- Dong, Y.; Geng, Y.; Li, L.; Li, X.; Yan, X.; Fang, Y.; Li, X.; Dong, S.; Liu, X.; Li, X.; et al. Blocking follistatin-like 1 attenuates bleomycin-induced pulmonary fibrosis in mice. J. Exp. Med. 2015, 212, 235–252. [Google Scholar] [CrossRef]
- Li, X.; Fang, Y.; Jiang, D.; Dong, Y.; Liu, Y.; Zhang, S.; Guo, J.; Qi, C.; Zhao, C.; Jiang, F.; et al. Targeting FSTL1 for Multiple Fibrotic and Systemic Autoimmune Diseases. Mol. Ther. 2021, 29, 347–364. [Google Scholar] [CrossRef] [PubMed]
- Farkas, L.; Farkas, D.; Gauldie, J.; Warburton, D.; Shi, W.; Kolb, M. Transient overexpression of Gremlin results in epithelial activation and reversible fibrosis in rat lungs. Am. J. Respir. Cell Mol. Biol. 2011, 44, 870–878. [Google Scholar] [CrossRef]
- McCormack, N.; Molloy, E.L.; O’Dea, S. Bone morphogenetic proteins enhance an epithelial-mesenchymal transition in normal airway epithelial cells during restitution of a disrupted epithelium. Respir. Res. 2013, 14, 36. [Google Scholar] [CrossRef]
- Moreira, A.; Müller, M.; Costa, P.F.; Kohl, Y. Advanced In Vitro Lung Models for Drug and Toxicity Screening: The Promising Role of Induced Pluripotent Stem Cells. Adv. Biol. 2022, 6, e2101139. [Google Scholar] [CrossRef]
- Fernandes, R.; Barbosa-Matos, C.; Borges-Pereira, C.; Carvalho, A.; Costa, S. Glycogen Synthase Kinase-3 Inhibition by CHIR99021 Promotes Alveolar Epithelial Cell Proliferation and Lung Regeneration in the Lipopolysaccharide-Induced Acute Lung Injury Mouse Model. Int. J. Mol. Sci. 2024, 25, 1279. [Google Scholar] [CrossRef]
- Hu, Y.; Ng-Blichfeldt, J.P.; Ota, C.; Ciminieri, C.; Ren, W.; Hiemstra, P.S.; Stolk, J.; Gosens, R.; Königshoff, M. Wnt/β-catenin signaling is critical for regenerative potential of distal lung epithelial progenitor cells in homeostasis and emphysema. Stem Cells 2020, 38, 1467–1478. [Google Scholar] [CrossRef] [PubMed]
- Morrell, N.W.; Aldred, M.A.; Chung, W.K.; Elliott, C.G.; Nichols, W.C.; Soubrier, F.; Trembath, R.C.; Loyd, J.E. Genetics and genomics of pulmonary arterial hypertension. Eur. Respir. J. 2019, 53, 1801899. [Google Scholar] [CrossRef] [PubMed]
- White, R.J.; Morrell, N.W. Understanding the Low Penetrance of Bone Morphogenetic Protein Receptor 2 Gene Mutations. Circulation 2012, 126, 1818–1820. [Google Scholar] [CrossRef] [PubMed]
- Larkin, E.K.; Newman, J.H.; Austin, E.D.; Hemnes, A.R.; Wheeler, L.; Robbins, I.M.; West, J.D.; Phillips, J.A., 3rd; Hamid, R.; Loyd, J.E. Longitudinal analysis casts doubt on the presence of genetic anticipation in heritable pulmonary arterial hypertension. Am. J. Respir. Crit. Care Med. 2012, 186, 892–896. [Google Scholar] [CrossRef]
- Cuthbertson, I.; Morrell, N.W.; Caruso, P. BMPR2 Mutation and Metabolic Reprogramming in Pulmonary Arterial Hypertension. Circ. Res. 2023, 132, 109–126. [Google Scholar] [CrossRef]
- Wang, Y.X.; Li, X.M.; Niu, W.; Chen, J.; Zhang, B.; Zhang, X.M.; Wang, Y.M.; Dang, S.K.; Li, Z.C. The alveolar epithelial cells are involved in pulmonary vascular remodeling and constriction of hypoxic pulmonary hypertension. Respir. Res. 2021, 22, 134. [Google Scholar] [CrossRef]
Disclaimer/Publisher’s Note: The statements, opinions and data contained in all publications are solely those of the individual author(s) and contributor(s) and not of MDPI and/or the editor(s). MDPI and/or the editor(s) disclaim responsibility for any injury to people or property resulting from any ideas, methods, instructions or products referred to in the content. |
© 2025 by the authors. Licensee MDPI, Basel, Switzerland. This article is an open access article distributed under the terms and conditions of the Creative Commons Attribution (CC BY) license (https://creativecommons.org/licenses/by/4.0/).





