Isocitrate Dehydrogenase-Wildtype Glioma Adapts Toward Mutant Phenotypes and Enhanced Therapy Sensitivity Under D-2-Hydroxyglutarate Exposure
Abstract
1. Introduction
2. Materials and Methods
2.1. Cell Culture, Treatment Conditions, and Cell Growth Curve
2.2. Functional Characterization by Flow Cytometry
2.3. Migration Assays
2.4. In Vivo Evaluation of Tumor Growth in an Orthotopic Xenograft Mouse Model
2.4.1. Experimental Design
2.4.2. Stereotactic Surgery for Orthotopic Xenotransplantation and Treatment
2.4.3. Magnetic Resonance Imaging
2.5. Statistical Analysis
3. Results
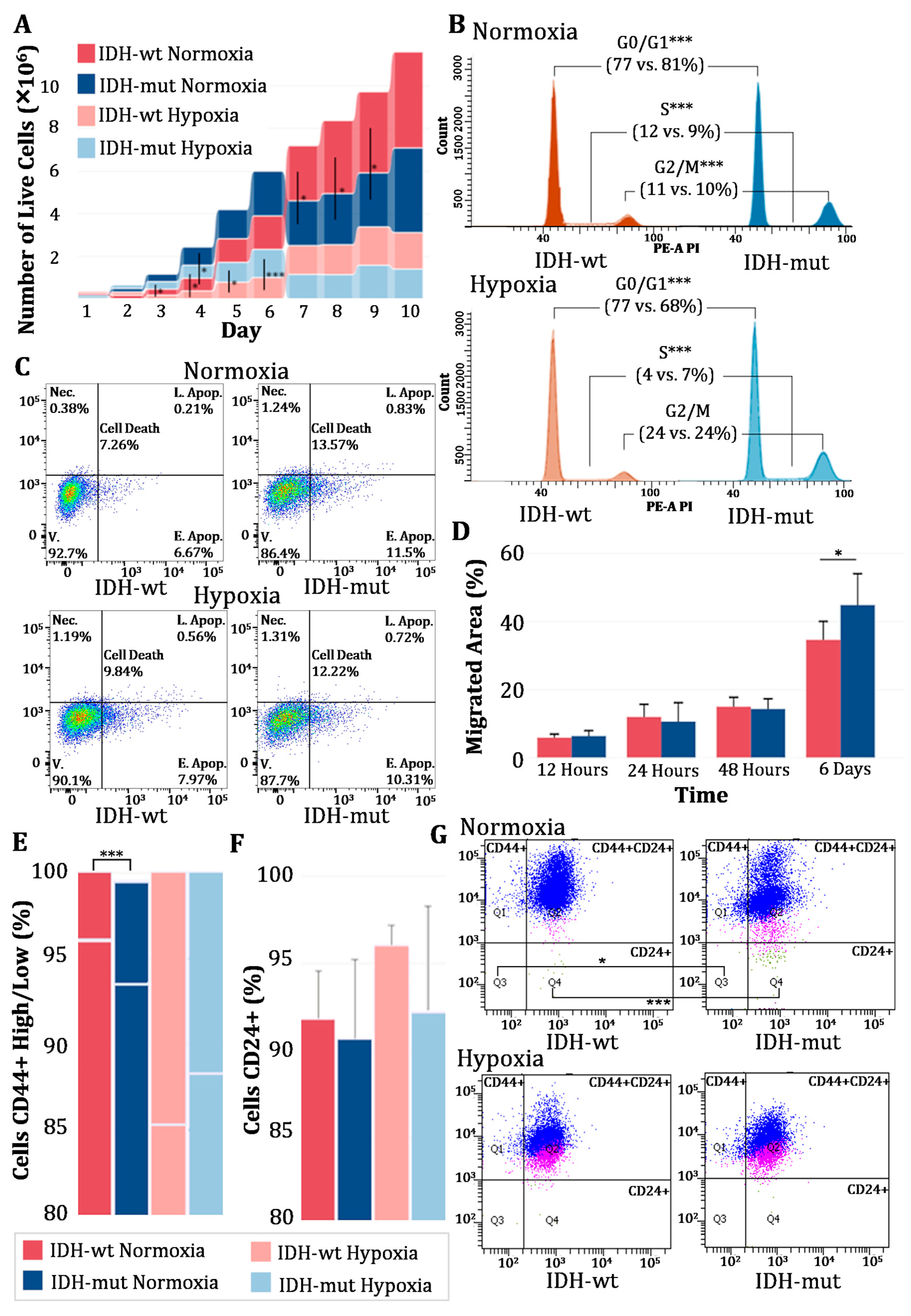
3.1. Differential Cellular Behavior and Adaptive Responses Associated with IDH Mutation Status
3.1.1. Differences in Proliferation and Sensitivity to Hypoxia Based on IDH Mutation Status
3.1.2. Cell Cycle Modulation by IDH Mutation and the Hypoxic Microenvironment
3.1.3. Differential Susceptibility to Cell Death Based on IDH Mutation Status Under Normoxia and Hypoxia
3.1.4. IDH-Mutant Cells Exhibit Increased Migration over Time Under Normoxic Conditions
3.1.5. Differential Expression of Cellular Plasticity Markers Based on IDH Mutation Status
3.2. Differential Cellular Responses to Radiotherapy and Temozolomide in IDH-Mutant and IDH-Wildtype Cells
3.2.1. Modulation of Cell Cycle Progression and Apoptotic Response Under Treatments
3.2.2. Increased Migration and Proliferation in IDH-Mutant Cells and Their Sensitivity to Treatment
3.2.3. Differential Expression of CD44 and CD24 in Response to Treatment
3.3. Impact of D-2-Hydroxyglutarate on IDH-wt Cells
3.3.1. Redefinition of the Cell Cycle: Increased G0/G1 Phase and Transition Toward the IDH-Mutant Phenotype
3.3.2. Enhanced Apoptosis and Modulation of Cell Viability
3.3.3. Adjustment of Cellular Proliferation: Modulation of CFSE and Convergence Toward the IDH-Mutant Profile
3.3.4. Inhibition of Migration and Morphological Transformation: Impact on Migratory Area and Cellular Parameters
3.3.5. Phenotypic Reprogramming: Transition Toward a Less Differentiated State
3.3.6. Multivariate Analysis of Experimental Conditions
3.4. D-2-Hydroxyglutarate Modulates Tumor Growth and Morphology, Mimicking IDH Mutation Effects In Vivo
4. Discussion
4.1. IDH Status Influences Tumor Growth and Adaptability
4.2. 2HG Modulates Therapy Sensitivity and Phenotypic Traits
4.3. Phenotypic Reprogramming via 2HG Exposure
4.4. Limitations and Future Directions
5. Conclusions
Author Contributions
Funding
Institutional Review Board Statement
Informed Consent Statement
Data Availability Statement
Acknowledgments
Conflicts of Interest
Abbreviations
| IDH | Isocitrate Dehydrogenase |
| IDH-wt | IDH Wildtype |
| IDH-mut | IDH Mutant |
| TMZ | Temozolomide |
| 2HG | D-2-hydroxyglutarate |
| 2Gy | Radiation |
| CFSE | Carboxyfluorescein Succinimidyl Ester |
| MRI | Magnetic Resonance Imaging |
| N | Normoxia |
| H | Hypoxia |
| R | Radiation |
References
- Louis, D.N.; Perry, A.; Wesseling, P.; Brat, D.J.; Cree, I.A.; Figarella-Branger, D.; Hawkins, C.; Ng, H.K.; Pfister, S.M.; Reifenberger, G.; et al. The 2021 WHO Classification of Tumors of the Central Nervous System: A Summary. Neuro-Oncology 2021, 23, 1231–1251. [Google Scholar] [CrossRef] [PubMed]
- Brat, D.J.; Aldape, K.; Colman, H.; Holland, E.C.; Louis, D.N.; Jenkins, R.B.; Kleinschmidt-DeMasters, B.K.; Perry, A.; Reifenberger, G.; Stupp, R.; et al. cIMPACT-NOW Update 3: Recommended Diagnostic Criteria for “Diffuse Astrocytic Glioma, IDH-Wildtype, with Molecular Features of Glioblastoma, WHO Grade IV”. Acta Neuropathol. 2018, 136, 805–810. [Google Scholar] [CrossRef] [PubMed]
- Hartmann, C.; Hentschel, B.; Wick, W.; Capper, D.; Felsberg, J.; Simon, M.; Westphal, M.; Schackert, G.; Meyermann, R.; Pietsch, T.; et al. Patients with IDH1 Wild Type Anaplastic Astrocytomas Exhibit Worse Prognosis than IDH1-Mutated Glioblastomas, and IDH1 Mutation Status Accounts for the Unfavorable Prognostic Effect of Higher Age: Implications for Classification of Gliomas. Acta Neuropathol. 2010, 120, 707–718. [Google Scholar] [CrossRef] [PubMed]
- Stupp, R.; Mason, W.P.; van den Bent, M.J.; Weller, M.; Fisher, B.; Taphoorn, M.J.B.; Belanger, K.; Brandes, A.A.; Marosi, C.; Bogdahn, U.; et al. Radiotherapy plus Concomitant and Adjuvant Temozolomide for Glioblastoma. N. Engl. J. Med. 2005, 352, 987–996. [Google Scholar] [CrossRef]
- Valdebenito, S.; D’Amico, D.; Eugenin, E. Novel Approaches for Glioblastoma Treatment: Focus on Tumor Heterogeneity, Treatment Resistance, and Computational Tools. Cancer Rep. 2019, 2, e1220. [Google Scholar] [CrossRef]
- Alshiekh Nasany, R.; de la Fuente, M.I. Therapies for IDH-Mutant Gliomas. Curr. Neurol. Neurosci. Rep. 2023, 23, 225–233. [Google Scholar] [CrossRef]
- Komori, T. Grading of Adult Diffuse Gliomas According to the 2021 WHO Classification of Tumors of the Central Nervous System. Lab. Investig. 2022, 102, 126–133. [Google Scholar] [CrossRef]
- Christians, A.; Adel-Horowski, A.; Banan, R.; Lehmann, U.; Bartels, S.; Behling, F.; Barrantes-Freer, A.; Stadelmann, C.; Rohde, V.; Stockhammer, F.; et al. The Prognostic Role of IDH Mutations in Homogeneously Treated Patients with Anaplastic Astrocytomas and Glioblastomas. Acta Neuropathol. Commun. 2019, 7, 156. [Google Scholar] [CrossRef]
- Shirahata, M.; Ono, T.; Stichel, D.; Schrimpf, D.; Reuss, D.E.; Sahm, F.; Koelsche, C.; Wefers, A.; Reinhardt, A.; Huang, K.; et al. Novel, Improved Grading System(S) for IDH-Mutant Astrocytic Gliomas. Acta Neuropathol. 2018, 136, 153–166. [Google Scholar] [CrossRef]
- Christians, A.; Banan, R.; Stockhammer, F.; Hartmann, C. PATH-11. The Prognostic Role of IDH Mutations in Homogeneously Treated Patients with Malignant Diffuse Astrocytomas. Neuro-Oncology 2019, 21, vi145. [Google Scholar] [CrossRef]
- Nobusawa, S.; Watanabe, T.; Kleihues, P.; Ohgaki, H. IDH1 Mutations as Molecular Signature and Predictive Factor of Secondary Glioblastomas. Clin. Cancer Res. 2009, 15, 6002–6007. [Google Scholar] [CrossRef] [PubMed]
- Levallet, G.; Creveuil, C.; Bekaert, L.; Péres, E.; Planchard, G.; Lecot-Cotigny, S.; Guillamo, J.-S.; Emery, E.; Zalcman, G.; Lechapt-Zalcman, E. Promoter Hypermethylation of Genes Encoding for RASSF/Hippo Pathway Members Reveals Specific Alteration Pattern in Diffuse Gliomas. J. Mol. Diagn. 2019, 21, 695–704. [Google Scholar] [CrossRef] [PubMed]
- Grassian, A.R.; Parker, S.J.; Davidson, S.M.; Divakaruni, A.S.; Green, C.R.; Zhang, X.; Slocum, K.L.; Pu, M.; Lin, F.; Vickers, C.; et al. IDH1 Mutations Alter Citric Acid Cycle Metabolism and Increase Dependence on Oxidative Mitochondrial Metabolism. Cancer Res. 2014, 74, 3317. [Google Scholar] [CrossRef]
- Borger, D.R.; Tanabe, K.K.; Fan, K.C.; Lopez, H.U.; Fantin, V.R.; Straley, K.S.; Schenkein, D.P.; Hezel, A.F.; Ancukiewicz, M.; Liebman, H.M.; et al. Frequent Mutation of Isocitrate Dehydrogenase (IDH)1 and IDH2 in Cholangiocarcinoma Identified Through Broad-Based Tumor Genotyping. Oncologist 2012, 17, 72–79. [Google Scholar] [CrossRef] [PubMed]
- Turcan, S.; Rohle, D.; Goenka, A.; Walsh, L.A.; Fang, F.; Yilmaz, E.; Campos, C.; Fabius, A.W.M.; Lu, C.; Ward, P.S.; et al. IDH1 Mutation Is Sufficient to Establish the Glioma Hypermethylator Phenotype. Nature 2012, 483, 479–483. [Google Scholar] [CrossRef]
- Lu, C.; Ward, P.S.; Kapoor, G.S.; Rohle, D.; Turcan, S.; Abdel-Wahab, O.; Edwards, C.R.; Khanin, R.; Figueroa, M.E.; Melnick, A.; et al. IDH Mutation Impairs Histone Demethylation and Results in a Block to Cell Differentiation. Nature 2012, 483, 474–478. [Google Scholar] [CrossRef]
- Dang, L.; White, D.W.; Gross, S.; Bennett, B.D.; Bittinger, M.A.; Driggers, E.M.; Fantin, V.R.; Jang, H.G.; Jin, S.; Keenan, M.C.; et al. Cancer-Associated IDH1 Mutations Produce 2-Hydroxyglutarate Author Information R132H Mutant IDH1 Structure Files Are Deposited in the Protein Data Bank under Accession Code 3INM. Nature 2009, 462, 739. [Google Scholar] [CrossRef]
- Figueroa, M.E.; Abdel-Wahab, O.; Lu, C.; Ward, P.S.; Patel, J.; Shih, A.; Li, Y.; Bhagwat, N.; Vasanthakumar, A.; Fernandez, H.F.; et al. Leukemic IDH1 and IDH2 Mutations Result in a Hypermethylation Phenotype, Disrupt TET2 Function, and Impair Hematopoietic Differentiation. Cancer Cell 2010, 18, 553–567. [Google Scholar] [CrossRef]
- Hasselblatt, M.; Jaber, M.; Reuss, D.; Grauer, O.; Bibo, A.; Terwey, S.; Schick, U.; Ebel, H.; Niederstadt, T.; Stummer, W.; et al. Diffuse Astrocytoma, IDH-Wildtype: A Dissolving Diagnosis. J. Neuropathol. Exp. Neurol. 2018, 77, 422–425. [Google Scholar] [CrossRef]
- BD Biosciences. FlowJoTM Software, version 10.8; Flow cytometry analysis software; BD Biosciences: San Jose, CA, USA, 2023.
- Schindelin, J.; Arganda-Carreras, I.; Frise, E.; Kaynig, V.; Longair, M.; Pietzsch, T.; Preibisch, S.; Rueden, C.; Saalfeld, S.; Schmid, B.; et al. Fiji: An Open-Source Platform for Biological-Image Analysis. Nat. Methods 2012, 9, 676–682. [Google Scholar] [CrossRef]
- Russell, W.; Burch, R. The Principles of Humane Experimental Technique. Med. J. Aust. 1960, 1, 500. [Google Scholar] [CrossRef]
- Kilkenny, C.; Browne, W.J.; Cuthill, I.C.; Emerson, M.; Altman, D.G. Improving Bioscience Research Reporting: The ARRIVE Guidelines for Reporting Animal Research. PLoS Biol. 2010, 8, e1000412. [Google Scholar] [CrossRef] [PubMed]
- Langford, D.J.; Bailey, A.L.; Chanda, M.L.; Clarke, S.E.; Drummond, T.E.; Echols, S.; Glick, S.; Ingrao, J.; Klassen-Ross, T.; LaCroix-Fralish, M.L.; et al. Coding of Facial Expressions of Pain in the Laboratory Mouse. Nat. Methods 2010, 7, 447–449. [Google Scholar] [CrossRef] [PubMed]
- Baumann, B.C.; Dorsey, J.F.; Benci, J.L.; Joh, D.Y.; Kao, G.D. Stereotactic Intracranial Implantation and In Vivo Bioluminescent Imaging of Tumor Xenografts in a Mouse Model System of Glioblastoma Multiforme. J. Vis. Exp. JoVE 2012, e4089. [Google Scholar] [CrossRef]
- Wickham, H. ggplot2: Elegant Graphics for Data Analysis, 2nd ed.; Use R! Series; Springer: Cham, Switzerland, 2016. [Google Scholar] [CrossRef]
- Gu, Z.; Eils, R.; Schlesner, M. Complex Heatmaps Reveal Patterns and Correlations in Multidimensional Genomic Data. Bioinformatics 2016, 32, 2847–2849. [Google Scholar] [CrossRef]
- McAfee, D.; Moyer, M.; Queen, J.; Mortazavi, A.; Boddeti, U.; Bachani, M.; Zaghloul, K.; Ksendzovsky, A. Differential Metabolic Alterations in IDH1 Mutant vs. Wildtype Glioma Cells Promote Epileptogenesis through Distinctive Mechanisms. Front. Cell. Neurosci. 2023, 17, 1288918. [Google Scholar] [CrossRef]
- Zhao, S.; Lin, Y.; Xu, W.; Jiang, W.; Zhai, Z.; Wang, P.; Yu, W.; Li, Z.; Gong, L.; Peng, Y.; et al. Glioma-Derived Mutations in IDH1 Dominantly Inhibit IDH1 Catalytic Activity and Induce HIF-1alpha. Science 2009, 324, 261–265. [Google Scholar] [CrossRef]
- Weller, J.; Katzendobler, S.; Blobner, J.; Thiele, F.; Becker, H.; Quach, S.; Egensperger, R.; Niyazi, M.; Suchorska, B.; Thon, N.; et al. Limited Efficacy of Temozolomide Alone for Astrocytoma, IDH-Mutant, CNS WHO Grades 2 or 3. J. Neurooncol. 2022, 160, 149. [Google Scholar] [CrossRef]
- Tran, A.N.; Lai, A.; Li, S.; Pope, W.B.; Teixeira, S.; Harris, R.J.; Woodworth, D.C.; Nghiemphu, P.L.; Cloughesy, T.F.; Ellingson, B.M. Increased Sensitivity to Radiochemotherapy in IDH1 Mutant Glioblastoma as Demonstrated by Serial Quantitative MR Volumetry. Neuro-Oncology 2013, 16, 414. [Google Scholar] [CrossRef]
- Waitkus, M.S.; Pirozzi, C.J.; Moure, C.J.; Diplas, B.H.; Hansen, L.J.; Carpenter, A.B.; Yang, R.; Wang, Z.; Ingram, B.O.; Karoly, E.D.; et al. Adaptive Evolution of the GDH2 Allosteric Domain Promotes Gliomagenesis by Resolving IDH1R132H Induced Metabolic Liabilities. Cancer Res. 2017, 78, 36. [Google Scholar] [CrossRef]
- Avsar, T.; Kose, T.B.; Oksal, M.D.; Turan, G.; Kilic, T. IDH1 Mutation Activates mTOR Signaling Pathway, Promotes Cell Proliferation and Invasion in Glioma Cells. Mol. Biol. Rep. 2022, 49, 9241–9249. [Google Scholar] [CrossRef] [PubMed]
- Reitman, Z.J.; Jin, G.; Karoly, E.D.; Spasojevic, I.; Yang, J.; Kinzler, K.W.; He, Y.; Bigner, D.D.; Vogelstein, B.; Yan, H. Profiling the Effects of Isocitrate Dehydrogenase 1 and 2 Mutations on the Cellular Metabolome. Proc. Natl. Acad. Sci. USA 2011, 108, 3270–3275. [Google Scholar] [CrossRef] [PubMed]
- Garrett, M.; Fujii, Y.; Osaka, N.; Ito, D.; Hirota, Y.; Sasaki, A.T. Emerging Roles of Wild-Type and Mutant IDH1 in Growth, Metabolism and Therapeutics of Glioma. In Gliomas; Debinski, W., Ed.; Exon Publications: Brisbane, Australia, 2021; ISBN 978-0-6450017-4-7. [Google Scholar]
- Han, S.; Liu, Y.; Cai, S.J.; Qian, M.; Ding, J.; Larion, M.; Gilbert, M.R.; Yang, C. IDH Mutation in Glioma: Molecular Mechanisms and Potential Therapeutic Targets. Br. J. Cancer 2020, 122, 1580–1589. [Google Scholar] [CrossRef] [PubMed]
- Tiburcio, P.D.B.; Locke, M.C.; Bhaskara, S.; Chandrasekharan, M.B.; Huang, L.E. The Neural Stem-Cell Marker CD24 Is Specifically Upregulated in IDH-Mutant Glioma. Transl. Oncol. 2020, 13, 100819. [Google Scholar] [CrossRef]
- Bhat, K.P.L.; Balasubramaniyan, V.; Vaillant, B.; Ezhilarasan, R.; Hummelink, K.; Hollingsworth, F.; Wani, K.; Heathcock, L.; James, J.D.; Goodman, L.D.; et al. Mesenchymal Differentiation Mediated by NF-κB Promotes Radiation Resistance in Glioblastoma. Cancer Cell 2013, 24, 331–346. [Google Scholar] [CrossRef]
- Huang, L.E. Friend or Foe—IDH1 Mutations in Glioma 10 Years on. Carcinogenesis 2019, 40, 1299–1307. [Google Scholar] [CrossRef]
- Hanahan, D. Hallmarks of Cancer: New Dimensions. Cancer Discov. 2022, 12, 31–46. [Google Scholar] [CrossRef]




Disclaimer/Publisher’s Note: The statements, opinions and data contained in all publications are solely those of the individual author(s) and contributor(s) and not of MDPI and/or the editor(s). MDPI and/or the editor(s) disclaim responsibility for any injury to people or property resulting from any ideas, methods, instructions or products referred to in the content. |
© 2025 by the authors. Licensee MDPI, Basel, Switzerland. This article is an open access article distributed under the terms and conditions of the Creative Commons Attribution (CC BY) license (https://creativecommons.org/licenses/by/4.0/).
Share and Cite
Rocha, G.; Francés-Gómez, C.; Megías, J.; Muñoz-Hidalgo, L.; Casanova, P.; Haro-Estevez, J.F.; Teruel-Martí, V.; Monleón, D.; San-Miguel, T. Isocitrate Dehydrogenase-Wildtype Glioma Adapts Toward Mutant Phenotypes and Enhanced Therapy Sensitivity Under D-2-Hydroxyglutarate Exposure. Biomedicines 2025, 13, 1584. https://doi.org/10.3390/biomedicines13071584
Rocha G, Francés-Gómez C, Megías J, Muñoz-Hidalgo L, Casanova P, Haro-Estevez JF, Teruel-Martí V, Monleón D, San-Miguel T. Isocitrate Dehydrogenase-Wildtype Glioma Adapts Toward Mutant Phenotypes and Enhanced Therapy Sensitivity Under D-2-Hydroxyglutarate Exposure. Biomedicines. 2025; 13(7):1584. https://doi.org/10.3390/biomedicines13071584
Chicago/Turabian StyleRocha, Geraldine, Clara Francés-Gómez, Javier Megías, Lisandra Muñoz-Hidalgo, Pilar Casanova, Jose F. Haro-Estevez, Vicent Teruel-Martí, Daniel Monleón, and Teresa San-Miguel. 2025. "Isocitrate Dehydrogenase-Wildtype Glioma Adapts Toward Mutant Phenotypes and Enhanced Therapy Sensitivity Under D-2-Hydroxyglutarate Exposure" Biomedicines 13, no. 7: 1584. https://doi.org/10.3390/biomedicines13071584
APA StyleRocha, G., Francés-Gómez, C., Megías, J., Muñoz-Hidalgo, L., Casanova, P., Haro-Estevez, J. F., Teruel-Martí, V., Monleón, D., & San-Miguel, T. (2025). Isocitrate Dehydrogenase-Wildtype Glioma Adapts Toward Mutant Phenotypes and Enhanced Therapy Sensitivity Under D-2-Hydroxyglutarate Exposure. Biomedicines, 13(7), 1584. https://doi.org/10.3390/biomedicines13071584

