Integrating Bulk RNA and Single-Cell Sequencing Data Reveals Genes Related to Energy Metabolism and Efferocytosis in Lumbar Disc Herniation
Abstract
1. Introduction
2. Materials and Methods
2.1. Data Download
2.2. Differential Expression Analysis
2.3. Construction of Diagnostic Model for LDH
2.4. Construction of Protein–Protein Interaction (PPI) Network and Regulatory Network
2.5. Animal Model
2.6. Quantitative Reverse Transcription Polymerase Chain Reaction (RT-qPCR)
2.7. Gene Ontology (GO) and Kyoto Encyclopedia of Genes and Genomes (KEGG)
2.8. Gene Set Enrichment Analysis (GSEA)
2.9. Immune Infiltration Analysis
2.10. Prediction of Hub Gene-Targeted Drugs
2.11. scRNA-seq Analysis
3. Results
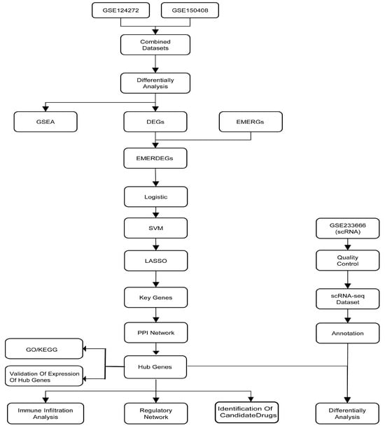
3.1. Technology Roadmap
3.2. Merging of LDH Datasets
3.3. Differentially Expressed Genes Related to Energy Metabolism and Efferocytosis in Patients with LDH
3.4. Construction of Diagnostic Model for Lumbar Disc Herniation
3.5. Protein–Protein Interaction (PPI) Network and Regulatory Network
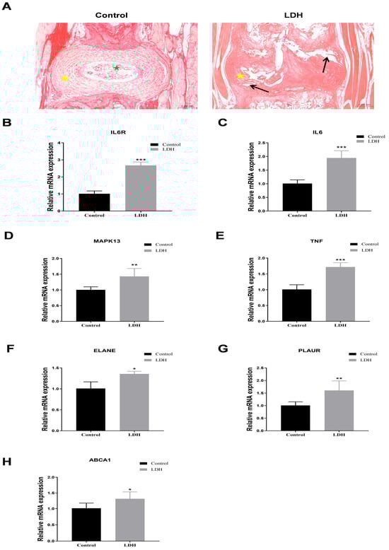
3.6. Animal Models, IVD RNA Extraction, and RT-qPCR
3.7. Gene Ontology (GO) and Pathway (KEGG) Enrichment Analysis
3.8. GSEA Reveals Key Pathways
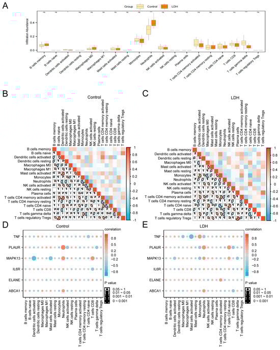
3.9. Immune Infiltration Analysis (CIBERSORT)
3.10. Identification of Candidate Drugs
3.11. Analysis of Cell-Specific Expression of Hub Genes
4. Discussion
Supplementary Materials
Author Contributions
Funding
Institutional Review Board Statement
Informed Consent Statement
Data Availability Statement
Conflicts of Interest
Abbreviations
| LDH | Lumbar disc herniation |
| IVD | Intervertebral disc |
| EMERDEGs | Energy metabolism and efferocytosis-related differentially expressed genes |
| EMERGs | Energy metabolism and efferocytosis-related genes |
| GSEA | Gene set enrichment analysis |
| PPI | Protein–protein interaction |
| NP | Nucleus pulposus |
| AF | Annulus fibrosus |
References
- Solumsmoen, S.; Poulsen, G.; Kjellberg, J.; Melbye, M.; Munch, T.N. The impact of specialised treatment of low back pain on health care costs and productivity in a nationwide cohort. EClinicalMedicine 2022, 43, 101247. [Google Scholar] [CrossRef] [PubMed]
- Shrestha, S.; Lakhey, R.B.; Paudel, S.; Paudel, S. Relationship between Facet Joint Tropism with Lumbar Disc Herniation at A Particular Motion Segment. J. Nepal. Health Res. Counc. 2023, 21, 226–231. [Google Scholar] [CrossRef] [PubMed]
- Zhang, A.S.; Xu, A.; Ansari, K.; Hardacker, K.; Anderson, G.; Alsoof, D.; Daniels, A.H. Lumbar Disc Herniation: Diagnosis and Management. Am. J. Med. 2023, 136, 645–651. [Google Scholar] [CrossRef] [PubMed]
- Zhou, M.; Theologis, A.A.; O’Connell, G.D. Understanding the etiopathogenesis of lumbar intervertebral disc herniation: From clinical evidence to basic scientific research. JOR Spine 2024, 7, e1289. [Google Scholar] [CrossRef]
- Cao, X.; Wang, X.; Rong, K.; Liu, K.; Yang, X.; Zhou, T.; Zhang, P.; Guo, J.; Ma, H.; Qin, A.; et al. Specific PFKFB3 Inhibitor Memorably Ameliorates Intervertebral Disc Degeneration via Inhibiting NF-κB and MAPK Signaling Pathway and Reprogramming of Energy Metabolism of Nucleus Pulposus Cells. Oxidative Med. Cell. Longev. 2022, 2022, 7548145. [Google Scholar] [CrossRef]
- Song, C.; Xu, Y.; Peng, Q.; Chen, R.; Zhou, D.; Cheng, K.; Cai, W.; Liu, T.; Huang, C.; Fu, Z.; et al. Mitochondrial dysfunction: A new molecular mechanism of intervertebral disc degeneration. Inflamm. Res. 2023, 72, 2249–2260. [Google Scholar] [CrossRef]
- Zhang, G.Z.; Deng, Y.J.; Xie, Q.Q.; Ren, E.H.; Ma, Z.J.; He, X.G.; Gao, Y.C.; Kang, X.W. Sirtuins and intervertebral disc degeneration: Roles in inflammation, oxidative stress, and mitochondrial function. Clin. Chim. Acta 2020, 508, 33–42. [Google Scholar] [CrossRef]
- Salvatierra, J.C.; Yuan, T.Y.; Fernando, H.; Castillo, A.; Gu, W.Y.; Cheung, H.S.; Huant, C.Y. Difference in Energy Metabolism of Annulus Fibrosus and Nucleus Pulposus Cells of the Intervertebral Disc. Cell. Mol. Bioeng. 2011, 4, 302–310. [Google Scholar] [CrossRef]
- Kodama, J.; Wilkinson, K.J.; Otsuru, S. Nutrient metabolism of the nucleus pulposus: A literature review. N. Am. Spine Soc. J. (NASSJ) 2023, 13, 100191. [Google Scholar] [CrossRef]
- Chen, H.W.; Zhou, J.W.; Zhang, G.Z.; Luo, Z.B.; Li, L.; Kang, X.W. Emerging role and therapeutic implication of mTOR signalling in intervertebral disc degeneration. Cell Prolif. 2023, 56, e13338. [Google Scholar] [CrossRef]
- Wang, D.K.; Zheng, H.L.; Zhou, W.S.; Duan, Z.W.; Jiang, S.D.; Li, B.; Zheng, X.F.; Jiang, L.S. Mitochondrial Dysfunction in Oxidative Stress-Mediated Intervertebral Disc Degeneration. Orthop. Surg. 2022, 14, 1569–1582. [Google Scholar] [CrossRef] [PubMed]
- Gruber, H.E.; Watts, J.A.; Riley, F.E.; Fulkerson, M.B.; Norton, H.J.; Hanley, E.J. Mitochondrial bioenergetics, mass, and morphology are altered in cells of the degenerating human annulus. J. Orthop. Res. 2013, 31, 1270–1275. [Google Scholar] [CrossRef]
- Ding, F.; Shao, Z.W.; Yang, S.H.; Wu, Q.; Gao, F.; Xiong, L.M. Role of mitochondrial pathway in compression-induced apoptosis of nucleus pulposus cells. Apoptosis 2012, 17, 579–590. [Google Scholar] [CrossRef] [PubMed]
- Zhang, H.; Jiang, W.; Jiang, Y.; Xu, N.; Nong, L.; Li, T.; Liu, R. Investigating the therapeutic potential of hesperidin targeting CRISP2 in intervertebral disc degeneration and cancer risk mitigation. Front. Pharmacol. 2024, 15, 1447152. [Google Scholar] [CrossRef] [PubMed]
- Munoz, L.E.; Lauber, K.; Schiller, M.; Manfredi, A.A.; Herrmann, M. The role of defective clearance of apoptotic cells in systemic autoimmunity. Nat. Rev. Rheumatol. 2010, 6, 280–289. [Google Scholar] [CrossRef]
- Hu, X.; Tian, X.; Yang, C.; Ling, F.; Liu, H.; Zhu, X.; Pei, M.; Yang, H.; Liu, T.; Xu, Y.; et al. Melatonin-loaded self-healing hydrogel targets mitochondrial energy metabolism and promotes annulus fibrosus regeneration. Mater. Today Bio 2023, 23, 100811. [Google Scholar] [CrossRef]
- Ye, F.; Lyu, F.J.; Wang, H.; Zheng, Z. The involvement of immune system in intervertebral disc herniation and degeneration. JOR-Spine 2022, 5, e1196. [Google Scholar] [CrossRef]
- Bravo, D.D.; Shi, Y.; Sheu, A.; Liang, W.C.; Lin, W.; Wu, Y.; Yan, M.; Wang, J. A Real-Time Image-Based Efferocytosis Assay for the Discovery of Functionally Inhibitory Anti-MerTK Antibodies. J. Immunol. 2023, 210, 1166–1176. [Google Scholar] [CrossRef]
- Kim, T.; Kim, A.; Lee, K.; Hwang, M.; Choi, H. Microfluidic Electroceuticals Platform for Therapeutic Strategies of Intervertebral Disc Degeneration: Effects of Electrical Stimulation on Human Nucleus Pulposus Cells under Inflammatory Conditions. Int. J. Mol. Sci. 2022, 23, 10122. [Google Scholar] [CrossRef]
- Zhang, H.; Wei, Y.; Ma, C.; Li, L.; Tao, Z.; Ren, Y. Advances in the role of extracellular vesicles in intervertebral disc degeneration. Zhongguo Xiu Fu Chong Jian Wai Ke Za Zhi 2023, 37, 208–214. [Google Scholar] [CrossRef]
- Li, F.; Shi, Y.; Chen, J.; Sun, J.; Shi, J.; Sun, K.; Zheng, B. LGR6 modulates intervertebral disc degeneration through regulation of macrophage efferocytosis. J. Transl. Med. 2025, 23, 475. [Google Scholar] [CrossRef] [PubMed]
- Wang, Y.; Dai, G.; Li, L.; Liu, L.; Jiang, L.; Li, S.; Liao, S.; Wang, F.; Du, W.; Li, Y. Transcriptome signatures reveal candidate key genes in the whole blood of patients with lumbar disc prolapse. Exp. Ther. Med. 2019, 18, 4591–4602. [Google Scholar] [CrossRef] [PubMed]
- Wang, Y.; Dai, G.; Jiang, L.; Liao, S.; Xia, J. Microarray analysis reveals an inflammatory transcriptomic signature in peripheral blood for sciatica. BMC Neurol. 2021, 21, 50. [Google Scholar] [CrossRef]
- Swahn, H.; Mertens, J.; Olmer, M.; Myers, K.; Mondala, T.S.; Natarajan, P.; Head, S.R.; Alvarez-Garcia, O.; Lotz, M.K. Shared and Compartment-Specific Processes in Nucleus Pulposus and Annulus Fibrosus During Intervertebral Disc Degeneration. Adv. Sci. 2024, 11, e2309032. [Google Scholar] [CrossRef]
- Chen, H.; Jiang, R.; Huang, W.; Chen, K.; Zeng, R.; Wu, H.; Yang, Q.; Guo, K.; Li, J.; Wei, R.; et al. Identification of energy metabolism-related biomarkers for risk prediction of heart failure patients using random forest algorithm. Front. Cardiovasc. Med. 2022, 9, 993142. [Google Scholar] [CrossRef]
- Pei, F.L.; Jia, J.J.; Lin, S.H.; Chen, X.X.; Wu, L.Z.; Lin, Z.X.; Sun, B.W.; Zeng, C. Construction and evaluation of endometriosis diagnostic prediction model and immune infiltration based on efferocytosis-related genes. Front. Mol. Biosci. 2023, 10, 1298457. [Google Scholar] [CrossRef]
- Wang, Y.; Bin, T.; Tang, J.; Xu, X.J.; Lin, C.; Lu, B.; Sun, T.T. Construction of an acute myeloid leukemia prognostic model based on m6A-related efferocytosis-related genes. Front. Immunol. 2023, 14, 1268090. [Google Scholar] [CrossRef]
- Leek, J.T.; Johnson, W.E.; Parker, H.S.; Jaffe, A.E.; Storey, J.D. The sva package for removing batch effects and other unwanted variation in high-throughput experiments. Bioinformatics 2012, 28, 882–883. [Google Scholar] [CrossRef]
- Ritchie, M.E.; Phipson, B.; Wu, D.; Hu, Y.; Law, C.W.; Shi, W.; Smyth, G.K. limma powers differential expression analyses for RNA-sequencing and microarray studies. Nucleic Acids Res. 2015, 43, e47. [Google Scholar] [CrossRef]
- Zhang, H.; Meltzer, P.; Davis, S. RCircos: An R package for Circos 2D track plots. BMC Bioinform. 2013, 14, 244. [Google Scholar] [CrossRef]
- Sanz, H.; Valim, C.; Vegas, E.; Oller, J.M.; Reverter, F. SVM-RFE: Selection and visualization of the most relevant features through non-linear kernels. BMC Bioinform. 2018, 19, 432. [Google Scholar] [CrossRef] [PubMed]
- Engebretsen, S.; Bohlin, J. Statistical predictions with glmnet. Clin. Epigenetics 2019, 11, 123. [Google Scholar] [CrossRef]
- Szklarczyk, D.; Gable, A.L.; Lyon, D.; Junge, A.; Wyder, S.; Huerta-Cepas, J.; Simonovic, M.; Doncheva, N.T.; Morris, J.H.; Bork, P.; et al. STRING v11: Protein-protein association networks with increased coverage, supporting functional discovery in genome-wide experimental datasets. Nucleic Acids Res. 2019, 47, D607–D613. [Google Scholar] [CrossRef] [PubMed]
- Franz, M.; Rodriguez, H.; Lopes, C.; Zuberi, K.; Montojo, J.; Bader, G.D.; Morris, Q. GeneMANIA update 2018. Nucleic Acids Res. 2018, 46, W60–W64. [Google Scholar] [CrossRef] [PubMed]
- Li, J.H.; Liu, S.; Zhou, H.; Qu, L.H.; Yang, J.H. starBase v2.0: Decoding miRNA-ceRNA, miRNA-ncRNA and protein-RNA interaction networks from large-scale CLIP-Seq data. Nucleic Acids Res. 2014, 42, D92–D97. [Google Scholar] [CrossRef]
- Li, Y.; Wei, Y.; Li, H.; Che, H.; Miao, D.; Ma, C.; Ren, Y.; Yang, S. Exogenous Parathyroid Hormone Alleviates Intervertebral Disc Degeneration through the Sonic Hedgehog Signalling Pathway Mediated by CREB. Oxidative Med. Cell. Longev. 2022, 2022, 1–17. [Google Scholar] [CrossRef]
- Lu, L.; Wang, L.; Yang, M.; Wang, H. New perspectives on YTHDF2 O-GlcNAc modification in the pathogenesis of intervertebral disc degeneration. Mol. Med. 2024, 30, 180. [Google Scholar] [CrossRef]
- Yu, G.; Wang, L.; Han, Y.; He, Q. clusterProfiler: An R Package for Comparing Biological Themes Among Gene Clusters. OMICS A J. Integr. Biol. 2012, 16, 284–287. [Google Scholar] [CrossRef]
- Subramanian, A.; Tamayo, P.; Mootha, V.K.; Mukherjee, S.; Ebert, B.L.; Gillette, M.A.; Paulovich, A.; Pomeroy, S.L.; Golub, T.R.; Lander, E.S.; et al. Gene Set Enrichment Analysis: A Knowledge-Based Approach for Interpreting Genome-Wide Expression Profiles. Proc. Natl. Acad. Sci. USA 2005, 102, 15545–15550. [Google Scholar] [CrossRef]
- Newman, A.M.; Liu, C.L.; Green, M.R.; Gentles, A.J.; Feng, W.; Xu, Y.; Hoang, C.D.; Diehn, M.; Alizadeh, A.A. Robust enumeration of cell subsets from tissue expression profiles. Nat. Methods 2015, 12, 453–457. [Google Scholar] [CrossRef]
- Lv, Y.; Zhang, T.; Cai, J.; Huang, C.; Zhan, S.; Liu, J. Bioinformatics and systems biology approach to identify the pathogenetic link of Long COVID and Myalgic Encephalomyelitis/Chronic Fatigue Syndrome. Front. Immunol. 2022, 13, 952987. [Google Scholar] [CrossRef] [PubMed]
- Hao, Y.; Hao, S.; Andersen-Nissen, E.; Mauck, W.M.; Zheng, S.; Butler, A.; Lee, M.J.; Wilk, A.J.; Darby, C.; Zager, M.; et al. Integrated analysis of multimodal single-cell data. Cell 2021, 184, 3573–3587. [Google Scholar] [CrossRef] [PubMed]
- Aran, D.; Looney, A.P.; Liu, L.; Wu, E.; Fong, V.; Hsu, A.; Chak, S.; Naikawadi, R.P.; Wolters, P.J.; Abate, A.R.; et al. Reference-based analysis of lung single-cell sequencing reveals a transitional profibrotic macrophage. Nat. Immunol. 2019, 20, 163–172. [Google Scholar] [CrossRef] [PubMed]
- Schilperoort, M.; Ngai, D.; Sukka, S.R.; Avrampou, K.; Shi, H.; Tabas, I. The role of efferocytosis-fueled macrophage metabolism in the resolution of inflammation. Immunol. Rev. 2023, 319, 65–80. [Google Scholar] [CrossRef]
- Song, C.; Hu, P.; Peng, R.; Li, F.; Fang, Z.; Xu, Y. Bioenergetic dysfunction in the pathogenesis of intervertebral disc degeneration. Pharmacol. Res. 2024, 202, 107119. [Google Scholar] [CrossRef]
- Madhu, V.; Hernandez-Meadows, M.; Boneski, P.K.; Qiu, Y.; Guntur, A.R.; Kurland, I.J.; Barve, R.A.; Risbud, M.V. The mitophagy receptor BNIP3 is critical for the regulation of metabolic homeostasis and mitochondrial function in the nucleus pulposus cells of the intervertebral disc. Autophagy 2023, 19, 1821–1843. [Google Scholar] [CrossRef]
- Krupkova, O.; Sadowska, A.; Kameda, T.; Hitzl, W.; Hausmann, O.N.; Klasen, J.; Wuertz-Kozak, K. p38 MAPK Facilitates Crosstalk Between Endoplasmic Reticulum Stress and IL-6 Release in the Intervertebral Disc. Front. Immunol. 2018, 9, 1706. [Google Scholar] [CrossRef]
- Gorth, D.J.; Ottone, O.K.; Shapiro, I.M.; Risbud, M.V. Differential Effect of Long-Term Systemic Exposure of TNFα on Health of the Annulus Fibrosus and Nucleus Pulposus of the Intervertebral Disc. J. Bone Miner. Res. 2020, 35, 725–737. [Google Scholar] [CrossRef]
- Alevy, Y.G.; Patel, A.C.; Romero, A.G.; Patel, D.A.; Tucker, J.; Roswit, W.T.; Miller, C.A.; Heier, R.F.; Byers, D.E.; Brett, T.J.; et al. IL-13-induced airway mucus production is attenuated by MAPK13 inhibition. J. Clin. Investig. 2012, 122, 4555–4568. [Google Scholar] [CrossRef]
- Edgel, K.A.; Leboeuf, R.C.; Oram, J.F. Tumor necrosis factor-α and lymphotoxin-α increase macrophage ABCA1 by gene expression and protein stabilization via different receptors. Atherosclerosis 2010, 209, 387–392. [Google Scholar] [CrossRef]
- Yang, W.; Jia, C.; Liu, L.; Fu, Y.; Wu, Y.; Liu, Z.; Yu, R.; Ma, X.; Gong, A.; Liu, F.; et al. Hypoxia-Inducible Factor-1α Protects Against Intervertebral Disc Degeneration Through Antagonizing Mitochondrial Oxidative Stress. Inflammation 2023, 46, 270–284. [Google Scholar] [CrossRef] [PubMed]
- Lan, T.; Hu, Z.; Guo, W.; Yan, B.; Zhang, Y.; Yin, G. Development of a Novel Inflammatory-Associated Gene Signature and Immune Infiltration Patterns in Intervertebral Disc Degeneration. Oxidative Med. Cell. Longev. 2022, 2022, 2481071. [Google Scholar] [CrossRef] [PubMed]
- Wang, L.; He, T.; Liu, J.; Tai, J.; Wang, B.; Zhang, L.; Quan, Z. Revealing the Immune Infiltration Landscape and Identifying Diagnostic Biomarkers for Lumbar Disc Herniation. Front. Immunol. 2021, 12, 666355. [Google Scholar] [CrossRef] [PubMed]
- Li, X.; Li, S.; Zang, Z.; He, Y.; Qin, S. Yaobishu Regulates Inflammatory, Metabolic, Autophagic, and Apoptosis Pathways to Attenuate Lumbar Disc Herniation. Oxidative Med. Cell. Longev. 2022, 2022, 3861380. [Google Scholar] [CrossRef]










Disclaimer/Publisher’s Note: The statements, opinions and data contained in all publications are solely those of the individual author(s) and contributor(s) and not of MDPI and/or the editor(s). MDPI and/or the editor(s) disclaim responsibility for any injury to people or property resulting from any ideas, methods, instructions or products referred to in the content. |
© 2025 by the authors. Licensee MDPI, Basel, Switzerland. This article is an open access article distributed under the terms and conditions of the Creative Commons Attribution (CC BY) license (https://creativecommons.org/licenses/by/4.0/).
Share and Cite
Yang, L.; Li, J.; Cui, Z.; Huang, L.; Chen, T.; Liu, X.; Lu, H. Integrating Bulk RNA and Single-Cell Sequencing Data Reveals Genes Related to Energy Metabolism and Efferocytosis in Lumbar Disc Herniation. Biomedicines 2025, 13, 1536. https://doi.org/10.3390/biomedicines13071536
Yang L, Li J, Cui Z, Huang L, Chen T, Liu X, Lu H. Integrating Bulk RNA and Single-Cell Sequencing Data Reveals Genes Related to Energy Metabolism and Efferocytosis in Lumbar Disc Herniation. Biomedicines. 2025; 13(7):1536. https://doi.org/10.3390/biomedicines13071536
Chicago/Turabian StyleYang, Lianjun, Jinxiang Li, Zhifei Cui, Lihua Huang, Tao Chen, Xiang Liu, and Hai Lu. 2025. "Integrating Bulk RNA and Single-Cell Sequencing Data Reveals Genes Related to Energy Metabolism and Efferocytosis in Lumbar Disc Herniation" Biomedicines 13, no. 7: 1536. https://doi.org/10.3390/biomedicines13071536
APA StyleYang, L., Li, J., Cui, Z., Huang, L., Chen, T., Liu, X., & Lu, H. (2025). Integrating Bulk RNA and Single-Cell Sequencing Data Reveals Genes Related to Energy Metabolism and Efferocytosis in Lumbar Disc Herniation. Biomedicines, 13(7), 1536. https://doi.org/10.3390/biomedicines13071536

