LncRNA RP11-297P16.4 Promotes the Invasion and Metastasis of Non-Small-Cell Lung Carcinoma by Targeting the miR-145-5p/MMP-2/9 Axis
Abstract
1. Introduction
2. Materials and Methods
2.1. Cell Culture
2.2. Transient Transfection
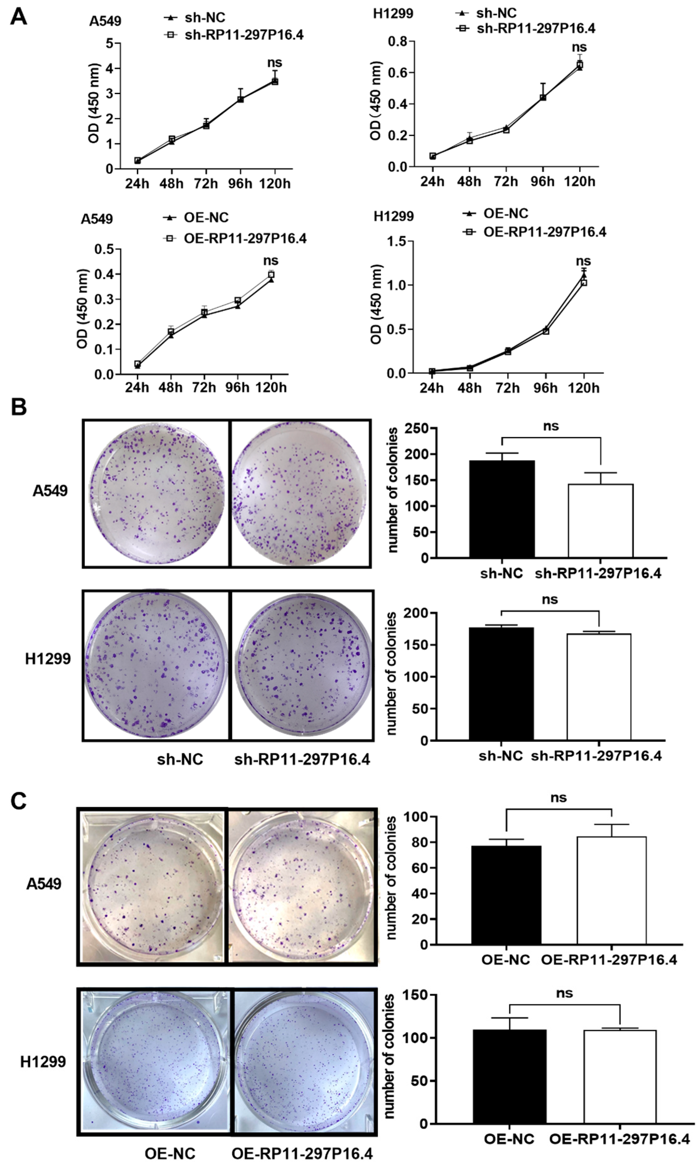
2.3. CCK-8 Assay
2.4. Colony Formation Assay
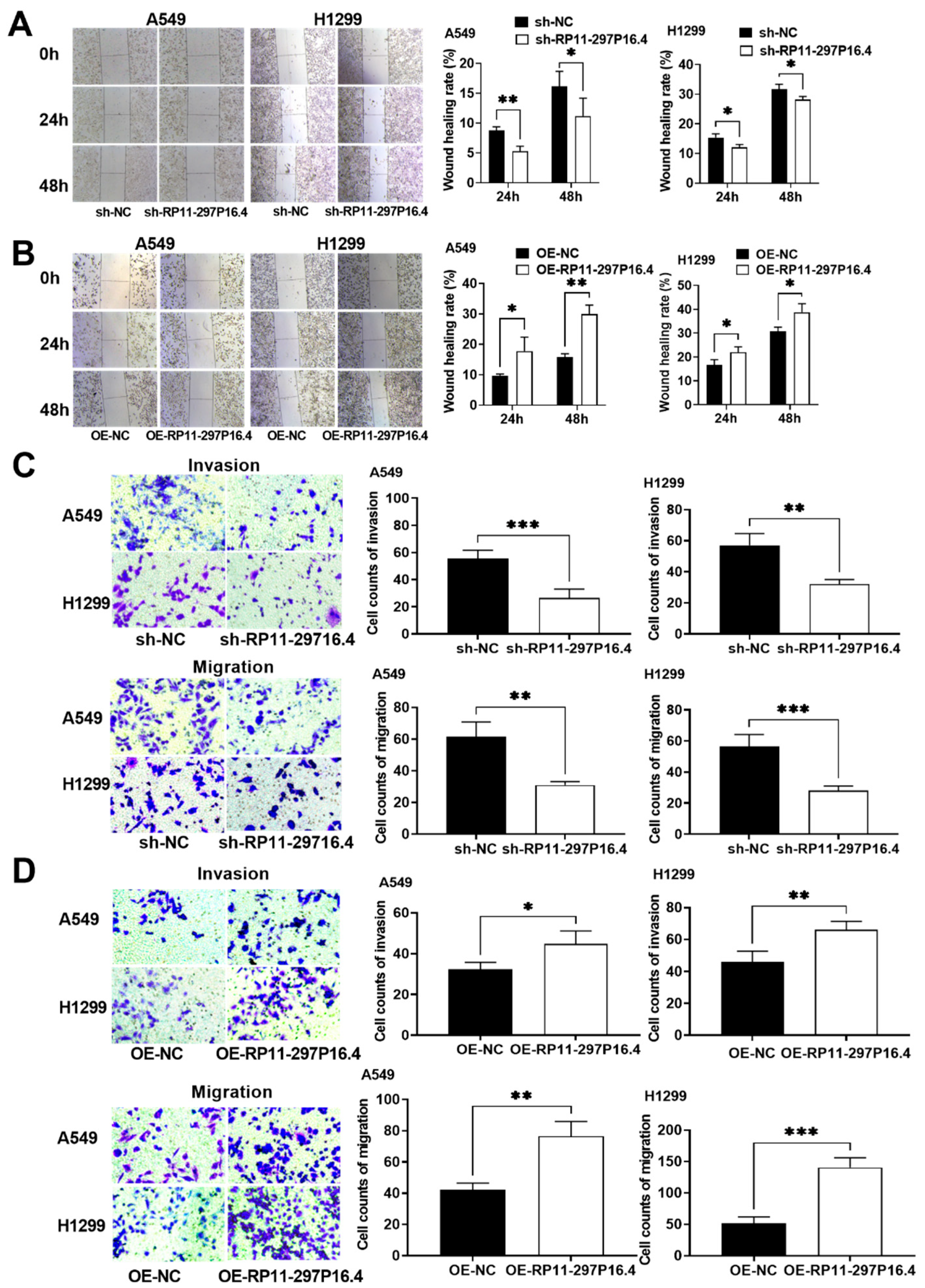
2.5. Wound Healing Assay
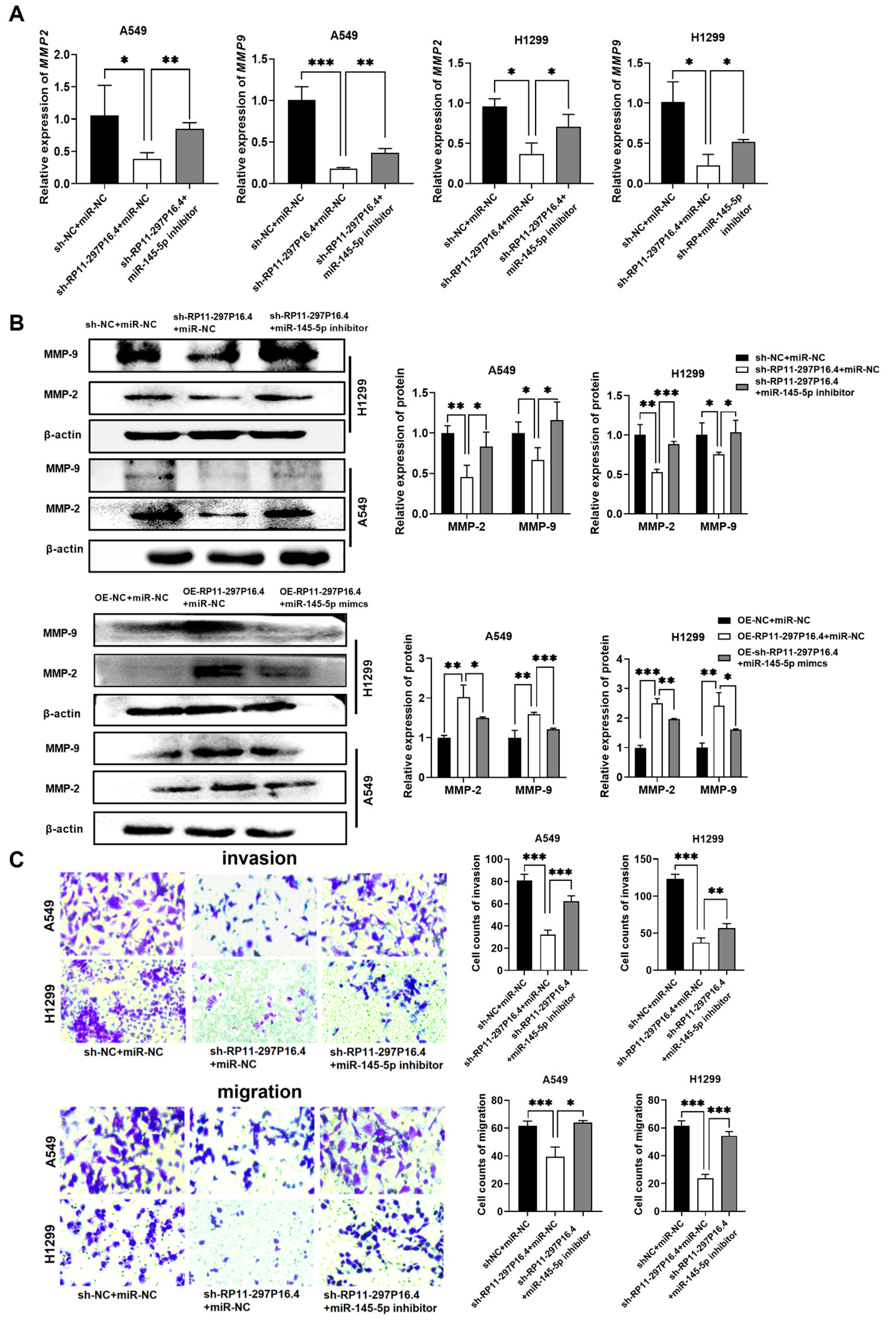
2.6. Transwell Assay
2.7. RNA Isolation and RT-qPCR Assay
2.8. Western Blot Assay
2.9. Cell Cytoplasm/Nucleus Fraction Isolation
2.10. Dual-Luciferase Reporter Assay
2.11. Xenograft Assay
2.12. Clinical Specimens
2.13. Statistical Analysis
3. Results
3.1. LncRNA RP11-297P16.4 Is Upregulated in LUAD Tissues
3.2. LncRNA RP11-297P16.4 Enhances A549 and H1299 Cell Invasion and Migration
3.3. LncRNA RP11-297P16.4 Promotes NSCLC Cell Invasion and Migration In Vivo
3.4. LncRNA RP11-297P16.4 Is the ceRNA That Binds to miR-145-5p
3.5. MiR-145-5p Exerts an Antioncogenic Effect on NSCLC
3.6. Molecular Prediction of miR-145-5p Downstream mRNAs and Their Regulatory Relationships
3.7. LncRNA RP11-297P16.4 Targets miR-145-5p to Regulate MMP-2/9 Levels and Promote NSCLC Cells Invasion and Migration
4. Discussion
5. Conclusions
Author Contributions
Funding
Institutional Review Board Statement
Informed Consent Statement
Data Availability Statement
Conflicts of Interest
Abbreviations
| lncRNAs | long noncoding RNAs |
| ceRNA | competitive endogenous RNA |
| MMP | matrix metalloproteinase |
| LUAD | lung adenocarcinoma |
| NSCLC | non-small-cell lung carcinoma |
References
- Bray, F.; Laversanne, M.; Sung, H.; Ferlay, J.; Siegel, R.L.; Soerjomataram, I.; Jemal, A. Global cancer statistics 2022: GLOBOCAN estimates of incidence and mortality worldwide for 36 cancers in 185 countries. CA Cancer J. Clin. 2024, 74, 229–263. [Google Scholar] [CrossRef] [PubMed]
- Denisenko, T.V.; Budkevich, I.N.; Zhivotovsky, B. Cell death-based treatment of lung adenocarcinoma. Cell Death Dis. 2018, 9, 117. [Google Scholar] [CrossRef] [PubMed]
- Wei, X.; Li, X.; Hu, S.; Cheng, J.; Cai, R. Regulation of Ferroptosis in Lung Adenocarcinoma. Int. J. Mol. Sci. 2023, 24, 14614. [Google Scholar] [CrossRef] [PubMed]
- Zappa, C.; Mousa, S.A. Non-small cell lung cancer: Current treatment and future advances. Transl. Lung Cancer Res. 2016, 5, 288–300. [Google Scholar] [CrossRef]
- Ramos-Paradas, J.; Gómez-Sánchez, D.; Rosado, A.; Ucero, A.C.; Ferrer, I.; García-Luján, R.; Zugazagoitia, J.; Carrizo, N.; Enguita, A.B.; Conde, E.; et al. Comprehensive Characterization of Human Lung Large Cell Carcinoma Identifies Transcriptomic Signatures with Potential Implications in Response to Immunotherapy. J. Clin. Med. 2022, 11, 1500. [Google Scholar] [CrossRef]
- Milovanovic, I.S.; Stjepanovic, M.; Mitrovic, D. Distribution patterns of the metastases of the lung carcinoma in relation to histological type of the primary tumor: An autopsy study. Ann. Thorac. Med. 2017, 12, 191–198. [Google Scholar] [CrossRef]
- Lin, J.J.; Cardarella, S.; Lydon, C.A.; Dahlberg, S.E.; Jackman, D.M.; Jänne, P.A.; Johnson, B.E. Five-Year Survival in EGFR-Mutant Metastatic Lung Adenocarcinoma Treated with EGFR-TKIs. J. Thorac. Oncol. 2016, 11, 556–565. [Google Scholar] [CrossRef]
- Zhao, Y.; Zhu, Z.; Shi, S.; Wang, J.; Li, N. Long non-coding RNA MEG3 regulates migration and invasion of lung cancer stem cells via miR-650/SLC34A2 axis. Biomed. Pharmacother. 2019, 120, 109457. [Google Scholar] [CrossRef]
- Lu, Z.; Li, Y.; Wang, J.; Che, Y.; Sun, S.; Huang, J.; Chen, Z.; He, J. Long non-coding RNA NKILA inhibits migration and invasion of non-small cell lung cancer via NF-κB/Snail pathway. J. Exp. Clin. Cancer Res. 2017, 36, 54. [Google Scholar] [CrossRef]
- Tang, P.; Sun, D.; Xu, W.; Li, H.; Chen, L. Long non-coding RNAs as potential therapeutic targets in non-small cell lung cancer (Review). Int. J. Mol. Med. 2023, 52, 68. [Google Scholar] [CrossRef]
- Jiang, F.; Huang, X.; Ling, L.; Tang, S.; Zhou, H.; Cai, X.; Wang, Y. Long Noncoding RNA ZBED5-AS1 Facilitates Tumor Progression and Metastasis in Lung Adenocarcinoma via ZNF146/ATR/Chk1 Axis. Int. J. Mol. Sci. 2023, 24, 13925. [Google Scholar] [CrossRef] [PubMed]
- Lu, C.L.; Liu, J.; Yang, J.F. LncRNA-XIST Promotes Lung Adenocarcinoma Growth and Inhibits Ferroptosis by Regulating GPX4. Mol. Biotechnol. 2025, 67, 187–195. [Google Scholar] [CrossRef] [PubMed]
- Tay, Y.; Rinn, J.; Pandolfi, P.P. The multilayered complexity of ceRNA crosstalk and competition. Nature 2014, 505, 344–352. [Google Scholar] [CrossRef] [PubMed]
- Wang, Z.; Yang, B.; Zhang, J.; Chu, X. Long Noncoding RNA LINC01554 Inhibits the Progression of NSCLC Progression by Functioning as a ceRNA for miR-1267 and Regulating ING3/Akt/mTOR Pathway. Biomed. Res. Int. 2022, 2022, 7162623. [Google Scholar] [CrossRef]
- Chen, R.; Zhang, C.; Cheng, Y.; Wang, S.; Lin, H.; Zhang, H. LncRNA UCC promotes epithelial–mesenchymal transition via the miR-143-3p/SOX5 axis in non-small-cell lung cancer. Lab. Investig. 2021, 101, 1153–1165. [Google Scholar] [CrossRef]
- Dongre, A.; Weinberg, R.A. New insights into the mechanisms of epithelial-mesenchymal transition and implications for cancer. Nat. Rev. Mol. Cell Biol. 2019, 20, 69–84. [Google Scholar] [CrossRef]
- Radisky, E.S.; Radisky, D.C. Matrix metalloproteinase-induced epithelial-mesenchymal transition in breast cancer. J. Mammary Gland. Biol. Neoplasia 2010, 15, 201–212. [Google Scholar] [CrossRef]
- Hua, H.; Li, M.; Luo, T.; Yin, Y.; Jiang, Y. Matrix metalloproteinases in tumorigenesis: An evolving paradigm. Cell Mol. Life Sci. 2011, 68, 3853–3868. [Google Scholar] [CrossRef]
- Huang, B.; Song, J.H.; Cheng, Y.; Abraham, J.M.; Ibrahim, S.; Sun, Z.; Ke, X.; Meltzer, S.J. Long non-coding antisense RNA KRT7-AS is activated in gastric cancers and supports cancer cell progression by increasing KRT7 expression. Oncogene 2016, 35, 4927–4936. [Google Scholar] [CrossRef]
- Sun, J.; Hu, J.R.; Liu, C.F.; Li, Y.; Wang, W.; Fu, R.; Guo, M.; Wang, H.L.; Pang, M. ANKRD49 promotes the metastasis of NSCLC via activating JNK-ATF2/c-Jun-MMP-2/9 axis. BMC Cancer 2023, 23, 1108. [Google Scholar] [CrossRef]
- Liu, Y.H.; Yuan, M.; Xu, B.X.; Gao, R.; You, Y.J.; Wang, Z.X.; Zhang, Y.C.; Guo, M.; Chen, Z.Y.; Yu, B.F.; et al. ANKRD49 promotes the invasion and metastasis of lung adenocarcinoma via a P38/ATF-2 signalling pathway. J. Cell Mol. Med. 2022, 26, 4401–4415. [Google Scholar] [CrossRef] [PubMed]
- Moisés, J.; Navarro, A.; Santasusagna, S.; Viñolas, N.; Molins, L.; Ramirez, J.; Osorio, J.; Saco, A.; Castellano, J.J.; Muñoz, C.; et al. NKX2–1 expression as a prognostic marker in early-stage non-small-cell lung cancer. BMC Pulm. Med. 2017, 17, 197. [Google Scholar] [CrossRef] [PubMed]
- Turner, B.M.; Cagle, P.T.; Sainz, I.M.; Fukuoka, J.; Shen, S.S.; Jagirdar, J. Napsin A, a new marker for lung adenocarcinoma, is complementary and more sensitive and specific than thyroid transcription factor 1 in the differential diagnosis of primary pulmonary carcinoma: Evaluation of 1674 cases by tissue microarray. Arch. Pathol. Lab. Med. 2012, 136, 163–171. [Google Scholar] [CrossRef] [PubMed]
- Chang, W.W.; Wang, B.Y.; Chen, S.H.; Chien, P.J.; Sheu, G.T.; Lin, C.H. miR-145-5p Targets Sp1 in Non-Small Cell Lung Cancer Cells and Links to BMI1 Induced Pemetrexed Resistance and Epithelial-Mesenchymal Transition. Int. J. Mol. Sci. 2022, 23, 15352. [Google Scholar] [CrossRef]
- Misono, S.; Seki, N.; Mizuno, K.; Yamada, Y.; Uchida, A.; Arai, T.; Kumamoto, T.; Sanada, H.; Suetsugu, T.; Inoue, H. Dual strands of the miR-145 duplex (miR-145-5p and miR-145-3p) regulate oncogenes in lung adenocarcinoma pathogenesis. J. Human. Genet. 2018, 63, 1015–1028. [Google Scholar] [CrossRef]
- Xiao, W.; Jiang, Z.; Wan, W.; Pan, W.; Xu, J. miR-145-5p targets MMP2 to protect brain injury in hypertensive intracerebral hemorrhage via inactivation of the Wnt/β-catenin signaling pathway. Ann. Transl. Med. 2022, 10, 571. [Google Scholar] [CrossRef]
- Wenting, L.; Wei, Z.; Lin, C.; Ping, Z. Effects of microRNA-145 on proliferation and migration of rat arterial vascular smooth muscle cells through targeting MMP-9. Shandong Med. J. 2017, 57, 4. [Google Scholar]
- Shi, L.; Wang, Z.; Sun, G.; Wan, Y.; Guo, J.; Fu, X. miR-145 inhibits migration and invasion of glioma stem cells by targeting ABCG2. Neuromolecular Med. 2014, 16, 517–528. [Google Scholar] [CrossRef]
- Malhotra, J. Molecular and genetic epidemiology of cancer in low- and medium-income countries. Ann. Glob. Health 2014, 80, 418–425. [Google Scholar] [CrossRef]
- Choudhari, R.; Sedano, M.J.; Harrison, A.L.; Subramani, R.; Lin, K.Y.; Ramos, E.I.; Lakshmanaswamy, R.; Gadad, S.S. Long noncoding RNAs in cancer: From discovery to therapeutic targets. Adv. Clin. Chem. 2020, 95, 105–147. [Google Scholar] [CrossRef]
- Grabherr, M.G.; Haas, B.J.; Yassour, M.; Levin, J.Z.; Thompson, D.A.; Amit, I.; Adiconis, X.; Fan, L.; Raychowdhury, R.; Zeng, Q.; et al. Full-length transcriptome assembly from RNA-Seq data without a reference genome. Nat. Biotechnol. 2011, 29, 644–652. [Google Scholar] [CrossRef] [PubMed]
- Gibb, E.A.; Brown, C.J.; Lam, W.L. The functional role of long non-coding RNA in human carcinomas. Mol. Cancer 2011, 10, 38. [Google Scholar] [CrossRef]
- Martinez-Terroba, E.; Plasek-Hegde, L.M.; Chiotakakos, I.; Li, V.; de Miguel, F.J.; Robles-Oteiza, C.; Tyagi, A.; Politi, K.; Zamudio, J.R.; Dimitrova, N. Overexpression of Malat1 drives metastasis through inflammatory reprogramming of the tumor microenvironment. Sci. Immunol. 2024, 9, eadh5462. [Google Scholar] [CrossRef] [PubMed]
- Jin, Y.; Feng, S.J.; Qiu, S.; Shao, N.; Zheng, J.H. LncRNA MALAT1 promotes proliferation and metastasis in epithelial ovarian cancer via the PI3K-AKT pathway. Eur. Rev. Med. Pharmacol. Sci. 2017, 21, 3176–3184. [Google Scholar] [PubMed]
- Yuan, S.X.; Yang, F.; Yang, Y.; Tao, Q.F.; Zhang, J.; Huang, G.; Yang, Y.; Wang, R.Y.; Yang, S.; Huo, X.S.; et al. Long noncoding RNA associated with microvascular invasion in hepatocellular carcinoma promotes angiogenesis and serves as a predictor for hepatocellular carcinoma patients’ poor recurrence-free survival after hepatectomy. Hepatology 2012, 56, 2231–2241. [Google Scholar] [CrossRef]
- Roy, R.; Morad, G.; Jedinak, A.; Moses, M.A. Metalloproteinases and their roles in human cancer. Anat. Rec. 2020, 303, 1557–1572. [Google Scholar] [CrossRef]
- Verma, R.P.; Hansch, C. Matrix metalloproteinases (MMPs): Chemical-biological functions and (Q)SARs. Bioorg. Med. Chem. 2007, 15, 2223–2268. [Google Scholar] [CrossRef]
- Werner, J.A.; Rathcke, I.O.; Mandic, R. The role of matrix metalloproteinases in squamous cell carcinomas of the head and neck. Clin. Exp. Metastasis 2002, 19, 275–282. [Google Scholar] [CrossRef]
- Asha Nair, S.; Karunagaran, D.; Nair, M.B.; Sudhakaran, P.R. Changes in matrix metalloproteinases and their endogenous inhibitors during tumor progression in the uterine cervix. J. Cancer Res. Clin. Oncol. 2003, 129, 123–131. [Google Scholar] [CrossRef]
- Bauvois, B. New facets of matrix metalloproteinases MMP-2 and MMP-9 as cell surface transducers: Outside-in signaling and relationship to tumor progression. Biochim. Biophys. Acta (BBA) Rev. Cancer 2012, 1825, 29–36. [Google Scholar] [CrossRef]
- Vance, K.W.; Ponting, C.P. Transcriptional regulatory functions of nuclear long noncoding RNAs. Trends Genet. 2014, 30, 348–355. [Google Scholar] [CrossRef] [PubMed]
- Wang, K.C.; Chang, H.Y. Molecular mechanisms of long noncoding RNAs. Mol. Cell 2011, 43, 904–914. [Google Scholar] [CrossRef] [PubMed]
- Sun, M.; Kraus, W.L. From discovery to function: The expanding roles of long noncoding RNAs in physiology and disease. Endocr. Rev. 2015, 36, 25–64. [Google Scholar] [CrossRef] [PubMed]
- Geisler, S.; Coller, J. RNA in unexpected places: Long non-coding RNA functions in diverse cellular contexts. Nat. Rev. Mol. Cell Biol. 2013, 14, 699–712. [Google Scholar] [CrossRef]
- Wu, X.; Sui, Z.; Zhang, H.; Wang, Y.; Yu, Z. Integrated Analysis of lncRNA-Mediated ceRNA Network in Lung Adenocarcinoma. Front. Oncol. 2020, 10, 554759. [Google Scholar] [CrossRef]
- Bilan, F.; Amini, M.; Doustvandi, M.A.; Tohidast, M.; Baghbanzadeh, A.; Hosseini, S.S.; Mokhtarzadeh, A.; Baradaran, B. Simultaneous suppression of miR-21 and restoration of miR-145 in gastric cancer cells; a promising strategy for inhibition of cell proliferation and migration. Bioimpacts 2024, 14, 27764. [Google Scholar] [CrossRef]
- Luo, B.; Yuan, Y.; Zhu, Y.; Liang, S.; Dong, R.; Hou, J.; Li, P.; Xing, Y.; Lu, Z.; Lo, R.; et al. microRNA-145-5p inhibits prostate cancer bone metastatic by modulating the epithelial-mesenchymal transition. Front. Oncol. 2022, 12, 988794. [Google Scholar] [CrossRef]









Disclaimer/Publisher’s Note: The statements, opinions and data contained in all publications are solely those of the individual author(s) and contributor(s) and not of MDPI and/or the editor(s). MDPI and/or the editor(s) disclaim responsibility for any injury to people or property resulting from any ideas, methods, instructions or products referred to in the content. |
© 2025 by the authors. Licensee MDPI, Basel, Switzerland. This article is an open access article distributed under the terms and conditions of the Creative Commons Attribution (CC BY) license (https://creativecommons.org/licenses/by/4.0/).
Share and Cite
Wang, W.; Lu, Y.; Qin, G.-M.; Ni, L.-F.; Xu, B.-X.; Liu, C.-F.; Yu, B.-F.; Wang, H.-L.; Pang, M. LncRNA RP11-297P16.4 Promotes the Invasion and Metastasis of Non-Small-Cell Lung Carcinoma by Targeting the miR-145-5p/MMP-2/9 Axis. Biomedicines 2025, 13, 617. https://doi.org/10.3390/biomedicines13030617
Wang W, Lu Y, Qin G-M, Ni L-F, Xu B-X, Liu C-F, Yu B-F, Wang H-L, Pang M. LncRNA RP11-297P16.4 Promotes the Invasion and Metastasis of Non-Small-Cell Lung Carcinoma by Targeting the miR-145-5p/MMP-2/9 Axis. Biomedicines. 2025; 13(3):617. https://doi.org/10.3390/biomedicines13030617
Chicago/Turabian StyleWang, Wei, Yu Lu, Guang-Mei Qin, Lin-Feng Ni, Bai-Xue Xu, Chao-Feng Liu, Bao-Feng Yu, Hai-Long Wang, and Min Pang. 2025. "LncRNA RP11-297P16.4 Promotes the Invasion and Metastasis of Non-Small-Cell Lung Carcinoma by Targeting the miR-145-5p/MMP-2/9 Axis" Biomedicines 13, no. 3: 617. https://doi.org/10.3390/biomedicines13030617
APA StyleWang, W., Lu, Y., Qin, G.-M., Ni, L.-F., Xu, B.-X., Liu, C.-F., Yu, B.-F., Wang, H.-L., & Pang, M. (2025). LncRNA RP11-297P16.4 Promotes the Invasion and Metastasis of Non-Small-Cell Lung Carcinoma by Targeting the miR-145-5p/MMP-2/9 Axis. Biomedicines, 13(3), 617. https://doi.org/10.3390/biomedicines13030617

