Insights into the Correlation and Immune Crosstalk Between COVID-19 and Sjögren’s Syndrome Keratoconjunctivitis Sicca via Weighted Gene Coexpression Network Analysis and Machine Learning
Abstract
1. Introduction
2. Materials and Methods
2.1. Datasets and Clinical Profiles of COVID-19 and SS-KCS
2.2. Identification of Common DEGs Between COVID-19 and SS-KCS
2.3. Functional Annotation of Common DEGs
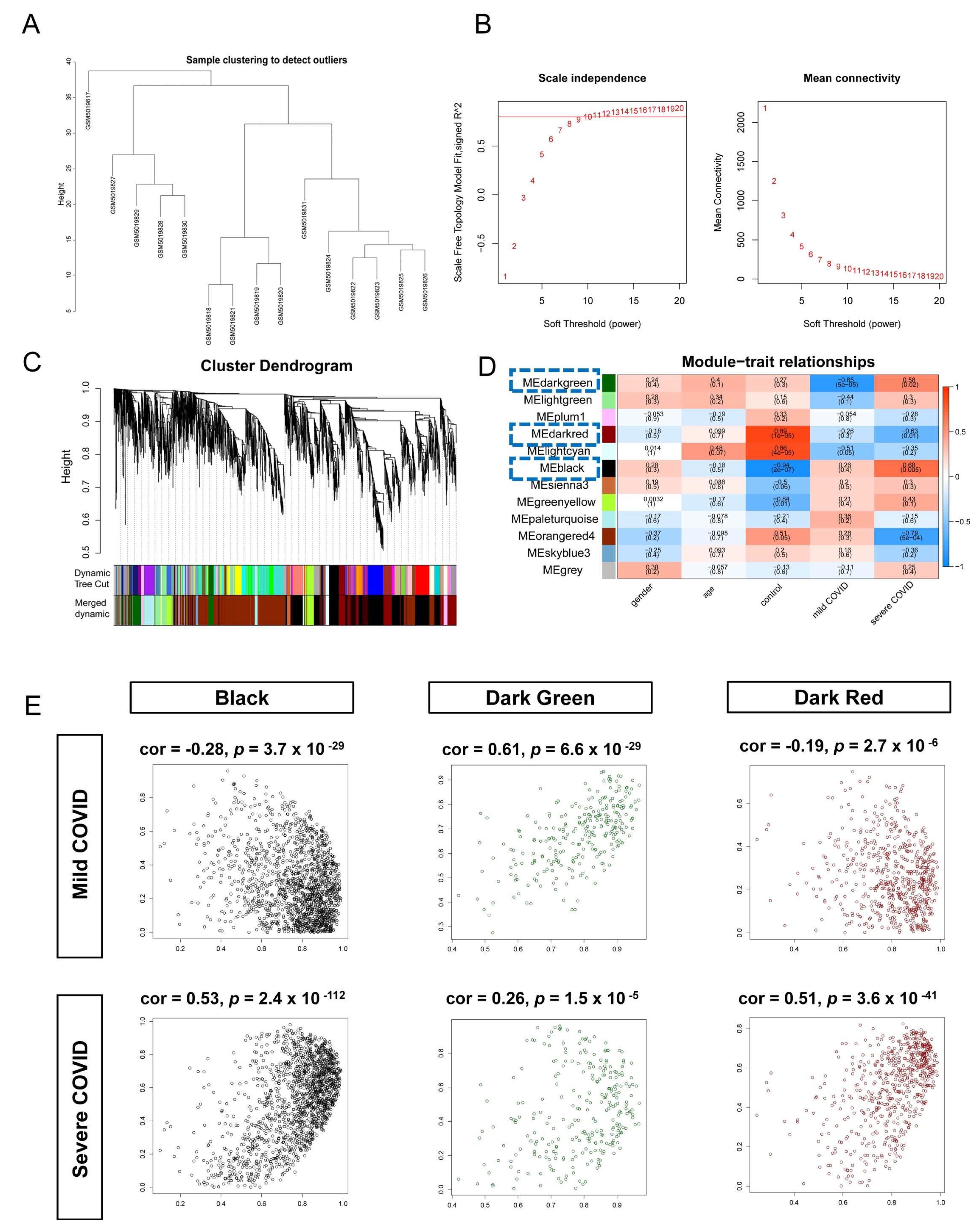
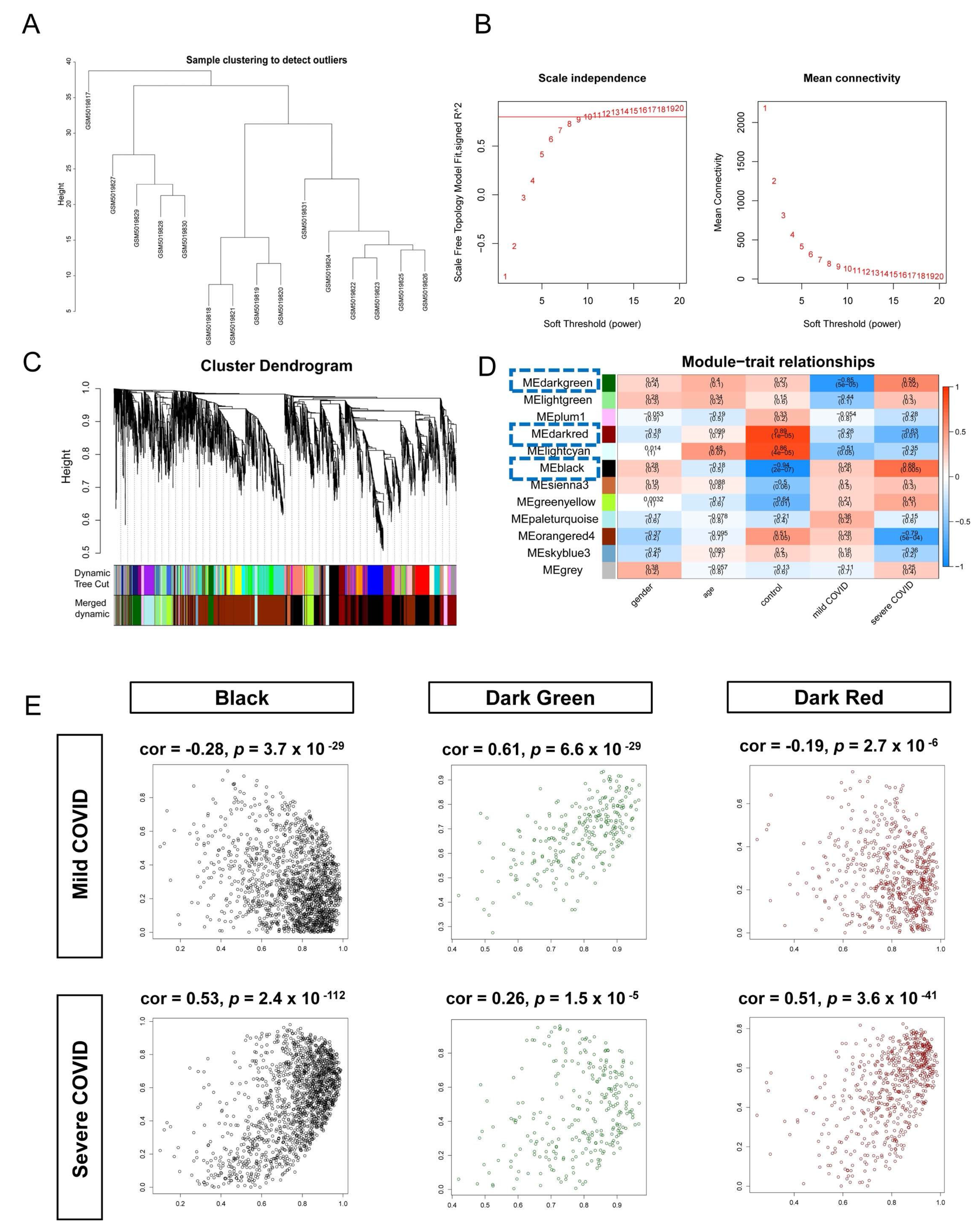
2.4. Construction of WGCNA Modules and Identification of COVID-19-Related Genes
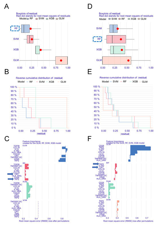
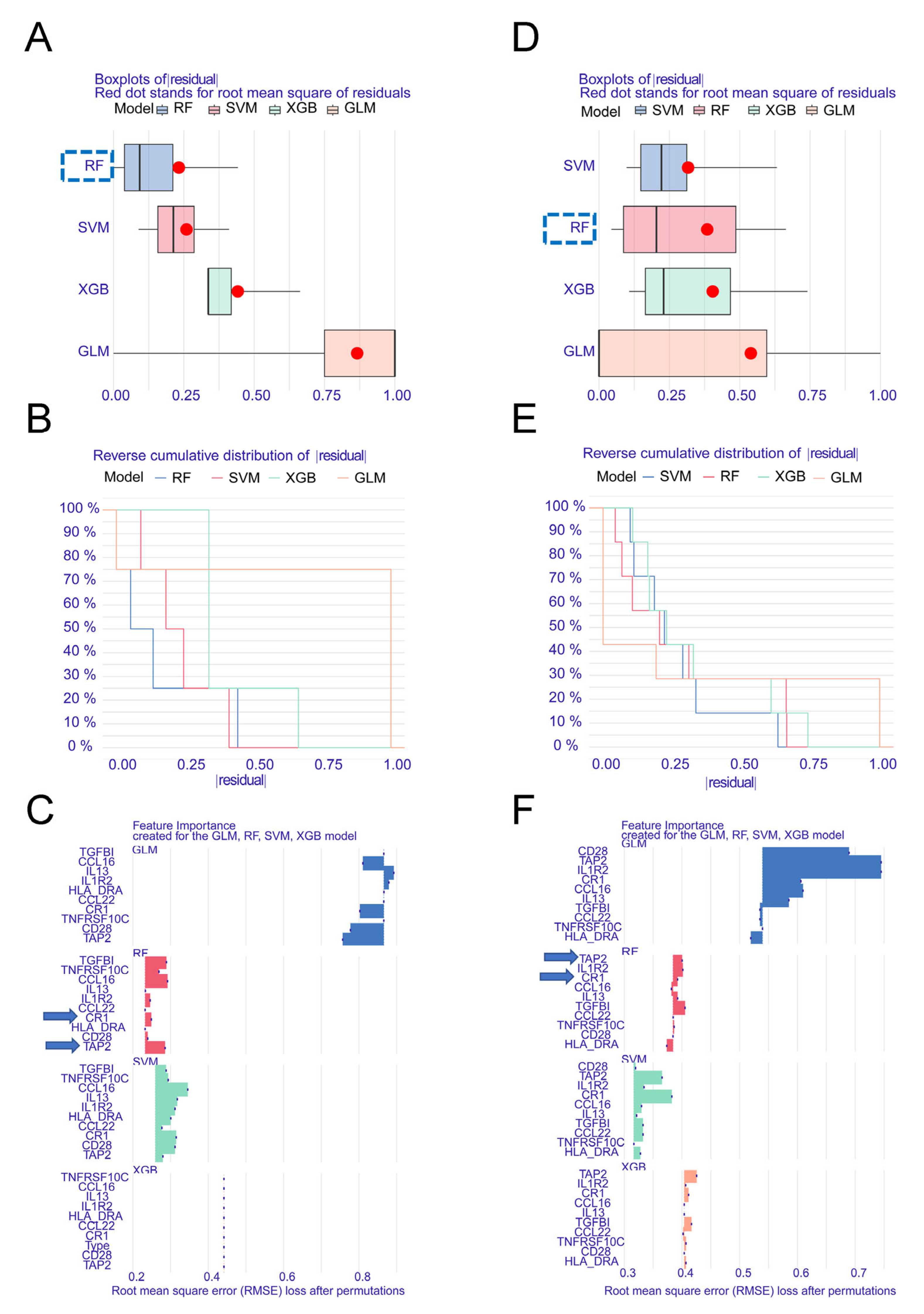
2.5. Identification of Hub Common Genes via Machine Learning
2.6. Validation of the Clinical Relevance of Hub Genes
2.7. Analysis of Microenvironmental Immune Cells in COVID-19 and SS-KCS
2.8. Analysis of Immune Crosstalk with Hub Genes and Immune Cells
2.9. Statistical Analysis
3. Results
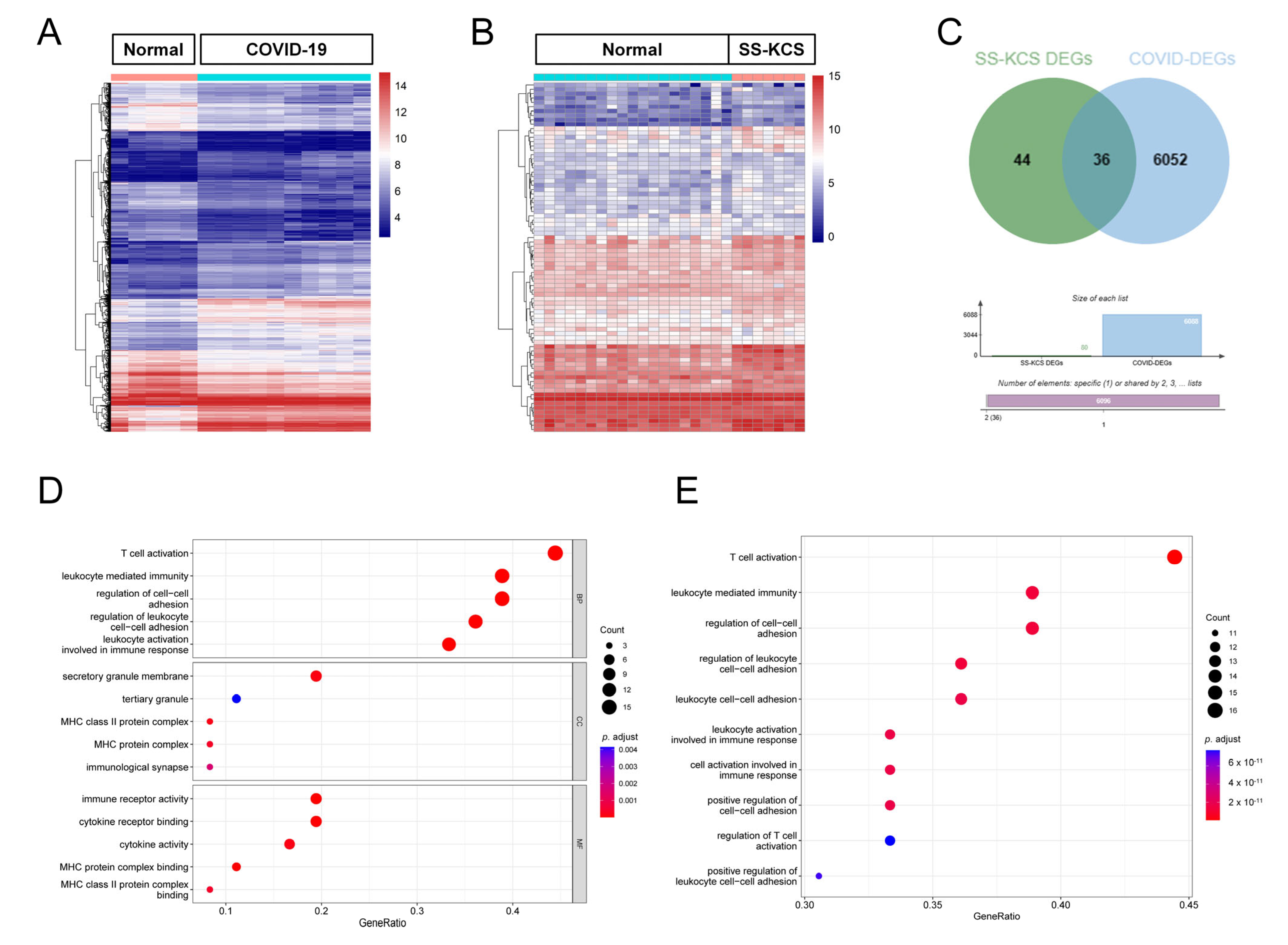
3.1. Preliminary Screening and Annotation of COVID-19- and SS-KCS-Related Genes
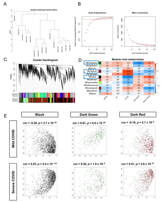
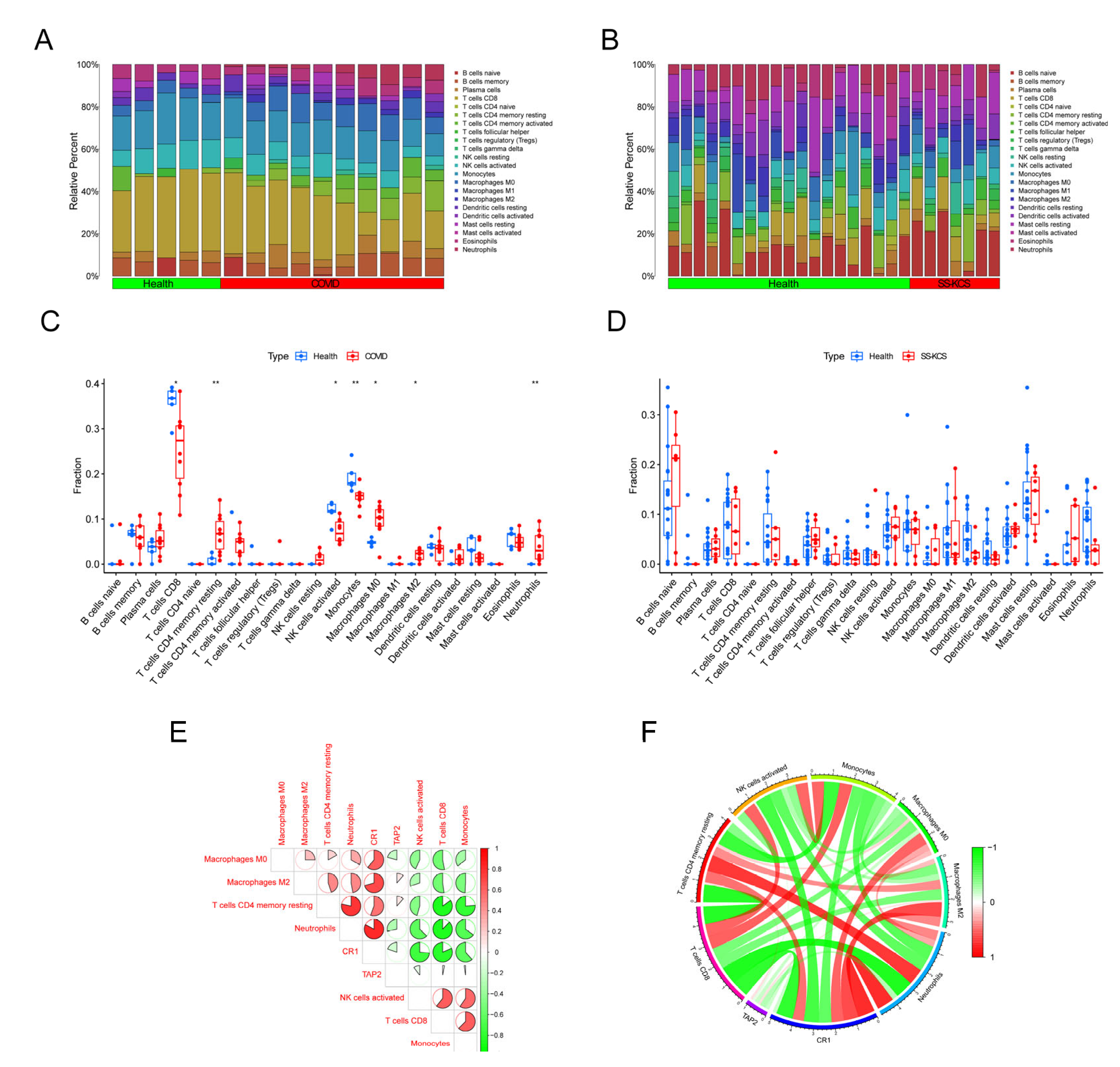
3.2. Identification of COVID-19-Related Genes Through the Construction of mRNA Coexpression Modules
3.3. Screening for Common Hub Genes Correlated with COVID-19 and SS-KCS
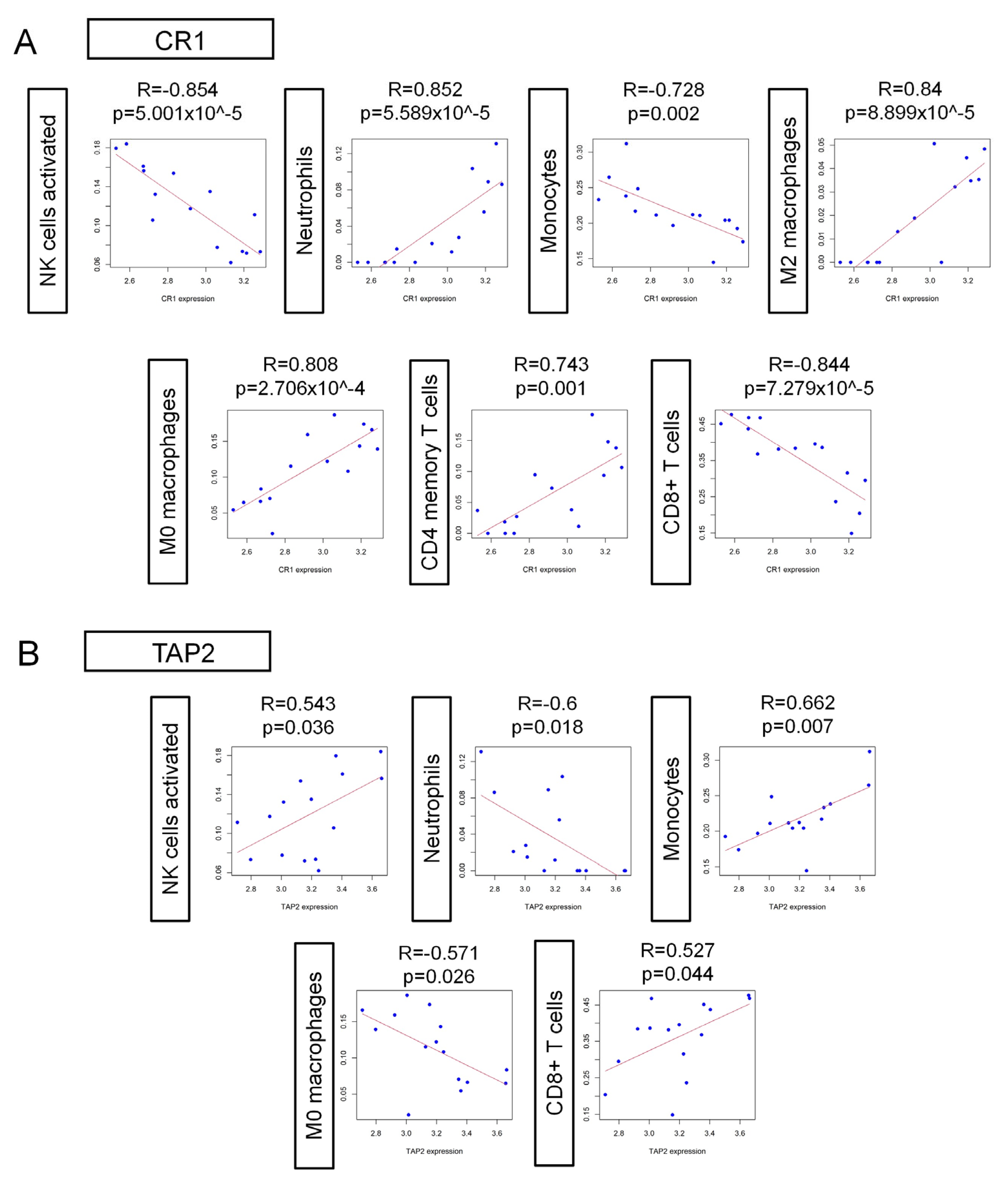
3.4. Verification of Clinical Correlation of CR1 and TAP2 in the COVID-19 Dataset
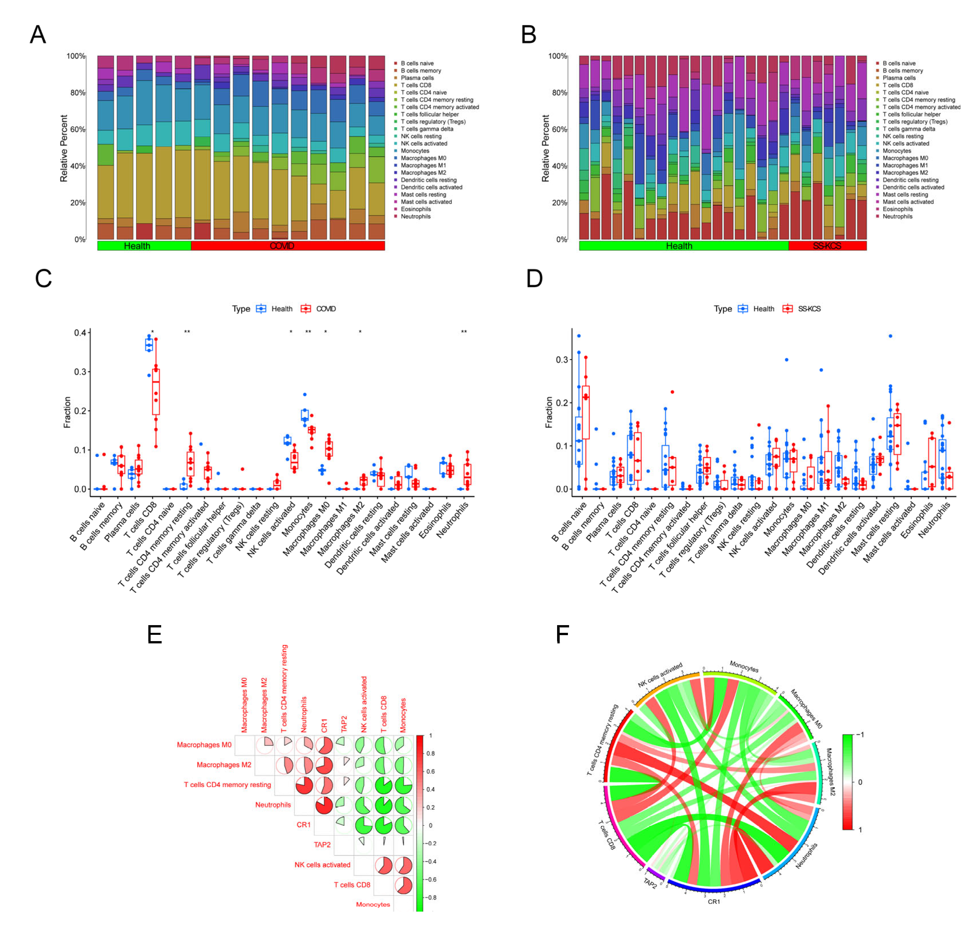
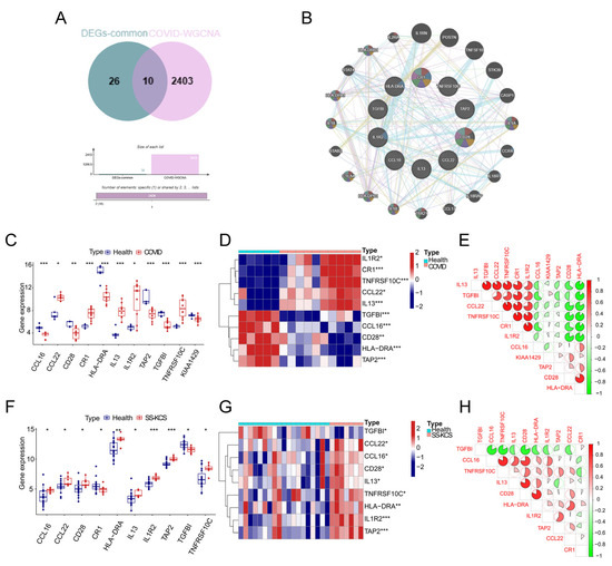
3.5. Qualification of Immune Cell Infiltration Within the Microenvironment of COVID-19 and SS-KCS
3.6. Correlation Between CR1, TAP2, and the Microenvironmental Immune Cells
4. Discussion
5. Conclusions
Supplementary Materials
Author Contributions
Funding
Institutional Review Board Statement
Informed Consent Statement
Data Availability Statement
Conflicts of Interest
Abbreviations
| COVID-19 | Novel coronavirus disease 2019 |
| ACE2 | Angiotensin-converting enzyme 2 receptors |
| SS-KCS | Sjögren’s syndrome keratoconjunctivitis sicca |
| DEG | Differentially expressed gene |
| CIBERSORT | Cell type identification by estimating the relative subsets of RNA transcripts |
| KEGG | Kyoto Encyclopedia of Genes and Genomes |
| GO | Gene ontology |
| SVM | Support vector machine |
| XGB | Extreme gradient boosting |
| RF | Random forest |
| GLM | Generalized linear model |
| AUC | Area under the curve |
References
- Hoffmann, M.; Kleine-Weber, H.; Schroeder, S.; Kruger, N.; Herrler, T.; Erichsen, S.; Schiergens, T.S.; Herrler, G.; Wu, N.-H.; Nitsche, A. SARS-CoV-2 Cell Entry Depends on ACE2 and TMPRSS2 and Is Blocked by a Clinically Proven Protease Inhibitor. Cell 2020, 181, 271–280.e8. [Google Scholar] [CrossRef] [PubMed]
- Shi, Y.; Wang, Y.; Shao, C.; Huang, J.; Gan, J.; Huang, X.; Bucci, E.; Piacentini, M.; Ippolito, G.; Melino, G. COVID-19 infection: The perspectives on immune responses. Cell Death Differ. 2020, 27, 1451–1454. [Google Scholar] [CrossRef] [PubMed]
- Ye, Q.; Wang, B.; Mao, J. The pathogenesis and treatment of the ‘Cytokine Storm’ in COVID-19. J. Infect. 2020, 80, 607–613. [Google Scholar] [CrossRef] [PubMed]
- Aggarwal, S.; Gollapudi, S.; Gupta, S. Increased TNF-alpha-induced apoptosis in lymphocytes from aged humans: Changes in TNF-alpha receptor expression and activation of caspases. J. Immunol. 1999, 162, 2154–2161. [Google Scholar] [CrossRef] [PubMed]
- Gu, J.; Gong, E.; Zhang, B.; Zheng, J.; Gao, Z.; Zhong, Y.; Zou, W.; Zhan, J.; Wang, S.; Xie, Z.; et al. Multiple organ infection and the pathogenesis of SARS. J. Exp. Med. 2005, 202, 415–424. [Google Scholar] [CrossRef] [PubMed]
- McLane, L.M.; Abdel-Hakeem, M.S.; Wherry, E.J. CD8 T Cell Exhaustion During Chronic Viral Infection and Cancer. Annu. Rev. Immunol. 2019, 37, 457–495. [Google Scholar] [CrossRef]
- Hashimoto, M.; Kamphorst, A.O.; Im, S.J.; Kissick, H.T.; Pillai, R.N.; Ramalingam, S.S.; Araki, K.; Ahmed, R. CD8 T Cell Exhaustion in Chronic Infection and Cancer: Opportunities for Interventions. Annu. Rev. Med. 2018, 69, 301–318. [Google Scholar] [CrossRef]
- Bjordal, O.; Norheim, K.B.; Rødahl, E.; Jonsson, R.; Omdal, R. Primary Sjogren’s syndrome and the eye. Surv. Ophthalmol. 2020, 65, 119–132. [Google Scholar] [CrossRef]
- Shah, R.; Amador, C.; Tormanen, K.; Ghiam, S.; Saghizadeh, M.; Arumugaswami, V.; Kumar, A.; Kramerov, A.A.; Ljubimov, A.V. Systemic diseases and the cornea. Exp. Eye Res. 2021, 204, 108455. [Google Scholar] [CrossRef] [PubMed]
- Chang, R.; Chen, T.Y.-T.; Wang, S.-I.; Hung, Y.-M.; Chen, H.-Y.; Wei, C.-C.J. Risk of autoimmune diseases in patients with COVID-19: A retrospective cohort study. EClinicalMedicine 2023, 56, 101783. [Google Scholar] [CrossRef]
- Chowdhury, F.; Grigoriadou, S.; Bombardieri, M. Severity of COVID-19 infection in primary Sjogren’s syndrome and the emerging evidence of COVID-19-induced xerostomia. Clin. Exp. Rheumatol. 2021, 39 (Suppl. 133), 215–222. [Google Scholar] [CrossRef] [PubMed]
- Lai, Y.; Lin, P.; Lin, F.; Chen, M.; Lin, C.; Lin, X.; Wu, L.; Zheng, M.; Chen, J. Identification of immune microenvironment subtypes and signature genes for Alzheimer’s disease diagnosis and risk prediction based on explainable machine learning. Front. Immunol. 2022, 13, 1046410. [Google Scholar] [CrossRef] [PubMed]
- Zheng, Q.; Wang, D.; Lin, R.; Lv, Q.; Wang, W. IFI44 is an immune evasion biomarker for SARS-CoV-2 and Staphylococcus aureus infection in patients with RA. Front. Immunol. 2022, 13, 1013322. [Google Scholar] [CrossRef]
- Zhang, C.; Ma, Z.; Nan, X.; Wang, W.; Zeng, X.; Chen, J.; Cai, Z.; Wang, J. Comprehensive analysis to identify the influences of SARS-CoV-2 infections to inflammatory bowel disease. Front. Immunol. 2023, 14, 1024041. [Google Scholar] [CrossRef] [PubMed]
- Liu, W.; Han, F.; Wan, M.; Yang, X.Z. Integrated bioinformatics analysis identifies shared immune changes between ischemic stroke and COVID 19. Front. Immunol. 2023, 14, 1102281. [Google Scholar] [CrossRef]
- Luo, H.; Zhou, X. Bioinformatics analysis of potential common pathogenic mechanisms for COVID-19 infection and primary Sjogren’s syndrome. Front. Immunol. 2022, 13, 938837. [Google Scholar] [CrossRef]
- Zhang, Q.; Meng, Y.; Wang, K.; Zhang, X.; Chen, W.; Sheng, J.; Qiu, Y.; Diao, H.; Li, L. Inflammation and Antiviral Immune Response Associated With Severe Progression of COVID-19. Front. Immunol. 2021, 12, 631226. [Google Scholar] [CrossRef] [PubMed]
- Liu, Y.; Chen, H.; Cui, H. Key Genes of Immunity Associated with Pterygium and Primary Sjogren’s Syndrome. Int. J. Mol. Sci. 2023, 24, 2047. [Google Scholar] [CrossRef] [PubMed]
- Kozela, E.; Juknat, A.; Gao, F.; Kaushansky, N.; Coppola, G.; Vogel, Z. Pathways and gene networks mediating the regulatory effects of cannabidiol, a nonpsychoactive cannabinoid, in autoimmune T cells. J. Neuroinflamm. 2016, 13, 136. [Google Scholar] [CrossRef] [PubMed]
- Ni, Y.; Zhang, Z.; Chen, G.; Long, W.; Tong, L.; Zeng, J. Integrated analyses identify potential prognostic markers for uveal melanoma. Exp. Eye Res. 2019, 187, 107780. [Google Scholar] [CrossRef]
- Langfelder, P.; Horvath, S. WGCNA: An R package for weighted correlation network analysis. BMC Bioinform. 2008, 9, 559. [Google Scholar] [CrossRef]
- Newman, A.M.; Liu, C.L.; Green, M.R.; Gentles, A.J.; Feng, W.; Xu, Y.; Hoang, C.D.; Diehn, M.; Alizadeh, A.A. Robust enumeration of cell subsets from tissue expression profiles. Nat. Methods 2015, 12, 453–457. [Google Scholar] [CrossRef]
- Barabino, S. A Narrative Review of Current Understanding and Classification of Dry Eye Disease with New Insights on the Impact of Dry Eye during the COVID-19 Pandemic. Ophthalmol. Ther. 2021, 10, 495–507. [Google Scholar] [CrossRef] [PubMed]
- Galeotti, C.; Bayry, J. Autoimmune and inflammatory diseases following COVID-19. Nat. Rev. Rheumatol. 2020, 16, 413–414. [Google Scholar] [CrossRef]
- Votto, M.; Castagnoli, R.; Marseglia, G.L.; Licari, A.; Brambilla, I. COVID-19 and autoimmune diseases: Is there a connection? Curr. Opin. Allergy Clin. Immunol. 2023, 23, 185–192. [Google Scholar] [CrossRef]
- Hakim, F.E.; Farooq, A.V. Dry Eye Disease: An Update in 2022. JAMA 2022, 327, 478–479. [Google Scholar] [CrossRef] [PubMed]
- Fan, Q.; Liang, M.; Kong, W.; Zhang, W.; Wang, H.; Chu, J.; Fang, X.; Song, Y.; Gao, W.; Wang, Y. Wearing face masks and possibility for dry eye during the COVID-19 pandemic. Sci. Rep. 2022, 12, 6214. [Google Scholar] [CrossRef]
- Pandey, S.K.; Sharma, V. Mask-associated dry eye disease and dry eye due to prolonged screen time: Are we heading towards a new dry eye epidemic during the COVID-19 era? Indian J. Ophthalmol. 2021, 69, 448–449. [Google Scholar] [CrossRef]
- Yao, Q.; Song, Z.; Wang, B.; Qin, Q.; Zhang, J.-A. Identifying Key Genes and Functionally Enriched Pathways in Sjogren’s Syndrome by Weighted Gene Co-Expression Network Analysis. Front. Genet. 2019, 10, 1142. [Google Scholar] [CrossRef] [PubMed]
- Hu, R.-W.; Liu, C.; Yan, Y.-Y.; Li, D. Identification of hub genes and molecular subtypes in COVID-19 based on WGCNA. Eur. Rev. Med. Pharmacol. Sci. 2021, 25, 6411–6424. [Google Scholar]
- Hasankhani, A.; Bahrami, A.; Sheybani, N.; Aria, B.; Hemati, B.; Fatehi, F.; Farahani, H.G.M.; Javanmard, G.; Rezaee, M.; Kastelic, J.P.; et al. Differential Co-Expression Network Analysis Reveals Key Hub-High Traffic Genes as Potential Therapeutic Targets for COVID-19 Pandemic. Front. Immunol. 2021, 12, 789317. [Google Scholar] [CrossRef]
- Zhang, W.; Liu, L.; Xiao, X.; Zhou, H.; Peng, Z.; Wang, W.; Huang, L.; Xie, Y.; Xu, H.; Tao, L.; et al. Identification of common molecular signatures of SARS-CoV-2 infection and its influence on acute kidney injury and chronic kidney disease. Front. Immunol. 2023, 14, 961642. [Google Scholar] [CrossRef] [PubMed]
- Zhu, X.-C.; Yu, J.-T.; Jiang, T.; Wang, P.; Cao, L.; Tan, L. CR1 in Alzheimer’s disease. Mol. Neurobiol. 2015, 51, 753–765. [Google Scholar] [CrossRef] [PubMed]
- Aguado, M.T.; Lambris, J.D.; Tsokos, G.C.; Burger, R.; Bitter-Suermann, D.; Tamerius, J.D.; Dixon, F.J.; Theofilopoulos, A.N. Monoclonal antibodies against complement 3 neoantigens for detection of immune complexes and complement activation. Relationship between immune complex levels, state of C3, and numbers of receptors for C3b. J. Clin. Investig. 1985, 76, 1418–1426. [Google Scholar] [CrossRef] [PubMed]
- Thomsen, B.S.; Oxholm, P.; Manthorpe, R.; Nielsen, H. Complement C3b receptors on erythrocytes, circulating immune complexes, and complement C3 split products in patients with primary Sjogren’s syndrome. Arthritis Rheum. 1986, 29, 857–862. [Google Scholar] [CrossRef] [PubMed]
- Kisserli, A.; Schneider, N.; Audonnet, S.; Tabary, T.; Goury, A.; Cousson, J.; Mahmoudi, R.; Bani-Sadr, F.; Kanagaratnam, L.; Jolly, D.; et al. Acquired decrease of the C3b/C4b receptor (CR1, CD35) and increased C4d deposits on erythrocytes from ICU COVID-19 patients. Immunobiology 2021, 226, 152093. [Google Scholar] [CrossRef] [PubMed]
- Channappanavar, R.; Fehr, A.R.; Vijay, R.; Mack, M.; Zhao, J.; Meyerholz, D.K.; Perlman, S. Dysregulated Type I Interferon, and Inflammatory Monocyte-Macrophage Responses Cause Lethal Pneumonia in SARS-CoV-Infected Mice. Cell Host Microbe 2016, 19, 181–193. [Google Scholar] [CrossRef] [PubMed]
- Qian, Y.; Wang, G.; Xue, F.; Chen, L.; Wang, Y.; Tang, L.; Yang, H. Genetic association between TAP1 and TAP2 polymorphisms and ankylosing spondylitis: A systematic review and meta-analysis. Inflamm. Res. 2017, 66, 653–661. [Google Scholar] [CrossRef] [PubMed]
- Fox, R.I.; Tornwall, J.; Michelson, P. Current issues in the diagnosis and treatment of Sjogren’s syndrome. Curr. Opin. Rheumatol. 1999, 11, 364–371. [Google Scholar] [CrossRef] [PubMed]
- Schiffer, R.; Baron, J.; Dagtekin, G.; Jahnen-Dechent, W.; Zwadlo-Klarwasser, G. Differential regulation of the expression of transporters associated with antigen processing, TAP1 and TAP2, by cytokines and lipopolysaccharide in primary human macrophages. Inflamm. Res. 2002, 51, 403–408. [Google Scholar] [CrossRef] [PubMed]








Disclaimer/Publisher’s Note: The statements, opinions and data contained in all publications are solely those of the individual author(s) and contributor(s) and not of MDPI and/or the editor(s). MDPI and/or the editor(s) disclaim responsibility for any injury to people or property resulting from any ideas, methods, instructions or products referred to in the content. |
© 2025 by the authors. Licensee MDPI, Basel, Switzerland. This article is an open access article distributed under the terms and conditions of the Creative Commons Attribution (CC BY) license (https://creativecommons.org/licenses/by/4.0/).
Share and Cite
Cheng, Y.; Zhao, L.; Yu, H.; Lin, J.; Li, M.; Zhang, H.; Zhu, H.; Cheng, H.; Huang, Q.; Liu, Y.; et al. Insights into the Correlation and Immune Crosstalk Between COVID-19 and Sjögren’s Syndrome Keratoconjunctivitis Sicca via Weighted Gene Coexpression Network Analysis and Machine Learning. Biomedicines 2025, 13, 579. https://doi.org/10.3390/biomedicines13030579
Cheng Y, Zhao L, Yu H, Lin J, Li M, Zhang H, Zhu H, Cheng H, Huang Q, Liu Y, et al. Insights into the Correlation and Immune Crosstalk Between COVID-19 and Sjögren’s Syndrome Keratoconjunctivitis Sicca via Weighted Gene Coexpression Network Analysis and Machine Learning. Biomedicines. 2025; 13(3):579. https://doi.org/10.3390/biomedicines13030579
Chicago/Turabian StyleCheng, Yaqi, Liang Zhao, Huan Yu, Jiayi Lin, Meng Li, Huini Zhang, Haocheng Zhu, Huanhuan Cheng, Qunai Huang, Yingjie Liu, and et al. 2025. "Insights into the Correlation and Immune Crosstalk Between COVID-19 and Sjögren’s Syndrome Keratoconjunctivitis Sicca via Weighted Gene Coexpression Network Analysis and Machine Learning" Biomedicines 13, no. 3: 579. https://doi.org/10.3390/biomedicines13030579
APA StyleCheng, Y., Zhao, L., Yu, H., Lin, J., Li, M., Zhang, H., Zhu, H., Cheng, H., Huang, Q., Liu, Y., Wang, T., & Ling, S. (2025). Insights into the Correlation and Immune Crosstalk Between COVID-19 and Sjögren’s Syndrome Keratoconjunctivitis Sicca via Weighted Gene Coexpression Network Analysis and Machine Learning. Biomedicines, 13(3), 579. https://doi.org/10.3390/biomedicines13030579

