The Diagnostic Significance of SLC26A2 and Its Potential Role in Ulcerative Colitis
Abstract
1. Introduction
2. Materials and Methods
2.1. Data Acquisition and Sample Collection
2.2. Weighted Gene Co-Expression Network Analysis (WGCNA)
2.3. Identification of Differentially Expressed Genes (DEGs)
2.4. Quantitative Real-Time Polymerase Chain Reaction (qRT-PCR)
2.5. Correlation Analysis
2.6. Single-Gene Gene Set Enrichment Analysis (Single-Gene GSEA)
2.7. Single Sample Gene Set Enrichment Analysis (ssGSEA)
2.8. Data Processing of Single-Cell Sequencing and Cell Communication Analysis
2.9. High-Dimension Weighted Gene Co-Expression Network Analysis (hdWGCNA)
2.10. Construction of PPI Network
2.11. Pathway Enrichment and Drug Prediction Analysis
2.12. Establishment of UC Model In Vivo
2.13. Hematoxylin and Eosin (H&E) and Immunofluorescence (IF) Staining
2.14. Statistical Analyses
3. Results
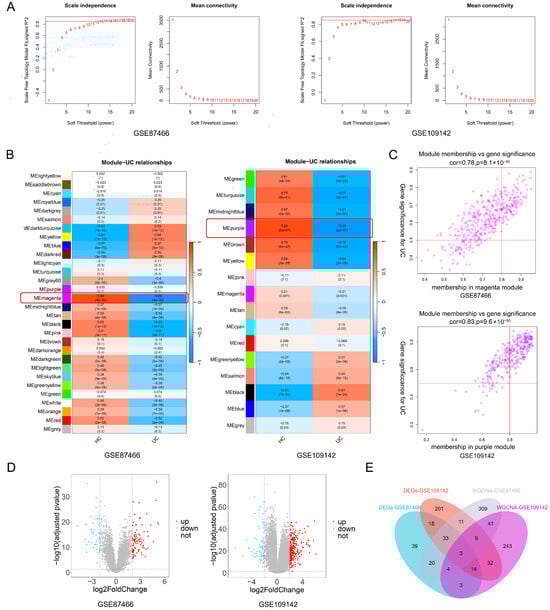
3.1. The Screening of Potential UC-Related Molecules by WGCNA Analyses
3.2. Clinical Significance of Potential UC-Related Molecules
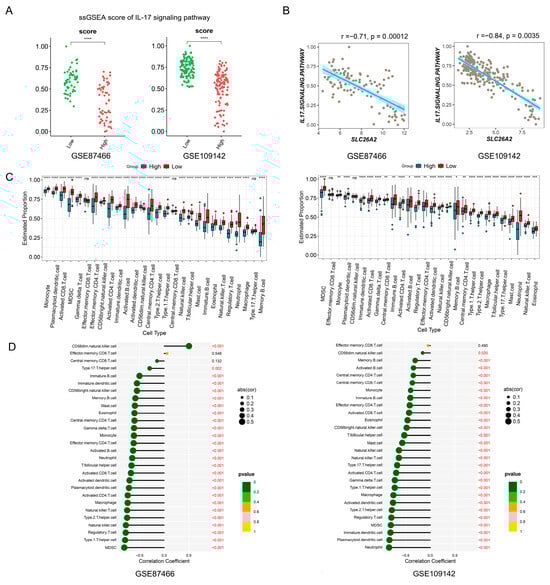
3.3. Enrichment Analysis of SLC26A2 and Its Potential Role in the UC Pathogenesis
3.4. Localization Analysis of SLC26A2 in Single-Cell Sequencing Data During the UC Pathogenesis
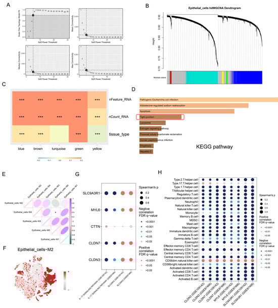
3.5. High-Dimensional Weighted Gene Co-Expression Network Analysis (hdWGCNA) Revealed the Potential Biological Functions of SLC26A2 at the Level of Single-Cell RNA-Seq
3.6. PPI Network Construction and Drug Prediction
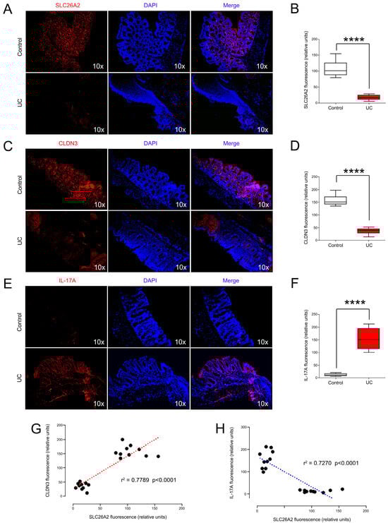
3.7. SLC26A2 Closely Associated with Tight Junctions and IL-17 Signals In Vivo
4. Discussion
5. Conclusions
Supplementary Materials
Author Contributions
Funding
Institutional Review Board Statement
Informed Consent Statement
Data Availability Statement
Conflicts of Interest
References
- Suarez Ferrer, C.; Mendoza, M.I.V.; Roman, L.A.S.; Lama, Y.G.; Moya, M.C.; Casas, M.G.; Garcia, L.A. Risk of thromboembolic phenomena in patients with inflammatory bowel disease. Gastroenterol. Hepatol. 2012, 35, 634–639. [Google Scholar] [PubMed]
- Narang, V.; Kaur, R.; Garg, B.; Mahajan, R.; Midha, V.; Sood, N.; Sood, A. Association of endoscopic and histological remission with clinical course in patients of ulcerative colitis. Intest. Res. 2018, 16, 55–61. [Google Scholar] [CrossRef]
- Buie, M.J.; Quan, J.; Windsor, J.W.; Coward, S.; Hansen, T.M.; King, J.A.; Kotze, P.G.; Gearry, R.B.; Ng, S.C.; Mak, J.W.Y.; et al. Global Hospitalization Trends for Crohn’s Disease and Ulcerative Colitis in the 21st Century: A Systematic Review with Temporal Analyses. Clin. Gastroenterol. Hepatol. 2023, 21, 2211–2221. [Google Scholar] [CrossRef]
- M’Koma, A.E. Inflammatory Bowel Disease: Clinical Diagnosis and Surgical Treatment-Overview. Medicina 2022, 58, 567. [Google Scholar] [CrossRef] [PubMed]
- Feuerstein, J.D.; Cheifetz, A.S. Ulcerative colitis: Epidemiology, diagnosis, and management. Mayo Clin. Proc. 2014, 89, 1553–1563. [Google Scholar] [CrossRef] [PubMed]
- Matowicka-Karna, J. Markers of inflammation, activation of blood platelets and coagulation disorders in inflammatory bowel diseases. Postepy. Hig. Med. Dosw. (Online) 2016, 70, 305–312. [Google Scholar] [CrossRef] [PubMed]
- Liu, D.; Saikam, V.; Skrada, K.A.; Merlin, D.; Iyer, S.S. Inflammatory bowel disease biomarkers. Med. Res. Rev. 2022, 42, 1856–1887. [Google Scholar] [CrossRef]
- Li, J.; Xia, F.; Reithmeier, R.A. N-glycosylation and topology of the human SLC26 family of anion transport membrane proteins. Am. J. Physiol. Cell. Physiol. 2014, 306, C943–C960. [Google Scholar] [CrossRef]
- Haila, S.; Hästbacka, J.; Böhling, T.; Karjalainen-Lindsberg, M.L.; Kere, J.; Saarialho-Kere, U. SLC26A2 (diastrophic dysplasia sulfate transporter) is expressed in developing and mature cartilage but also in other tissues and cell types. J. Histochem. Cytochem. 2001, 49, 973–982. [Google Scholar] [CrossRef] [PubMed]
- Biji, I.K.; Yadav, S.; Kulshrestha, S.; Saxena, R.; Kohli, S.; Verma, I.C.; Kumar, B.; Puri, R.D. Computational biology insights into genotype-clinical phenotype-protein phenotype relationships between novel SLC26A2 variants identified in inherited skeletal dysplasias. Eur. J. Med. Genet. 2022, 65, 104595. [Google Scholar] [CrossRef]
- Spyroglou, A.; Bozoglu, T.; Rawal, R.; De Leonardis, F.; Sterner, C.; Boulkroun, S.; Benecke, A.G.; Monti, L.; Zennaro, M.C.; Petersen, A.K.; et al. Diastrophic dysplasia sulfate transporter (SLC26A2) is expressed in the adrenal cortex and regulates aldosterone secretion. Hypertension 2014, 63, 1102–1109. [Google Scholar] [CrossRef] [PubMed][Green Version]
- Haila, S.; Saarialho-Kere, U.; Karjalainen-Lindsberg, M.L.; Lohi, H.; Airola, K.; Holmberg, C.; Hastbacka, J.; Kere, J.; Hoglund, P. The congenital chloride diarrhea gene is expressed in seminal vesicle, sweat gland, inflammatory colon epithelium, and in some dysplastic colon cells. Histochem. Cell. Biol. 2000, 113, 279–286. [Google Scholar] [CrossRef]
- Pitule, P.; Vycital, O.; Bruha, J.; Novak, P.; Hosek, P.; Treska, V.; Hlavata, I.; Soucek, P.; Kralickova, M.; Liska, V. Differential expression and prognostic role of selected genes in colorectal cancer patients. Anticancer. Res. 2013, 33, 4855–4865. [Google Scholar] [PubMed]
- Comelli, E.M.; Lariani, S.; Zwahlen, M.C.; Fotopoulos, G.; Holzwarth, J.A.; Cherbut, C.; Dorta, G.; Corthesy-Theulaz, I.; Grigorov, M. Biomarkers of human gastrointestinal tract regions. Mamm. Genome. 2009, 20, 516–527. [Google Scholar] [CrossRef] [PubMed]
- Bjerrum, J.T.; Nyberg, C.; Olsen, J.; Nielsen, O.H. Assessment of the validity of a multigene analysis in the diagnostics of inflammatory bowel disease. J. Intern. Med. 2014, 275, 484–493. [Google Scholar] [CrossRef] [PubMed]
- Zhang, L.; Li, J.; Zhang, Q.; Gao, J.; Zhao, K.; Asai, Y.; Hu, Z.; Gao, H. An Integrative analysis of single-cell RNA-seq, transcriptome and Mendelian randomization for the Identification and validation of NAD(+) Metabolism-Related biomarkers in ulcerative colitis. Int. Immunopharmacol. 2025, 145, 113765. [Google Scholar] [CrossRef] [PubMed]
- Lawrance, I.C.; Fiocchi, C.; Chakravarti, S. Ulcerative colitis and Crohn’s disease: Distinctive gene expression profiles and novel susceptibility candidate genes. Hum. Mol. Genet. 2001, 10, 445–456. [Google Scholar] [CrossRef]
- Li, X.L.; Zhou, C.Y.; Sun, Y.; Su, Z.Y.; Wang, X.; Jia, E.N.; Zhang, Q.; Jiang, X.F.; Qi, W.Q.; Xu, Y. Bioinformatic analysis of potential candidates for therapy of inflammatory bowel disease. Eur. Rev. Med. Pharmacol. Sci. 2015, 19, 4275–4284. [Google Scholar] [PubMed]
- Wan, D.; Wang, S.; Xu, Z.; Zan, X.; Liu, F.; Han, Y.; Jiang, M.; Wu, A.; Zhi, Q. PRKAR2A-derived circular RNAs promote the malignant transformation of colitis and distinguish patients with colitis-associated colorectal cancer. Clin. Transl. Med. 2022, 12, e683. [Google Scholar] [CrossRef] [PubMed]
- Fenton, C.G.; Taman, H.; Florholmen, J.; Sorbye, S.W.; Paulssen, R.H. Transcriptional Signatures That Define Ulcerative Colitis in Remission. Inflamm. Bowel. Dis. 2021, 27, 94–105. [Google Scholar] [CrossRef]
- Mitsialis, V.; Wall, S.; Liu, P.; Ordovas-Montanes, J.; Parmet, T.; Vukovic, M.; Spencer, D.; Field, M.; McCourt, C.; Toothaker, J.; et al. Single-Cell Analyses of Colon and Blood Reveal Distinct Immune Cell Signatures of Ulcerative Colitis and Crohn’s Disease. Gastroenterology 2020, 159, 591–608.e10. [Google Scholar] [CrossRef] [PubMed]
- Townsend, H.A.; Rosenberger, K.J.; Vanderlinden, L.A.; Inamo, J.; Zhang, F. Evaluating methods for integrating single-cell data and genetics to understand inflammatory disease complexity. Front. Immunol. 2024, 15, 1454263. [Google Scholar] [CrossRef] [PubMed]
- Keever-Keigher, M.R.; Harvey, L.; Williams, V.; Vyhlidal, C.A.; Ahmed, A.A.; Johnston, J.J.; Louiselle, D.A.; Grundberg, E.; Pastinen, T.; Friesen, C.A.; et al. Genomic insights into pediatric intestinal inflammatory and eosinophilic disorders using single-cell RNA-sequencing. Front. Immunol. 2024, 15, 1420208. [Google Scholar] [CrossRef] [PubMed]
- Langfelder, P.; Horvath, S. WGCNA: An R package for weighted correlation network analysis. BMC Bioinform. 2008, 9, 559. [Google Scholar] [CrossRef] [PubMed]
- Subramanian, A.; Tamayo, P.; Mootha, V.K.; Mukherjee, S.; Ebert, B.L.; Gillette, M.A.; Paulovich, A.; Pomeroy, S.L.; Golub, T.R.; Lander, E.S.; et al. Gene set enrichment analysis: A knowledge-based approach for interpreting genome-wide expression profiles. Proc. Natl. Acad. Sci. USA 2005, 102, 15545–15550. [Google Scholar] [CrossRef]
- Korsunsky, I.; Millard, N.; Fan, J.; Slowikowski, K.; Zhang, F.; Wei, K.; Baglaenko, Y.; Brenner, M.; Loh, P.R.; Raychaudhuri, S. Fast, sensitive and accurate integration of single-cell data with Harmony. Nat. Methods 2019, 16, 1289–1296. [Google Scholar] [CrossRef] [PubMed]
- Aran, D.; Looney, A.P.; Liu, L.; Wu, E.; Fong, V.; Hsu, A.; Chak, S.; Naikawadi, R.P.; Wolters, P.J.; Abate, A.R.; et al. Reference-based analysis of lung single-cell sequencing reveals a transitional profibrotic macrophage. Nat. Immunol. 2019, 20, 163–172. [Google Scholar] [CrossRef]
- Jin, S.; Guerrero-Juarez, C.F.; Zhang, L.; Chang, I.; Ramos, R.; Kuan, C.H.; Myung, P.; Plikus, M.V.; Nie, Q. Inference and analysis of cell-cell communication using CellChat. Nat. Commun. 2021, 12, 1088. [Google Scholar] [CrossRef] [PubMed]
- Morabito, S.; Reese, F.; Rahimzadeh, N.; Miyoshi, E.; Swarup, V. hdWGCNA identifies co-expression networks in high-dimensional transcriptomics data. Cell Rep. Methods 2023, 3, 100498. [Google Scholar] [CrossRef]
- Snel, B.; Lehmann, G.; Bork, P.; Huynen, M.A. STRING: A web-server to retrieve and display the repeatedly occurring neighbourhood of a gene. Nucleic Acids Res. 2000, 28, 3442–3444. [Google Scholar] [CrossRef]
- von Mering, C.; Huynen, M.; Jaeggi, D.; Schmidt, S.; Bork, P.; Snel, B. STRING: A database of predicted functional associations between proteins. Nucleic Acids Res. 2003, 31, 258–261. [Google Scholar] [CrossRef] [PubMed]
- Franceschini, A.; Szklarczyk, D.; Frankild, S.; Kuhn, M.; Simonovic, M.; Roth, A.; Lin, J.; Minguez, P.; Bork, P.; von Mering, C.; et al. STRING v9.1: Protein-protein interaction networks, with increased coverage and integration. Nucleic Acids Res. 2013, 41, D808–D815. [Google Scholar] [CrossRef] [PubMed]
- Szklarczyk, D.; Kirsch, R.; Koutrouli, M.; Nastou, K.; Mehryary, F.; Hachilif, R.; Gable, A.L.; Fang, T.; Doncheva, N.T.; Pyysalo, S.; et al. The STRING database in 2023: Protein-protein association networks and functional enrichment analyses for any sequenced genome of interest. Nucleic Acids Res. 2023, 51, D638–D646. [Google Scholar] [CrossRef] [PubMed]
- Shannon, P.; Markiel, A.; Ozier, O.; Baliga, N.S.; Wang, J.T.; Ramage, D.; Amin, N.; Schwikowski, B.; Ideker, T. Cytoscape: A software environment for integrated models of biomolecular interaction networks. Genome. Res. 2003, 13, 2498–2504. [Google Scholar] [CrossRef] [PubMed]
- Chen, E.Y.; Tan, C.M.; Kou, Y.; Duan, Q.; Wang, Z.; Meirelles, G.V.; Clark, N.R.; Ma’ayan, A. Enrichr: Interactive and collaborative HTML5 gene list enrichment analysis tool. BMC Bioinformatics 2013, 14, 128. [Google Scholar] [CrossRef]
- Kuleshov, M.V.; Jones, M.R.; Rouillard, A.D.; Fernandez, N.F.; Duan, Q.; Wang, Z.; Koplev, S.; Jenkins, S.L.; Jagodnik, K.M.; Lachmann, A.; et al. Enrichr: A comprehensive gene set enrichment analysis web server 2016 update. Nucleic Acids Res. 2016, 44, W90–W97. [Google Scholar] [CrossRef]
- Xie, Z.; Bailey, A.; Kuleshov, M.V.; Clarke, D.J.B.; Evangelista, J.E.; Jenkins, S.L.; Lachmann, A.; Wojciechowicz, M.L.; Kropiwnicki, E.; Jagodnik, K.M.; et al. Gene Set Knowledge Discovery with Enrichr. Curr. Protoc. 2021, 1, e90. [Google Scholar] [CrossRef]
- Cooper, H.S.; Murthy, S.; Kido, K.; Yoshitake, H.; Flanigan, A. Dysplasia and cancer in the dextran sulfate sodium mouse colitis model. Relevance to colitis-associated neoplasia in the human: A study of histopathology, B-catenin and p53 expression and the role of inflammation. Carcinogenesis 2000, 21, 757–768. [Google Scholar] [CrossRef]
- Amirmahani, F.; Ebrahimi, N.; Molaei, F.; Faghihkhorasani, F.; Goharrizi, K.J.; Mirtaghi, S.M.; Borjian-Boroujeni, M.; Hamblin, M.R. Approaches for the integration of big data in translational medicine: Single-cell and computational methods. Ann. N. Y. Acad. Sci. 2021, 1493, 3–28. [Google Scholar] [CrossRef] [PubMed]
- Jovic, D.; Liang, X.; Zeng, H.; Lin, L.; Xu, F.; Luo, Y. Single-cell RNA sequencing technologies and applications: A brief overview. Clin. Transl. Med. 2022, 12, e694. [Google Scholar] [CrossRef]
- Liu, S.; Zhao, Y.; Lu, S.; Zhang, T.; Lindenmeyer, M.T.; Nair, V.; Gies, S.E.; Wu, G.; Nelson, R.G.; Czogalla, J.; et al. Single-cell transcriptomics reveals a mechanosensitive injury signaling pathway in early diabetic nephropathy. Genome. Med. 2023, 15, 2. [Google Scholar] [CrossRef] [PubMed]
- Zou, C.; Zan, X.; Jia, Z.; Zheng, L.; Gu, Y.; Liu, F.; Han, Y.; Xu, C.; Wu, A.; Zhi, Q. Crosstalk between alternative splicing and inflammatory bowel disease: Basic mechanisms, biotechnological progresses and future perspectives. Clin. Transl. Med. 2023, 13, e1479. [Google Scholar] [CrossRef] [PubMed]
- Sun, Q.; Han, Y.; He, J.; Wang, J.; Ma, X.; Ning, Q.; Zhao, Q.; Jin, Q.; Yang, L.; Li, S.; et al. Long-read sequencing reveals the landscape of aberrant alternative splicing and novel therapeutic target in colorectal cancer. Genome. Med. 2023, 15, 76. [Google Scholar] [CrossRef] [PubMed]
- Englund, G.; Jacobson, A.; Rorsman, F.; Artursson, P.; Kindmark, A.; Ronnblom, A. Efflux transporters in ulcerative colitis: Decreased expression of BCRP (ABCG2) and Pgp (ABCB1). Inflamm. Bowel. Dis. 2007, 13, 291–297. [Google Scholar] [CrossRef] [PubMed]
- Hennenberg, E.M.; Eyking, A.; Reis, H.; Cario, E. MDR1A deficiency restrains tumor growth in murine colitis-associated carcinogenesis. PLoS ONE 2017, 12, e0180834. [Google Scholar] [CrossRef]
- Min, M.; Peng, L.H.; Sun, G.; Guo, M.Z.; Qiu, Z.W.; Yang, Y.S. Aquaporin 8 expression is reduced and regulated by microRNAs in patients with ulcerative colitis. Chin. Med. J. 2013, 126, 1532–1537. [Google Scholar] [CrossRef]
- Zhao, D.; Qin, D.; Yin, L.; Yang, Q. Integrated Bioinformatics Analysis and Experimental Verification of Immune Cell Infiltration and the Related Core Genes in Ulcerative Colitis. Pharmgenomics Pers. Med. 2023, 16, 629–643. [Google Scholar] [CrossRef]
- Fujino, S.; Andoh, A.; Bamba, S.; Ogawa, A.; Hata, K.; Araki, Y.; Bamba, T.; Fujiyama, Y. Increased expression of interleukin 17 in inflammatory bowel disease. Gut 2003, 52, 65–70. [Google Scholar] [CrossRef]
- Li, J.; Tian, H.; Jiang, H.J.; Han, B. Interleukin-17 SNPs and serum levels increase ulcerative colitis risk: A meta-analysis. World. J. Gastroenterol. 2014, 20, 15899–15909. [Google Scholar] [CrossRef]
- Buran, T.; Batir, M.B.; Cam, F.S.; Kasap, E.; Collu, F.; Celebi, H.B.G.; Sahin, M. Molecular analyses of ADAMTS-1, -4, -5, and IL-17 a cytokine relationship in patients with ulcerative colitis. BMC Gastroenterol. 2023, 23, 345. [Google Scholar] [CrossRef]
- Bunte, K.; Beikler, T. Th17 Cells and the IL-23/IL-17 Axis in the Pathogenesis of Periodontitis and Immune-Mediated Inflammatory Diseases. Int. J. Mol. Sci. 2019, 20, 3394. [Google Scholar] [CrossRef] [PubMed]
- Jiang, P.; Zheng, C.; Xiang, Y.; Malik, S.; Su, D.; Xu, G.; Zhang, M. The involvement of TH17 cells in the pathogenesis of IBD. Cytokine Growth Factor Rev. 2023, 69, 28–42. [Google Scholar] [CrossRef] [PubMed]
- Guo, X.; Rao, J.N.; Liu, L.; Zou, T.T.; Turner, D.J.; Bass, B.L.; Wang, J.Y. Regulation of adherens junctions and epithelial paracellular permeability: A novel function for polyamines. Am. J. Physiol. Cell. Physiol. 2003, 285, C1174–C1187. [Google Scholar] [CrossRef] [PubMed]
- Samak, G.; Chaudhry, K.K.; Gangwar, R.; Narayanan, D.; Jaggar, J.H.; Rao, R. Calcium/Ask1/MKK7/JNK2/c-Src signalling cascade mediates disruption of intestinal epithelial tight junctions by dextran sulfate sodium. Biochem. J. 2015, 465, 503–515. [Google Scholar] [CrossRef]
- Chelakkot, C.; Ghim, J.; Rajasekaran, N.; Choi, J.S.; Kim, J.H.; Jang, M.H.; Shin, Y.K.; Suh, P.G.; Ryu, S.H. Intestinal Epithelial Cell-Specific Deletion of PLD2 Alleviates DSS-Induced Colitis by Regulating Occludin. Sci. Rep. 2017, 7, 1573. [Google Scholar] [CrossRef]
- Xiao, Y.; Lian, H.; Zhong, X.S.; Krishnachaitanya, S.S.; Cong, Y.; Dashwood, R.H.; Savidge, T.C.; Powell, D.W.; Liu, X.; Li, Q. Matrix metalloproteinase 7 contributes to intestinal barrier dysfunction by degrading tight junction protein Claudin-7. Front. Immunol. 2022, 13, 1020902. [Google Scholar] [CrossRef]










| GEO ID | Source | Platform | Participants | Tissues | Attribute |
|---|---|---|---|---|---|
| GSE87466 | Array | GPL13158 | 87 active UC and 21 controls | Mucosal | Discovery |
| GSE109142 | RNA-seq | GPL16791 | 206 active UC and 20 controls | Mucosal | Discovery |
| GSE231993 | Single cell RNA-seq | GPL18573 | 4 active UC and 4 controls containing 37,967 cells | Mucosal | Discovery |
| GSE92415 | Array | GPL13158 | 87 active UC with clinical characteristics | Mucosal | Validation |
Disclaimer/Publisher’s Note: The statements, opinions and data contained in all publications are solely those of the individual author(s) and contributor(s) and not of MDPI and/or the editor(s). MDPI and/or the editor(s) disclaim responsibility for any injury to people or property resulting from any ideas, methods, instructions or products referred to in the content. |
© 2025 by the authors. Licensee MDPI, Basel, Switzerland. This article is an open access article distributed under the terms and conditions of the Creative Commons Attribution (CC BY) license (https://creativecommons.org/licenses/by/4.0/).
Share and Cite
Qian, L.; Hu, S.; Zhao, H.; Han, Y.; Dai, C.; Zan, X.; Zhi, Q.; Xu, C. The Diagnostic Significance of SLC26A2 and Its Potential Role in Ulcerative Colitis. Biomedicines 2025, 13, 461. https://doi.org/10.3390/biomedicines13020461
Qian L, Hu S, Zhao H, Han Y, Dai C, Zan X, Zhi Q, Xu C. The Diagnostic Significance of SLC26A2 and Its Potential Role in Ulcerative Colitis. Biomedicines. 2025; 13(2):461. https://doi.org/10.3390/biomedicines13020461
Chicago/Turabian StyleQian, Lijuan, Shuo Hu, Haizhou Zhao, Ye Han, Chenguang Dai, Xinquan Zan, Qiaoming Zhi, and Chunfang Xu. 2025. "The Diagnostic Significance of SLC26A2 and Its Potential Role in Ulcerative Colitis" Biomedicines 13, no. 2: 461. https://doi.org/10.3390/biomedicines13020461
APA StyleQian, L., Hu, S., Zhao, H., Han, Y., Dai, C., Zan, X., Zhi, Q., & Xu, C. (2025). The Diagnostic Significance of SLC26A2 and Its Potential Role in Ulcerative Colitis. Biomedicines, 13(2), 461. https://doi.org/10.3390/biomedicines13020461

