The Asia-Pacific Body Mass Index Classification and New-Onset Chronic Kidney Disease in Non-Diabetic Japanese Adults: A Community-Based Longitudinal Study from 1998 to 2023
Abstract
1. Introduction
2. Materials and Methods
2.1. Data Source
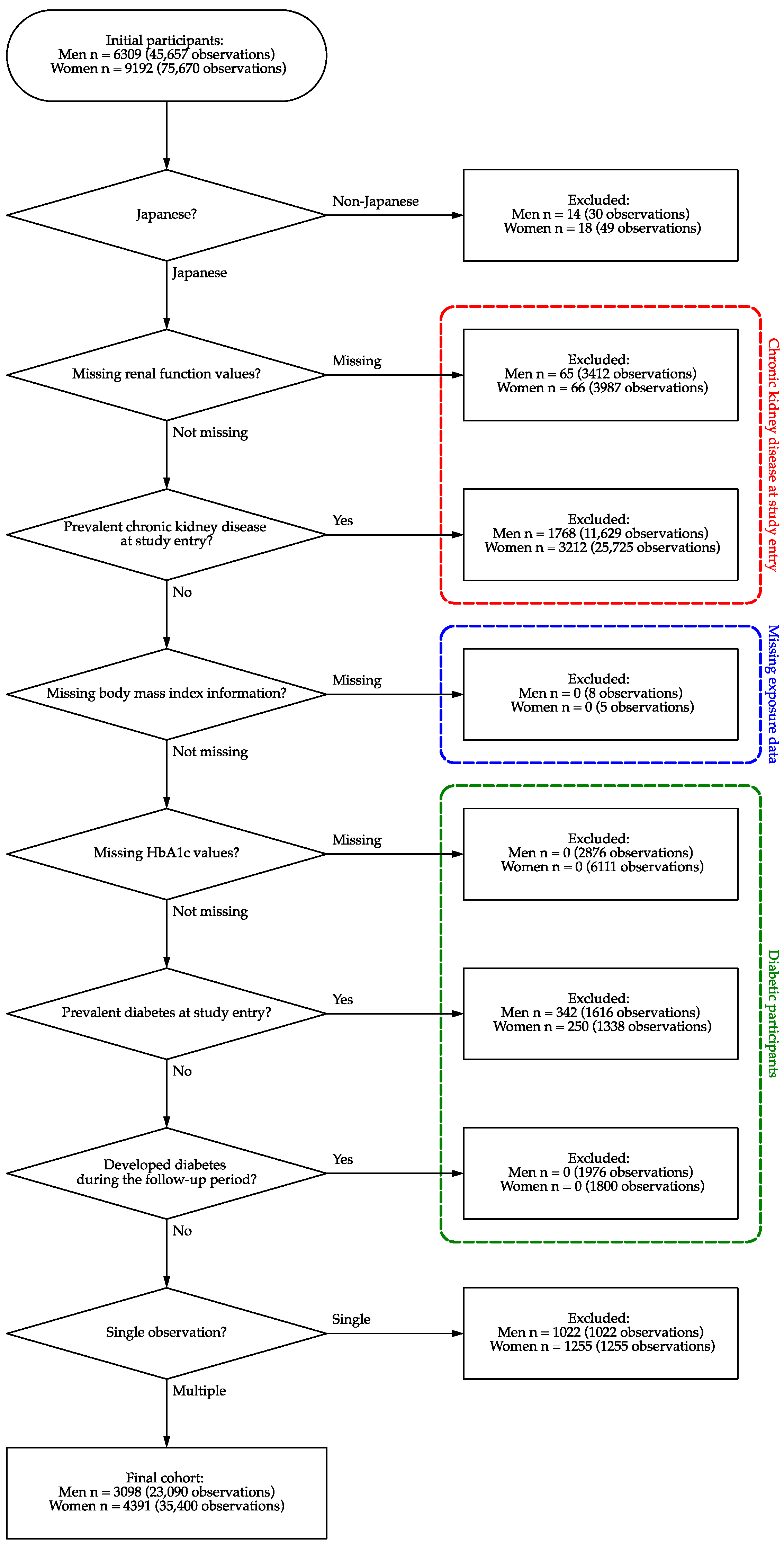
2.2. Study Participants
2.3. Variables
2.3.1. Exposure: BMI
2.3.2. Outcome: CKD Onset
2.3.3. Other Covariates
2.4. Statistical Analysis
3. Results
3.1. Main Analysis
3.2. Sensitivity Analyses
3.2.1. First Sensitivity Analysis: The Conventional Classification
3.2.2. Second Sensitivity Analysis: Reverse Causation
3.2.3. Third Sensitivity Analysis: Stringent Definition of CKD
4. Discussion
4.1. Main Analysis
4.2. Sensitivity Analyses
4.2.1. First Sensitivity Analysis: Conventional Classification
4.2.2. Second Sensitivity Analysis: Reverse Causation
4.2.3. Third Sensitivity Analysis: Stringent Definition of CKD
4.3. Strengths and Limitations
5. Conclusions
Supplementary Materials
Author Contributions
Funding
Institutional Review Board Statement
Informed Consent Statement
Data Availability Statement
Acknowledgments
Conflicts of Interest
References
- Stevens, P.E.; Ahmed, S.B.; Carrero, J.J.; Foster, B.; Francis, A.; Hall, R.K.; Herrington, W.G.; Hill, G.; Inker, L.A.; Kazancıoğlu, R.; et al. KDIGO 2024 Clinical Practice Guideline for the Evaluation and Management of Chronic Kidney Disease. Kidney Int. 2024, 105, S117–S314. [Google Scholar] [CrossRef]
- Betzler, B.K.; Sultana, R.; Banu, R.; Tham, Y.C.; Lim, C.C.; Wang, Y.X.; Nangia, V.; Tai, E.S.; Rim, T.H.; Bikbov, M.M.; et al. Association between Body Mass Index and Chronic Kidney Disease in Asian Populations: A Participant-Level Meta-Analysis. Maturitas 2021, 154, 46–54. [Google Scholar] [CrossRef] [PubMed]
- Wang, J.; Thornton, J.; Russell, M.; Burastero, S.; Heymsfield, S.; Pierson, R. Asians Have Lower Body Mass Index (BMI) but Higher Percent Body Fat than Do Whites: Comparisons of Anthropometric Measurements. Am. J. Clin. Nutr. 1994, 60, 23–28. [Google Scholar] [CrossRef] [PubMed]
- Lee, J.; Min, S.; Oh, S.-W.; Oh, S.; Lee, Y.-H.; Kwon, H.; Lee, C.M.; Choi, H.-C.; Heo, N.J. Association of Intraabdominal Fat with the Risk of Incident Chronic Kidney Disease According to Body Mass Index among Korean Adults. PLoS ONE 2023, 18, e0280766. [Google Scholar] [CrossRef]
- World Health Organization Regional Office for the Western Pacific Region. The Asia-Pacific Perspective: Redefining Obesity and Its Treatment; Health Communications Australia: Sydney, Australia, 2000; ISBN 0-9577082-1-1. [Google Scholar]
- World Health Organization A Healthy Lifestyle-WHO Recommendations. Available online: https://www.who.int/europe/news-room/fact-sheets/item/a-healthy-lifestyle---who-recommendations (accessed on 25 January 2025).
- Shen, Y.; Cai, R.; Sun, J.; Dong, X.; Huang, R.; Tian, S.; Wang, S. Diabetes Mellitus as a Risk Factor for Incident Chronic Kidney Disease and End-Stage Renal Disease in Women Compared with Men: A Systematic Review and Meta-Analysis. Endocrine 2017, 55, 66–76. [Google Scholar] [CrossRef]
- Thomas, G.; Sehgal, A.R.; Kashyap, S.R.; Srinivas, T.R.; Kirwan, J.P.; Navaneethan, S.D. Metabolic Syndrome and Kidney Disease: A Systematic Review and Meta-Analysis. CJASN 2011, 6, 2364–2373. [Google Scholar] [CrossRef]
- Fabrizi, F.; Verdesca, S.; Messa, P.; Martin, P. Hepatitis C Virus Infection Increases the Risk of Developing Chronic Kidney Disease: A Systematic Review and Meta-Analysis. Dig. Dis. Sci. 2015, 60, 3801–3813. [Google Scholar] [CrossRef]
- Garofalo, C.; Borrelli, S.; Minutolo, R.; Chiodini, P.; De Nicola, L.; Conte, G. A Systematic Review and Meta-Analysis Suggests Obesity Predicts Onset of Chronic Kidney Disease in the General Population. Kidney Int. 2017, 91, 1224–1235. [Google Scholar] [CrossRef]
- Seidu, S.; Abdool, M.; Almaqhawi, A.; Wilkinson, T.J.; Kunutsor, S.K.; Khunti, K.; Yates, T. Physical Activity and Risk of Chronic Kidney Disease: Systematic Review and Meta-Analysis of 12 Cohort Studies Involving 1,281,727 Participants. Eur. J. Epidemiol. 2023, 38, 267–280. [Google Scholar] [CrossRef]
- The Emerging Risk Factors Collaboration. Diabetes Mellitus, Fasting Blood Glucose Concentration, and Risk of Vascular Disease: A Collaborative Meta-Analysis of 102 Prospective Studies. Lancet 2010, 375, 2215–2222. [Google Scholar] [CrossRef]
- The Emerging Risk Factors Collaboration. Diabetes Mellitus, Fasting Glucose, and Risk of Cause-Specific Death. N. Engl. J. Med. 2011, 364, 829–841. [Google Scholar] [CrossRef] [PubMed]
- Tsujimoto, T.; Sairenchi, T.; Iso, H.; Irie, F.; Yamagishi, K.; Watanabe, H.; Tanaka, K.; Muto, T.; Ota, H. The Dose-Response Relationship between Body Mass Index and the Risk of Incident Stage ≥ 3 Chronic Kidney Disease in a General Japanese Population: The Ibaraki Prefectural Health Study (IPHS). J. Epidemiol. 2014, 24, 444–451. [Google Scholar] [CrossRef] [PubMed]
- Ibaraki Prefectural Health Plaza Ibaraki Prefectural Health Study: IPHS. Available online: https://www.hsc-i.jp/05_chousa/iphs.htm (accessed on 25 January 2025).
- Zentsuji City Zentsuji City Official Website. Available online: https://www.city.zentsuji.kagawa.jp (accessed on 25 January 2025).
- Okawa, Y.; Suzuki, E.; Mitsuhashi, T.; Tsuda, T.; Yorifuji, T. A Population-Based Longitudinal Study on Glycated Hemoglobin Levels and New-Onset Chronic Kidney Disease among Non-Diabetic Japanese Adults. Sci. Rep. 2023, 13, 13770. [Google Scholar] [CrossRef]
- Okawa, Y.; Mitsuhashi, T. Association between Blood Pressure and New Onset of Chronic Kidney Disease in Non-Diabetic Japanese Adults: A Population-Based Longitudinal Study from 1998 to 2023. Nutr. Metab. Cardiovasc. Dis. 2024, 34, 2395–2404. [Google Scholar] [CrossRef] [PubMed]
- Okawa, Y.; Mitsuhashi, T.; Suzuki, E. Aspartate/Alanine Aminotransferase Ratio and Development of Chronic Kidney Disease in Non-Diabetic Men and Women: A Population-Based Longitudinal Study in Kagawa, Japan. Clin. Exp. Nephrol. 2024. [Google Scholar] [CrossRef]
- Okawa, Y.; Mitsuhashi, T. Dyslipidemia and Development of Chronic Kidney Disease in Non-Diabetic Japanese Adults: A 26-Year, Community-Based, Longitudinal Study. Kidney Dial. 2024, 4, 246–256. [Google Scholar] [CrossRef]
- Ministry of Health, Labour and Welfare Specific Health Examination and Specific Health Guidance. Available online: https://www.mhlw.go.jp/stf/seisakunitsuite/bunya/0000161103.html (accessed on 25 January 2025).
- American Diabetes Association Professional Practice Committee; ElSayed, N.A.; Aleppo, G.; Bannuru, R.R.; Bruemmer, D.; Collins, B.S.; Ekhlaspour, L.; Gaglia, J.L.; Hilliard, M.E.; Johnson, E.L.; et al. 2. Diagnosis and Classification of Diabetes: Standards of Care in Diabetes—2024. Diabetes Care 2024, 47, S20–S42. [Google Scholar] [CrossRef]
- Matsuo, S.; Yasuda, Y.; Imai, E.; Horio, M. Current Status of Estimated Glomerular Filtration Rate (eGFR) Equations for Asians and an Approach to Create a Common eGFR Equation: Approach to eGFR Equation for Asians. Nephrology 2010, 15, 45–48. [Google Scholar] [CrossRef]
- Lapedis, C.J.; Mariani, L.H.; Jang, B.J.; Hodgin, J.; Hicken, M.T. Understanding the Link between Neighborhoods and Kidney Disease. Kidney360 2020, 1, 845–854. [Google Scholar] [CrossRef]
- Whelton, P.K.; Carey, R.M.; Aronow, W.S.; Casey, D.E.; Collins, K.J.; Dennison Himmelfarb, C.; DePalma, S.M.; Gidding, S.; Jamerson, K.A.; Jones, D.W.; et al. 2017 ACC/AHA/AAPA/ABC/ACPM/AGS/APhA/ASH/ASPC/NMA/PCNA Guideline for the Prevention, Detection, Evaluation, and Management of High Blood Pressure in Adults: Executive Summary: A Report of the American College of Cardiology/American Heart Association Task Force on Clinical Practice Guidelines. Hypertension 2018, 71, 1269–1324. [Google Scholar] [CrossRef]
- Kinoshita, M.; Yokote, K.; Arai, H.; Iida, M.; Ishigaki, Y.; Ishibashi, S.; Umemoto, S.; Egusa, G.; Ohmura, H.; Okamura, T.; et al. Japan Atherosclerosis Society (JAS) Guidelines for Prevention of Atherosclerotic Cardiovascular Diseases 2017. J. Atheroscler. Thromb. 2018, 25, 846–984. [Google Scholar] [CrossRef] [PubMed]
- The Japan Diabetes Society The Japan Diabetes Society. Available online: http://www.jds.or.jp/modules/en (accessed on 25 January 2025).
- NGSP NGSP Home. Available online: https://ngsp.org (accessed on 25 January 2025).
- Kashiwagi, A.; Kasuga, M.; Araki, E.; Oka, Y.; Hanafusa, T.; Ito, H.; Tominaga, M.; Oikawa, S.; Noda, M.; Kawamura, T.; et al. International Clinical Harmonization of Glycated Hemoglobin in Japan: From Japan Diabetes Society to National Glycohemoglobin Standardization Program Values. J. Diabetes Investig. 2012, 3, 39–40. [Google Scholar] [CrossRef] [PubMed]
- Schoenfeld, D. Partial Residuals for the Proportional Hazards Regression Model. Biometrika 1982, 69, 239–241. [Google Scholar] [CrossRef]
- Akaike, H. A New Look at the Statistical Model Identification. IEEE Trans. Autom. Control 1974, 19, 716–723. [Google Scholar] [CrossRef]
- Schwarz, G. Estimating the Dimension of a Model. Ann. Stat. 1978, 6, 461–464. [Google Scholar] [CrossRef]
- Cleves, M.A.; Gould, W.; Marchenko, Y.V. An Introduction to Survival Analysis Using Stata, 3rd ed.; Stata Press: College Station, TX, USA, 2016; ISBN 978-1-59718-174-7. [Google Scholar]
- von Hippel, P.T. How Many Imputations Do You Need? A Two-Stage Calculation Using a Quadratic Rule. Sociol. Methods Res. 2020, 49, 699–718. [Google Scholar] [CrossRef]
- Young, R.; Johnson, D.R. Handling Missing Values in Longitudinal Panel Data with Multiple Imputation. J. Marriage Fam. 2015, 77, 277–294. [Google Scholar] [CrossRef]
- Westreich, D.; Greenland, S. The Table 2 Fallacy: Presenting and Interpreting Confounder and Modifier Coefficients. Am. J. Epidemiol. 2013, 177, 292–298. [Google Scholar] [CrossRef]
- Python Software Foundation Python. Available online: https://www.python.org/ (accessed on 25 January 2025).
- Vandenbroucke, J.P.; von Elm, E.; Altman, D.G.; Gøtzsche, P.C.; Mulrow, C.D.; Pocock, S.J.; Poole, C.; Schlesselman, J.J.; Egger, M. Strengthening the Reporting of Observational Studies in Epidemiology (STROBE): Explanation and Elaboration. Epidemiology 2007, 18, 805–835. [Google Scholar] [CrossRef]
- Tarui, I.; Okada, E.; Okada, C.; Saito, A.; Takimoto, H. Trends in BMI among Elderly Japanese Population: Findings from 1973 to 2016 Japan National Health and Nutrition Survey. Public Health Nutr. 2020, 23, 1907–1915. [Google Scholar] [CrossRef]
- Hernán, M.A. The Hazards of Hazard Ratios. Epidemiology 2010, 21, 13–15. [Google Scholar] [CrossRef] [PubMed]
- Janssen, I.; Heymsfield, S.B.; Wang, Z.; Ross, R. Skeletal Muscle Mass and Distribution in 468 Men and Women Aged 18–88 Yr. J. Appl. Physiol. 2000, 89, 81–88. [Google Scholar] [CrossRef] [PubMed]
- Nankivell, B.J.; Nankivell, L.F.J.; Elder, G.J.; Gruenewald, S.M. How Unmeasured Muscle Mass Affects Estimated GFR and Diagnostic Inaccuracy. EClinicalMedicine 2020, 29–30, 100662. [Google Scholar] [CrossRef]
- Abarca-Gómez, L.; Abdeen, Z.A.; Hamid, Z.A.; Abu-Rmeileh, N.M.; Acosta-Cazares, B.; Acuin, C.; Adams, R.J.; Aekplakorn, W.; Afsana, K.; Aguilar-Salinas, C.A.; et al. Worldwide Trends in Body-Mass Index, Underweight, Overweight, and Obesity from 1975 to 2016: A Pooled Analysis of 2416 Population-Based Measurement Studies in 128·9 Million Children, Adolescents, and Adults. Lancet 2017, 390, 2627–2642. [Google Scholar] [CrossRef] [PubMed]
- Goh, V.H.H.; Tain, C.F.; Tong, T.Y.Y.; Mok, H.P.P.; Wong, M.T. Are BMI and Other Anthropometric Measures Appropriate as Indices for Obesity? A Study in an Asian Population. J. Lipid Res. 2004, 45, 1892–1898. [Google Scholar] [CrossRef]
- Chen, L.; Qiu, B. Analysis of Length-Biased and Partly Interval-Censored Survival Data with Mismeasured Covariates. Biometrics 2023, 79, 3929–3940. [Google Scholar] [CrossRef]
- Fujii, R.; Pattaro, C.; Tsuboi, Y.; Ishihara, Y.; Melotti, R.; Yamada, H.; Ando, Y.; Ishikawa, H.; Ohashi, K.; Hashimoto, S.; et al. Comparison of Glomerular Filtration Rate Estimating Formulas among Japanese Adults without Kidney Disease. Clin. Biochem. 2023, 111, 54–59. [Google Scholar] [CrossRef]
- Bjerregaard, A.-L.; Maindal, H.T.; Bruun, N.H.; Sandbæk, A. Patterns of Attendance to Health Checks in a Municipality Setting: The Danish ‘Check Your Health Preventive Program’. Prev. Med. Rep. 2017, 5, 175–182. [Google Scholar] [CrossRef]
- Oh, H.; Quan, S.A.; Jeong, J.-Y.; Jang, S.-N.; Lee, J.E.; Kim, D.-H. Waist Circumference, Not Body Mass Index, Is Associated with Renal Function Decline in Korean Population: Hallym Aging Study. PLoS ONE 2013, 8, e59071. [Google Scholar] [CrossRef]
- Liu, L.; Wang, Y.; Zhang, W.; Chang, W.; Jin, Y.; Yao, Y. Waist Height Ratio Predicts Chronic Kidney Disease: A Systematic Review and Meta-Analysis, 1998–2019. Arch. Public Health 2019, 77, 55. [Google Scholar] [CrossRef]


| Asia-Pacific BMI Classification | ||||||||||||||||||
|---|---|---|---|---|---|---|---|---|---|---|---|---|---|---|---|---|---|---|
| <18.5 kg/m2 | 18.5–22.9 kg/m2 | 23.0–24.9 kg/m2 | 25.0–29.9 kg/m2 | ≥30.0 kg/m2 | Total | |||||||||||||
| Underweight | Normal Weight | Overweight | Obesity Class I | Obesity Class II | ||||||||||||||
| Failure | Person-Years | IR * | Failure | Person-Years | IR * | Failure | Person-Years | IR * | Failure | Person-Years | IR * | Failure | Person-Years | IR * | Failure | Person-Years | IR * | |
| Follow-up information | ||||||||||||||||||
| Total | 40 | 1145.5 | 34.9 | 438 | 9941.5 | 44.1 | 272 | 5877.1 | 46.3 | 287 | 5532.7 | 51.9 | 22 | 468.8 | 46.9 | 1059 | 22965.6 | 46.1 |
| Min | 0.71 | 0.40 | 0.46 | 0.34 | 0.60 | 0.34 | ||||||||||||
| Max | 20.4 | 24.5 | 23.2 | 24.3 | 22.2 | 24.5 | ||||||||||||
| Mean | 4.44 | 6.05 | 4.82 | 5.23 | 4.15 | 7.41 | ||||||||||||
| Median | 2.91 | 4.19 | 3.16 | 3.89 | 2.99 | 5.99 | ||||||||||||
| Variables | ||||||||||||||||||
| Age category in years | ||||||||||||||||||
| 34–59 | 2 | 241.9 | 8.3 | 35 | 2327.5 | 15.0 | 25 | 1671.4 | 15.0 | 39 | 1838.7 | 21.2 | 4 | 223.8 | 17.9 | 105 | 6303.3 | 16.7 |
| 60–69 | 11 | 353.9 | 31.1 | 168 | 3763.0 | 44.6 | 107 | 2140.8 | 50.0 | 114 | 1994.6 | 57.2 | 11 | 137.3 | 80.1 | 411 | 8389.5 | 49.0 |
| 70–100 | 27 | 549.7 | 49.1 | 235 | 3851.0 | 61.0 | 140 | 2064.9 | 67.8 | 134 | 1699.5 | 78.8 | 7 | 107.7 | 65.0 | 543 | 8272.8 | 65.6 |
| Self-reported alcohol intake | ||||||||||||||||||
| Non- or seldom-drinker | 19.9 | 546.2 | 36.4 | 170.7 | 3732.4 | 45.7 | 114.1 | 2127.5 | 53.6 | 108.4 | 1972.1 | 55.0 | 8.5 | 209.4 | 40.6 | 421.6 | 8587.6 | 49.1 |
| Drinker | 20.2 | 599.3 | 33.6 | 267.3 | 6209.2 | 43.0 | 157.9 | 3749.6 | 42.1 | 178.6 | 3560.7 | 50.2 | 13.5 | 259.3 | 52.1 | 637.4 | 14378.0 | 44.3 |
| Self-reported smoker status | ||||||||||||||||||
| Non- or ex-smoker | 25.1 | 706.5 | 35.6 | 299.2 | 6659.9 | 44.9 | 205.4 | 4200.7 | 48.9 | 225.5 | 3916.6 | 57.6 | 18.6 | 340.3 | 54.6 | 773.8 | 15823.9 | 48.9 |
| Smoker | 14.9 | 439.1 | 34.0 | 138.8 | 3281.7 | 42.3 | 66.6 | 1676.3 | 39.7 | 61.6 | 1616.2 | 38.1 | 3.4 | 128.5 | 26.7 | 285.3 | 7141.7 | 39.9 |
| No | 22.0 | 647.0 | 34.0 | 190.0 | 5100.0 | 37.3 | 103.0 | 2426.9 | 42.4 | 85.0 | 1759.7 | 48.3 | 3.0 | 128.5 | 23.3 | 403.0 | 10062.0 | 40.1 |
| Yes | 18.0 | 498.5 | 36.1 | 248.0 | 4841.6 | 51.2 | 169.0 | 3450.2 | 49.0 | 202.0 | 3773.0 | 53.5 | 19.0 | 340.3 | 55.8 | 656.0 | 12903.6 | 50.8 |
| Dyslipidemia ‡ | ||||||||||||||||||
| No | 24.0 | 693.4 | 34.6 | 196.4 | 4983.6 | 39.4 | 99.5 | 2316.5 | 42.9 | 93.8 | 1797.3 | 52.2 | 5.8 | 128.5 | 44.8 | 419.4 | 9919.4 | 42.3 |
| Yes | 16.0 | 452.1 | 35.5 | 241.6 | 4957.9 | 48.7 | 172.5 | 3560.5 | 48.5 | 193.2 | 3735.4 | 51.7 | 16.3 | 340.2 | 47.8 | 639.6 | 13046.2 | 49.0 |
| Residential district | ||||||||||||||||||
| East | 8.1 | 208.2 | 39.0 | 103.9 | 1986.6 | 52.3 | 53.0 | 1329.6 | 39.9 | 55.0 | 1071.1 | 51.4 | 3.2 | 63.1 | 50.1 | 223.2 | 4658.7 | 47.9 |
| Tatsukawa | 4.2 | 142.7 | 29.1 | 60.5 | 1755.3 | 34.4 | 40.0 | 976.3 | 41.0 | 44.1 | 893.3 | 49.4 | 3.2 | 107.3 | 30.0 | 152.0 | 3874.9 | 39.2 |
| Central | 7.2 | 162.4 | 44.0 | 64.0 | 1246.0 | 51.4 | 30.0 | 677.8 | 44.3 | 34.7 | 666.1 | 52.0 | 1.2 | 78.2 | 14.6 | 137.0 | 2830.4 | 48.4 |
| Fudeoka | 2.1 | 116.7 | 18.2 | 38.9 | 1180.6 | 33.0 | 29.0 | 702.3 | 41.3 | 42.9 | 769.5 | 55.8 | 9.2 | 90.4 | 101.5 | 122.2 | 2859.5 | 42.7 |
| South | 5.2 | 176.5 | 29.2 | 49.1 | 1120.7 | 43.8 | 43.0 | 770.6 | 55.8 | 30.5 | 622.7 | 49.0 | 3.1 | 63.8 | 48.5 | 130.9 | 2754.3 | 47.5 |
| West | 5.0 | 160.2 | 31.2 | 53.6 | 999.4 | 53.6 | 36.0 | 542.7 | 66.3 | 34.6 | 646.0 | 53.5 | 0.0 | 17.4 | 1.0 | 129.2 | 2365.7 | 54.6 |
| Yoshiwara | 5.2 | 94.8 | 54.3 | 43.7 | 1050.5 | 41.6 | 28.0 | 608.8 | 46.0 | 28.7 | 456.2 | 63.0 | 1.1 | 25.5 | 41.7 | 106.7 | 2235.9 | 47.7 |
| Yogita | 3.2 | 84.0 | 37.5 | 24.4 | 602.5 | 40.4 | 13.0 | 268.9 | 48.3 | 16.5 | 407.7 | 40.3 | 1.1 | 23.1 | 46.0 | 58.0 | 1386.3 | 41.9 |
| HbA1c values, % | ||||||||||||||||||
| Mean (SD) | 5.39 | (0.37) | 5.40 | (0.40) | 5.43 | (0.42) | 5.49 | (0.42) | 5.59 | (0.40) | 5.43 | (0.41) | ||||||
| Asia-Pacific BMI Classification | ||||||||||||||||||
|---|---|---|---|---|---|---|---|---|---|---|---|---|---|---|---|---|---|---|
| <18.5 kg/m2 | 18.5–22.9 kg/m2 | 23.0–24.9 kg/m2 | 25.0–29.9 kg/m2 | ≥30.0 kg/m2 | Total | |||||||||||||
| Underweight | Normal Weight | Overweight | Obesity Class I | Obesity Class II | ||||||||||||||
| Failure | Person-Years | IR * | Failure | Person-Years | IR * | Failure | Person-Years | IR * | Failure | Person-Years | IR * | Failure | Person-Years | IR * | Failure | Person-Years | IR * | |
| Follow-up information | ||||||||||||||||||
| Total | 106 | 2804.2 | 37.8 | 697 | 18306.5 | 38.1 | 307 | 7424.3 | 41.4 | 371 | 6627.6 | 56.0 | 45 | 1055.4 | 42.6 | 1526 | 36218.0 | 42.1 |
| Min | 0.63 | 0.48 | 0.48 | 0.53 | 0.80 | 0.48 | ||||||||||||
| Max | 24.3 | 24.7 | 22.8 | 24.3 | 20.3 | 24.7 | ||||||||||||
| Mean | 4.95 | 7.00 | 5.09 | 5.49 | 4.91 | 8.25 | ||||||||||||
| Median | 3.05 | 5.05 | 3.63 | 3.87 | 3.10 | 6.83 | ||||||||||||
| Variables | ||||||||||||||||||
| Age category in years | ||||||||||||||||||
| 34–59 | 23 | 1137.7 | 20.2 | 187 | 7825.2 | 23.9 | 70 | 2392.4 | 29.3 | 73 | 1980.3 | 36.9 | 9 | 436.8 | 20.6 | 362.0 | 13772.4 | 26.3 |
| 60–69 | 23 | 761.2 | 30.2 | 199 | 5690.4 | 35.0 | 93 | 2816.1 | 33.0 | 117 | 2455.0 | 47.7 | 12 | 300.7 | 39.9 | 444.0 | 12023.4 | 36.9 |
| 70–100 | 60 | 905.2 | 66.3 | 311 | 4790.9 | 64.9 | 144 | 2215.9 | 65.0 | 181 | 2192.3 | 82.6 | 24 | 317.9 | 75.5 | 720.0 | 10422.2 | 69.1 |
| Self-reported alcohol intake | ||||||||||||||||||
| Non- or seldom-drinker | 86.2 | 2085.0 | 41.3 | 532.3 | 13267.3 | 40.1 | 238.1 | 5518.0 | 43.1 | 303.4 | 5153.4 | 58.9 | 39.4 | 819.4 | 48.0 | 1199.3 | 26843.1 | 44.7 |
| Drinker | 19.9 | 719.1 | 27.6 | 164.7 | 5039.3 | 32.7 | 68.9 | 1906.4 | 36.2 | 67.6 | 1474.2 | 45.8 | 5.7 | 236.0 | 23.9 | 326.7 | 9375.0 | 34.8 |
| Self-reported smoker status | ||||||||||||||||||
| Non- or ex-smoker | 102.6 | 2568.8 | 39.9 | 668.3 | 17266.9 | 38.7 | 297.0 | 7090.5 | 41.9 | 362.5 | 6334.9 | 57.2 | 43.8 | 991.1 | 44.2 | 1474.3 | 34252.2 | 43.0 |
| Smoker | 3.4 | 235.4 | 14.5 | 28.7 | 1039.7 | 27.6 | 10.0 | 333.8 | 30.0 | 8.5 | 292.8 | 29.1 | 1.2 | 64.3 | 18.4 | 51.8 | 1965.9 | 26.3 |
| Hypertension † | ||||||||||||||||||
| No | 53.0 | 1950.8 | 27.2 | 330.0 | 10753.6 | 30.7 | 110.0 | 3377.2 | 32.6 | 113.0 | 2314.1 | 48.8 | 11.0 | 243.3 | 45.2 | 617.0 | 18639.0 | 33.1 |
| Yes | 53.0 | 853.3 | 62.1 | 367.0 | 7553.0 | 48.6 | 197.0 | 4047.2 | 48.7 | 258.0 | 4313.5 | 59.8 | 34.0 | 812.0 | 41.9 | 909.0 | 17579.0 | 51.7 |
| Dyslipidemia ‡ | ||||||||||||||||||
| No | 64.6 | 1776.0 | 36.4 | 330.1 | 9347.6 | 35.3 | 119.3 | 3067.8 | 38.9 | 126.4 | 2521.8 | 50.1 | 16.5 | 404.0 | 40.8 | 656.9 | 17117.1 | 38.4 |
| Yes | 41.5 | 1028.1 | 40.4 | 366.9 | 8959.0 | 41.0 | 187.7 | 4356.6 | 43.1 | 244.6 | 4105.8 | 59.6 | 28.5 | 651.4 | 43.8 | 869.1 | 19100.9 | 45.5 |
| Residential district | ||||||||||||||||||
| East | 22.0 | 508.0 | 43.3 | 132.8 | 3621.6 | 36.7 | 57.8 | 1429.9 | 40.4 | 76.7 | 1447.1 | 53.0 | 8.0 | 215.2 | 37.2 | 297.3 | 7221.8 | 41.2 |
| Tatsukawa | 15.0 | 557.7 | 26.9 | 101.0 | 3329.9 | 30.3 | 57.0 | 1223.3 | 46.6 | 52.6 | 1102.7 | 47.7 | 7.0 | 170.3 | 41.1 | 232.6 | 6383.9 | 36.4 |
| Central | 21.0 | 452.7 | 46.4 | 106.5 | 2508.4 | 42.5 | 43.0 | 950.6 | 45.2 | 51.3 | 874.0 | 58.7 | 11.0 | 157.2 | 70.0 | 232.8 | 4943.0 | 47.1 |
| Fudeoka | 10.0 | 278.3 | 35.9 | 93.4 | 2344.1 | 39.8 | 31.8 | 954.4 | 33.3 | 49.5 | 858.1 | 57.7 | 3.0 | 146.8 | 20.4 | 187.7 | 4581.7 | 41.0 |
| South | 11.0 | 363.7 | 30.3 | 70.1 | 1917.1 | 36.6 | 31.8 | 808.7 | 39.3 | 39.5 | 702.6 | 56.3 | 4.0 | 109.7 | 36.5 | 156.4 | 3901.8 | 40.1 |
| West | 6.0 | 292.9 | 20.5 | 69.0 | 1903.6 | 36.3 | 38.7 | 791.4 | 48.8 | 43.4 | 586.3 | 74.1 | 5.0 | 111.0 | 45.1 | 162.1 | 3685.2 | 44.0 |
| Yoshiwara | 10.0 | 192.0 | 52.1 | 80.8 | 1773.7 | 45.5 | 28.6 | 819.1 | 34.9 | 35.6 | 591.0 | 60.2 | 4.0 | 96.0 | 41.7 | 159.0 | 3471.8 | 45.8 |
| Yogita | 11.0 | 158.7 | 69.3 | 43.5 | 908.1 | 47.8 | 18.4 | 447.0 | 41.1 | 22.4 | 465.8 | 48.0 | 3.0 | 49.3 | 61.0 | 98.2 | 2029.0 | 48.4 |
| HbA1c values, % | ||||||||||||||||||
| Mean (SD) | 5.45 | (0.34) | 5.45 | (0.38) | 5.50 | (0.39) | 5.53 | (0.39) | 5.54 | (0.37) | 5.48 | (0.38) | ||||||
| Crude | Model 1 | Model 2 | Model 3 | |||||
|---|---|---|---|---|---|---|---|---|
| Asia-Pacific BMI Classification | Person-Years | Failure | IR * | TR (95% CI) | aTR (95% CI) | aTR (95% CI) | aTR (95% CI) | |
| Men (n = 3098) | ||||||||
| <18.5 kg/m2 | Underweight | 1145.5 | 40 | 34.9 | 1.08 (1.00–1.16) | 1.08 (0.99–1.17) | 1.08 (0.99–1.17) | 1.08 (1.00–1.17) |
| 18.5–22.9 kg/m2 (reference) | Normal weight | 9941.5 | 438 | 44.1 | 1.00 | 1.00 | 1.00 | 1.00 |
| 23.0–24.9 kg/m2 | Overweight | 5877.1 | 272 | 46.3 | 0.97 (0.94–1.01) | 0.97 (0.94–1.00) | 0.97 (0.93–1.00) | 0.97 (0.94–1.01) |
| 25.0–29.9 kg/m2 | Obesity class I | 5532.7 | 287 | 51.9 | 0.94 (0.90–0.97) | 0.93 (0.90–0.97) | 0.93 (0.90–0.97) | 0.94 (0.90–0.98) |
| ≥30.0 kg/m2 | Obesity class II | 468.8 | 22 | 46.9 | 0.92 (0.82–1.02) | 0.92 (0.82–1.02) | 0.92 (0.82–1.02) | 0.92 (0.82–1.02) |
| Crude | Model 1 | Model 2 | Model 3 | |||||
| Asia-Pacific BMI classification | Person-years | Failure | IR * | TR (95% CI) | aTR (95% CI) | aTR (95% CI) | aTR (95% CI) | |
| Women (n = 4391) | ||||||||
| <18.5 kg/m2 | Underweight | 2804.2 | 106 | 37.8 | 1.02 (0.97–1.06) | 1.02 (0.98–1.06) | 1.02 (0.97–1.06) | 1.01 (0.96–1.05) |
| 18.5–22.9 kg/m2 (reference) | Normal weight | 18,306.5 | 697 | 38.1 | 1.00 | 1.00 | 1.00 | 1.00 |
| 23.0–24.9 kg/m2 | Overweight | 7424.3 | 307 | 41.4 | 0.99 (0.96–1.02) | 0.99 (0.96–1.02) | 0.99 (0.96–1.02) | 1.00 (0.97–1.03) |
| 25.0–29.9 kg/m2 | Obesity class I | 6627.6 | 371 | 56.0 | 0.94 (0.92–0.97) | 0.95 (0.92–0.97) | 0.95 (0.92–0.97) | 0.95 (0.93–0.98) |
| ≥30.0 kg/m2 | Obesity class II | 1055.4 | 45 | 42.6 | 0.97 (0.91–1.03) | 0.97 (0.91–1.03) | 0.97 (0.91–1.03) | 0.98 (0.92–1.05) |
Disclaimer/Publisher’s Note: The statements, opinions and data contained in all publications are solely those of the individual author(s) and contributor(s) and not of MDPI and/or the editor(s). MDPI and/or the editor(s) disclaim responsibility for any injury to people or property resulting from any ideas, methods, instructions or products referred to in the content. |
© 2025 by the authors. Licensee MDPI, Basel, Switzerland. This article is an open access article distributed under the terms and conditions of the Creative Commons Attribution (CC BY) license (https://creativecommons.org/licenses/by/4.0/).
Share and Cite
Okawa, Y.; Mitsuhashi, T.; Tsuda, T. The Asia-Pacific Body Mass Index Classification and New-Onset Chronic Kidney Disease in Non-Diabetic Japanese Adults: A Community-Based Longitudinal Study from 1998 to 2023. Biomedicines 2025, 13, 373. https://doi.org/10.3390/biomedicines13020373
Okawa Y, Mitsuhashi T, Tsuda T. The Asia-Pacific Body Mass Index Classification and New-Onset Chronic Kidney Disease in Non-Diabetic Japanese Adults: A Community-Based Longitudinal Study from 1998 to 2023. Biomedicines. 2025; 13(2):373. https://doi.org/10.3390/biomedicines13020373
Chicago/Turabian StyleOkawa, Yukari, Toshiharu Mitsuhashi, and Toshihide Tsuda. 2025. "The Asia-Pacific Body Mass Index Classification and New-Onset Chronic Kidney Disease in Non-Diabetic Japanese Adults: A Community-Based Longitudinal Study from 1998 to 2023" Biomedicines 13, no. 2: 373. https://doi.org/10.3390/biomedicines13020373
APA StyleOkawa, Y., Mitsuhashi, T., & Tsuda, T. (2025). The Asia-Pacific Body Mass Index Classification and New-Onset Chronic Kidney Disease in Non-Diabetic Japanese Adults: A Community-Based Longitudinal Study from 1998 to 2023. Biomedicines, 13(2), 373. https://doi.org/10.3390/biomedicines13020373

