Rhapontigenin Suppresses Leptin-Induced Vasculogenic Mimicry by Inhibiting STAT3-Aquaporin-1 Axis in TNBC Cells
Abstract
1. Introduction
2. Materials and Methods
2.1. Cell Culture
2.2. Cell Viability Assay
2.3. RNA Isolation and Real-Time Polymerase Chain Reaction (RT-qPCR)
2.4. Western Blot Analysis
2.5. Chromatin Immunoprecipitation (ChIP) Assay
2.6. Matrix Metalloproteinase-2 (MMP-2) Activity Assay
2.7. Invasion Assay
2.8. Three-Dimensional (3D) Culture VM Tube Formation Assay
2.9. Statistical Analysis
3. Results
3.1. Rhapontigenin Downregulated Leptin-Induced AQP1 Expression at a Non-Cytotoxic Concentration in TNBC Cells
3.2. Rhapontigenin Impaired Leptin-STAT3 Signaling in TNBC Cells
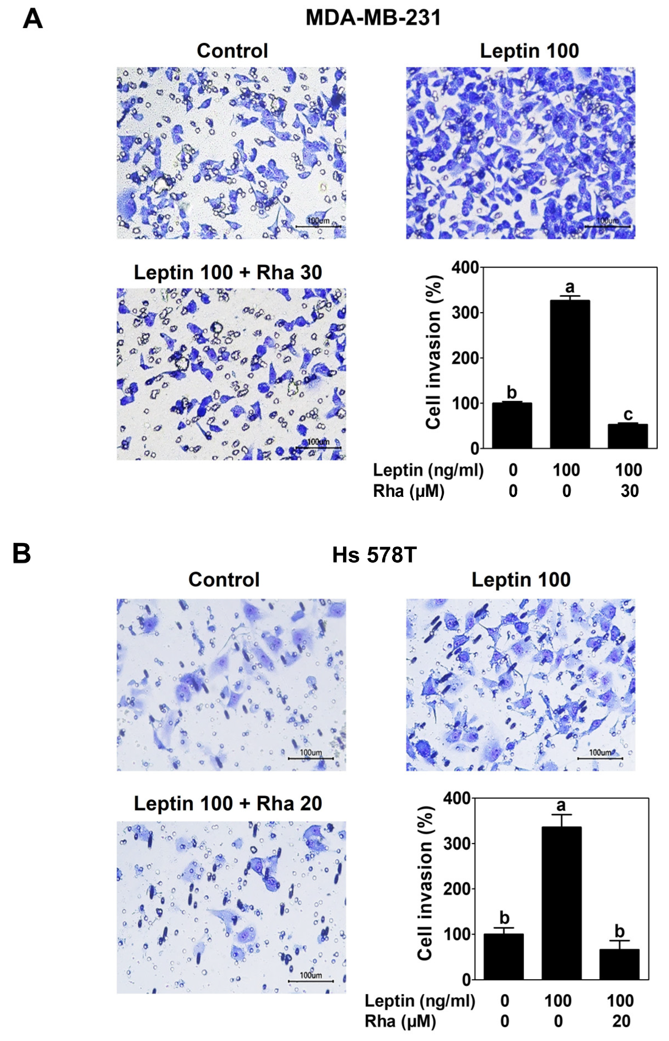
3.3. Rhapontigenin Suppressed Leptin-Induced Invasion and VM in TNBC Cells
3.4. Rhapontigenin Inhibited Leptin-Induced Invasion- and VM-Related Proteins in TNBC Cells
4. Discussion
5. Conclusions
Author Contributions
Funding
Institutional Review Board Statement
Informed Consent Statement
Data Availability Statement
Conflicts of Interest
Abbreviations
| VM | Vasculogenic mimicry |
| TNBC | Triple-negative breast cancer |
| AQP1 | Aquaporin-1 |
| Rha | Rhapontigenin |
| STAT3 | Signal transducer and activator of transcription 3 |
| ChIP | Chromatin immunoprecipitation |
| MMP-2 | Matrix metalloproteinase-2 |
| ECM | Extracellular matrix |
Appendix A
| Gene | Sample | Ct | ΔCt | ΔΔCt | 2^(−ΔΔct) | Fold Change | Average of Fold Change | p Value |
|---|---|---|---|---|---|---|---|---|
| AQP1-1 | con | 30.96 | 6.31 | 0 | 1 | 0.64 | 1 | 0.0012 |
| AQP1-2 | con | 30.07 | 5.16 | −1.15 | 2.22 | 1.42 | ||
| AQP1-3 | con | 30.27 | 5.75 | −0.56 | 1.47 | 0.94 | ||
| AQP1-1 | lep | 26.78 | 2.91 | −3.4 | 10.56 | 6.75 | 5.3 | |
| AQP1-2 | lep | 26.32 | 3.77 | −2.54 | 5.82 | 3.72 | ||
| AQP1-3 | lep | 26.34 | 3.22 | −3.09 | 8.51 | 5.44 | ||
| AQP1-1 | lep+Rha | 28.88 | 6.63 | 0.32 | 0.8 | 0.51 | 0.89 | |
| AQP1-2 | lep+Rha | 28.05 | 6.57 | 0.26 | 0.84 | 0.53 | ||
| AQP1-3 | lep+Rha | 27.68 | 6.26 | −0.05 | 1.04 | 1.62 | ||
| β-actin | con | 24.65 | ||||||
| β-actin | con | 24.91 | ||||||
| β-actin | con | 24.52 | ||||||
| β-actin | lep | 23.87 | ||||||
| β-actin | lep | 22.55 | ||||||
| β-actin | lep | 23.12 | ||||||
| β-actin | lep+Rha | 22.25 | ||||||
| β-actin | lep+Rha | 21.48 | ||||||
| β-actin | lep+Rha | 21.42 |
| Gene | Sample | Ct | ΔCt | ΔΔCt | 2^(−ΔΔct) | Fold Change | Average of Fold Change | p Value |
|---|---|---|---|---|---|---|---|---|
| AQP1-1 | con | 29.56 | 8.1 | 0 | 1 | 0.93 | 1 | 0.0008 |
| AQP1-2 | con | 29.72 | 9 | 0.9 | 0.54 | 0.5 | ||
| AQP1-3 | con | 28.95 | 7.34 | −0.76 | 1.69 | 1.57 | ||
| AQP1-1 | lep | 27.22 | 4.81 | −3.29 | 9.78 | 9.09 | 11.08 | |
| AQP1-2 | lep | 26.07 | 4.1 | −4 | 16 | 14.86 | ||
| AQP1-3 | lep | 25.99 | 4.78 | −3.32 | 9.99 | 9.28 | ||
| AQP1-1 | lep+Rha | 29.8 | 8.92 | 0.82 | 0.57 | 0.53 | 0.51 | |
| AQP1-2 | lep+Rha | 30.11 | 8.83 | 0.73 | 0.6 | 0.56 | ||
| AQP1-3 | lep+Rha | 30.78 | 9.34 | 1.24 | 0.42 | 0.46 | ||
| β-actin | con | 21.46 | ||||||
| β-actin | con | 20.72 | ||||||
| β-actin | con | 21.61 | ||||||
| β-actin | lep | 22.41 | ||||||
| β-actin | lep | 21.97 | ||||||
| β-actin | lep | 21.21 | ||||||
| β-actin | lep+Rha | 20.88 | ||||||
| β-actin | lep+Rha | 21.28 | ||||||
| β-actin | lep+Rha | 21.44 |
| Treatment | Sample | Ct | ΔCt | ⓐ: ΔCt [input] −ΔCt [IP Sample] | ⓑ: 2%×2^(ⓐ) | Average of ⓑ | p Value | |||||
|---|---|---|---|---|---|---|---|---|---|---|---|---|
| AQP1 | STAT3 | con | 29.55 | 29.26 | −3.27 | −3.56 | 2.46 | 2.78 | 0.11 | 0.137 | 0.124 | 0.0002 |
| lep | 27.66 | 27.78 | −7.91 | −7.79 | 7.14 | 7.26 | 2.821 | 3.066 | 2.943 | |||
| lep+Rha | 27.56 | 27.55 | −4.91 | −4.92 | 4.76 | 4.7 | 0.542 | 0.52 | 0.531 | |||
| IgG | con | 36.32 | 37.25 | 2.21 | 3.14 | −3.02 | -3.92 | 0.002 | 0.001 | 0.002 | ||
| lep | 34.44 | 35.14 | −1.97 | −1.27 | 1.2 | 0.74 | 0.046 | 0.033 | 0.04 | |||
| lep+Rha | 35.37 | 35.55 | −1.51 | −1.33 | 1.36 | 1.11 | 0.051 | 0.043 | 0.047 | |||
| input | con | 34.44 | 34.47 | −0.81 | −0.78 | |||||||
| lep | 35.38 | 35.62 | −0.77 | −0.53 | ||||||||
| lep+Rha | 34.63 | 34.56 | −0.15 | −0.22 | ||||||||
| β-actin | STAT3 | con | 32.82 | |||||||||
| lep | 35.57 | |||||||||||
| lep+Rha | 32.47 | |||||||||||
| Igg | con | 34.11 | ||||||||||
| lep | 36.41 | |||||||||||
| lep+Rha | 36.88 | |||||||||||
| input | con | 35.25 | ||||||||||
| lep | 36.15 | |||||||||||
| lep+Rha | 34.78 | |||||||||||
| Treatment | Sample | Ct | ΔCt | ⓐ: ΔCt [input] −ΔCt [IP Sample] | ⓑ: 2%×2^(ⓐ) | Average of ⓑ | p Value | |||||
|---|---|---|---|---|---|---|---|---|---|---|---|---|
| AQP1 | STAT3 | con | 25.29 | 26.17 | −8.83 | −7.95 | 5.83 | 5.93 | 1.14 | 1.22 | 1.18 | 0.0006 |
| lep | 22.93 | 21.54 | −12.28 | −13.67 | 8.14 | 8.28 | 5.64 | 6.22 | 5.93 | |||
| lep+Rha | 28.14 | 27.12 | −6.98 | −8 | 4.94 | 5.65 | 0.61 | 1 | 0.81 | |||
| IgG | con | 35.63 | 37.12 | 3.18 | 4.67 | −6.18 | −6.69 | 0.00028 | 0.00019 | 0.00024 | ||
| lep | 34.12 | 35.78 | 2.87 | 4.53 | −7.01 | −9.92 | 0.00016 | 0.00002 | 0.00009 | |||
| lep+Rha | 36.78 | 34.12 | 5.04 | 2.38 | −7.08 | −4.73 | 0.00015 | 0.00075 | 0.00045 | |||
| input | con | 32.12 | 33.1 | −3 | −2.02 | |||||||
| lep | 31.36 | 30.11 | −4.14 | −5.39 | ||||||||
| lep+Rha | 35.12 | 34.81 | −2.04 | −2.35 | ||||||||
| β-actin | STAT3 | con | 34.12 | |||||||||
| lep | 35.21 | |||||||||||
| lep+Rha | 35.12 | |||||||||||
| Igg | con | 32.45 | ||||||||||
| lep | 31.25 | |||||||||||
| lep+Rha | 31.74 | |||||||||||
| input | con | 35.12 | ||||||||||
| lep | 35.5 | |||||||||||
| lep+Rha | 37.16 | |||||||||||
References
- Kim, J.; Harper, A.; McCormack, V.; Sung, H.; Houssami, N.; Morgan, E.; Mutebi, M.; Garvey, G.; Soerjomataram, I.; Fidler-Benaoudia, M.M. Global patterns and trends in breast cancer incidence and mortality across 185 countries. Nat. Med. 2025, 31, 1154–1162. [Google Scholar] [CrossRef]
- Bray, F.; Laversanne, M.; Sung, H.; Ferlay, J.; Siegel, R.L.; Soerjomataram, I.; Jemal, A. Global cancer statistics 2022: GLOBOCAN estimates of incidence and mortality worldwide for 36 cancers in 185 countries. CA Cancer J. Clin. 2024, 74, 229–263. [Google Scholar] [CrossRef]
- Lehmann, B.D.; Bauer, J.A.; Chen, X.; Sanders, M.E.; Chakravarthy, A.B.; Shyr, Y.; Pietenpol, J.A. Identification of human triple-negative breast cancer subtypes and preclinical models for selection of targeted therapies. J. Clin. Investig. 2011, 121, 2750–2767. [Google Scholar] [CrossRef]
- Metzger-Filho, O.; Tutt, A.; de Azambuja, E.; Saini, K.S.; Viale, G.; Loi, S.; Bradbury, I.; Bliss, J.M.; Azim, H.A., Jr.; Ellis, P.; et al. Dissecting the heterogeneity of triple-negative breast cancer. J. Clin. Oncol. 2012, 30, 1879–1887. [Google Scholar] [CrossRef]
- Brown, M.; Tsodikov, A.; Bauer, K.R.; Parise, C.A.; Caggiano, V. The role of human epidermal growth factor receptor 2 in the survival of women with estrogen and progesterone receptor-negative, invasive breast cancer: The California Cancer Registry, 1999–2004. Cancer 2008, 112, 737–747. [Google Scholar] [CrossRef]
- Kirkby, M.; Popatia, A.M.; Lavoie, J.R.; Wang, L. The Potential of Hormonal Therapies for Treatment of Triple-Negative Breast Cancer. Cancers 2023, 15, 4702. [Google Scholar] [CrossRef]
- Lagarde, C.B.; Thapa, K.; Cullen, N.M.; Hawes, M.L.; Salim, K.; Benz, M.C.; Dietrich, S.R.; Burow, B.E.; Bunnell, B.A.; Martin, E.C.; et al. Obesity and leptin in breast cancer angiogenesis. Front. Endocrinol. 2024, 15, 1465727. [Google Scholar] [CrossRef]
- Lee, K.; Kruper, L.; Dieli-Conwright, C.M.; Mortimer, J.E. The Impact of Obesity on Breast Cancer Diagnosis and Treatment. Curr. Oncol. Rep. 2019, 21, 41. [Google Scholar] [CrossRef] [PubMed]
- Picon-Ruiz, M.; Morata-Tarifa, C.; Valle-Goffin, J.J.; Friedman, E.R.; Slingerland, J.M. Obesity and adverse breast cancer risk and outcome: Mechanistic insights and strategies for intervention. CA Cancer J. Clin. 2017, 67, 378–397. [Google Scholar] [CrossRef] [PubMed]
- Brennan, A.M.; Mantzoros, C.S. Drug Insight: The role of leptin in human physiology and pathophysiology--emerging clinical applications. Nat. Clin. Pract. Endocrinol. Metab. 2006, 2, 318–327. [Google Scholar] [CrossRef] [PubMed]
- Herrera-Vargas, A.K.; García-Rodríguez, E.; Olea-Flores, M.; Mendoza-Catalán, M.A.; Flores-Alfaro, E.; Navarro-Tito, N. Pro-angiogenic activity and vasculogenic mimicry in the tumor microenvironment by leptin in cancer. Cytokine Growth Factor. Rev. 2021, 62, 23–41. [Google Scholar] [CrossRef]
- Han, D.S.; Lee, E.O. Leptin Promotes Vasculogenic Mimicry in Breast Cancer Cells by Regulating Aquaporin-1. Int. J. Mol. Sci. 2024, 25, 5215. [Google Scholar] [CrossRef]
- Han, D.S.; Wang, S.I.; Lee, S.H.; Lee, E.O. Leptin-Upregulated Metastasis-Associated Protein 1 Promotes Vasculogenic Mimicry in Breast Cancer Cells. Int. J. Mol. Sci. 2025, 26, 5726. [Google Scholar] [CrossRef] [PubMed]
- Andonegui-Elguera, M.A.; Alfaro-Mora, Y.; Cáceres-Gutiérrez, R.; Caro-Sánchez, C.H.S.; Herrera, L.A.; Díaz-Chávez, J. An Overview of Vasculogenic Mimicry in Breast Cancer. Front. Oncol. 2020, 10, 220. [Google Scholar] [CrossRef] [PubMed]
- Kirschmann, D.A.; Seftor, E.A.; Hardy, K.M.; Seftor, R.E.; Hendrix, M.J. Molecular pathways: Vasculogenic mimicry in tumor cells: Diagnostic and therapeutic implications. Clin. Cancer Res. 2012, 18, 2726–2732. [Google Scholar] [CrossRef]
- Hendrix, M.J.; Seftor, E.A.; Seftor, R.E.; Chao, J.T.; Chien, D.S.; Chu, Y.W. Tumor cell vascular mimicry: Novel targeting opportunity in melanoma. Pharmacol. Ther. 2016, 159, 83–92. [Google Scholar] [CrossRef]
- Sun, H.; Zhang, D.; Yao, Z.; Lin, X.; Liu, J.; Gu, Q.; Dong, X.; Liu, F.; Wang, Y.; Yao, N.; et al. Anti-angiogenic treatment promotes triple-negative breast cancer invasion via vasculogenic mimicry. Cancer Biol. Ther. 2017, 18, 205–213. [Google Scholar] [CrossRef] [PubMed]
- Verkman, A.S. Aquaporins. Curr. Biol. 2013, 23, R52-5. [Google Scholar] [CrossRef]
- Papadopoulos, M.C.; Saadoun, S.; Verkman, A.S. Aquaporins and cell migration. Pflugers. Arch. 2008, 456, 693–700. [Google Scholar] [CrossRef]
- Nicchia, G.P.; Stigliano, C.; Sparaneo, A.; Rossi, A.; Frigeri, A.; Svelto, M. Inhibition of aquaporin-1 dependent angiogenesis impairs tumour growth in a mouse model of melanoma. J. Mol. Med. 2013, 91, 613–623. [Google Scholar] [CrossRef]
- Simone, L.; Gargano, C.D.; Pisani, F.; Cibelli, A.; Mola, M.G.; Frigeri, A.; Svelto, M.; Nicchia, G.P. Aquaporin-1 inhibition reduces metastatic formation in a mouse model of melanoma. J. Cell. Mol. Med. 2018, 22, 904–912. [Google Scholar] [CrossRef]
- Tomita, Y.; Dorward, H.; Yool, A.J.; Smith, E.; Townsend, A.R.; Price, T.J.; Hardingham, J.E. Role of Aquaporin 1 Signalling in Cancer Development and Progression. Int. J. Mol. Sci. 2017, 18, 299. [Google Scholar] [CrossRef]
- Traberg-Nyborg, L.; Login, F.H.; Edamana, S.; Tramm, T.; Borgquist, S.; Nejsum, L.N. Aquaporin-1 in breast cancer. Apmis 2022, 130, 3–10. [Google Scholar] [CrossRef]
- Saadoun, S.; Papadopoulos, M.C.; Hara-Chikuma, M.; Verkman, A.S. Impairment of angiogenesis and cell migration by targeted aquaporin-1 gene disruption. Nature 2005, 434, 786–792. [Google Scholar] [CrossRef]
- Verkman, A.S.; Hara-Chikuma, M.; Papadopoulos, M.C. Aquaporins—New players in cancer biology. J. Mol. Med. 2008, 86, 523–529. [Google Scholar] [CrossRef]
- Yadav, E.; Yadav, N.; Hus, A.; Yadav, J.S. Aquaporins in lung health and disease: Emerging roles, regulation, and clinical implications. Respir. Med. 2020, 174, 106193. [Google Scholar] [CrossRef]
- Moon, C.S.; Moon, D.; Kang, S.K. Aquaporins in Cancer Biology. Front. Oncol. 2022, 12, 782829. [Google Scholar] [CrossRef]
- Hashem, S.; Ali, T.A.; Akhtar, S.; Nisar, S.; Sageena, G.; Ali, S.; Al-Mannai, S.; Therachiyil, L.; Mir, R.; Elfaki, I.; et al. Targeting cancer signaling pathways by natural products: Exploring promising anti-cancer agents. Biomed. Pharmacother. 2022, 150, 113054. [Google Scholar] [CrossRef] [PubMed]
- Fan, Y. Cardioprotective Effect of Rhapontigenin in Isoproterenol-Induced Myocardial Infarction in a Rat Model. Pharmacology 2019, 103, 291–302. [Google Scholar] [CrossRef] [PubMed]
- Chun, Y.J.; Ryu, S.Y.; Jeong, T.C.; Kim, M.Y. Mechanism-based inhibition of human cytochrome P450 1A1 by rhapontigenin. Drug Metab. Dispos. 2001, 29 Pt 1, 389–393. [Google Scholar] [PubMed]
- Kim, J.S.; Kang, C.G.; Kim, S.H.; Lee, E.O. Rhapontigenin suppresses cell migration and invasion by inhibiting the PI3K-dependent Rac1 signaling pathway in MDA-MB-231 human breast cancer cells. J. Nat. Prod. 2014, 77, 1135–1139. [Google Scholar] [CrossRef]
- Yeh, Y.H.; Wang, S.W.; Yeh, Y.C.; Hsiao, H.F.; Li, T.K. Rhapontigenin inhibits TGF-β-mediated epithelial-mesenchymal transition via the PI3K/AKT/mTOR pathway and is not associated with HIF-1α degradation. Oncol. Rep. 2016, 35, 2887–2895. [Google Scholar] [CrossRef]
- Jung, D.B.; Lee, H.J.; Jeong, S.J.; Lee, H.J.; Lee, E.O.; Kim, Y.C.; Ahn, K.S.; Chen, C.Y.; Kim, S.H. Rhapontigenin inhibited hypoxia inducible factor 1 alpha accumulation and angiogenesis in hypoxic PC-3 prostate cancer cells. Biol. Pharm. Bull. 2011, 34, 850–855. [Google Scholar] [CrossRef] [PubMed][Green Version]
- Maniotis, A.J.; Folberg, R.; Hess, A.; Seftor, E.A.; Gardner, L.M.; Pe’er, J.; Trent, J.M.; Meltzer, P.S.; Hendrix, M.J. Vascular channel formation by human melanoma cells in vivo and in vitro: Vasculogenic mimicry. Am. J. Pathol. 1999, 155, 739–752. [Google Scholar] [CrossRef]
- Angara, K.; Rashid, M.H.; Shankar, A.; Ara, R.; Iskander, A.; Borin, T.F.; Jain, M.; Achyut, B.R.; Arbab, A.S. Vascular mimicry in glioblastoma following anti-angiogenic and anti-20-HETE therapies. Histol. Histopathol. 2017, 32, 917–928. [Google Scholar] [PubMed]
- Ren, Y.; Feng, L.; Tan, Z.; Zhou, F.; Liu, S. Constructing a novel prognostic model for triple-negative breast cancer based on genes associated with vasculogenic mimicry. Aging (Albany NY) 2024, 16, 8086–8109. [Google Scholar] [CrossRef]
- Al-Hussaniy, H.A.; Alburghaif, A.H.; Naji, M.A. Leptin hormone and its effectiveness in reproduction, metabolism, immunity, diabetes, hopes and ambitions. J. Med. Life 2021, 14, 600–605. [Google Scholar] [CrossRef]
- Atoum, M.F.; Alzoughool, F.; Al-Hourani, H. Linkage Between Obesity Leptin and Breast Cancer. Breast Cancer 2020, 14, 1178223419898458. [Google Scholar] [CrossRef]
- Ray, A.; Cleary, M.P. Leptin as a potential therapeutic target for breast cancer prevention and treatment. Expert. Opin. Ther. Targets 2010, 14, 443–451. [Google Scholar] [CrossRef]
- Qin, J.J.; Yan, L.; Zhang, J.; Zhang, W.D. STAT3 as a potential therapeutic target in triple negative breast cancer: A systematic review. J. Exp. Clin. Cancer Res. 2019, 38, 195. [Google Scholar] [CrossRef]
- Sanchez-Jimenez, F.; Perez-Perez, A.; de la Cruz-Merino, L.; Sanchez-Margalet, V. Obesity and Breast Cancer: Role of Leptin. Front. Oncol. 2019, 9, 596. [Google Scholar] [CrossRef]
- Ma, J.H.; Qin, L.; Li, X. Role of STAT3 signaling pathway in breast cancer. Cell. Commun. Signal 2020, 18, 33. [Google Scholar] [CrossRef]
- Li, Y.; Gan, C.; Zhang, Y.; Yu, Y.; Fan, C.; Deng, Y.; Zhang, Q.; Yu, X.; Zhang, Y.; Wang, L.; et al. Inhibition of Stat3 Signaling Pathway by Natural Product Pectolinarigenin Attenuates Breast Cancer Metastasis. Front. Pharmacol. 2019, 10, 1195. [Google Scholar] [CrossRef] [PubMed]
- Wu, S.; Hu, H.; Wang, X.; Hua, Z.; Zhou, J. Overexpression of Aquaporin-1 Promotes Epithelial-Mesenchymal Transition and Cancer Stem Cell Properties via Wnt/beta-Catenin Signaling Pathway in Advanced Breast Cancer Cells. Mol. Carcinog. 2025, 64, 1539–1551. [Google Scholar] [CrossRef]
- Hendrix, M.J.; Seftor, E.A.; Meltzer, P.S.; Gardner, L.M.; Hess, A.R.; Kirschmann, D.A.; Schatteman, G.C.; Seftor, R.E. Expression and functional significance of VE-cadherin in aggressive human melanoma cells: Role in vasculogenic mimicry. Proc. Natl. Acad. Sci. USA 2001, 98, 8018–8023. [Google Scholar] [CrossRef] [PubMed]
- Seftor, R.E.; Seftor, E.A.; Koshikawa, N.; Meltzer, P.S.; Gardner, L.M.; Bilban, M.; Stetler-Stevenson, W.G.; Quaranta, V.; Hendrix, M.J. Cooperative interactions of laminin 5 gamma2 chain, matrix metalloproteinase-2, and membrane type-1-matrix/metalloproteinase are required for mimicry of embryonic vasculogenesis by aggressive melanoma. Cancer Res. 2001, 61, 6322–6327. [Google Scholar] [PubMed]
- He, J.Y.; Wei, X.H.; Li, S.J.; Liu, Y.; Hu, H.L.; Li, Z.Z.; Kuang, X.H.; Wang, L.; Shi, X.; Yuan, S.T.; et al. Adipocyte-derived IL-6 and leptin promote breast Cancer metastasis via upregulation of Lysyl Hydroxylase-2 expression. Cell Commun. Signal. 2018, 16, 100. [Google Scholar] [CrossRef]






| Antibody | Company | Dilution | Product No. |
|---|---|---|---|
| AQP1 | Santa Cruz | 1:500 | SC-25287 |
| β-actin | Sigma-Aldrich | 1:20,000 | A5316 |
| pSTAT3 | Cell Signaling | 1:1000 | 9145S |
| STAT3 | Cell Signaling | 1:10,000 | 12640S |
| MMP-2 | Abcam | 1:1000 | ab86607 |
| LAMC2 | Abcam | 1:500 | ab96327 |
| VE-cadherin | Abgent | 1:500 | AP2724a |
| goat anti-rabbit IgG-HRP | Millipore | 1:5000 | AP187P |
| goat anti-mouse IgG-HRP | Millipore | 1:5000 | AP181P |
Disclaimer/Publisher’s Note: The statements, opinions and data contained in all publications are solely those of the individual author(s) and contributor(s) and not of MDPI and/or the editor(s). MDPI and/or the editor(s) disclaim responsibility for any injury to people or property resulting from any ideas, methods, instructions or products referred to in the content. |
© 2025 by the authors. Licensee MDPI, Basel, Switzerland. This article is an open access article distributed under the terms and conditions of the Creative Commons Attribution (CC BY) license (https://creativecommons.org/licenses/by/4.0/).
Share and Cite
Wang, S.-I.; Lee, S.-H.; Lee, E.-O. Rhapontigenin Suppresses Leptin-Induced Vasculogenic Mimicry by Inhibiting STAT3-Aquaporin-1 Axis in TNBC Cells. Biomedicines 2025, 13, 3000. https://doi.org/10.3390/biomedicines13123000
Wang S-I, Lee S-H, Lee E-O. Rhapontigenin Suppresses Leptin-Induced Vasculogenic Mimicry by Inhibiting STAT3-Aquaporin-1 Axis in TNBC Cells. Biomedicines. 2025; 13(12):3000. https://doi.org/10.3390/biomedicines13123000
Chicago/Turabian StyleWang, Seung-Il, Seung-Hyeon Lee, and Eun-Ok Lee. 2025. "Rhapontigenin Suppresses Leptin-Induced Vasculogenic Mimicry by Inhibiting STAT3-Aquaporin-1 Axis in TNBC Cells" Biomedicines 13, no. 12: 3000. https://doi.org/10.3390/biomedicines13123000
APA StyleWang, S.-I., Lee, S.-H., & Lee, E.-O. (2025). Rhapontigenin Suppresses Leptin-Induced Vasculogenic Mimicry by Inhibiting STAT3-Aquaporin-1 Axis in TNBC Cells. Biomedicines, 13(12), 3000. https://doi.org/10.3390/biomedicines13123000
