Ablation of Slc26a6 Mitigates Myocardial Ischemia/Reperfusion Injury
Abstract
1. Introduction
2. Materials and Methods
2.1. I/R Mouse Model
2.2. Evaluation of Cardiac Function by Echocardiography
2.3. Electrocardiographic Recordings
2.4. Hemodynamic Monitoring
2.5. Cardiac Tissue Preparation and Cardiomyocyte Isolation
2.6. Histological Analyses
2.7. Measurement of Sarcomere Shortening and Ca2+ Transient (CaT)
2.8. Ex Vivo pHi Measurement by Confocal Imaging
2.9. Data Analysis and Statistics
3. Results
3.1. I/R Mouse Model and Ischemia Monitoring During I/R Surgery
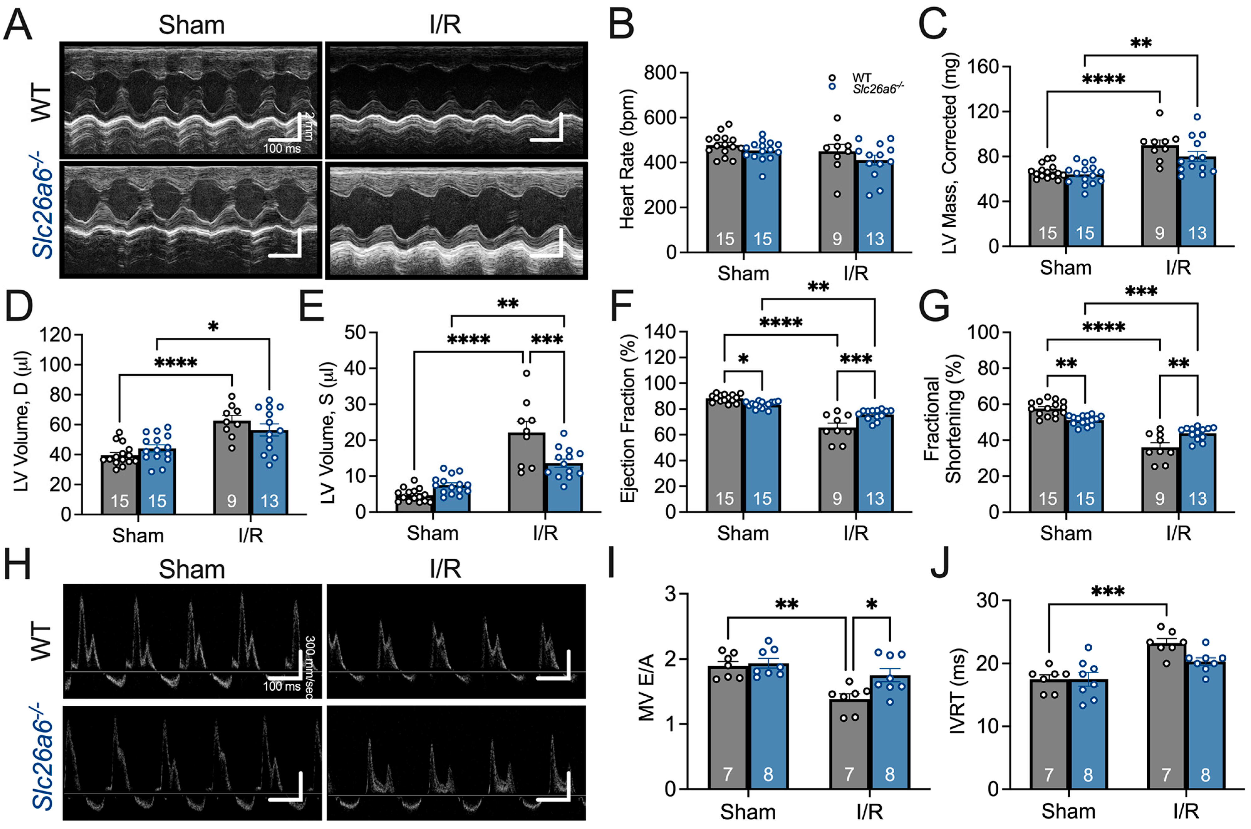
3.2. Less Structural Remodeling in Slc26a6−/− I/R Mice
3.3. Slc26a6 Knockout Reserved Cardiac Function in I/R Mice
3.4. Improved Hemodynamics in Slc26a6−/− I/R Mice
3.5. Improved Sarcomere Contractility in Slc26a6−/− Cardiomyocytes from I/R Mice
3.6. Elevated pHi in Slc26a6−/− Mouse Hearts
4. Discussion
4.1. I/R Injury
4.2. Abnormal pH Regulation in I/R
4.3. Role of Chloride Transporters in I/R Injury
5. Conclusions
6. Future Studies
Supplementary Materials
Author Contributions
Funding
Institutional Review Board Statement
Informed Consent Statement
Data Availability Statement
Acknowledgments
Conflicts of Interest
Abbreviations
| I/R | Ischemia/reperfusion |
| WT | Wild type |
| CaT | Calcium transient |
| AE | Anion exchanger |
| NHE | Na+/H+ exchanger |
| NBC | Na+-HCO3− cotransporter |
| CHE | Cl−/OH− exchanger |
| MCT | Monocarboxylate transporter |
| CBE | Cl−/HCO3− exchangers |
| SLC | Solute carrier |
| ECG | Electrocardiogram |
| LAD | Left anterior descending |
| LV | Left ventricle |
| EDD | End diastolic dimension |
| ESD | End systolic dimension |
| FS | Fractional shortening |
| EF | Ejection Fraction |
| FFT | Fast Fourier transform |
| SR | Sarcoplasmic reticulum |
| HF | Heart failure |
References
- Vaughan-Jones, R.D.; Spitzer, K.W.; Swietach, P. Intracellular pH regulation in heart. J. Mol. Cell Cardiol. 2009, 46, 318–331. [Google Scholar] [CrossRef]
- Wang, H.S.; Chen, Y.; Vairamani, K.; Shull, G.E. Critical role of bicarbonate and bicarbonate transporters in cardiac function. World J. Biol. Chem. 2014, 5, 334–345. [Google Scholar] [CrossRef] [PubMed]
- Orlowski, A.; Di Mattia, R.A.; Aiello, E.A. Intracellular pH Regulation in Ventricular Myocytes: Implications for Cardiac Health and Disease. Circ. Res. 2025, 136, 1636–1656. [Google Scholar] [CrossRef]
- Milliken, A.S.; Ciesla, J.H.; Nadtochiy, S.M.; Brookes, P.S. Distinct effects of intracellular vs. extracellular acidic pH on the cardiac metabolome during ischemia and reperfusion. J. Mol. Cell Cardiol. 2023, 174, 101–114. [Google Scholar] [CrossRef]
- Gonzalez Arbelaez, L.F.; Ciocci Pardo, A.; Burgos, J.I.; Vila Petroff, M.G.; Godoy Coto, J.; Ennis, I.L.; Mosca, S.M.; Fantinelli, J.C. New advances in the protective mechanisms of acidic pH after ischemia: Participation of NO. Arch. Biochem. Biophys. 2024, 758, 110059. [Google Scholar] [CrossRef]
- Allen, D.G.; Xiao, X.H. Role of the cardiac Na+/H+ exchanger during ischemia and reperfusion. Cardiovasc. Res. 2003, 57, 934–941. [Google Scholar] [CrossRef]
- Vandenberg, J.I.; Metcalfe, J.C.; Grace, A.A. Mechanisms of pHi recovery after global ischemia in the perfused heart. Circ. Res. 1993, 72, 993–1003. [Google Scholar] [CrossRef]
- Halestrap, A.P.; Wang, X.; Poole, R.C.; Jackson, V.N.; Price, N.T. Lactate transport in heart in relation to myocardial ischemia. Am. J. Cardiol. 1997, 80, 17A–25A. [Google Scholar] [CrossRef]
- Kopito, R.R.; Lee, B.S.; Simmons, D.M.; Lindsey, A.E.; Morgans, C.W.; Schneider, K. Regulation of intracellular pH by a neuronal homolog of the erythrocyte anion exchanger. Cell 1989, 59, 927–937. [Google Scholar] [CrossRef] [PubMed]
- Kudrycki, K.E.; Newman, P.R.; Shull, G.E. cDNA cloning and tissue distribution of mRNAs for two proteins that are related to the band 3 Cl−/HCO3− exchanger. J. Biol. Chem. 1990, 265, 462–471. [Google Scholar] [CrossRef] [PubMed]
- Linn, S.C.; Kudrycki, K.E.; Shull, G.E. The predicted translation product of a cardiac AE3 mRNA contains an N terminus distinct from that of the brain AE3 Cl−/HCO3− exchanger. Cloning of a cardiac AE3 cDNA, organization of the AE3 gene, and identification of an alternative transcription initiation site. J. Biol. Chem. 1992, 267, 7927–7935. [Google Scholar] [PubMed]
- Yannoukakos, D.; Stuart-Tilley, A.; Fernandez, H.A.; Fey, P.; Duyk, G.; Alper, S.L. Molecular cloning, expression, and chromosomal localization of two isoforms of the AE3 anion exchanger from human heart. Circ. Res. 1994, 75, 603–614. [Google Scholar] [CrossRef]
- Alper, S.L. Molecular physiology and genetics of Na+-independent SLC4 anion exchangers. J. Exp. Biol. 2009, 212 Pt 11, 1672–1683. [Google Scholar] [CrossRef]
- Chiappe de Cingolani, G.E.; Ennis, I.L.; Morgan, P.E.; Alvarez, B.V.; Casey, J.R.; Camilion de Hurtado, M.C. Involvement of AE3 isoform of Na+-independent Cl−/HCO3− exchanger in myocardial pH(i) recovery from intracellular alkalization. Life Sci. 2006, 78, 3018–3026. [Google Scholar] [CrossRef] [PubMed]
- Prasad, V.; Bodi, I.; Meyer, J.W.; Wang, Y.; Ashraf, M.; Engle, S.J.; Doetschman, T.; Sisco, K.; Nieman, M.L.; Miller, M.L.; et al. Impaired cardiac contractility in mice lacking both the AE3 Cl−/HCO3− exchanger and the NKCC1 Na+-K+-2Cl− cotransporter: Effects on Ca2+ handling and protein phosphatases. J. Biol. Chem. 2008, 283, 31303–31314. [Google Scholar] [CrossRef]
- Al Moamen, N.J.; Prasad, V.; Bodi, I.; Miller, M.L.; Neiman, M.L.; Lasko, V.M.; Alper, S.L.; Wieczorek, D.F.; Lorenz, J.N.; Shull, G.E. Loss of the AE3 anion exchanger in a hypertrophic cardiomyopathy model causes rapid decompensation and heart failure. J. Mol. Cell Cardiol. 2011, 50, 137–146. [Google Scholar] [CrossRef]
- Chen, H.P.; He, M.; Mei, Z.J.; Huang, Q.R.; Peng, W.; Huang, M. Anion exchanger 3 is required for sasanquasaponin to inhibit ischemia/reperfusion-induced elevation of intracellular Cl− concentration and to elicit cardioprotection. J. Cell Biochem. 2011, 112, 2803–2812. [Google Scholar] [CrossRef]
- Vairamani, K.; Wang, H.S.; Medvedovic, M.; Lorenz, J.N.; Shull, G.E. RNA SEQ Analysis Indicates that the AE3 Cl−/HCO3− Exchanger Contributes to Active Transport-Mediated CO2 Disposal in Heart. Sci. Rep. 2017, 7, 7264. [Google Scholar] [CrossRef]
- Thorsen, K.; Dam, V.S.; Kjaer-Sorensen, K.; Pedersen, L.N.; Skeberdis, V.A.; Jurevicius, J.; Treinys, R.; Petersen, I.; Nielsen, M.S.; Oxvig, C.; et al. Loss-of-activity-mutation in the cardiac chloride-bicarbonate exchanger AE3 causes short QT syndrome. Nat. Commun. 2017, 8, 1696. [Google Scholar] [CrossRef]
- Alvarez, B.V.; Kieller, D.M.; Quon, A.L.; Markovich, D.; Casey, J.R. Slc26a6: A cardiac chloride-hydroxyl exchanger and predominant chloride-bicarbonate exchanger of the mouse heart. J. Physiol. 2004, 561 Pt 3, 721–734. [Google Scholar] [CrossRef] [PubMed]
- Kim, H.J.; Myers, R.; Sihn, C.R.; Rafizadeh, S.; Zhang, X.D. Slc26a6 functions as an electrogenic Cl/HCO3 exchanger in cardiac myocytes. Cardiovasc. Res. 2013, 100, 383–391. [Google Scholar] [CrossRef] [PubMed]
- Sirish, P.; Ledford, H.A.; Timofeyev, V.; Thai, P.N.; Ren, L.; Kim, H.J.; Park, S.; Lee, J.H.; Dai, G.; Moshref, M.; et al. Action Potential Shortening and Impairment of Cardiac Function by Ablation of Slc26a6. Circ. Arrhythm. Electrophysiol. 2017, 10, e005267. [Google Scholar] [CrossRef]
- Lai, Z.F.; Nishi, K. Intracellular chloride activity increases in guinea pig ventricular muscle during simulated ischemia. Am. J. Physiol. 1998, 275 Pt 2, H1613–H1619. [Google Scholar] [CrossRef]
- Kawasaki, H.; Otani, H.; Mishima, K.; Imamura, H.; Inagaki, C. Involvement of anion exchange in the hypoxia/reoxygenation-induced changes in pH(i) and [Ca2+]i in cardiac myocyte. Eur. J. Pharmacol. 2001, 411, 35–43. [Google Scholar] [CrossRef]
- Ridley, P.D.; Curtis, M.J. Anion manipulation: A new antiarrhythmic approach. Action of substitution of chloride with nitrate on ischemia- and reperfusion-induced ventricular fibrillation and contractile function. Circ. Res. 1992, 70, 617–632. [Google Scholar] [CrossRef]
- Curtis, M.J.; Garlick, P.B.; Ridley, P.D. Anion manipulation, a novel antiarrhythmic approach: Mechanism of action. J. Mol. Cell Cardiol. 1993, 25, 417–436. [Google Scholar] [CrossRef]
- Liu, D.; He, H.; Li, G.L.; Chen, J.; Yin, D.; Liao, Z.P.; Tang, L.; Huang, Q.R.; Lai, Z.F.; He, M. Mechanisms of chloride in cardiomyocyte anoxia-reoxygenation injury: The involvement of oxidative stress and NF-kappaB activation. Mol. Cell Biochem. 2011, 355, 201–209. [Google Scholar] [CrossRef]
- Zhang, J.Y.; Wu, F.; Gu, X.M.; Jin, Z.X.; Kong, L.H.; Zhang, Y.; Zhou, J.J.; Gao, F. The Blockade of Transmembrane Cl− Flux Mitigates I/R-Induced Heart Injury via the Inhibition of Calpain Activity. Cell Physiol. Biochem. 2015, 35, 2121–2134. [Google Scholar] [CrossRef] [PubMed]
- Jiang, Z.; Asplin, J.R.; Evan, A.P.; Rajendran, V.M.; Velazquez, H.; Nottoli, T.P.; Binder, H.J.; Aronson, P.S. Calcium oxalate urolithiasis in mice lacking anion transporter Slc26a6. Nat. Genet. 2006, 38, 474–478. [Google Scholar] [CrossRef]
- Sirish, P.; Thai, P.N.; Lee, J.H.; Yang, J.; Zhang, X.D.; Ren, L.; Li, N.; Timofeyev, V.; Lee, K.S.S.; Nader, C.E.; et al. Suppression of inflammation and fibrosis using soluble epoxide hydrolase inhibitors enhances cardiac stem cell-based therapy. Stem Cells Transl. Med. 2020, 9, 1570–1584. [Google Scholar] [CrossRef] [PubMed]
- Lyu, Y.; Thai, P.N.; Ren, L.; Timofeyev, V.; Jian, Z.; Park, S.; Ginsburg, K.S.; Overton, J.; Bossuyt, J.; Bers, D.M.; et al. Beat-to-beat dynamic regulation of intracellular pH in cardiomyocytes. iScience 2022, 25, 103624. [Google Scholar] [CrossRef]
- Steenbergen, C.; Deleeuw, G.; Rich, T.; Williamson, J.R. Effects of acidosis and ischemia on contractility and intracellular pH of rat heart. Circ. Res. 1977, 41, 849–858. [Google Scholar] [CrossRef]
- Garlick, P.B.; Radda, G.K.; Seeley, P.J. Studies of acidosis in the ischaemic heart by phosphorus nuclear magnetic resonance. Biochem. J. 1979, 184, 547–554. [Google Scholar] [CrossRef] [PubMed]
- Cascio, W.E.; Yan, G.X.; Kleber, A.G. Early changes in extracellular potassium in ischemic rabbit myocardium. The role of extracellular carbon dioxide accumulation and diffusion. Circ. Res. 1992, 70, 409–422. [Google Scholar] [CrossRef]
- Algoet, M.; Janssens, S.; Himmelreich, U.; Gsell, W.; Pusovnik, M.; Van den Eynde, J.; Oosterlinck, W. Myocardial ischemia-reperfusion injury and the influence of inflammation. Trends Cardiovasc. Med. 2023, 33, 357–366. [Google Scholar] [CrossRef] [PubMed]
- Clasen, L.; Angendohr, S.; Becher, S.; Bartsch, B.; Enkel, S.; Meyer, C.; Kelm, M.; Makimoto, H.; Klocker, N. Cardiac ischemia and reperfusion in mice: A comprehensive hemodynamic, electrocardiographic and electrophysiological characterization. Sci. Rep. 2023, 13, 5693. [Google Scholar] [CrossRef]
- Verma, S.; Fedak, P.W.; Weisel, R.D.; Butany, J.; Rao, V.; Maitland, A.; Li, R.K.; Dhillon, B.; Yau, T.M. Fundamentals of reperfusion injury for the clinical cardiologist. Circulation 2002, 105, 2332–2336. [Google Scholar] [CrossRef]
- Zhang, M.; Liu, Q.; Meng, H.; Duan, H.; Liu, X.; Wu, J.; Gao, F.; Wang, S.; Tan, R.; Yuan, J. Ischemia-reperfusion injury: Molecular mechanisms and therapeutic targets. Signal Transduct. Target. Ther. 2024, 9, 12. [Google Scholar] [CrossRef]
- Galagudza, M.M.; Blokhin, I.O.; Shmonin, A.A.; Mischenko, K.A. Reduction of myocardial ischemia-reperfusion injury with pre- and postconditioning: Molecular mechanisms and therapeutic targets. Cardiovasc. Hematol. Disord. Drug Targets 2008, 8, 47–65. [Google Scholar] [CrossRef]
- Samaja, M.; Pagliaro, P. Editorial Commentary: Long and narrow road to win over myocardial ischemia-reperfusion injury. Trends Cardiovasc. Med. 2023, 33, 367–368. [Google Scholar] [CrossRef] [PubMed]
- Lujain Alsadder, A.H. Cardiac Ischaemia–Reperfusion Injury: Pathophysiology, Therapeutic Targets and Future Interventions. Biomedicine 2025, 13, 2084. [Google Scholar] [CrossRef]
- Lee, D.; Hong, J.H. The Fundamental Role of Bicarbonate Transporters and Associated Carbonic Anhydrase Enzymes in Maintaining Ion and pH Homeostasis in Non-Secretory Organs. Int. J. Mol. Sci. 2020, 21, 339. [Google Scholar] [CrossRef]
- Komukai, K.; Brette, F.; Pascarel, C.; Orchard, C.H. Electrophysiological response of rat ventricular myocytes to acidosis. Am. J. Physiol. Heart Circ. Physiol. 2002, 283, H412–H422. [Google Scholar] [CrossRef]
- Jones, D.K.; Peters, C.H.; Tolhurst, S.A.; Claydon, T.W.; Ruben, P.C. Extracellular proton modulation of the cardiac voltage-gated sodium channel, Nav1.5. Biophys. J. 2011, 101, 2147–2156. [Google Scholar] [CrossRef]
- Saegusa, N.; Moorhouse, E.; Vaughan-Jones, R.D.; Spitzer, K.W. Influence of pH on Ca2+ current and its control of electrical and Ca2+ signaling in ventricular myocytes. J. Gen. Physiol. 2011, 138, 537–559. [Google Scholar] [CrossRef]
- Doering, A.E.; Lederer, W.J. The mechanism by which cytoplasmic protons inhibit the sodium-calcium exchanger in guinea-pig heart cells. J. Physiol. 1993, 466, 481–499. [Google Scholar] [CrossRef] [PubMed]
- John, S.; Kim, B.; Olcese, R.; Goldhaber, J.I.; Ottolia, M. Molecular determinants of pH regulation in the cardiac Na+-Ca2+ exchanger. J. Gen. Physiol. 2018, 150, 245–257. [Google Scholar] [CrossRef]
- Boyman, L.; Hagen, B.M.; Giladi, M.; Hiller, R.; Lederer, W.J.; Khananshvili, D. Proton-sensing Ca2+ binding domains regulate the cardiac Na+/Ca2+ exchanger. J. Biol. Chem. 2011, 286, 28811–28820. [Google Scholar] [CrossRef] [PubMed]
- Garciarena, C.D.; Youm, J.B.; Swietach, P.; Vaughan-Jones, R.D. H+-activated Na+ influx in the ventricular myocyte couples Ca2+-signalling to intracellular pH. J. Mol. Cell Cardiol. 2013, 61, 51–59. [Google Scholar] [CrossRef] [PubMed]
- Vaughan-Jones, R.D. Cross-talking. Ca2+, H+ and nitric oxide. J. Physiol. 2014, 592, 3177–3178. [Google Scholar] [CrossRef]
- Swietach, P.; Spitzer, K.W.; Vaughan-Jones, R.D. Na+ ions as spatial intracellular messengers for co-ordinating Ca2+ signals during pH heterogeneity in cardiomyocytes. Cardiovasc. Res. 2015, 105, 171–181. [Google Scholar] [CrossRef] [PubMed]
- Fabiato, A.; Fabiato, F. Effects of pH on the myofilaments and the sarcoplasmic reticulum of skinned cells from cardiace and skeletal muscles. J. Physiol. 1978, 276, 233–255. [Google Scholar] [CrossRef] [PubMed]
- Bountra, C.; Vaughan-Jones, R.D. Effect of intracellular and extracellular pH on contraction in isolated, mammalian cardiac muscle. J. Physiol. 1989, 418, 163–187. [Google Scholar] [CrossRef] [PubMed]
- Vaughan-Jones, R.D.; Wu, M.L.; Bountra, C. Sodium-hydrogen exchange and its role in controlling contractility during acidosis in cardiac muscle. Mol. Cell Biochem. 1989, 89, 157–162. [Google Scholar] [CrossRef]
- Orchard, C.H.; Kentish, J.C. Effects of changes of pH on the contractile function of cardiac muscle. Am. J. Physiol. 1990, 258, C967–C981. [Google Scholar] [CrossRef]
- Harrison, S.M.; Frampton, J.E.; McCall, E.; Boyett, M.R.; Orchard, C.H. Contraction and intracellular Ca2+, Na+, and H+ during acidosis in rat ventricular myocytes. Am. J. Physiol. 1992, 262 Pt 1, C348–C357. [Google Scholar] [CrossRef]
- Wattanapermpool, J.; Reiser, P.J.; Solaro, R.J. Troponin I isoforms and differential effects of acidic pH on soleus and cardiac myofilaments. Am. J. Physiol. 1995, 268, C323–C330. [Google Scholar] [CrossRef]
- Yan, G.X.; Kleber, A.G. Changes in extracellular and intracellular pH in ischemic rabbit papillary muscle. Circ. Res. 1992, 71, 460–470. [Google Scholar] [CrossRef]
- Soares, R.O.S.; Losada, D.M.; Jordani, M.C.; Evora, P.; Castro, E.S.O. Ischemia/Reperfusion Injury Revisited: An Overview of the Latest Pharmacological Strategies. Int. J. Mol. Sci. 2019, 20, 5034. [Google Scholar] [CrossRef]
- Crampin, E.J.; Smith, N.P.; Langham, A.E.; Clayton, R.H.; Orchard, C.H. Acidosis in models of cardiac ventricular myocytes. Philos. Trans. Ser. A Math. Phys. Eng. Sci. 2006, 364, 1171–1186. [Google Scholar] [CrossRef]
- Theroux, P.; Chaitman, B.R.; Danchin, N.; Erhardt, L.; Meinertz, T.; Schroeder, J.S.; Tognoni, G.; White, H.D.; Willerson, J.T.; Jessel, A. Inhibition of the sodium-hydrogen exchanger with cariporide to prevent myocardial infarction in high-risk ischemic situations. Main results of the GUARDIAN trial. Guard during ischemia against necrosis (GUARDIAN) Investigators. Circulation 2000, 102, 3032–3038. [Google Scholar] [CrossRef]
- Karmazyn, M. Mechanisms of protection of the ischemic and reperfused myocardium by sodium-hydrogen exchange inhibition. J. Thromb. Thrombolysis 1999, 8, 33–38. [Google Scholar] [CrossRef]
- Karmazyn, M.; Sostaric, J.V.; Gan, X.T. The myocardial Na+/H+ exchanger: A potential therapeutic target for the prevention of myocardial ischaemic and reperfusion injury and attenuation of postinfarction heart failure. Drugs 2001, 61, 375–389. [Google Scholar] [CrossRef]
- Avkiran, M.; Marber, M.S. Na+/H+ exchange inhibitors for cardioprotective therapy: Progress, problems and prospects. J. Am. Coll. Cardiol. 2002, 39, 747–753. [Google Scholar] [CrossRef]
- Yellon, D.M.; Baxter, G.F. Protecting the ischaemic and reperfused myocardium in acute myocardial infarction: Distant dream or near reality? Heart 2000, 83, 381–387. [Google Scholar] [CrossRef]
- Scholz, W.; Albus, U.; Counillon, L.; Gogelein, H.; Lang, H.J.; Linz, W.; Weichert, A.; Scholkens, B.A. Protective effects of HOE642, a selective sodium-hydrogen exchange subtype 1 inhibitor, on cardiac ischaemia and reperfusion. Cardiovasc. Res. 1995, 29, 260–268. [Google Scholar] [CrossRef]
- Jung, I.S.; Lee, S.H.; Yang, M.K.; Park, J.W.; Yi, K.Y.; Yoo, S.E.; Kwon, S.H.; Chung, H.J.; Choi, W.S.; Shin, H.S. Cardioprotective effects of the novel Na+/H+ exchanger-1 inhibitor KR-32560 in a perfused rat heart model of global ischemia and reperfusion: Involvement of the Akt-GSK-3beta cell survival pathway and antioxidant enzyme. Arch. Pharm. Res. 2010, 33, 1241–1251. [Google Scholar] [CrossRef]
- Zhang, Y.; Chen, J.; Zhang, F.; Xia, Q. Cariporide attenuates myocardial ischaemia, reperfusion injury and apoptosis in isolated rat hearts. Acta Cardiol. 2006, 61, 637–641. [Google Scholar] [CrossRef] [PubMed]
- Zhou, R.H.; Long, C.; Liu, J.; Liu, B. Inhibition of the Na+/H+ exchanger protects the immature rabbit myocardium from ischemia and reperfusion injury. Pediatr. Cardiol. 2008, 29, 113–120. [Google Scholar] [CrossRef] [PubMed]
- Liu, H.; Moore, P.G. KATP channel blocker does not abolish the protective effect of Na+/H+ exchange 1 inhibition against ischaemia/reperfusion in aged myocardium. Eur. J. Anaesthesiol. 2010, 27, 740–746. [Google Scholar] [CrossRef] [PubMed]
- Avkiran, M.; Cook, A.R.; Cuello, F. Targeting Na+/H+ exchanger regulation for cardiac protection: A RSKy approach? Curr. Opin. Pharmacol. 2008, 8, 133–140. [Google Scholar] [CrossRef]
- Fantinelli, J.C.; Orlowski, A.; Aiello, E.A.; Mosca, S.M. The electrogenic cardiac sodium bicarbonate co-transporter (NBCe1) contributes to the reperfusion injury. Cardiovasc. Pathol. 2014, 23, 224–230. [Google Scholar] [CrossRef]
- Lu, M.; Jia, M.; Wang, Q.; Guo, Y.; Li, C.; Ren, B.; Qian, F.; Wu, J. The electrogenic sodium bicarbonate cotransporter and its roles in the myocardial ischemia-reperfusion induced cardiac diseases. Life Sci. 2021, 270, 119153. [Google Scholar] [CrossRef]
- Yamamoto, T.; Swietach, P.; Rossini, A.; Loh, S.H.; Vaughan-Jones, R.D.; Spitzer, K.W. Functional diversity of electrogenic Na+-HCO3− cotransport in ventricular myocytes from rat, rabbit and guinea pig. J. Physiol. 2005, 562 Pt 2, 455–475. [Google Scholar] [CrossRef]
- Khandoudi, N.; Albadine, J.; Robert, P.; Krief, S.; Berrebi-Bertrand, I.; Martin, X.; Bevensee, M.O.; Boron, W.F.; Bril, A. Inhibition of the cardiac electrogenic sodium bicarbonate cotransporter reduces ischemic injury. Cardiovasc. Res. 2001, 52, 387–396. [Google Scholar] [CrossRef]
- Ch’en, F.F.; Villafuerte, F.C.; Swietach, P.; Cobden, P.M.; Vaughan-Jones, R.D. S0859, an N-cyanosulphonamide inhibitor of sodium-bicarbonate cotransport in the heart. Br. J. Pharmacol. 2008, 153, 972–982. [Google Scholar] [CrossRef]
- Vairamani, K.; Prasad, V.; Wang, Y.; Huang, W.; Chen, Y.; Medvedovic, M.; Lorenz, J.N.; Shull, G.E. NBCe1 Na+-HCO3− cotransporter ablation causes reduced apoptosis following cardiac ischemia-reperfusion injury in vivo. World J. Cardiol. 2018, 10, 97–109. [Google Scholar] [CrossRef]
- Aiello, E.A.; Casey, J.R.; Alvarez, B.V. Cl−/HCO3− Exchanger slc26a6: A pH Regulator Shapes the Cardiac Action Potential. Circ. Arrhythm. Electrophysiol. 2017, 10, e005812. [Google Scholar] [CrossRef]
- Ziegler, M.; Wang, X.; Peter, K. Platelets in cardiac ischaemia/reperfusion injury: A promising therapeutic target. Cardiovasc. Res. 2019, 115, 1178–1188. [Google Scholar] [CrossRef]
- Voronkov, N.S.; Maslov, L.N.; Vyshlov, E.V.; Mukhomedzyanov, A.V.; Ryabov, V.V.; Derkachev, I.A.; Kan, A.; Gusakova, S.V.; Gombozhapova, A.E.; Panteleev, O.O. Do platelets protect the heart against ischemia/reperfusion injury or exacerbate cardiac ischemia/reperfusion injury? The role of PDGF, VEGF, and PAF. Life Sci. 2024, 347, 122617. [Google Scholar] [CrossRef]
- Jedlitschky, G.; Greinacher, A.; Kroemer, H.K. Transporters in human platelets: Physiologic function and impact for pharmacotherapy. Blood 2012, 119, 3394–3402. [Google Scholar] [CrossRef] [PubMed]







Disclaimer/Publisher’s Note: The statements, opinions and data contained in all publications are solely those of the individual author(s) and contributor(s) and not of MDPI and/or the editor(s). MDPI and/or the editor(s) disclaim responsibility for any injury to people or property resulting from any ideas, methods, instructions or products referred to in the content. |
© 2025 by the authors. Licensee MDPI, Basel, Switzerland. This article is an open access article distributed under the terms and conditions of the Creative Commons Attribution (CC BY) license (https://creativecommons.org/licenses/by/4.0/).
Share and Cite
Thai, P.N.; Ren, L.; Diloretto, D.A.; Trinh, P.; Timofeyev, V.; Zong, N.; Ngo, R.Q.; Chiamvimonvat, N.; Zhang, X.-D. Ablation of Slc26a6 Mitigates Myocardial Ischemia/Reperfusion Injury. Biomedicines 2025, 13, 2874. https://doi.org/10.3390/biomedicines13122874
Thai PN, Ren L, Diloretto DA, Trinh P, Timofeyev V, Zong N, Ngo RQ, Chiamvimonvat N, Zhang X-D. Ablation of Slc26a6 Mitigates Myocardial Ischemia/Reperfusion Injury. Biomedicines. 2025; 13(12):2874. https://doi.org/10.3390/biomedicines13122874
Chicago/Turabian StyleThai, Phung N., Lu Ren, Daphne A. Diloretto, Pauline Trinh, Valeriy Timofeyev, Ning Zong, Richard Q. Ngo, Nipavan Chiamvimonvat, and Xiao-Dong Zhang. 2025. "Ablation of Slc26a6 Mitigates Myocardial Ischemia/Reperfusion Injury" Biomedicines 13, no. 12: 2874. https://doi.org/10.3390/biomedicines13122874
APA StyleThai, P. N., Ren, L., Diloretto, D. A., Trinh, P., Timofeyev, V., Zong, N., Ngo, R. Q., Chiamvimonvat, N., & Zhang, X.-D. (2025). Ablation of Slc26a6 Mitigates Myocardial Ischemia/Reperfusion Injury. Biomedicines, 13(12), 2874. https://doi.org/10.3390/biomedicines13122874

