Description of the Distinctive Changes in the Colonic Microbiome Associated with Irritable Bowel Syndrome, Uncomplicated Diverticulitis, and Tubular Adenoma
Abstract
1. Introduction
2. Materials and Methods
2.1. Sample Collection
2.2. Metagenomic DNA Extraction and Quality Control
2.3. Amplification of the V3 and V4 Regions
2.4. Quality Control and Taxonomic Assignment
2.5. Differential Presence Analysis and Random Forest
2.6. Statistical Analysis
3. Results
3.1. Demographic Data
3.2. Alpha Diversity and Rarefaction Analysis
3.3. Beta Diversity Analysis
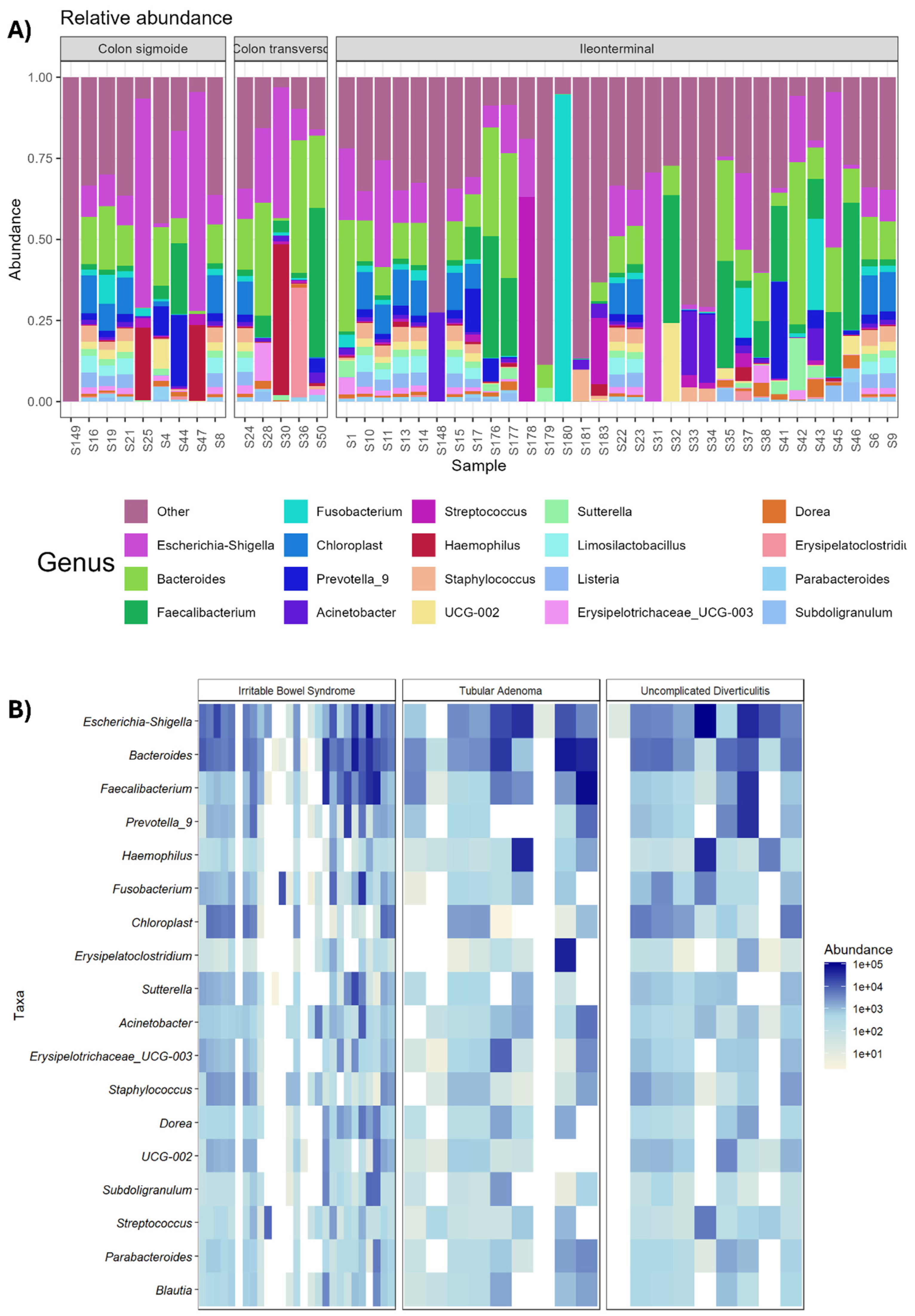
3.4. Taxonomic Composition
3.5. Relative Abundance
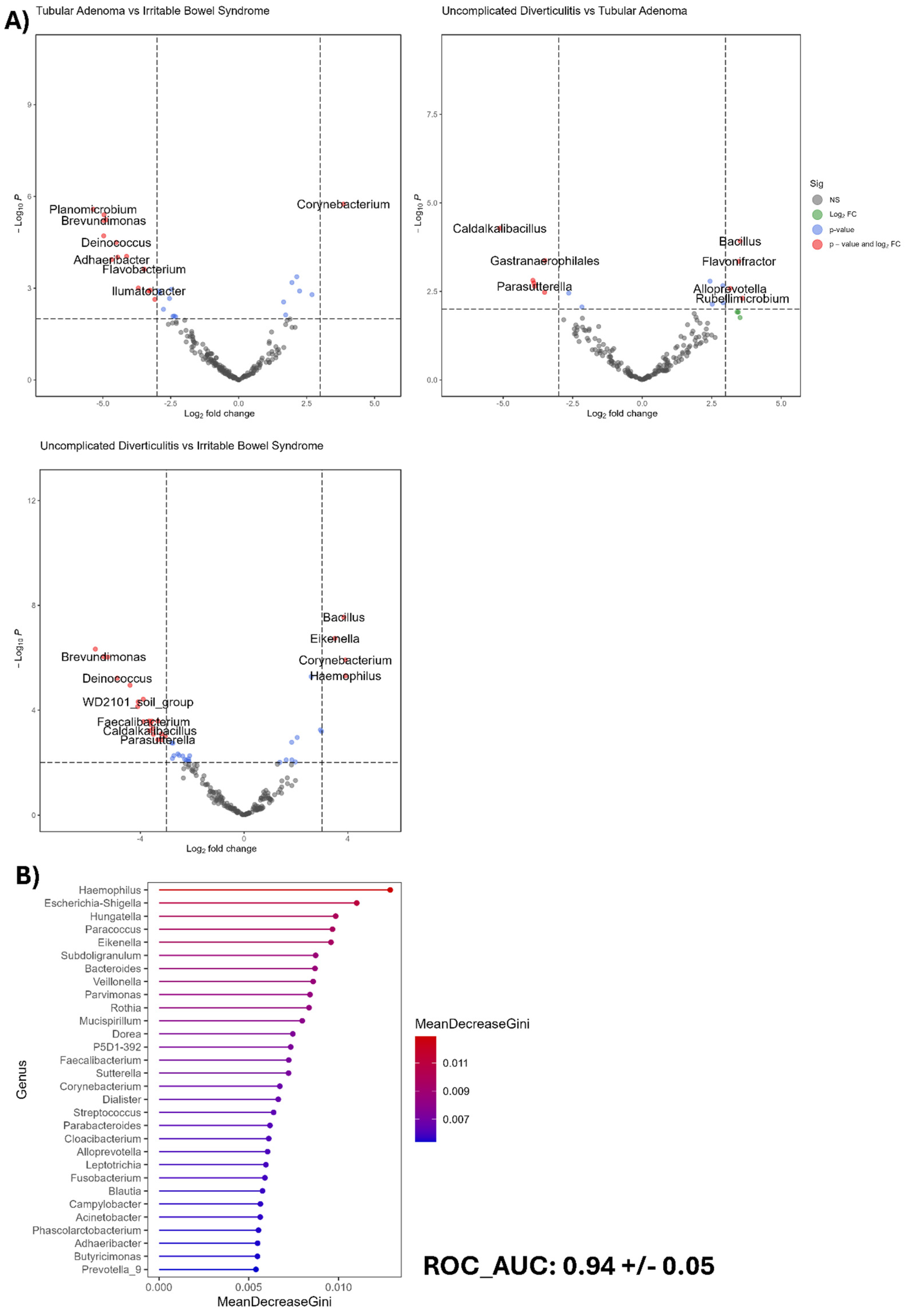
3.6. Differential Presence Analysis and Random Forest
4. Discussion
5. Limitations
6. Conclusions
Author Contributions
Funding
Institutional Review Board Statement
Informed Consent Statement
Data Availability Statement
Acknowledgments
Conflicts of Interest
Abbreviations
| rRNA | Ribosomal ribonucleic acid |
| IBS | Irritable bowel syndrome |
| DNA | Deoxyribonucleic acid |
| PCR | Polymerase Chain Reaction |
| NMDS | Nonmetric multidimensional scaling. |
| ROC-AUC | Receiver operating curve |
| OTU | Operational Taxonomic Unit |
| NMDS | Nonmetric Multidimensional Scaling |
| PCoA | Principal Coordinates Analysis |
| IBD | Inflammatory bowel disease |
| MBP | Mechanical bowel preparation |
| MDG | Mean Decrease in Gini |
References
- Wells, J.M.; Rossi, O.; Meijerink, M.; van Baarlen, P. Epithelial crosstalk at the microbiota–mucosal interface. Proc. Natl. Acad. Sci. USA 2011, 108, 4607–4614. [Google Scholar] [CrossRef]
- Burcelin, R.; Garidou, L.; Pomie, C. Immuno-microbiota cross and talk: The new paradigm of metabolic diseases. Semin. Immunol. 2012, 24, 67–74. [Google Scholar] [CrossRef]
- Ford, A.C.; Sperber, A.D.; Corsetti, M.; Camilleri, M. Irritable bowel syndrome. Lancet 2020, 396, 1675–1688. [Google Scholar] [CrossRef]
- Huang, K.Y.; Wang, F.Y.; Lv, M.; Ma, X.X.; Tang, X.D.; Lv, L. Irritable bowel syndrome: Epidemiology, overlap disorders, pathophysiology and treatment. World J. Gastroenterol. 2023, 29, 4120–4135. [Google Scholar] [CrossRef] [PubMed]
- Carlisle, E.M.; Poroyko, V.; Caplan, M.S.; Alverdy, J.; Morowitz, M.J.; Liu, D. Murine gut microbiota and transcriptome are diet dependent. Ann. Surg. 2013, 257, 287–294. [Google Scholar] [CrossRef] [PubMed]
- Strate, L.L.; Keeley, B.R.; Cao, Y.; Wu, K.; Giovannucci, E.L.; Chan, A.T. Western dietary pattern increases, and prudent dietary pattern decreases, risk of incident diverticulitis in a prospective cohort study. Gastroenterology 2017, 152, 1023–1030.e2. [Google Scholar] [CrossRef]
- Coutry, N.; Gasmi, I.; Herbert, F.; Jay, P. Mechanisms of intestinal dysbiosis: New insights into tuft cell functions. Gut Microbes 2024, 16, 2379624. [Google Scholar] [CrossRef] [PubMed]
- Van Rossen, T.M.; Ooijevaar, R.E.; Kuyvenhoven, J.P.; Eck, A.; Bril, H.; Buijsman, R.; Boermeester, M.A.; Stockmann, H.B.; de Korte, N.; Budding, A.E. Microbiota composition and mucosal immunity in patients with asymptomatic diverticulosis and controls. PLoS ONE 2021, 16, e0256657. [Google Scholar] [CrossRef]
- Tilg, H.; Zmora, N.; Adolph, T.E.; Elinav, E. The intestinal microbiota fuelling metabolic inflammation. Nat. Rev. Immunol. 2020, 20, 40–54. [Google Scholar] [CrossRef]
- Collins, S.M.; Bercik, P. The relationship between intestinal microbiota and the central nervous system in normal gastrointestinal function and disease. Gastroenterology 2009, 136, 2003–2014. [Google Scholar] [CrossRef]
- Canavan, C.; West, J.; Card, T. The epidemiology of irritable bowel syndrome. Clin. Epidemiol. 2014, 6, 71–80. [Google Scholar]
- Rajilic-Stojanovic, M.; Jonkers, D.M.; Salonen, A.; Hanevik, K.; Raes, J.; Jalanka, J.; Willem, M.V.; Chaysavanh, M.; Natasa, G.; Paul, E.; et al. Intestinal microbiota and diet in IBS: Causes, consequences, or epiphenomena? Am. J. Gastroenterol. 2015, 110, 278–287. [Google Scholar] [CrossRef] [PubMed]
- Walker, M.M.; Harris, A.K. Pathogenesis of diverticulosis and diverticular disease. Minerva Gastroenterol. Dietol. 2017, 63, 99–109. [Google Scholar] [CrossRef] [PubMed]
- Zullo, A.; Gatta, L.; Vassallo, R.; Francesco, V.; Manta, R.; Fabio, M.; Fiorini, G.; Dino, V. Paradigm shift: The Copernican revolution in diverticular disease. Ann. Gastroenterol. 2019, 32, 541–553. [Google Scholar] [CrossRef]
- Shahedi, K.; Fuller, G.; Bolus, R.; Cohen, E.; Vu, M.; Shah, R.; Agarwal, N.; Kaneshiro, M.; Atia, M.; Sheen, V.; et al. Long-term risk of acute diverticulitis among patients with incidental diverticulosis found during colonoscopy. Clin. Gastroenterol. Hepatol. 2013, 11, 1609–1613. [Google Scholar] [CrossRef] [PubMed]
- Skoldberg, F.; Granlund, J.; Discacciati, A.; Hjern, F.; Schmidt, P.T.; Olen, O. Incidence and lifetime risk of hospitalization and surgery for diverticular disease. Br. J. Surg. 2019, 106, 930–939. [Google Scholar] [CrossRef] [PubMed]
- Garrett, W.S. The gut microbiota and colon cancer. Science 2019, 364, 1133–1135. [Google Scholar] [CrossRef]
- Yachida, S.; Mizutani, S.; Shiroma, H.; Shiba, S.; Nakajima, T.; Sakamoto, T.; Watanabe, H.; Masuda, K.; Yuichiro, N.; Kubo, M.; et al. Metagenomic and metabolomic analyses reveal distinct stage-specific phenotypes of the gut microbiota in colorectal cancer. Nat. Med. 2019, 25, 968–976. [Google Scholar] [CrossRef]
- Dejea, C.M.; Fathi, P.; Craig, J.M.; Boleij, A.; Taddese, R.; Abby, L.; Wu, X.; De Stefano-Shields, E.; Hechenbleikner, E.M.; Huso, D.L.; et al. Patients with familial adenomatous polyposis harbor colonic biofilms containing tumorigenic bacteria. Science 2018, 359, 592–597. [Google Scholar] [CrossRef]
- Irrazábal, T.; Belcheva, A.; Girardin, S.E.; Marin, A.; Philott, D. The multifaceted role of the intestinal microbiota in colon cancer. Mol. Cell 2014, 54, 309–320. [Google Scholar] [CrossRef]
- Fu, T.; Coulter, S.; Yoshihara, E.; Gyu, O.T.; Fang, S.; Cayabyab, F.; Zhu, Q.; Zhang, T.; Leblanc, M.; Liu, S.; et al. FXR regulates intestinal cancer stem cell proliferation. Cell 2019, 176, 1098–1112. [Google Scholar] [CrossRef]
- Wilson, M.R.; Jiang, Y.; Villalta, P.W.; Stornetta, A.; Boudreau, P.D.; Carrá, A.; Brennan, C.A.; Chun, E.; Ngo, L.; Samson, L.D.; et al. The human gut bacterial genotoxin colibactin alkylates DNA. Science 2019, 363, eaar7785. [Google Scholar] [CrossRef]
- Pleguezuelos-Manzano, C.; Puschhof, J.; Rosendahl Huber, A.; van Hoeck, A.; Wood, H.M.; Nomburg, J.; Gurjao, C.; Manders, F.; Dalmasso, G.; Stege, P.B.; et al. Mutational signature in colorectal cancer caused by genotoxic pks+ E. coli. Nature 2020, 580, 269–273. [Google Scholar] [CrossRef]
- Kostic, A.D.; Chun, E.; Robertson, L.J.; Glickman, J.; Gallini, C.; Michaud, M.; Clancy, T.E.; Chung, D.C.; Lochhead, P.; Hold, G.L.; et al. Fusobacterium nucleatum potentiates intestinal tumorigenesis and modulates the tumor immune microenvironment. Cell Host Microbe. 2013, 14, 207–215. [Google Scholar] [CrossRef] [PubMed]
- DeSantis, T.; Brodie, E.; Jordan, P.; Moberg, I.X. High-density universal 16S rRNA microarray analysis reveals broader diversity than typical clone library when sampling the environment. Microb. Ecol. 2007, 53, 371–383. [Google Scholar] [CrossRef] [PubMed]
- Bolyen, E.; Rideout, J.R.; Dillon, M.R.; Bokulich, N.A.; Abnet, C.C.; Al-Ghalith, G.A.; Alexander, H.; Alm, E.J.; Arumugam, M.; Asnicar, F.; et al. Reproducible, interactive, scalable and extensible microbiome data science using QIIME 2. Nat. Biotechnol. 2019, 37, 852–857. [Google Scholar] [CrossRef] [PubMed]
- Callahan, B.J.; McMurdie, P.J.; Rosen, M.J.; Han, A.W.; Johnson, A.J.; Holmes, S.P. DADA2: High-resolution sample inference from Illumina amplicon data. Nat. Methods 2016, 13, 581–583. [Google Scholar] [CrossRef]
- Quast, C.; Pruesse, E.; Yilmaz, P.; Gerken, J.; Schweer, T.; Yarza, P.; Peplies, J.; Glöckner, F.O. The SILVA ribosomal RNA gene database project: Improved data processing and web-based tools. Nucleic Acids Res. 2012, 41, D590–D596. [Google Scholar] [CrossRef]
- Eckburg, P.B.; Bik, E.M.; Bernstein, C.N.; Purdom, E.; Dethlefsen, L.; Sargent, M.; Gill, S.R.; Nelson, K.E.; Relman, D.A. Diversity of the human intestinal microbial flora. Science 2005, 308, 1635–1638. [Google Scholar] [CrossRef]
- Floch, M.H. A hypothesis: Is diverticulitis a type of inflammatory bowel disease? J. Clin. Gastroenterol. 2006, 40, S121–S125. [Google Scholar] [CrossRef]
- Zeller, G.; Tap, J.; Voigt, A.Y.; Sunagaw, S.; Kultima, J.R.; Costea, P.I.; Amiot, A.; Böhm, J.; Brunetti, F.; Habermann, N.; et al. Potential of fecal microbiota for early-stage detection of colorectal cancer. Mol. Syst. Biol. 2014, 10, 766. [Google Scholar] [CrossRef]
- Dulal, S.; Keku, T.O. Gut microbiome and colorectal adenomas. Cancer J. 2014, 29, 225–231. [Google Scholar] [CrossRef] [PubMed]
- Sonnenburg, J.L.; Fischbach, M.A. Community health care: Therapeutic opportunities in the human microbiome. Sci. Transl. Med. 2011, 3, 78ps12. [Google Scholar] [CrossRef] [PubMed]
- Tilg, H.; Adolph, T.E.; Gerner, R.R.; Moschen, A.R. The Intestinal Microbiota in Colorectal Cancer. Cancer Cell 2018, 11, 954–964. [Google Scholar] [CrossRef]
- Gutiérrez-Sarmiento, W.; Sáyago-Ayerdi, S.G.; Goñi, I.; Gutiérrez-Miceli, F.A.; Abud-Archila, M.; Rejón-Orantes, J.; Rincón-Rosales, R.; Peña-Ocaña, B.A.; Ruíz-Valdiviezo, V.M. Changes in Intestinal Microbiota and Predicted Metabolic Pathways During Colonic Fermentation of Mango (Mangifera indica L.)—Based Bar Indigestible Fraction. Nutrients 2020, 12, 683. [Google Scholar] [CrossRef]
- Sokol, H.; Pigneur, B.; Watterlot, L.; Lakhdari, O.; Bermúdez-Humarán, L.G.; Gratadoyx, J.J.; Blugeon, S.; Bridonneau, C.; Furet, J.P.; Corthier, G.; et al. Faecalibacterium prausnitzii is an anti-inflammatory commensal bacterium identified by gut microbiota analysis of Crohn disease patients. Proc. Natl. Acad. Sci. USA 2008, 105, 16731–16736. [Google Scholar] [CrossRef]
- Swidsinski, A.; Loening-Baucke, V.; Vaneechoutte, M.; Doerffel, Y. Active Crohn’s disease and ulcerative colitis can be specifically diagnosed and monitored based on the biostructure of the fecal flora. Inflamm. Bowel Dis. 2008, 14, 147–161. [Google Scholar] [CrossRef]
- Ley, R.E.; Turnbaugh, P.J.; Klein, S.; Gordon, J.I. Microbial ecology: Human gut microbes associated with obesity. Nature 2006, 444, 1022–1023. [Google Scholar] [CrossRef] [PubMed]
- Turnbaugh, P.J.; Ley, R.E.; Mahowald, M.A.; Magrini, V.; Mardis, E.R.; Gordon, J.I. An obesity associated gut microbiome with increased capacity for energy harvest. Nature 2006, 444, 1027–1031. [Google Scholar] [CrossRef] [PubMed]
- Swidsinski, A.; Dörffel, Y.; Loening-Baucke, V.; Theissing, F.; Ruckert, J.C.; Mahmoud, I.; Walter, A.R.; Gaschler, D.; Weizenegger, M.; Kühn, S.; et al. Acute appendicitis is characterized by local invasion with Fusobacterium nucleatum/necrophorum. Gut 2011, 60, 34–40. [Google Scholar] [CrossRef]
- Gevers, D.; Kugathasan, S.; Denson, L.A.; Vázquez-Baeza, Y.; Van Treuren, W.; Ren, B.; Schwager, E.; Knights, D.; Song, S.J.; Yassour, M.; et al. The treatment-naive microbiome in new onset Crohn’s disease. Cell Host Microbe 2014, 15, 382–392. [Google Scholar] [CrossRef]
- Schirmer, M.; Denson, L.; Vlamakis, H.; Franzosa, E.A.; Thomas, S.; Gotman, N.M.; Rufo, P.; Baker, S.S.; Sauer, C.; Markowitz, J.; et al. Compositional and temporal changes in the gut microbiome of pediatric ulcerative colitis patients are linked to disease course. Cell Host Microbe 2018, 24, 600–610.e4. [Google Scholar] [CrossRef] [PubMed]
- Lloyd-Price, J.; Arze, C.; Ananthakrishnan, A.N.; Schirmer, M.; Avila-Pacheco, J.; Poon, T.W.; Andrews, E.; Ajami, N.J.; Bonham, K.S.; Brislawn, C.J.; et al. Multiomics of the gut microbial ecosystem in inflammatory bowel diseases. Nature 2019, 569, 655–662. [Google Scholar] [CrossRef]
- Kansal, S.; Catto-Smith, A.G.; Boniface, K.; Thomas, S.; Cameron, D.J.; Oliver, M. The microbiome in pediatric Crohn’s disease—A longitudinal, prospective, single-center study. J. Crohns Colitis 2019, 13, 1044–1054. [Google Scholar] [CrossRef] [PubMed]
- Putignani, L.; Oliva, S.; Isoldi, S.; Del Chierico, F.; Carissimi, C.; Laudadio, I. Fecal and mucosal microbiota profiling in pediatric inflammatory bowel diseases. Eur. J. Gastroenterol. Hepatol. 2021, 33, 1376–1386. [Google Scholar] [CrossRef] [PubMed]
- Barbara, G.; Scaioli, E.; Barbaro, M.R.; Biagi, E.; Laghi, L.; Cremon, C.; Marasco, G.; Colecchia, A.; Picone, G.; Salfi, N.; et al. Gut microbiota, metabolome and immune signatures in patients with uncomplicated diverticular disease. Gut 2017, 66, 1252–1261. [Google Scholar] [CrossRef] [PubMed]
- Tursi, A.; Mastromarino, P.; Capobianco, D.; Elisei, W.; Miccheli, A.; Capuani, G.; Tomassini, A.; Campagna, G.; Picchio, M.; Giorgetti, G.; et al. Assessment of fecal microbiota and fecal metabolome in symptomatic uncomplicated diverticular disease of the colon. J. Clin. Gastroenterol. 2016, 50, S9–S12. [Google Scholar] [CrossRef]
- Duvallet, C.; Gibbons, S.M.; Gurry, T.; Irizarry, R.A.; Alm, E.J. Meta-analysis of gut microbiome studies identifies disease specific and shared responses. Nat. Commun. 2017, 8, 1784. [Google Scholar] [CrossRef]



| IBS | Diverticulitis | Tubular Adenoma | p Value | |
|---|---|---|---|---|
| AGE | 0.033 * | |||
| Mean (SD) | 47.7 (16.9) | 50.2 (14.2) | 64 (11.04) | |
| Median [Min, Max] | 53 [10, 85] | 55.5 [22, 68] | 65 [44, 77] | |
| GENDER | 0.062 | |||
| Male, n (%) | 10 (37%) | 3 (33.3%) | 6 (66.7%) | |
| Female, n (%) | 17 (63%) | 6 (66.7%) | 3 (33.3%) | |
| WEIGHT, kg | 0.117 | |||
| Mean (SD) | 72.3 (11.6) | 69.44 (20.4) | 79.8 (16.9) | |
| Median [Min, Max] | 71 [53, 101] | 67 [47, 115] | 86 [57, 103] |
| Intestinal Disease | Total | |||
|---|---|---|---|---|
| IBS (n = 27) | Diverticulitis (n = 9) | Tubular Adenoma (n = 9) | ||
| Pathogenic población | 70.4% (19) | 88.9% (8) | 88.9% (8) | 77.8% (35) |
| Commensal población | 29.6% (8) | 11.1% (1) | 11.1% (1) | 22.2% (10) |
Disclaimer/Publisher’s Note: The statements, opinions and data contained in all publications are solely those of the individual author(s) and contributor(s) and not of MDPI and/or the editor(s). MDPI and/or the editor(s) disclaim responsibility for any injury to people or property resulting from any ideas, methods, instructions or products referred to in the content. |
© 2025 by the authors. Licensee MDPI, Basel, Switzerland. This article is an open access article distributed under the terms and conditions of the Creative Commons Attribution (CC BY) license (https://creativecommons.org/licenses/by/4.0/).
Share and Cite
Saavedra-Bravo, R.; Méndez-Tenorio, A.; López-Luis, M.A.; Dávila-Martínez, E.A.; Vázquez-Ávila, M.A.; García-Gutierrez, L.; León-Avila, G.; Bandala, C.; Cureño-Díaz, M.A.; Fernández-Sánchez, V.; et al. Description of the Distinctive Changes in the Colonic Microbiome Associated with Irritable Bowel Syndrome, Uncomplicated Diverticulitis, and Tubular Adenoma. Biomedicines 2025, 13, 2424. https://doi.org/10.3390/biomedicines13102424
Saavedra-Bravo R, Méndez-Tenorio A, López-Luis MA, Dávila-Martínez EA, Vázquez-Ávila MA, García-Gutierrez L, León-Avila G, Bandala C, Cureño-Díaz MA, Fernández-Sánchez V, et al. Description of the Distinctive Changes in the Colonic Microbiome Associated with Irritable Bowel Syndrome, Uncomplicated Diverticulitis, and Tubular Adenoma. Biomedicines. 2025; 13(10):2424. https://doi.org/10.3390/biomedicines13102424
Chicago/Turabian StyleSaavedra-Bravo, Ramón, Alfonso Méndez-Tenorio, Mario Angel López-Luis, Eduardo Alejandro Dávila-Martínez, Marco Antonio Vázquez-Ávila, Lenin García-Gutierrez, Gloria León-Avila, Cindy Bandala, Mónica Alethia Cureño-Díaz, Verónica Fernández-Sánchez, and et al. 2025. "Description of the Distinctive Changes in the Colonic Microbiome Associated with Irritable Bowel Syndrome, Uncomplicated Diverticulitis, and Tubular Adenoma" Biomedicines 13, no. 10: 2424. https://doi.org/10.3390/biomedicines13102424
APA StyleSaavedra-Bravo, R., Méndez-Tenorio, A., López-Luis, M. A., Dávila-Martínez, E. A., Vázquez-Ávila, M. A., García-Gutierrez, L., León-Avila, G., Bandala, C., Cureño-Díaz, M. A., Fernández-Sánchez, V., Morales-González, J. A., Lara-Padilla, E., Mancilla-Ramírez, J., & Ibáñez-Cervantes, G. (2025). Description of the Distinctive Changes in the Colonic Microbiome Associated with Irritable Bowel Syndrome, Uncomplicated Diverticulitis, and Tubular Adenoma. Biomedicines, 13(10), 2424. https://doi.org/10.3390/biomedicines13102424

