Characterization of Novel SARM1 Inhibitors for the Treatment of Chemotherapy-Induced Peripheral Neuropathy
Abstract
1. Background
2. Methods
2.1. Cell Lines
2.2. In Vitro Fluorescence Assays
2.3. Primary Neuronal Culture for the DRG Assay
2.4. Imaging and Quantification of Axon Degeneration after Axotomy Treatment
2.5. Sciatic Nerve Axotomy (SNA)
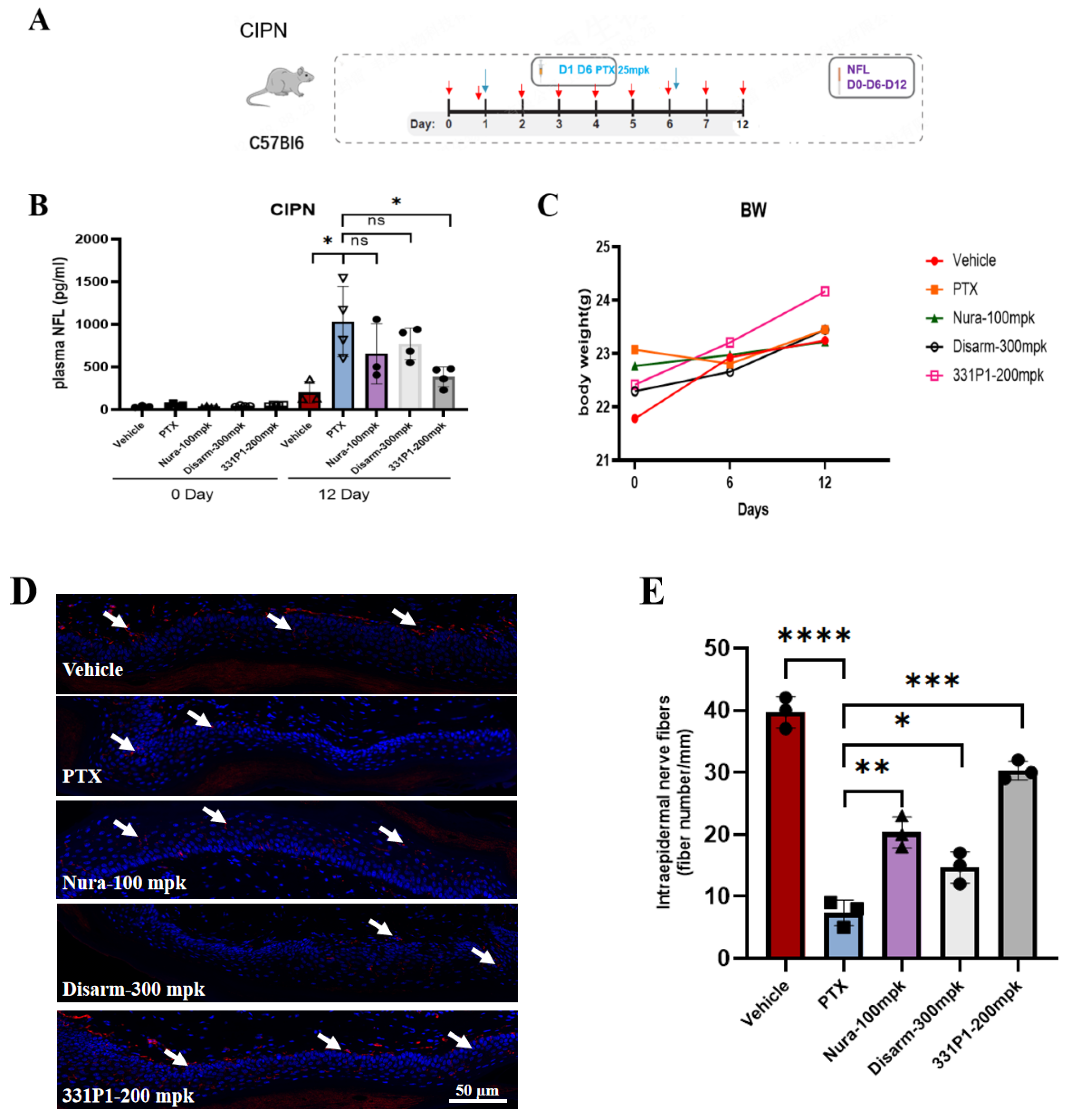
2.6. PTX CIPN Model
2.7. Western Blots
2.8. Cytochrome P450 Inhibition Assay
3. Results
3.1. High-Throughput Screening for SARM1 Inhibitors
3.2. The Inhibition Preference of Compounds for SARM1 and Not for CD38
3.3. The Designed SARM1 Inhibitor Compounds Could Prevent Cell Death Caused by TIR (Toll/Interleukin-1 Receptor) Dimerization-Induced NAD+ Loss
3.4. The SARM1 Inhibitors Exhibited a Protective Function When Axons Were Exposed to Axotomy and VCR
3.5. The Expression Pattern of SARM1 Was Not Affected by Chemotherapy Drugs
3.6. SARM1 Inhibitors Prevented Nfl Release from Axotomized Nerves In Vivo
3.7. SARM1 Inhibitors Protected Axons and Partially Prevented the Development of CIPN
4. Discussion
5. Summary and Limitations
Supplementary Materials
Author Contributions
Funding
Institutional Review Board Statement
Data Availability Statement
Acknowledgments
Conflicts of Interest
Correction Statement
References
- Cashman, C.R.; Höke, A. Mechanisms of distal axonal degeneration in peripheral neuropathies. Neurosci. Lett. 2015, 596, 33–50. [Google Scholar] [CrossRef] [PubMed]
- Cruz-Haces, M.; Tang, J.; Acosta, G.; Fernandez, J.; Shi, R. Pathological correlations between traumatic brain injury and chronic neurodegenerative diseases. Transl. Neurodegener. 2017, 6, 20. [Google Scholar] [PubMed]
- Tedeschi, G.; Trojsi, F.; Tessitore, A.; Corbo, D.; Sagnelli, A.; Paccone, A.; D’Ambrosio, A.; Piccirillo, G.; Cirillo, M.; Cirillo, S.; et al. Interaction between aging and neurodegeneration in amyotrophic lateral sclerosis. Neurobiol. Aging 2012, 33, 886–898. [Google Scholar] [PubMed]
- Hanna, L.; Poluyi, E.; Ikwuegbuenyi, C.; Morgan, E.; Imaguezegie, G. Peripheral inflammation and neurodegeneration; a potential for therapeutic intervention in Alzheimer’s disease (AD), Parkinson’s disease (PD) and amyotrophic lateral sclerosis (ALS). Egypt. J. Neurosurg. 2022, 37, 15. [Google Scholar] [CrossRef]
- Gelders, G.; Baekelandt, V.; Van der Perren, A. Linking neuroinflammation and neurodegeneration in Parkinson’s disease. J. Immunol. Res. 2018, 2018, 4784268. [Google Scholar] [CrossRef]
- Tian, F.; Cheng, Y.; Zhou, S.; Wang, Q.; Monavarfeshani, A.; Gao, K.; Jiang, W.; Kawaguchi, R.; Wang, Q.; Tang, M.; et al. Core transcription programs controlling injury-induced neurodegeneration of retinal ganglion cells. Neuron 2022, 110, 2607–2624.e8. [Google Scholar] [CrossRef]
- Jiang, Y.; Liu, T.; Lee, C.H.; Chang, Q.; Yang, J.; Zhang, Z. The NAD+-mediated self-inhibition mechanism of pro-neurodegenerative SARM1. Nature 2020, 588, 658–663. [Google Scholar] [CrossRef]
- Gerdts, J.; Summers, D.W.; Sasaki, Y.; DiAntonio, A.; Milbrandt, J. Sarm1-mediated axon degeneration requires both SAM and TIR interactions. J. Neurosci. 2013, 33, 13569–13580. [Google Scholar] [CrossRef] [PubMed]
- Ko, K.W.; Devault, L.; Sasaki, Y.; Milbrandt, J.; DiAntonio, A. Live imaging reveals the cellular events downstream of SARM1 activation. Elife 2021, 10, e71148. [Google Scholar] [CrossRef]
- Osterloh, J.M.; Yang, J.; Rooney, T.M.; Fox, A.N.; Adalbert, R.; Powell, E.H.; Sheehan, A.E.; Avery, M.A.; Hackett, R.; Logan, M.A.; et al. dSarm/Sarm1 is required for activation of an injury-induced axon death pathway. Science 2012, 337, 481–484. [Google Scholar] [CrossRef]
- Henninger, N.; Bouley, J.; Sikoglu, E.M.; An, J.; Moore, C.M.; King, J.A.; Bowser, R.; Freeman, M.R.; Brown, R.H., Jr. Attenuated traumatic axonal injury and improved functional outcome after traumatic brain injury in mice lacking Sarm1. Brain 2016, 139, 1094–1105. [Google Scholar] [CrossRef] [PubMed]
- Ko, K.W.; Milbrandt, J.; DiAntonio, A. SARM1 acts downstream of neuroinflammatory and necroptotic signaling to induce axon degeneration. J. Cell Biol. 2020, 219, e201912047. [Google Scholar] [CrossRef] [PubMed]
- Geisler, S.; Doan, R.A.; Strickland, A.; Huang, X.; Milbrandt, J.; DiAntonio, A. Prevention of vincristine-induced peripheral neuropathy by genetic deletion of SARM1 in mice. Brain 2016, 139, 3092–3108. [Google Scholar] [CrossRef] [PubMed]
- Li, Y.; Pazyra-Murphy, M.F.; Avizonis, D.; de Sá Tavares Russo, M.; Tang, S.; Chen, C.-Y.; Hsueh, Y.-P.; Bergholz, J.S.; Jiang, T.; Zhao, J.J.; et al. Sarm1 activation produces cADPR to increase intra-axonal Ca++ and promote axon degeneration in PIPN. J. Cell Biol. 2021, 221, e202106080. [Google Scholar] [CrossRef]
- Grisold, W.; Cavaletti, G.; Windebank, A.J. Peripheral neuropathies from chemotherapeutics and targeted agents: Diagnosis, treatment, and prevention. Neuro-Oncol. 2012, 14 (Suppl. 4), iv45–iv54. [Google Scholar] [CrossRef]
- Fukuda, Y.; Li, Y.; Segal, R.A. A mechanistic understanding of axon degeneration in chemotherapy-induced peripheral neuropathy. Front. Neurosci. 2017, 11, 282486. [Google Scholar]
- Ma, J.; Goodwani, S.; Acton, P.J.; Buggia-Prevot, V.; Kesler, S.R.; Jamal, I.; Mahant, I.D.; Liu, Z.; Mseeh, F.; Roth, B.L.; et al. Inhibition of dual leucine zipper kinase prevents chemotherapy-induced peripheral neuropathy and cognitive impairments. Pain 2021, 162, 2599–2612. [Google Scholar] [CrossRef]
- Le, K.; Soth, M.J.; Cross, J.B.; Liu, G.; Ray, W.J.; Ma, J.; Goodwani, S.G.; Acton, P.J.; Buggia-Prevot, V.; Akkermans, O.; et al. Discovery of IACS-52825, a Potent and Selective DLK Inhibitor for Treatment of Chemotherapy-Induced Peripheral Neuropathy. J. Med. Chem. 2023, 66, 9954–9971. [Google Scholar] [CrossRef]
- Li, W.H.; Huang, K.; Cai, Y.; Wang, Q.W.; Zhu, W.J.; Hou, Y.N.; Wang, S.; Cao, S.; Zhao, Z.Y.; Xie, X.J.; et al. Permeant fluorescent probes visualize the activation of SARM1 and uncover an anti-neurodegenerative drug candidate. Elife 2021, 10, e67381. [Google Scholar] [CrossRef]
- Bosanac, T.; Hughes, R.O.; Engber, T.; Devraj, R.; Brearley, A.; Danker, K.; Young, K.; Kopatz, J.; Hermann, M.; Berthemy, A.; et al. Pharmacological SARM1 inhibition protects axon structure and function in paclitaxel-induced peripheral neuropathy. Brain 2021, 144, 3226–3238. [Google Scholar] [CrossRef]
- Bratkowski, M.; Burdett, T.C.; Danao, J.; Wang, X.; Mathur, P.; Gu, W.; Beckstead, J.A.; Talreja, S.; Yang, Y.-S.; Danko, G.; et al. Uncompetitive, adduct-forming SARM1 inhibitors are neuroprotective in preclinical models of nerve injury and disease. Neuron 2022, 110, 3711–3726.e16. [Google Scholar] [CrossRef] [PubMed]
- Summers, D.W.; Gibson, D.A.; DiAntonio, A.; Milbrandt, J. SARM1-specific motifs in the TIR domain enable NAD+ loss and regulate injury-induced SARM1 activation. Proc. Natl. Acad. Sci. USA 2016, 113, E6271–E6280. [Google Scholar] [CrossRef] [PubMed]
- Huehnchen, P.; Schinke, C.; Bangemann, N.; Dordevic, A.D.; Kern, J.; Maierhof, S.K.; Hew, L.; Nolte, L.; Körtvelyessy, P.; Göpfert, J.C.; et al. Neurofilament proteins as a potential biomarker in chemotherapy-induced polyneuropathy. JCI Insight 2022, 7, e154395. [Google Scholar] [CrossRef] [PubMed]
- Park, S.B.; Cetinkaya-Fisgin, A.; Argyriou, A.A.; Höke, A.; Cavaletti, G.; Alberti, P. Axonal degeneration in chemotherapy-induced peripheral neurotoxicity: Clinical and experimental evidence. J. Neurol. Neurosurg. Psychiatry 2023, 94, 962–972. [Google Scholar] [CrossRef]
- Mortensen, C.; Steffensen, K.D.; Simonsen, E.; Herskind, K.; Madsen, J.S.; Olsen, D.A.; Iversen, D.B.; Bergmann, T.K.; Pottegård, A.; Stage, T.B. Neurofilament light chain as a biomarker of axonal damage in sensory neurons and paclitaxel-induced peripheral neuropathy in patients with ovarian cancer. Pain 2023, 164, 1502–1511. [Google Scholar] [CrossRef]
- Geisler, S.; Doan, R.A.; Cheng, G.C.; Cetinkaya-Fisgin, A.; Huang, S.X.; Höke, A.; Milbrandt, J.; DiAntonio, A. Vincristine and bortezomib use distinct upstream mechanisms to activate a common SARM1-dependent axon degeneration program. JCI Insight 2019, 4, e129920. [Google Scholar] [CrossRef]
- Turkiew, E.; Falconer, D.; Reed, N.; Höke, A. Deletion of Sarm1 gene is neuroprotective in two models of peripheral neuropathy. J. Peripher. Nerv. Syst. 2017, 22, 162–171. [Google Scholar] [CrossRef]
- Sambashivan, S.; Freeman, M.R. SARM1 signaling mechanisms in the injured nervous system. Curr. Opin. Neurobiol. 2021, 69, 247–255. [Google Scholar] [CrossRef]
- Hughes, R.O.; Bosanac, T.; Mao, X.; Engber, T.M.; DiAntonio, A.; Milbrandt, J.; Devraj, R.; Krauss, R. Small molecule SARM1 inhibitors recapitulate the SARM1−/− phenotype and allow recovery of a metastable pool of axons fated to degenerate. Cell Rep. 2021, 34, 108588. [Google Scholar] [CrossRef]







| Compound | IC50 (μM) |
|---|---|
| 331P1 | >10 |
| 174 | >10 |
| 60 | >10 |
| 204 | >10 |
| 160 | >10 |
| 78c | 0.004 |
| Compound (cpd) | CYP Inhibition | |
|---|---|---|
| 3A4 (Midazolam) | 3A4 (Testosterone) | |
| Disarm cpd | 88.3% | 90.0% |
| Nura cpd | 74.1% | 61.9% |
| 331P1 | −1.1% | −7.5% |
| 174 | NA | 50.0% |
Disclaimer/Publisher’s Note: The statements, opinions and data contained in all publications are solely those of the individual author(s) and contributor(s) and not of MDPI and/or the editor(s). MDPI and/or the editor(s) disclaim responsibility for any injury to people or property resulting from any ideas, methods, instructions or products referred to in the content. |
© 2024 by the authors. Licensee MDPI, Basel, Switzerland. This article is an open access article distributed under the terms and conditions of the Creative Commons Attribution (CC BY) license (https://creativecommons.org/licenses/by/4.0/).
Share and Cite
Chen, J.; Li, H. Characterization of Novel SARM1 Inhibitors for the Treatment of Chemotherapy-Induced Peripheral Neuropathy. Biomedicines 2024, 12, 2123. https://doi.org/10.3390/biomedicines12092123
Chen J, Li H. Characterization of Novel SARM1 Inhibitors for the Treatment of Chemotherapy-Induced Peripheral Neuropathy. Biomedicines. 2024; 12(9):2123. https://doi.org/10.3390/biomedicines12092123
Chicago/Turabian StyleChen, Jiayu, and Hao Li. 2024. "Characterization of Novel SARM1 Inhibitors for the Treatment of Chemotherapy-Induced Peripheral Neuropathy" Biomedicines 12, no. 9: 2123. https://doi.org/10.3390/biomedicines12092123
APA StyleChen, J., & Li, H. (2024). Characterization of Novel SARM1 Inhibitors for the Treatment of Chemotherapy-Induced Peripheral Neuropathy. Biomedicines, 12(9), 2123. https://doi.org/10.3390/biomedicines12092123
