Oral Cavity Cancer Secondary to Dental Trauma: A Scoping Review
Abstract
1. Introduction
2. Materials and Methods
3. Results
4. Discussion
4.1. Which Is the Most Common Topography of Dental Trauma?
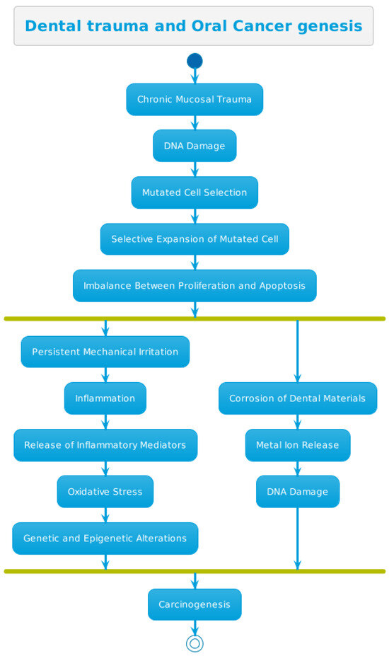
4.2. What Is the Current Knowledge about the Carcinogenesis Mechanism in Chronic Mucosal Trauma?
4.3. Is a Role of Ill-Ftting Dentures in Oral Cavity Cancer Development?
4.4. Is There a Role for Broken/Sharp Teeth in Oral Cavity Cancer Development?
4.5. Are Metastatic Neck Nodes Common in Patients with Oral Cavity Cancer Secondary to Chronic Trauma?
4.6. What Is the Effect of Oral Hygiene on the Development of Oral Cavity Cancer?
4.7. What Are the Current Clinical Limitations?
4.8. Future Directions
5. Conclusions
Supplementary Materials
Author Contributions
Funding
Data Availability Statement
Conflicts of Interest
References
- Montero, P.H.; Patel, S.G. Cancer of the oral cavity. Surg. Oncol. Clin. N. Am 2015, 24, 491–508. [Google Scholar] [CrossRef]
- Sung, H.; Ferlay, J.; Siegel, R.L.; Laversanne, M.; Soerjomataram, I.; Jemal, A.; Bray, F.; Bsc, M.F.B.; Me, J.F.; Soerjomataram, M.I.; et al. Global Cancer statistics 2020: GLOBOCAN estimates of incidence and mortality worldwide for 36 cancers in 185 countries. CA Cancer J. Clin. 2021, 71, 209–249. [Google Scholar] [CrossRef]
- Rivera, C. Essentials of oral cancer. Int. J. Clin. Exp. Pathol. 2015, 8, 11884–11894. [Google Scholar] [PubMed]
- Warnakulasuriya, S. Global epidemiology of oral and oropharyngeal cancer. Oral Oncol. 2009, 45, 309–316. [Google Scholar] [CrossRef]
- Virchow, R.; Virchow, R. Aetiologie der Neoplastischen Geschwulste/Pathogenie der Neoplastischen Geschwulste; Verlag von August Hirschwald: Berlin, Germany, 1863. [Google Scholar]
- Dunham, L.J. Cancer in man at site of prior benign lesion of skin or mucous membrane: A review. Cancer Res. 1972, 32, 1359–1374. [Google Scholar] [PubMed]
- Thumfart, W.; Weidenbecher, M.; Waller, G.; Pesch, H.G. Chronic mechanical trauma in the aetiology of oro-pharyngeal carcinoma. J. Maxillofac. Surg. 1978, 6, 217–221. [Google Scholar] [CrossRef]
- Velly, A.M.; Franco, E.L.; Schlecht, N.; Pintos, J.; Kowalski, L.; Oliveira, B.; Curado, M. Relationship between dental factors and risk of upper aerodigestive tract cancer. Oral Oncol. 1998, 34, 284–291. [Google Scholar] [CrossRef] [PubMed]
- Lockhart, P.B.; Norris, C.M., Jr.; Pulliam, C. Dental factors in the genesis of squamous cell carcinoma of the oral cavity. Oral Oncol. 1998, 34, 133–139. [Google Scholar] [CrossRef]
- Franco, E.L.; Kowalski, L.P.; Oliveira, B.V.; Curado, M.P.; Pereira, R.N.; Silva, M.E.; Fava, A.S.; Torloni, H. Risk factors for oral cancer in Brazil: A case-control study. Int. J. Cancer 1989, 43, 992–1000. [Google Scholar] [CrossRef]
- Zheng, T.Z.; Boyle, P.; Hu, H.F.; Duan, J.; Jian, P.J.; Ma, D.Q.; Shui, L.; Niu, S.; Scully, C.; MacMahon, B. Dentition, oral hygiene, and risk of oral cancer: A case-control study in Beijing, people’s republic of China. Cancer Causes Control 1990, 1, 235–241. [Google Scholar] [CrossRef]
- Marshall, J.R.; Graham, S.; Haughey, B.P.; Shedd, D.; O’Shea, R.; Brasure, J.; Wilkinson, G.S.; West, D. Smoking, alcohol, dentition and diet in the epidemiology of oral cancer. Eur. J. Cancer B Oral Oncol. 1992, 28B, 9–15. [Google Scholar] [CrossRef]
- Manoharan, S.; Nagaraja, V.; Eslick, G.D. Ill-fitting dentures and oral cancer: A meta-analysis. Oral Oncol. 2014, 50, 1058–1061. [Google Scholar] [CrossRef] [PubMed]
- Llewellyn, C.D.; Johnson, N.W.; Warnakulasuriya, K.A. Risk factors for squamous cell carcinoma of the oral cavity in young people–a comprehensive literature review. Oral Oncol. 2001, 37, 401–418. [Google Scholar] [CrossRef]
- Heaton, C.M.; Durr, M.L.; Tetsu, O.; van Zante, A.; Wang, S.J. TP53 and CDKN2a mutations in never-smoker oral tongue squamous cell carcinoma. Laryngoscope 2014, 124, E267–E273. [Google Scholar] [CrossRef] [PubMed]
- Li, R.; Faden, D.L.; Fakhry, C.; Langelier, C.; Jiao, Y.; Wang, Y.; Wilkerson, M.D.; Pedamallu, C.S.; Old, M.; Lang, J.; et al. Clinical, genomic, and metagenomic characterization of oral tongue squamous cell carcinoma in patients who do not smoke. Head Neck 2015, 37, 1642–1649. [Google Scholar] [CrossRef] [PubMed]
- Sorensen, D.M.; Lewark, T.M.; Haney, J.L.; Meyers, A.D.; Krause, G.; Franklin, W.A. Absence of p53 mutations in squamous carcinomas of the tongue in nonsmoking and nondrinking patients younger than 40 years. Arch. Otolaryngol. Head Neck Surg. 1997, 123, 503–506. [Google Scholar] [CrossRef] [PubMed]
- Pickering, C.R.; Zhang, J.; Neskey, D.M.; Zhao, M.; Jasser, S.A.; Wang, J.; Ward, A.; Tsai, C.J.; Alves, M.V.O.; Zhou, J.H.; et al. Squamous cell carcinoma of the oral tongue in young non-smokers is genomically similar to tumors in older smokers. Clin. Cancer Res. 2014, 20, 3842–3848. [Google Scholar] [CrossRef]
- Parkin, D.M.; Bray, F.; Ferlay, J.; Pisani, P. Global cancer statistics, 2002. CA Cancer J. Clin. 2005, 55, 74–108. [Google Scholar] [CrossRef]
- Wiseman, S.M.; Swede, H.; Stoler, D.L.; Anderson, G.R.; Rigual, N.R.; Hicks, W.L.; Douglas, W.G.; Tan, D.; Loree, T.R. Squamous cell carcinoma of the head and neck in nonsmokers and nondrinkers: An analysis of clinicopathologic characteristics and treatment outcomes. Ann. Surg. Oncol. 2003, 10, 551–557. [Google Scholar] [CrossRef]
- Federico, A.; Morgillo, F.; Tuccillo, C.; Ciardiello, F.; Loguercio, C. Chronic inflammation and oxidative stress in human carcinogenesis. Int. J. Cancer. 2007, 121, 2381–2386. [Google Scholar] [CrossRef] [PubMed]
- Ettinger, K.S.; Ganry, L.; Fernandes, R.P. Oral cavity cancer. Oral Maxillofac. Surg. Clin. N. Am. 2019, 31, 13–29. [Google Scholar] [CrossRef]
- Robertson, A.G.; Soutar, D.S.; Paul, J.; Webster, M.; Leonard, A.G.; Moore, K.P.; McManners, J.; Yosef, H.; Canney, P.; Errington, R.; et al. Early closure of a randomized trial: Surgery and postoperative radiotherapy versus radiotherapy in the management of intra-oral tumours. Clin. Oncol. (R. Coll. Radiol.) 1998, 10, 155–160. [Google Scholar] [CrossRef]
- Iyer, N.G.; Tan, D.S.; Tan, V.K.; Wang, W.; Hwang, J.; Tan, N.C.; Sivanandan, R.; Tan, H.; Lim, W.T.; Ang, M.; et al. Randomized trial comparing surgery and adjuvant radiotherapy versus concurrent chemoradiotherapy in patients with advanced, nonmetastatic squamous cell carcinoma of the head and neck: 10-year update and subset analysis. Cancer 2015, 121, 1599–1607. [Google Scholar] [CrossRef]
- Wang, K.; Veivers, D. Tumour thickness as a determinant of nodal metastasis in oral tongue carcinoma. ANZ J. Surg. 2017, 87, 720–724. [Google Scholar] [CrossRef]
- Kruse, A.L.; Bredell, M.; Grätz, K.W. Oral squamous cell carcinoma in non-smoking and non-drinking patients. Head Neck Oncol. 2010, 2, 24. [Google Scholar] [CrossRef] [PubMed]
- Dahlstrom, K.R.; Little, J.A.; Zafereo, M.E.; Lung, M.; Wei, Q.; Sturgis, E.M. Squamous cell carcinoma of the head and neck in never smoker-never drinkers: A descriptive epidemiologic study. Head Neck 2008, 30, 75–84. [Google Scholar] [CrossRef] [PubMed]
- Yesensky, J.A.; Hasina, R.; Wroblewski, K.E.; Bellairs, J.; Gooi, Z.; Saloura, V.; Cipriani, N.A.; Vokes, E.E.; Portugal, L.G.; Seiwert, T.Y.; et al. Role of dental hardware in oral cavity squamous cell carcinoma in the low-risk nonsmoker nondrinker population. Head Neck 2018, 40, 784–792. [Google Scholar] [CrossRef]
- Young, T.B.; Ford, C.N.; Brandenburg, J.H. An epidemiologic study of oral cancer in a statewide network. Am. J. Otolaryngol. 1986, 7, 200–208. [Google Scholar] [CrossRef] [PubMed]
- Vaccarezza, G.F.; Antunes, J.L.; Michaluart-Júnior, P. Recurrent sores by ill-fitting dentures and intra-oral squamous cell carcinoma in smokers. J. Public Health Dent. 2010, 70, 52–57. [Google Scholar] [CrossRef]
- Rosenquist, K. Risk factors in oral and oropharyngeal squamous cell carcinoma: A population-based case-control study in Southern Sweden. Swed. Dent. J. Suppl. 2005, 179, 1–66. [Google Scholar]
- Bundgaard, T.; Wildt, J.; Frydenberg, M.; Elbrønd, O.; Nielsen, J.E. Case-control study of squamous cell cancer of the oral cavity in Denmark. Cancer Causes Control 1995, 6, 57–67. [Google Scholar] [CrossRef]
- Schildt, E.B.; Eriksson, M.; Hardell, L.; Magnuson, A. Oral infections and dental factors in relation to oral cancer: A Swedish case—Control study. Eur. J. Cancer Prev. 1998, 7, 201–206. [Google Scholar] [CrossRef]
- Alburqueque, R.; López-López, J.; Marí-Roig, A.; Jané-Salas, E.; Chimenos-Küstner, E.; Santos, J.R. Relationship between squamous cell carcinoma of the anterior two thirds of the tongue and removable denture use: A pioneer study in a Portuguese population. Braz. Dent. J. 2011, 22, 410–414. [Google Scholar] [CrossRef] [PubMed][Green Version]
- Perry, B.J.; Zammit, A.P.; Lewandowski, A.W.; Bashford, J.J.; Dragovic, A.S.; Perry, E.J.; Hayatbakhsh, R.; Perry, C.F.L. Sites of origin of oral cavity cancer in nonsmokers vs. smokers: Possible evidence of dental trauma carcinogenesis and its importance compared with human papillomavirus. JAMA Otolaryngol. Head Neck Surg. 2015, 141, 5–11. [Google Scholar] [CrossRef] [PubMed]
- Sato, T. A study on effect of mechanical irritation in development and progression of tongue cancer. Kokubyo Gakkai Zasshi 1995, 62, 532–550. [Google Scholar] [CrossRef] [PubMed][Green Version]
- Slaga, T.J.; Lichti, U.; Hennings, H.; Elgjo, K.; Yuspa, S.H. Effects of tumor promoters and steroidal anti-inflammatory agents on skin of newborn mice in vivo and in vitro. J. Natl. Cancer Inst. 1978, 60, 425–431. [Google Scholar]
- Kawanishi, S.; Hiraku, Y.; Pinlaor, S.; Ma, N. Oxidative and nitrative DNA damage in animals and patients with inflammatory diseases in relation to inflammation-related carcinogenesis. Biol. Chem. 2006, 387, 365–372. [Google Scholar] [CrossRef]
- Kundu, J.K.; Surh, Y.J. Inflammation: Gearing the journey to cancer. Mutat. Res. 2008, 659, 15–30. [Google Scholar] [CrossRef]
- Keibel, A.; Singh, V.; Sharma, M.C. Inflammation, microenvironment, and the immune system in cancer progression. Curr. Pharm. Des. 2009, 15, 1949–1955. [Google Scholar] [CrossRef]
- Basker, R.M.; Sturdee, D.W.; Davenport, J.C. Patients with burning mouths. A clinical investigation of causative factors, including the climacteric and diabetes. Br. Dent. J. 1978, 145, 9–16. [Google Scholar] [CrossRef]
- Kallus, T. Evaluation of the toxicity of denture base polymers after subcutaneous implantation in guinea pigs. J. Prosthet. Dent. 1984, 52, 126–134. [Google Scholar] [CrossRef] [PubMed]
- Ali, A.; Bates, J.F.; Reynolds, A.J.; Walker, D.M. The burning mouth sensation related to the wearing of acrylic dentures: An investigation. Br. Dent. J. 1986, 161, 444–447. [Google Scholar] [CrossRef] [PubMed]
- Giunta, J.L.; Grauer, I.; Zablotsky, N. Allergic contact stomatitis caused by acrylic resin. J. Prosthet. Dent. 1979, 42, 188–190. [Google Scholar] [CrossRef]
- Hafez, H.S.; Selim, E.M.; Kamel Eid, F.H.; Tawfik, W.A.; Al-Ashkar, E.A.; Mostafa, Y.A. Cytotoxicity, genotoxicity, and metal release in patients with fixed orthodontic appliances: A longitudinal in-vivo study. Am. J. Orthod. Dentofacial. Orthop. 2011, 140, 298–308. [Google Scholar] [CrossRef] [PubMed]
- Ortiz, A.J.; Fernandez, E.; Vicente, A.; Calvo, J.L.; Ortiz, C. Metallic ions released from stainless steel, nickel-free, and titanium orthodontic alloys: Toxicity and DNA damage. Am. J. Orthod. Dentofacial. Orthop. 2011, 140, e115–e122. [Google Scholar] [CrossRef]
- McGregor, G.I.; Davis, N.; Robins, R.E. Squamous cell carcinoma of the tongue and lower oral cavity in patients under 40 years ofage. Am. J. Surg. 1983, 146, 88–92. [Google Scholar] [CrossRef]
- Faccioni, F.; Franceschetti, P.; Cerpelloni, M.; Fracasso, M.E. In vivo study on metal release from fixed orthodontic appliances and DNA damage in oral mucosa cells. Am. J. Orthod. Dentofacial. Orthop. 2003, 124, 687–693, discussion 693–694. [Google Scholar] [CrossRef]
- Beyersmann, D.; Hartwig, A. Carcinogenic metal compounds: Recent insight into molecular and cellular mechanisms. Arch. Toxicol. 2008, 82, 493–512. [Google Scholar] [CrossRef]
- Eliades, T.; Pratsinis, H.; Kletsas, D.; Eliades, G.; Makou, M. Characterization and cytotoxicity of ions released from stainless steel and nickel-titanium orthodontic alloys. Am. J. Orthod. Dentofacial. Orthop. 2004, 125, 24–29. [Google Scholar] [CrossRef]
- Natarajan, M.; Padmanabhan, S.; Chitharanjan, A.; Narasimhan, M. Evaluation of the genotoxic effects of fixed appliances on oral mucosal cells and the relationship to nickel and chromium concentrations: An in-vivo study. Am. J. Orthod. Dentofacial. Orthop. 2011, 140, 383–388. [Google Scholar] [CrossRef]
- Schache, A.; Thavaraj, S.; Kalavrezos, N. Osseointegrated implants: A potential route of entry for squamous cell carcinoma of the mandible. Br. J. Oral Maxillofac. Surg. 2008, 46, 397–399. [Google Scholar] [CrossRef]
- Abu El-Naaj, I.; Trost, O.; Tagger-Green, N.; Trouilloud, P.; Robe, N.; Malka, G.; Peled, M. Peri-implantitis or squamous cell carcinoma? Rev. Stomatol. Chir. Maxillofac. 2007, 108, 458–460. [Google Scholar]
- Bhatavadekar, N.B. Squamous cell carcinoma in association with dental implants: An assessment of previously hypothesized carcinogenic mechanisms and a case report. J. Oral Implantol. 2012, 38, 792–798. [Google Scholar] [CrossRef] [PubMed]
- Shaw, T.J.; Martin, P. Wound repair at a glance. J. Cell Sci. 2009, 122, 3209–3213. [Google Scholar] [CrossRef] [PubMed]
- Schafer, M.; Werner, S. Cancer as an overhealing wound: An old hypothesis revisited. Nat. Rev. Mol. Cell Biol. 2008, 9, 628–638. [Google Scholar] [CrossRef] [PubMed]
- Talamini, R.; Vaccarella, S.; Barbone, F.; Tavani, A.; La Vecchia, C.; Herrero, R.; Muñoz, N.; Franceschi, S. Oral hygiene, dentition, sexual habits and risk of oral cancer. Br. J. Cancer 2000, 83, 1238–1242. [Google Scholar] [CrossRef]
- Jainkittivong, A.; Aneksuk, V.; Langlais, R.P. Oral mucosal conditions in elderly dental patients. Oral Dis. 2002, 8, 218–223. [Google Scholar] [CrossRef]
- Zomorodian, K.; Haghighi, N.N.; Rajaee, N.; Pakshir, K.; Tarazooie, B.; Vojdani, M.; Sedaghat, F.; Vosoghi, M. Assessment of Candida species colonization and denture-related stomatitis in complete denture wearers. Med. Mycol. 2011, 49, 208–211. [Google Scholar] [CrossRef]
- Hooper, S.J.; Wilson, M.J.; Crean, S.J. Exploring the link between microorganisms and oral cancer: A systematic review of the literature. Head Neck 2009, 31, 1228–1239. [Google Scholar] [CrossRef]
- Nishimura, Y.; Maeda, H.; Hattori, M.; Azumaya, F.; Muramatsu, I.; Kameyama, Y.; Tanaka, Y.; Kawaguchi, T. Human papillomavirus infection in the oral cavity of denture wearers. Nihon Hotetsu Shika Gakkai Zasshi 2004, 48, 713–722. [Google Scholar] [CrossRef][Green Version]
- Balkwill, F.; Mantovani, A. Inflammation and cancer: Back to Virchow? Lancet 2001, 357, 539–545. [Google Scholar] [CrossRef] [PubMed]
- Mantovani, A.; Allavena, P.; Sica, A.; Balkwill, F. Cancer-related inflammation. Nature 2008, 454, 436–444. [Google Scholar] [CrossRef] [PubMed]
- Yan, K.; Auger, S.; Diaz, A.; Naman, J.; Vemulapalli, R.; Hasina, R.; Izumchenko, E.; Shogan, B.; Agrawal, N. Microbial Changes Associated With Oral Cavity Cancer Progression. Otolaryngol. Head Neck Surg. 2023, 168, 1443–1452. [Google Scholar] [CrossRef] [PubMed]
- Ma, Y.; Tuerxun, N.; Maimaitili, G. Periodontitis and the risk of oral cancer: A meta-analysis of case-control studies. Acta Odontol. Scand. 2024, 83. [Google Scholar] [CrossRef] [PubMed]
- Brennan, K.; Shin, J.H.; Tay, J.K.; Prunello, M.; Gentles, A.J.; Sunwoo, J.B.; Gevaert, O. NSD1 inactivation defines an immune cold, DNA hypomethylated subtype in squamous cell carcinoma. Sci. Rep. 2017, 7, 17064. [Google Scholar] [CrossRef]


| Authors/Year/Country | Study Design | Objective | Patients Characteristics | Subsites/Location | Conclusion |
|---|---|---|---|---|---|
| Perry et al.—2015—USA [26] | Retrospective | Determine whether OCC occurred more commonly at sites of dental trauma and how the position of these cancers varied between non-smokers | Smokers: 390 Non-Smokers: 87 | Buccal mucosa, alveolar ridge, floor of the mouth, lateral tongue, dorsum of the tongue, retromolar trigone. | OCC occurs predominantly at sites of potential dental and denture trauma, especially in non-smokers without other risk factors. |
| Velly et al.—1998—Brasil [8] | Case-Control | Examine the association between dental health characteristics and the risk of OCC. | 306 patients. | Tongue, floor of the mouth, gum, others. | Poor oral hygiene due to infrequent tooth brushing and sores caused by dentures are risk factors for OCC |
| Lockhart et al.—1998—USA [9] | Prospective | Investigates the potential role of dental and other local factors in the genesis of OCC. | 28 patients with oral cancer | Retromolar trigone, mandibular ridge, lateral border of the tongue, anterior or lateral floor of the mouth. | Authors’ findings suggest a potential relantionshipt between dental factors and the genesis of OCC. |
| Kruse et al.—2010—Switzerland [26] | Retrospective | Evaluate the clinicopathologic characteristics of OCC in non-smokers and non-drinkers. | 67 patients | Retromolar trigone, buccal mucosa, maxilla, alveolar ridge, floor of the mouth, tongue. | Authors found a tendency toward a higher proportion of female patients over 70 years and a higher number of OCCs. |
| Dahlstrom et al.—2008—USA [27] | Prospective | Tries to define the demographics and potential risk factors of OCC in non-smokers/non-drinkers patients | 172 non-smokers/non-drinker patients | Oral tongue, gingiva, buccal mucosa, retromolar trigone, floor of the mouth, hard palate. | Non-smokers/non-drinkers with OCC are commonly young women with oral tongue cancer and elderly women with gingival/buccal cancer |
| Yesensky et al.—2018—USA [28] | Retrospective | Investigates the role of exposure to dental hardware inOCC. | 54 patients | Tongue, alveolar ridge, gingiva, buccal mucosa, retromolar trigone, hard palate. | Exposure to metallic dental hardware has increased recently given the rise of orthodontic braces and older adults retaining more teeth. Despite that authors did not find a causal relationship between OCC and dental hardware, this is a step towards investigating its role. |
| Thumfart et al. —1978—Germany [7] | Retrospective | Identifies the role of mechanical trauma in OCC etiology | 86 patients | Tongue, floor of the mouth, palate, gum, cheeks. | The permanent traumatization of the covering squamous epithelium was in correlation with all forms of inflammation, but also parakeraosis and hyperkeratosis, dysplasia, including carcinoma in situ, and manifest carcinomas. |
| Young et al.—1986—USA [29] | Case-Control | Explores the characteristics of oral cancer patients and potential carcinogenic exposure in the oral cavity (dentures) | 202 patients | Not described | Authors found a correlation between the site of cancer development and chronic dental irritation. |
| Vaccarezza et al.—2010—Brasil [30] | Case-Control | Examines whether denture use and recurrent sores caused by ill-fitting dentures are associated with OCC in individuals exposed to tobacco. | Not described | Not described | The association between recurrent oral sores caused by ill-fitting dentures and squamous cell carcinoma of the mouth in smokers is in agreement with the hypothesis that the chronic physical irritation of oral mucosa contributes to the topical carcinogenic effect of tobacco |
| Rosenquist et al.—2005—Sweden [31] | Case-Control | The aims of the study were to assess different potential risk factors in OCC such as oral hygiene, dental status, oral mucosal lesions, alcohol and tobacco use, virus infection, and those related to lifestyle. | Not described | Not described | Independent risk factors identified were poor oral hygiene, inadequate dental status and malfunctioning complete dentures. |
| Bundgaard et al.—1995—Denmark [32] | Case-Control | Evaluates risk of OCC development. | 161 patients | Not described | Denta status was confirmed as a potential risk for OCC development. |
| Schildt et al.—1998—Sweden [33] | Case-Control | Authors investigated the role of oral infections, dentition and dental X-rays in OCC development | 410 patients | Not described | A multivariate analysis suggested that the most important risk factors were oral infections followed by liquor consumption and active smoking |
| Alburqueque et al.—2011—Portugal [34] | Retrospective | The aim of this study was to determine the relationship between the use of removable dentures and the presence of squamous cell carcinoma in the anterior two thirds of the tongue | 106 patients | Not described | The authors did not find a relationship between denture use and the presence of OCC in the two anterior thirds of the tongue |
Disclaimer/Publisher’s Note: The statements, opinions and data contained in all publications are solely those of the individual author(s) and contributor(s) and not of MDPI and/or the editor(s). MDPI and/or the editor(s) disclaim responsibility for any injury to people or property resulting from any ideas, methods, instructions or products referred to in the content. |
© 2024 by the authors. Licensee MDPI, Basel, Switzerland. This article is an open access article distributed under the terms and conditions of the Creative Commons Attribution (CC BY) license (https://creativecommons.org/licenses/by/4.0/).
Share and Cite
Chiesa-Estomba, C.M.; Mayo-Yanez, M.; Vaira, L.A.; Maniaci, A.; Feng, A.L.; Landa-Garmendia, M.; Cardin-Pereda, A.; Lechien, J.R. Oral Cavity Cancer Secondary to Dental Trauma: A Scoping Review. Biomedicines 2024, 12, 2024. https://doi.org/10.3390/biomedicines12092024
Chiesa-Estomba CM, Mayo-Yanez M, Vaira LA, Maniaci A, Feng AL, Landa-Garmendia M, Cardin-Pereda A, Lechien JR. Oral Cavity Cancer Secondary to Dental Trauma: A Scoping Review. Biomedicines. 2024; 12(9):2024. https://doi.org/10.3390/biomedicines12092024
Chicago/Turabian StyleChiesa-Estomba, Carlos M., Miguel Mayo-Yanez, Luigi A. Vaira, Antonino Maniaci, Allen L. Feng, Maria Landa-Garmendia, Adrian Cardin-Pereda, and Jerome R. Lechien. 2024. "Oral Cavity Cancer Secondary to Dental Trauma: A Scoping Review" Biomedicines 12, no. 9: 2024. https://doi.org/10.3390/biomedicines12092024
APA StyleChiesa-Estomba, C. M., Mayo-Yanez, M., Vaira, L. A., Maniaci, A., Feng, A. L., Landa-Garmendia, M., Cardin-Pereda, A., & Lechien, J. R. (2024). Oral Cavity Cancer Secondary to Dental Trauma: A Scoping Review. Biomedicines, 12(9), 2024. https://doi.org/10.3390/biomedicines12092024

